同学们好,今天老师为大家分享一套辽宁东北育才学校高三模考卷。据了解,这套试卷也是大连八中、鞍山一中等学校的高三期末考试卷。这套试卷整体难度不大,但是第20、21这两道大题难度相对较大,很多同学在这一块容易丢掉分数。接下来我们就一起来看看这套试卷吧:




第16题难度较大,主要考查新定义问题、向量数量积的坐标表示、二次函数的图像与性质。可以利用数量积的定义和M,N两点的位置可得点Pi的运动轨迹是以(2,3/2)为圆心的圆,因此只需该圆与正方形有4个交点即可,再根据这个条件求得m的取值范围。
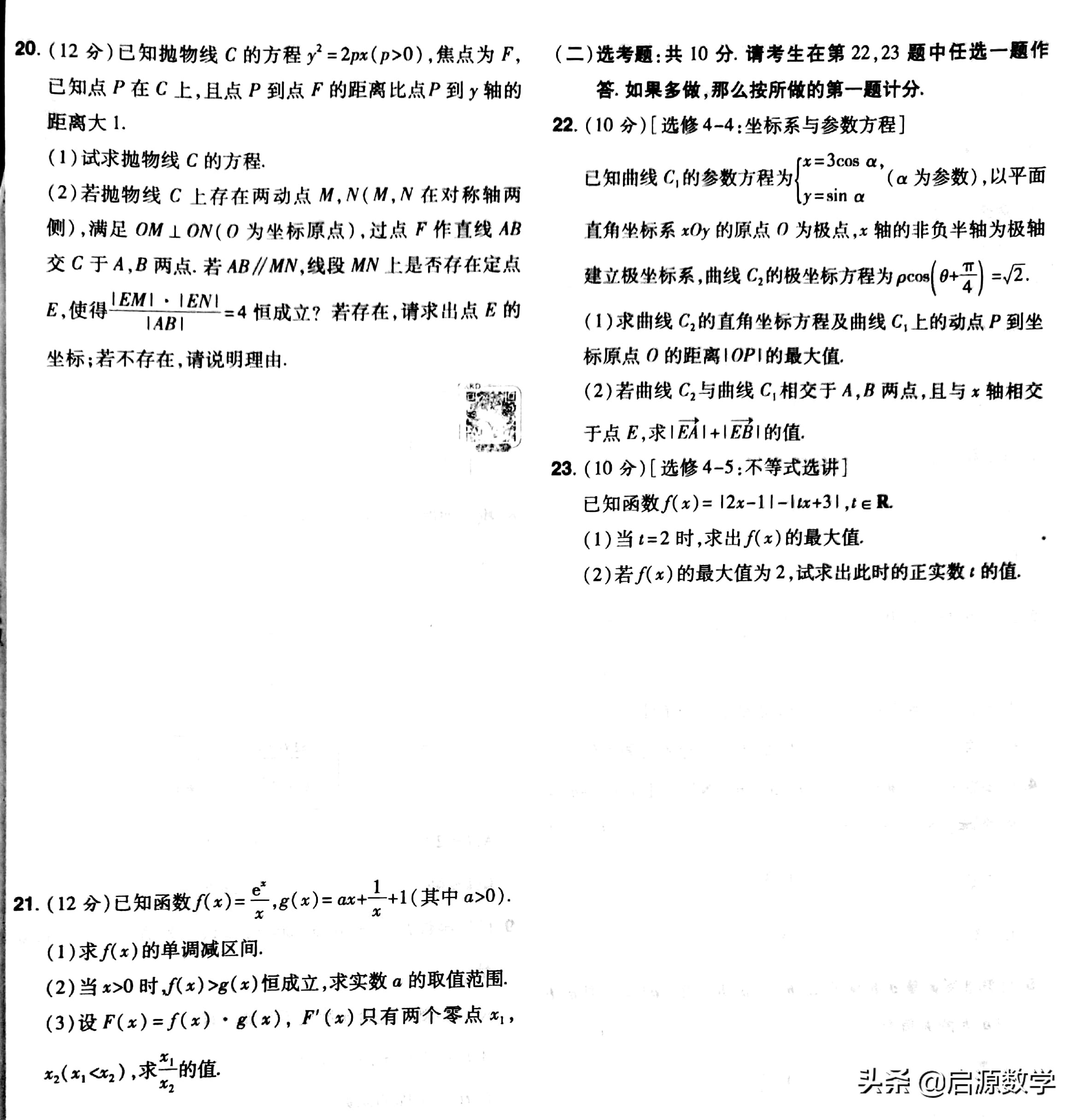
第20题主要考查抛物线的定义、直线与圆锥曲线中的存在性问题。第一问根据题意和抛物线定义可以求出p的值,从而求出抛物线方程;第二问可以分别用y1、y2表示出M、N的坐标,根据OM⊥ON可得y1y2=-16,再求出直线MN的方程,与抛物线联立,再根据弦长公式求出|AB|,设点E存在,并设E(x0,y0),计算出|EM||EN|,从而求解即可。
第21题主要考查利用导数判断函数的单调性、利用导数求函数的最值及解决与零点有关的函数综合问题。第一问可以先求出f'(x),令f'(x)<0,解出x范围即可得出单调递减区间;第二问当x>0时,f(x)>g(x)恒成立,构造函数h(x),二次求导,可得h(x)在(0,+0)上为增函数,从而可得a的取值范围;第三问先构造出F(x)=f(x)·g(x),再利用导数研究其单调性极值进而得出结论即可。

今天的试卷分享就到这里,也欢迎大家下方留言或评论,来一起说说你们的想法或建议吧!