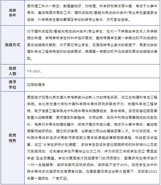
物理科学与工程学院
招生专业(类):
理科试验班(智能光电与纳米技术)
纳米材料与技术(中外合作办学)
秉承知行,开拓进取
交融世界,通达古今
本期,将带大家走进
物理科学与工程学院
理科试验班(智能光电与纳米技术)、
纳米材料与技术(中外合作办学)!
学院简介
北京交通大学物理科学与工程学院(简称物理工程学院)于2022年3月在原理学院物理系、光电子技术研究所、材料科学与工程系和生命科学与生物工程研究院以及土木建筑工程学院力学系的基础上组建成立。其历史可以追溯到1958年成立的应用理化系。作为学校应用基础学科和理工融合发展的主力军之一,物理工程学院成为学校培养基础拔尖人才和创新人才、建设特色鲜明世界一流大学的重要力量之一。
学院涵盖理学和工学两大学科门类,拥有物理学、光学工程、力学三个一级学科博士点和材料科学与工程(共建)、生物学两个一级学科硕士点。其中,光学工程属北京市重点学科。学院下设的物理学和材料科学与工程进入ESI全球排名前1%。在2022年QS世界大学排名中,我院有三个学科榜上有名。目前,在校硕士研究生325人,在校博士生164人。
学院聚焦智能光电、纳米技术、半导体物理和基础拔尖人才培养,设有光电信息科学与工程、纳米材料与技术、应用物理学、工程力学4个本科专业,4个专业全部是国家级一流本科专业建设点。每年招收本科生约210人。
突出优势和特色
理工融合底蕴深厚: 办学历史悠久,可追溯到1958年,1998年组建成立理学院,2022年成立物理科学与工程学院;为学校唯一一个以理为主、有理有工,理工融合发展的学院。
大师领衔实力雄厚: 拥有两院院士、国家级教学名师、国家杰出青年基金获得者等一批大师;拥有本科、硕士、博士、博士后流动站的一体化学科体系。
专业建设特色鲜明: 瞄准光电、纳米、半导体等前沿科技和尖端科技,坚持厚基础、宽口径,理工融合、学研结合,培养基础实力强、创新能力突出的本科人才;拥有4个国家级一流本科专业建设点,成立应用物理学(黄昆英才班)特色班级。
教学科研平台一流: 拥有发光与光信息技术教育部重点实验室、国家级物理实验教学示范中心、国家工科物理教育基地、全国科普教育基地和首批物理学会科普教育基地。
教学科研硕果累累: 拥有学校历史上唯一一项国家级教学成果特等奖;培育出了全国百篇优秀博士论文;本科生深造率多年来始终名列学校前茅。学院承担的重大、重点科研项目多,SCI论文数量多质量高。社会服务和科普工作领衔全国,参与国家多项科普任务和央视多个科普节目。
国际交流合作领先: 拥有学校第一个本科层次的中外合作办学项目;本科生联合培养项目数量多;学生国际学习交流广泛;外籍教师授课水平高。

师资力量

试点班
北京交通大学“黄昆英才班”


黄昆英才班
国际及港澳台交流
学院坚持国际化办学理念,积极承担各类“高端外国专家引进计划”项目,引进外国高端引智资源,提升学科建设水平和国际影响力,并与加拿大滑铁卢大学、比利时根特大学等多所国外知名大学签订了“2+2”、“3+1+1”人才联合培养协议,为学生出国深造提供了良好平台。
招生专业列表

招生专业
1. 光电信息科学与工程
专业特色
我校是本专业全国最早招生的五所高校之一,在《中国大学及学科专业评价报告》近3年全国排名中位列8-12名,并于2019年入选 首批国家级一流本科专业 建设点。本专业属于电子信息类专业,主要依托光学工程 北京市重点一级学科 ,发光与光信息技术教育部重点实验室,培养新兴光电领域的光通信、光电检测与光传感、激光技术、集成光电子以及发光显示和太阳能利用等方向的专业人才。
在前期光电信息科学与工程专业(理学)的办学基础上,主动对接经济社会发展需求,加强和重视实践环节的教学和培养,构建多种层次和多种类型的实践环节培养体系,于2023年新增的光电信息科学与工程(工学)招生专业方向属于“新工科”范畴,使学生能更好地适应当前“互联网+”、“人工智能”等行业环境,体现“智能光电+智慧交通”的专业方向特色。本专业可分别授予工学和理学学士学位,形成了理工同院、各成特色、互为一体的专业优势。
培养目标
理学学位: 培养具有扎实的数理基础和宽厚的光电知识,掌握光电子领域和光电工程领域基础理论和相关技术,具有较强的创新意识和研发能力,适应前沿光电产业的高级专门人才。
工学学位: 培养具有宽厚的光、电、计算机知识,在光学仪器、光通信、光电检测与传感、激光与应用、照明与显示等光电行业具有产品研发、技术创新、质量检测与监测技能,在交通中的检测、感知、成像、防范系统等领域具有探索新技术能力的工程技术人才。

光电设计大赛
核心课程
理学培养方案: 物理光学、应用光学、光电子学、发光学、原子物理学、信息光学、数学物理方法、电动力学、固体物理学、量子力学、电路基础、模拟与数字电子技术、激光原理、光电检测技术、光通信原理、光信息显示技术。
工学培养方案: 信号与系统、电磁场理论、光电智能感知技术、数字电子技术、模拟电子技术、电路基础、机械制图、激光原理、光电检测技术、光通信技术、光信息显示技术、单片机与嵌入式系统设计与应用、机器学习、智慧交通中的光电技术、机器视觉与图像处理。
升学就业
本专业毕业生可在激光技术、光学精密测量与加工、光电传感、光通信、图像与信息处理、机器视觉、新能源、新型显示技术、新型发光光源等领域的高新技术产业部门、科研部门、国家机关等企事业单位从事科学研究、技术开发、工程设计和管理等工作。

智能光电与纳米技术-参观光科技馆

2.纳米材料与技术(智能材料)
专业特色
前瞻的专业布局: 为积极响应国家在新材料、新能源、芯片、发光与显示等产业智能制造的强国战略,依托发光与光信息技术教育部重点实验室,在对新材料、新能源、发光与显示材料深入研究的基础上,2021年北京交通大学增设了以智能材料为培养方向的纳米材料与技术专业,专业设置具有前瞻性及时代性。
完备的知识体系: 融合理学基础学科知识优势和学校智能制造工科知识,形成了体现“重基础、强实践、重过程、求创新”的知识体系。
丰富的教学资源: 拥有纳米材料与技术国家级一流本科专业建设点,依托学院国家和省部级高水平理论与实践教学科研平台,邀请国内外知名学者在学院短期授课。与国家纳米中心、宁德时代、苏州纳米城等科研院所和企业长期合作,以参观、创新创业论坛、学术报告等形式丰富学生的培养过程,并与加拿大滑铁卢大学、美国加州大学圣地亚哥分校等高校建立了本科生交换项目。
广泛的社会需求: 智能材料是智能制造领域发展的基础,新能源、发光显示、芯片行业、轨道交通、航空航天等领域对智能材料方向有迫切的人才需求。
培养目标
本专业瞄准新兴纳米材料与技术前沿,结合本校理工学科优势,对接国家实施智能制造强国战略对智能材料需求,打造“教学—实验—探索—研究”模式的创新人才培育体系,致力于教授材料科学、智能制造、机器学习和光电信息等多学科交叉的基础知识。培养学生实践操作能力和逻辑思维能力,为国家输送新能源材料、发光显示材料、半导体材料、微电子和集成电路等高新材料技术领域的复合型科技人才。

智能光电与纳米技术-参观国家纳米中心
主要课程
材料科学基础、材料工程基础、纳米材料与技术、纳米材料分析与表征、智能材料与结构、材料物理、物理化学、结构化学、固体化学、新能源材料、复合材料、高分子材料、环境纳米材料。
升学就业
纳米材料与技术(智能材料)是面向“纳米科技强国”、“制造强国”、“中国制造2025”和“新材料2035强国战略”等需求开设的材料类专业。毕业生具备纳米材料与智能制造领域中材料与结构方面的理论研究、工艺开发、实验检测、质量控制、技术咨询、生产统筹以及技术主管能力。科研机构和新材料高技术企业对智能材料与结构领域的人才需求迫切。
毕业生主要上研院校为:北京大学、清华大学、北京航空航天大学、北京理工大学、同济大学、北京交通大学。毕业生主要就业单位为:新能源领域如宁德时代、比亚迪,显示领域如京东方、华星光电以及华为等高科技企业。本科毕业生可以选择攻读硕博学位,也可胜任轨道交通、航空航天、船舶兵器、生命医学、新能源、新材料、微电子芯片等国家重大战略需求领域专业岗位的工作。

3. 应用物理学(黄昆英才班)
专业特色
应用物理学专业1958年开设并招生。2000年专业调整后,探索 应用物理学科拔尖人才培养模式 : 2005年设立理科试验班(思源班)、2008年施行本硕博培养、2013年成立基础学科试点班(知行班)、2020年纳入学校詹天佑学院高原计划。2022年应用物理学专业入选国家级一流本科专业建设点。
为更好服务国家重大战略需要,加快培养基础学科拔尖创新人才,突显应用物理学专业办学特色,2022年北京交通大学与中国科学院半导体研究所联合开办应用物理学“黄昆英才班”,旨在实现中国科学院与高等院校在科教融合方面的优势互补,为国家培养微电子和半导体领域具有国际视野的高素质创新型科技人才。

黄昆题字
培养目标
专业坚持“厚基础、强能力、重应用、求创新”的人才培养理念,打造“通识教育+精英选拔+多元发展”的人才培养模式,施行小班授课、全员导师制。瞄准集成电路“卡脖子”难题,聚焦微电子学和半导体物理前沿,服务“教育强国、科技强国”等国家重大战略需要,培养半导体物理、微电子、集成电路等高精尖科技领域拔尖创新人才。
主要课程
数学物理方法、量子力学、电动力学、理论力学、热力学统计物理、固体物理学、半导体物理学、半导体器件、模拟电子技术、数字电子技术、模拟集成电路设计、数字集成电路设计、集成电路材料基因组技术、Verilog数字系统设计。
升学就业
本专业毕业生可以在集成电路、电子科学与技术、物理学、光学工程等相关专业攻读研究生,或在半导体、集成电路与系统、光电子等高科技领域从事科学研究、技术开发和工程管理等工作。

4. 工程力学
专业特色
工程力学专业于2013年以基础学科试点班(知行班)的形式开始招生,2020年纳入詹天佑学院的高原计划,2022年入选国家级一流本科专业建设点,2023年与中国科学院力学研究所合作开设“玉臣英才班”。
工程力学专业面向“建设科技强国”的国家重大战略目标,服务社会对工程力学、交通、航空航天、清洁能源、智能制造、智能建造、数字经济等相关领域创新型人才的需求,依托北京交通大学力学一级学科和北京市固体力学重点学科,考虑“新工科”多面向的特点,厚植学术科研的素养底蕴,施行全员导师制的小班授课,培养既具国际学术视野亦有突出创新能力的高读研率的工程力学专业人才。

工程力学专业材料力学实验室
培养目标
培养学生具有高尚的道德情操和良好的团队精神以及扎实的数理基础,掌握本专业的基础和专业知识,能从事本专业或者交通、航空航天、清洁能源、智能制造、智能建造、数字经济等相关领域的科学研究、技术开发和工程管理等工作。
主要课程
理论力学、材料力学、流体力学、机械制图、弹性力学、振动力学、工程热力学、传热学、力学前沿实验、弹性波理论与应用、粘性流体力学、力学测试技术。
升学就业
毕业生在本科学习结束后,可留在工程力学专业或在交通、航空航天、清洁能源、智能制造、智能建造、数字经济等相关领域攻读研究生或从事科学研究、技术开发和工程管理等工作。
纳米材料与技术(中外合作办学)
项目介绍
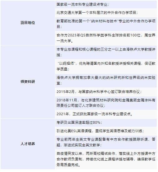
本项目是北京地区高校中第一个获教育部批准的“纳米材料与技术”专业的本科教育中外合作办学项目【教外综函[2012]49号】,是北京交通大学第一个本科层次的中外合作办学项目,是国内极少数获得 国家级一流本科专业建设点的中外合作办学项目。
在我国本科教育中外合作办学项目中,项目合作方加拿大滑铁卢大学(University of Waterloo)属世界排名、世界影响力最优质的大学之一。 据2023年QS世界大学排名数据显示,滑铁卢大学综合排名154位,工程与技术类学科全球排名第37位,自然科学类学科排名第74位,毕业生就业率排名第24位。 滑铁卢大学正瞄准尖端科技——纳米技术的发展和突破,拥有加拿大最大的纳米研究所和闻名全球的Mike & Ophelia Lazaridis量子纳米科研中心。
2015年2月,北京交通大学与国家纳米科学中心正式签署纳米材料与技术专业人才培养合作协议,标志着该项目正式启动与国内顶级教学科研机构的合作。自协议签订以来,该项目学生共成功申报81项中国科学院大学生创新训练项目(简称“科创计划”),获经费资助89.5万元,共近300位学生参与其中。
培养目标
北京交通大学与滑铁卢大学综合双方科研实力,融合两校优势课程,充分发挥北京市纳米科技人力资源和产业资源优势,紧跟国家纳米高新技术领域的科技发展前沿,围绕国家高铁和智慧交通战略需求,将纳米光电及能源器件技术作为纳米材料与技术本科专业人才培养主要方向,努力培养德智体全面发展、纳米材料与技术基础知识扎实、解决实际问题能力强、富有创新精神和国际视野、能从事纳米材料与技术相关研发、教学与管理工作的高端复合型人才。

纳米项目师生在滑铁卢大学
项目特色

课程设置
核心课程: 材料与纳米科学技术、量子力学、固体化学、固体材料物理、材料与纳米科学技术实验、材料的光学及电学性能、固体纳米材料与器件、生物纳米材料等。
本专业总课程和核心课程的三分之一以上由滑铁卢大学教授讲授。前两年专业基础课以双语教学为主,外教主讲的全英文课程均配备中方合作教师,帮助学生逐渐适应全英文学习。本专业完全实现“以纲择师”,优先聘请国内外知名教授讲授相关课程,保证教学质量。引进滑铁卢大学ESL英语课程,重视对学生英语思维和能力的培养和训练。合作双方高度重视项目教学,自2013年9月迎来第一批学生以来,积累了许多合作办学经验。
学制与学位
纳米材料与技术专业学制4年,采取2+1+1培养模式,即学生前2年和第4年在北京交通大学全日制学习,第3年赴加拿大滑铁卢大学全日制学习。为满足学生不同要求,百分之二十五的学生第四年可选择以访问学生身份留在滑铁卢大学继续完成学业。
学生完成全部纳米材料与技术专业课程以及毕业设计,成绩合格获北京交通大学工学学士学位和毕业证书;若所修课程也达到滑铁卢大学本科毕业要求,可同时获得滑铁卢大学理学学士学位。
升学就业
纳米科学和技术是在纳米尺度(从原子、分子到亚微米尺度之间)上研究物质的相互作用、组成、特性与制造方法的科学和技术。纳米科技汇聚了现代多学科领域在纳米尺度的焦点科学问题,促进了多学科交叉融合,是集前沿性、交叉性和多学科特征的重要研究领域。
纳米科学技术作为一种使能技术,本身具有“纳米+”辐射带动效应,其发展将对传统产业的升级改造带来变革性影响,并形成一系列基于纳米科技的战略性新兴产业,纳米科技成果在工业催化、微纳加工、信息、环境、能源、医药、材料、诊疗甚至有机生物活性等领域应用非常广泛。为了在纳米科学技术领域和产业领域抢占世界科技、经济、产业的制高点和增长点,并辐射带动相关科技和产业领域发展,我国高度重视纳米科技发展,这为纳米材料与技术专业学生提供了广阔而明朗的就业前景。由于本项目毕业生也将获得加拿大滑铁卢大学学位,就业地域也可选择在加拿大或其他国家。

学习费用与管理规定
1)北京交通大学学费: 6万元人民币/学年;国内住宿由学校统一安排,根据住宿条件不同,每学年为750-1200元。
2)滑铁卢大学学费 :约为4500加元/课程,四年共需修读20门课程,共约9万加元(学生入学即获得“北京交通大学-滑铁卢大*联学**合奖学金”,相当于5门课程学费,约2.25万加元;其余15门课程学费自行向滑铁卢大学缴纳)。第三年在滑铁卢大学共需修读13门课程,住宿可选择大学公寓或租房,费用自理。
3)管理规定
学生录取后即获得北京交通大学学籍和滑铁卢大学学籍。学生如达不到北京交通大学和滑铁卢大学的学习要求,按照双边学校的规章制度执行。
入学条件
1) 本专业大量课程为全英文授课,外语教学只设英语,要求考生有较好的英语基础,非英语语种考生谨慎报考。
2) 录取至中外合作办学专业的考生入学后不得转入非中外合作办学专业;
3) 温馨提示:色盲、色弱考生不宜报考。能准确识别红、黄、绿、蓝、紫各种颜色中任何一种颜色的导线、按键、信号灯、几何图形。

孜孜不懈,稳步向前
每一个坚实的脚步
都将在未来化作自信的基石
铺就通往梦想和成功的道路
梦想
即将从这里启航
欢迎报考北京交通大学
理科试验班(智能光电与纳米技术)
纳米材料与技术(中外合作办学)
本文内容转载自北京交通大学招生办官微