【前言】
WRT32X是Linksys一款采用Killer优化引擎,AC3200规格,为游戏玩家提供专业家庭网络的无线路由器新品,下面我们就来看看这款产品的具体表现。
官网链接

▲具备1.8GHZ双核处理器,4根高性能天线,为游戏打造的Killer优化引擎

▲MU-MIMO可提升多设备的性能表现

▲DFS认证

▲技术规格
【开箱】

▲Linksys WRT32X包装盒正面,全新未拆封。Gaming代表了这是一款为游戏优化的路由器

▲从背面可以看到WRT32X路由器将Ping Time有效减少77%

▲侧面技术规格和IO接口一览

▲撕掉塑封后的包装盒正面

▲包装盒背面

▲打开包装盒,就能看到路由器主体了

▲拿出路由器,可以看到说明书,保修卡之类的纸质文档

▲取出说明书就能看到Linksys的4根高性能天线

▲揭掉天线这一层,就能看到网线,光盘和电源插头静静的躺在盒底

▲所有部件

▲CAT.5E非屏蔽线

▲4根高性能天线特写

▲电源特写

▲电源规格,12V 3A

▲路由器主体,WRT32X一改WRT前辈蓝黑配色的机身风格,全黑色机身更显GEEK,也更符合其gaming定位

▲前面板,各种信号灯一应俱全,方便查看运行状态

▲路由器背部接口一览,从左到右一次是天线,WPS,4 LAN 1 WAN , USB 3.0,esata,reset,DC in,电源开关

▲路由器底部是密密麻麻的散热孔,保证机器运行良好的散热性

▲底部铭牌

▲天线接口特写

▲安装好天线的路由器,WRT系列的经典造型加上全黑色的外观,霸气十足
【拆解】

▲将底部四颗螺丝拆除

▲拿下脚垫

▲将Linksys所在头部用力往外推,就能推开前盖

▲拿掉前盖后,剩余的后部分,用撬棒沿着周围一圈将上盖撬开

▲拿下前置LED灯罩和前置WiFi天线

▲拆除最后的下面板,就可以看到PCB电路板了

▲PCB板正面,可以看到三块散热片

▲PCB板背面

▲PCB板后部IO接口

▲拆除PCB板上的散热片和屏蔽盖

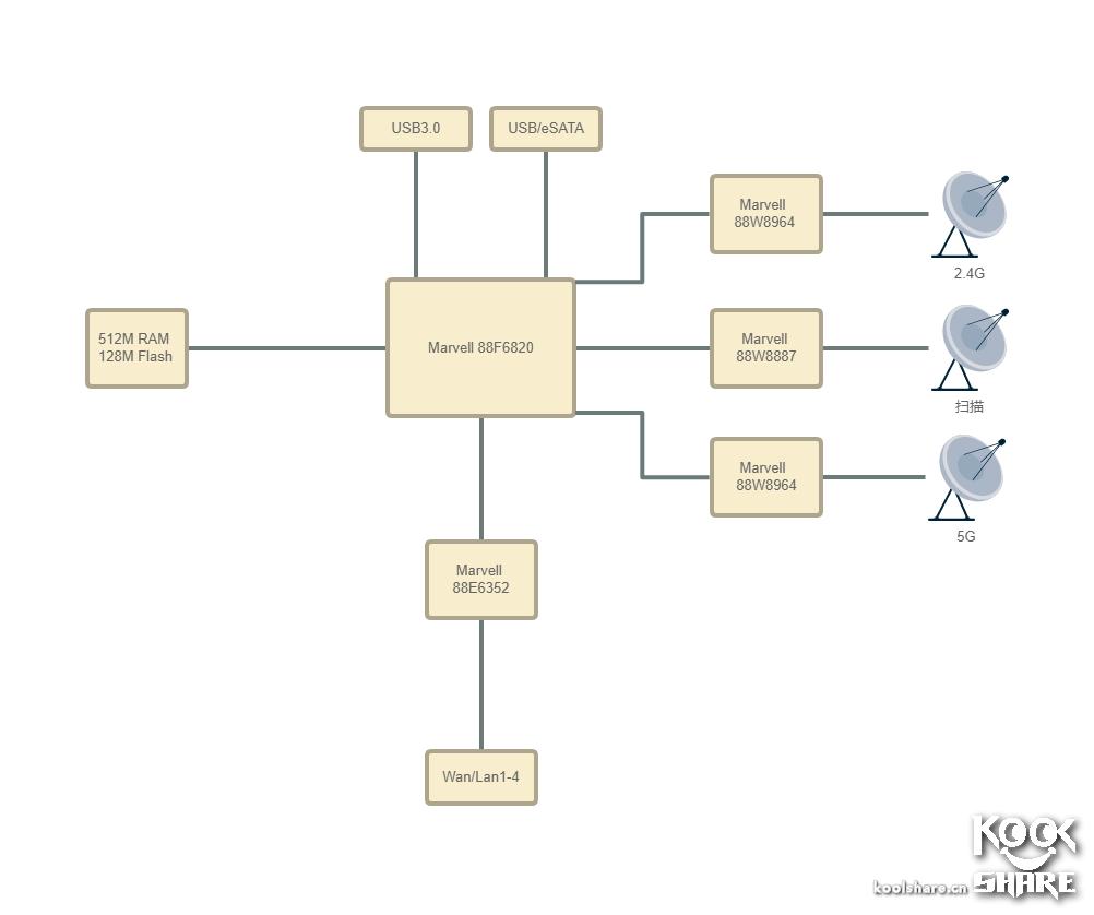
▲从左往右依次是CPU部分,5G部分,2.4G部分

▲CPU采用的是Marvell 88F6820 ARM架构双核处理器,频率最高可以达2.0GHz,这里WRT32X技术规格中为1.8GHz,应该是给CPU降频了

▲RAM采用的是海力士H5TQ2G63GFR,256M RAM,两个共512M

▲S34ML02G100TFI00 FLASH,容量大小为128M

▲5G部分采用的是Marvell 88W8964 ,支持160MHz带宽和4X4 MU-MIMO

▲SKY85728-11是一款高度集成的5GHz前端模块,集成了一个5GHz单刀双掷(SPDT)发射/接收(T / R)开关,一个5 GHz高增益,带有旁路的低噪声放大器(LNA),以及用于高功率802.11ac应用和系统的5 GHz功率放大器(PA)

▲2.4G部分采用的是Marvell 88W8964,支持4X4 MIMO

▲SKY85309-11是一款高度集成的2.4GHz前端模块,集成了一个2.4GHz单刀双掷(SPDT)发射/接收(T / R)开关,一个2.4GHz高增益,带有旁路的低噪声放大器(LNA),以及2.4GHz功率放大器(PA)

▲镁光D9SFT DDR3 1Gbit=128MByte内存,一共2颗,给无线芯片提供内存

▲Marvell 88W8887,给前面板上的单条天线提供扫描功能,支持802.11ac 1x1 MIMO,拥有433 Mbps的数据传输速率,集成功率放大器 (PA)、低噪声放大器 (LNA)和射频开关,支持双模蓝牙4.1、支持NFC、FM接收

▲Marvell 88E6352,集成了PHY芯片,支持802.3az节能以太网标准,为PCB电路板后的5个RJ45端口提供服务

▲总结,机器整体做工保持了WRT系列和一贯的高水准
【固件解析】

▲输入网址http://myrouter.local,来到登录界面,初始密码是admin

▲界面风格相比于WRT3200ACM有所变化,UI比传统的smart wifi精致

▲WiFi设置中可以设置WiFi的SSID和密码

▲更多设置里可以设置2.4G和5G的信道和信道宽度

▲设备中可以查看当前连接在路由器上的客户端

▲在优先级设置中可以为非killer设备手动设置优先级

▲在速度测试中可以测试当前路由器从Internet的*载下**速度和上传速度

▲路由器管理中可以设置路由器密码,固件更新以及语言,时区等等

▲在高级设置—本地网络设置中可以设置LAN的IP地址

▲在高级设置—Internet设置中可以选择Internet连接的方式
WRT32X的固件UI相比传统的smart wifi精致,设置内容也更加简洁,不过smart wifi手机APP不适用WRT32X,目前WRT32X还只能用传统的浏览器来管理和设置
【性能实测】
吞吐量测试
测试平台
硬件部分:
PC1 千兆网卡:Macbook Pro 15.4寸2015款,Apple Thunderbolt 2 转千兆网络适配器
PC2 无线网卡:Asus PCE-AC88
PC3 无线网卡:Asus PCE-AC88
软件:
Windows 10 Pro安装所有必选补丁,关系系统防火墙
Endpoint 9.50
IxChariot 6.70
本次测试使用了如下测试脚本:
High_Performance_Throughput.scr。此脚本用于测试最大传输带宽。
先来了解下路由测试结果几个相关名词:
Throughput,即路由吞吐量,表示路由每秒能处理的数据量。此数据越高越好。
测试环境:
测试选择在家中,模拟大家日常使用的真实情况。
说明:
路由器开启WPA2加密

▲网络拓扑图

▲NAT单线程

▲NAT十线程

▲LAN to LAN单向单线程

▲LAN to LAN单向十线程

▲LAN to LAN双向单线程

▲LAN to LAN双向十线程

▲5G to LAN下行单线程

▲5G to LAN下行十线程

▲5G to LAN上行单线程

▲5G to LAN上行十线程

▲5G to LAN双向单线程

▲5G to LAN双向十线程

▲5G to 5G单向单线程

▲5G to 5G单向十线程

▲5G to 5G双向单线程

▲5G to 5G双向十线程

▲数据汇总,总体上WRT32X在HT80,3*3规格的产品中表现还是不错的
USB读写测试
将NTFS格式的EX1挂在USB 3.0接口下,测试WRT32X的USB 3.0接口的读写速度

▲千兆有线读取速度110MB/S

▲千兆有线写入速度73M/S,对比WRT的前辈,没有跑满千兆比较遗憾

▲使用PCE-AC88网卡,无线读取速度72MB/S

▲使用PCE-AC88网卡,无线写入速度44MB/S
信号测试

▲测试环境为江苏电信百兆宽带,签约下行200M,上行10M

▲Speedtest测试

▲测试环境说明,红色五角星为WRT32X安放的位置,蓝色数字标签处为信号测试点。
各房间大致面积说明
A:11平方米
B:15平方米
C:15平方米
D:40平方米
E:12平方米
F:5平方米
G:7.5平方米
测试工具为iphone7,测试软件为Airport实用工具和Speedtest

▲1号位置处2.4G和5G信号强度以及Speedtest测试

▲2号位置处2.4G和5G信号强度以及Speedtest测试

▲3号位置处2.4G和5G信号强度以及Speedtest测试

▲4号位置处2.4G和5G信号强度以及Speedtest测试

▲5号位置处2.4G和5G信号强度以及Speedtest测试

▲6号位置处2.4G和5G信号强度以及Speedtest测试

▲7号位置处2.4G和5G信号强度以及Speedtest测试

▲数据汇总
WRT32X的信号表现相比前辈WRT1900ACS有了一定提升,此外,Linksys也在积极推进国行固件中加入选区的功能以进一步提升信号表现
【总结】
WRT32X继续使用了Marvell的解决方案,无线提升没有选择支持1024QAM的方式,而是使用了提升频宽的方式,WRT32X支持160Mhz的频宽,支持MU-MIMO,吞吐量测试在3*3 80Mhz的设备中表现良好,希望后续的固件更新中能够尽快加入HT160的支持,以充分发挥WRT32X的强大性能。对于使用Killer网卡的设备,WRT32X的固件可自动提升优先级,优先保证游戏体验,这种针对游戏玩家的优化,也是Linksys在路由器功能性方面的一次新的尝试。