根据2022年院校招生简章汇总,其中招生院校较多的项目,对院校种类做了区分,如田径、足球等,其他 文中扩号标注内容均为报考要求。 本文仅供参考,具体以2023年体育单招院校官方公布的招生简章为准!
运动训练冬季项目



运动训练专业其他项目

























武术与民族传统体育专业



根据2022年院校招生简章汇总,其中招生院校较多的项目,对院校种类做了区分,如田径、足球等,其他 文中扩号标注内容均为报考要求。 本文仅供参考,具体以2023年体育单招院校官方公布的招生简章为准!
运动训练冬季项目



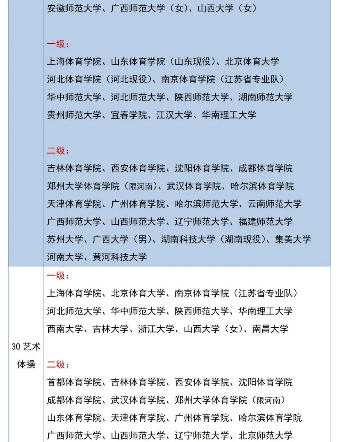
运动训练专业其他项目

























武术与民族传统体育专业


