北京时间11月1日,CBA公司官方宣布,广州男篮主教练郭士强由于严重干扰比赛正常进行,造成不良影响,处以停赛五场,罚款两万的处罚。

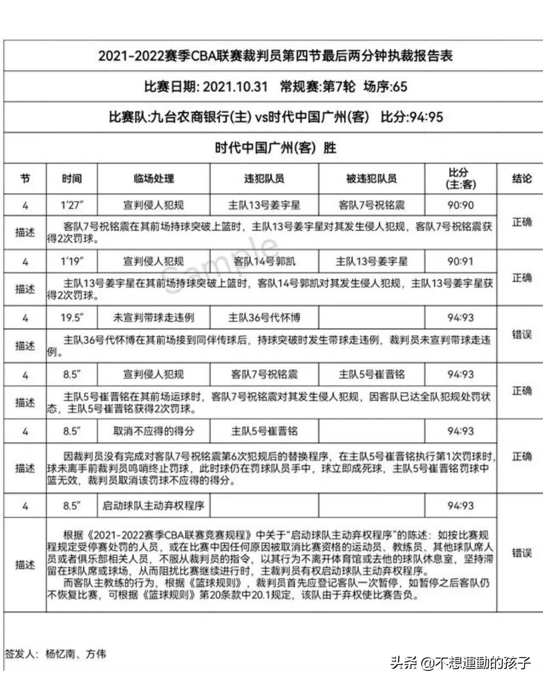
老叔的争议事件发生在10月31人日对阵吉林比赛中,最后时刻代怀博持球走步,裁判并没有吹,则是随后吹了祝铭震对崔晋铭的犯规,从而导致祝铭震六犯离场,因为本场祝铭震发挥最好全场得到33分,一个强力得分点被罚下,从而导致老叔不满,跑到技术台前,认为这球是代怀博走步在先,不应该判犯规,但是技术台没有理会,老叔一度罢赛,使得比赛暂停将近10分钟左右。

而技术台一度要启动弃权程序,如果不会场比赛,那么就会直接判广州男篮0:20输球,最终广州回场,崔晋铭两罚不中,随后由陈盈骏上篮完成准绝杀,广州成功赢下比赛。
但是对于这个惩罚球迷们都是不太满意,这对于上赛季北京队的主教练带头离场相比惩罚还要重。上赛季北京队是翟晓川大闹技术台,翟晓川只是罚款3万,没有停赛,解立彬只是停赛4场罚款2万,比老叔还要少停一场,这使得更多球迷不满。
赛后裁判报告中写到最后几分钟判罚中4次判罚正确,一次错判,一次漏判,错误的说不应该先给广州队启动弃权程序,应该先暂停,若是暂停之后还不恢复比赛,那么在给广州队启动弃权程序,漏判则是没有吹罚代怀博走步,这个走步判罚至关重要,没有吹罚,极有可能导致比赛情况逆转。

但是这个也不能成为老叔的理由,联盟有联盟的规矩,没有规矩不成方圆,什么比赛都是这样,不管怎么样都是不能罢赛的,所以这次老叔应该是接受罚单了。

但是CBA的裁判业务水平还是和以前一样,没有任何提高呀,不官是哪个裁判都是有被人诟病的地方,所以CBA裁判应该增长下自己的水平了,别到时候球员水平上去了,裁判还是以前那个样。还有就是CBA技术台一天天的也不知道能干点啥。