【作者简介】
周素红 (1976-),女,博士,中山大学地理科学与规划学院教授,广东省公共安全与灾害工程技术研究中心主任,中国城市规划学会理事,本文通信作者。
陈 菲 (1995-),女,中山大学地理科学与规划学院硕士研究生。
戴颖宜 (1995-),女,中山大学地理科学与规划学院硕士研究生。
* 国家重点研发计划项目(2018YFB0505500、2018YFB0505503);国家自然科学基金项目(71961137003、41871148)。
本文刊载于《城市规划》2019年第10期
1 引言
改革开放以来,我国经历了世界历史上规模最大、速度最快的城市化进程,常住人口城镇化率从1978年的17.92%增长至2018年的59.58%①。在这期间,空间规划承担了空间秩序塑造的职能,成为政府为实现一定目标采取的空间治理手段[1]。随着城市化不同阶段的主要目标与主要矛盾的变化,空间规划的重心与发展理念也在不断变化中。当前,我国城市化发展进入新阶段,城市发展放缓,粗放式的发展模式难以为继,生态环境问题严重,社会主要矛盾转变为人民日益增长的对美好生活的需要和不平衡不充分的发展之间的矛盾②。同时,空间规划的发展理念也由过去扩张型的外延式发展转向内涵式发展,强调在有限的土地上实现城市集约高效的发展,反映了存量土地时代城市发展的方向与目标。展望“十四五”时期,如何实现城市的内涵式发展?如何构建和完善基于内涵式空间发展理念的品质规划体系?本文将从内涵式空间发展的背景和关键要务、实现内涵式发展的前提以及基于内涵式发展的品质空间规划的构建这三部分进行解析,以期对空间规划体系的完善提供借鉴。
2 城市化背景下的空间规划发展演化
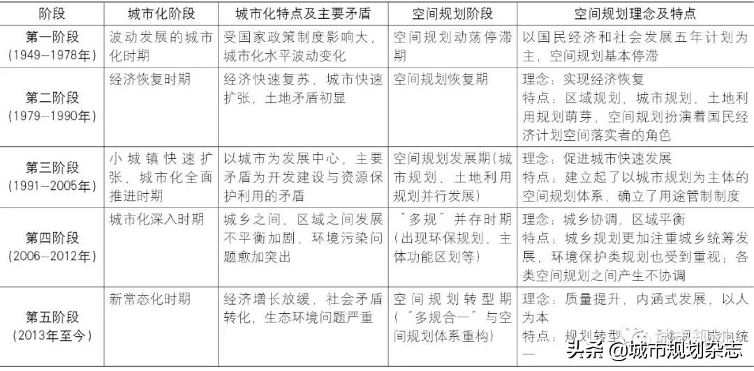
一定时期空间规划的理念及主要目标总是与该时期的城市化发展阶段以及当时的主要矛盾相适应。本节通过梳理城市化过程中支撑空间规划的相关法律、法规、文件和重大事件的发展演变,探讨当前内涵式空间发展理念提出的背景。总的来说,我国的空间规划发展经历了以下五个阶段(图1、表1)。

图1 | 1949年以来空间规划相关法律法规及大事件发展演变

表1 | 1949年以来城市化与空间规划发展的阶段划分
第一阶段(1949-1978年):中华人民共和国成立到改革开放以前,由于国情和国家政策的大变革,我国的城市化波动发展,先后经历了“一五”计划期间先生产后生活的苏联模式、“*跃进大**”运动时期的过量城市化、“*革文**”期间的逆城市化几个阶段。在这样的背景下,改革开放前的经济计划并没有明确的空间规划内容[2]。1960年全国计划会议报告称“三年不搞城市规划”,使得之后一个时期的空间规划工作相对停滞。
第二阶段(1979-1990年):改革开放早期,国民经济逐渐恢复并快速增长,经济发展是这一时期的主要目标。与之相应地,空间规划也得到了恢复。1984年《城市规划条例》③与1986年《全国国土总体规划纲要》④的颁布标志着我国在中观层面城市规划与宏观层面国土规划的探索。另一方面,为应对建设用地快速扩张、全国耕地减少过快的问题,1986年全国人大批准颁布了《土地管理法》⑤,建立了土地所有权和使用权制度,土地利用规划开始发展。总的来说,这一时期城镇建设用途土地由国土部门统一划拨,空间规划扮演着国民经济发展计划空间落实者的角色。
第三阶段(1991-2005年):随着城市化由沿海小城镇向内地拓展,城市化进入全面推进时期。1990年,我国建立了社会主义市场经济体制,1994年分税制改革,中央权力逐渐下放。在这样的背景下,地方政府成为谋求地方发展的增长机器[3],空间规划在此过程中扮演重要角色,其主要目标是帮助地方政府实现城市的快速发展。1990年4月《城市规划法》⑥开始实施,并逐渐形成了包含城镇体系规划、城市总体规划、控制性详细规划等的空间规划体系[4]。1998年《土地管理法》进行了第二次修订,建立了耕地保护制度,通过用途管制制度对土地进行管控,土地利用规划对于城市规划的刚性约束增强。这一阶段形成了城市规划和土地利用规划并存且相互制约的空间规划体系。
第四阶段(2006-2012年):随着市场化和全球化的深入,我国的城市化发展显现出集团化、规模化和一体化的特征,出现了珠江三角洲、长江三角洲及环渤海三大城市连绵区。同时,城乡二元对立、环境破坏、区域不平衡等问题也愈加突出。为应对城市发展所面临的问题,2007年修订的《城乡规划法》⑦,更加强调区域特征与城乡统筹[5]。另一方面,用途管制制度从对土地、林地的管制逐步扩展到对草原、水域、湿地的管制[6]。此外,环保部门、发改部门为增强空间管理职能,相继出台各类环境保护规划、主体功能区划等空间规划,从不同侧面对国土空间进行管理。但由于不同空间规划在主管部门、技术标准、规划年限、实施手段等方面存在差异,在空间治理中存在诸多矛盾[7],我国空间规划进入“多规”并存时期。
第五阶段(2013年至今):2013年之后,随着新型城镇化和“一带一路”等发展战略(倡议)的提出,我国发展进入新常态时期。人口红利消失,城市可新增土地减少,城市增长速度放缓,同时还面临着资源环境约束和产业转型的压力。此外,由快速的城市化所带来的不公平、不平等以及资源环境问题也亟待解决。在这样的背景下,空间规划面临转型:一方面,空间规划的关注点由增量规划转向存量规划,城市发展方式由外延扩张式转变为内涵提升式;另一方面,现有的空间规划包括城乡规划、土地利用规划、主体功能区划在空间治理中的矛盾加深,急需构建符合当前国情的空间规划体系。为此,各省市进行了“多规合一”技术方法层面的探索实践,国家层面也通过机构改革和规划体系重构,促进“多规合一”的实现[8]。
我国城市化迈入新的发展阶段,如何重构空间规划体系,实现城市的内涵式发展是当前的重要任务。长期以来,我国走过了一条以外延式发展为特征的城市化道路,强调城市数量增长、规模扩大、空间蔓延、发展优先,是一种以资源开发、以适应外部需求为主的粗放型发展模式。与之相对应,当前的内涵式发展则强调质量提高、结构优化、空间集聚、生态优先,是一种以保护优先、以满足内在需求为主的集约型发展模式[9~10]。为了实现城市空间的内涵式发展,需要解决两大核心问题:其一是城市空间的底线管控,即如何限制城市的无限制扩张,实现城市空间的集聚发展;其二是城市内部的高质量发展,即如何在有限的空间范围内实现城市的质量提升和空间优化。
3 内涵式空间发展的前提:“一张蓝图”的“底线管控”
内涵式空间发展的前提是完善“一张蓝图”基础上“底线管控”的技术体系和实施机制设计。空间规划往往通过划定边界,实现对城市空间分区分级的管控。如:城乡规划通过划定城市增长边界限制城市向外扩张,城市内部划定“三区四线”实现城市用地的管控;土地利用规划通过划定基本农田保护线与“三界四区”保护粮食安全;主体功能区划通过划定优化开发区域、重点开发区域、限制开发区域和禁止开发区域等功能区实现对空间发展的管控。然而,以往各种空间控制要素分属于不同部门依据各自目标制定的各类规划,这些规划之间有一定的制衡关系,但也产生了划线重叠、空间管理失效等问题。机构改革和信息技术的支撑,使得重构“一张蓝图管到底”的规划体系,以解决“多规”矛盾与空间管控失效的问题成为可能。其中,实现“一张蓝图”式的底线管控是当前控制城市空间发展的重要手段,也是实现城市内涵式发展的基本前提。即:通过在一张蓝图中绘制各类空间管制要素,实现对国土空间全域要素的管控。“一张蓝图”式空间管控的优点不言而喻,解决了原本各类空间规划中各种控制线自说自话、互相制约的难题。但如何构建一套有效的机制来绘制这一张蓝图?如何保证一张蓝图的科学性?一张蓝图能否实现对城市空间发展的管控?这些问题是未来思考的重点。从一张蓝图所包含的内容上看,本文认为应包含两个层面:其一是城市层面的“三区三线”空间管控,其二是城市内部空间要素的管控。
- 3.1 自上而下、逐级落实的“三区三线”管控机制
“三区三线”是从城市层面划定的各类边界范围,是空间规划的核心内容。“三区”以资源环境承载能力评价和国土空间开发适宜性评价为技术手段,根据主导功能划定,在划定与管控上具备较大弹性;“三线”根据相应法律法规、技术指南划定,强调边界的刚性管控。“三区三线”的划定为城市的发展搭建了基本的空间框架,使得城市的建设与发展得以在有限的范围内展开,而不对需要保护的农田与生态环境产生破坏与侵占,符合内涵式发展的需要,是搭建科学的城市发展空间框架的关键点。本文认为,“三区三线”在划定上应分层次、逐级落实;在管控上应“刚弹结合”。具体来说,上级政府设定“刚性”总量,如:建设量、耕地保护总量、生态保护总量;下级政府根据实际情况划定具体的线和区域,保证一定的弹性。另外,当前城市用地增长需求与环境保护需求同时存在,一些非传统意义的用地类别如旅游用地、健康用地、文化用地等均与生态空间、农业空间的开发利用密切相关[11]。各类空间虽有主导功能,但在未来的发展中有可能互相转换,在管理中存在较大的弹性空间。因此,在划定中应考虑远景的发展,留有余地(表2)。

表2 | “三区三线”的划定与管控
- 3.2 考虑城市空间品质提升的内部空间要素管控
“三区三线”为城市开发建设确立了基本框架,城市内部的空间管控则与居民的生产生活关系更为密切。以往城市规划在城市内部空间的管控中重点考虑了对公共服务设施、历史文化建筑、生态环境等要素的管控,对结合城市空间品质提升并满足居民基本需求的空间要素进行规划与管控的工作则相对缺失。如何践行“以人为本”的规划理念,促进以提升公众的幸福感、安全感和归属感等感知需求满足为目标的空间要素规划落地,是当前空间规划急需补充的方面。
4 内涵式发展的保障: 构建满足人类需求的品质空间规划体系
城市内部的高品质发展是内涵式发展的核心内容。要实现城市的高品质发展,首先需要对“高品质”这一概念进行辨析。在快速的城市化过程中,我国的城市发展一度追求大尺度建设与空间快速扩张,一定程度忽视了在城市中生活的人的需求。城市是人的城市,城市的发展与建设应该以人为本,注重人的感受与需求,尊重人的价值选择[12~13]。另一方面,随着人们生活水平的提高,城市居民对城市空间有了更高的需求,城市不仅应该保障居民衣、食、住、行等基本层面的需求,还需要满足居民更高层次的需求。因此,要实现城市内部的高品质发展,需要从城市居民不同层次的需求角度考虑,构建满足人需求的高品质城市空间规划体系。人的需求有多个层次,马斯洛需求层次理论将人类需求划分为生理、安全、社交、尊重和自我实现五类,在生理需求得到满足后,才可能出现更高级的需求[14];也有学者将人的需求划分为基本生存需求(衣、食、住、行)与高级生存需求(劳动、安全、延续生命、交流)[15]。综合来看,本文将人在城市中的需求归纳为基本生存需求(衣、食、住、行)、高级生存需求(安全、健康、交往)、自我实现需求(尊重、参与)三个层次。城市居民多层次需求应在城市中得以满足。下文将从城市居民三个层次需求的角度详细论述城市空间规划体系的构建,包括:满足基本生存需求,促进日常生活基本物质环境保障的生活圈规划体系;满足高级生存需求,促进安全感、幸福感和归属感等在空间规划中落地的感知专项规划体系;满足自我实现需求的参与式规划体系(图2)。

图2 | 面向人类需求的品质规划体系概念
- 4.1 完善保障居民基本生存需求的生活圈规划体系
人类最基本的衣、食、住、行等生理需求,在城市中体现为所必需的物质空间,包括居住、就业、游憩和交通等空间的需求。《雅典宪章》根据城市的这四大功能,提出城市功能分区的理念,将同一类功能和资源在空间里集中布置,以提升利用效率,在一定程度上满足了城市居民的这些基本生存需求。但城市功能分区忽略了城市的有机组织和人与人之间的联系,带来一系列社会问题,如:职住分离产生的“钟摆式”通勤不仅增加了城市交通压力,也增加了居民额外通勤成本,甚至引发生理或心理健康问题[16]。因此,有学者提出,空间规划应回归人的日常生活,从生产空间导向转向以生活空间为导向,构建考虑个体日常需求的生活圈规划体系[17~18]。
生活圈规划体系的构建应从以下几个方面考虑。首先,生活圈规划应该是多层次的,未来的规划应当着重构建基于城市群-都市圈-城镇圈-社区生活圈的“多中心、网络化、组团式、生态化”空间格局,打造“宜居、宜业、宜游、宜学、宜养”的生活圈。其次,生活圈规划应从人的生活方式入手,因此在规划方法上应当深入了解市民的行为和心理特征以及多样化需求。可以结合社会调研、大数据和计算机辅助模拟等方法加强规划设计前期的定性和定量分析,进而通过更为精细化的设计塑造高品质的生活空间。
- 4.2 构建保障居民高级生存需求的感知专项规划体系
人的高级生存需求包括安全、健康、社交三个方面,在感知层面表现为反映个人生活品质的安全感、幸福感和归属感等。居民这三类需求与城市环境有不可分割的关系,可通过构建相应的感知专项规划体系保障居民这三类需求的满足。目前,面向城市环境质量提升的公共安全、健康、社交的相关专项规划少,且散落在不同的规划中,不成体系。因此,本文提出构建提升居民安全感、幸福感和归属感的感知专项规划体系。首先,在规划理念上重视对居民这三类需求的满足,将“安全城市、健康城市、可交往的城市”的理念贯穿到国土空间规划、绿地系统规划、道路交通规划等规划的编制过程中。其次,整合现有规划,将城市公共安全、公共健康、公共交往空间三类专项规划纳入现有的专项规划体系。最后,构建全方位的、多方协调和相互促进的保障体系,保障专项规划的落实。
4.2.1 城市公共安全专项规划体系
城市公共安全事件可分为自然灾害(水灾、风灾、火灾、地震)、事故灾难(公共设施事故、交通运输事故、环境污染)、公共卫生(食品中毒、传染病流行事件)、社会安全(城市犯罪、安全感知)四大类[19]。传统公共安全规划主要体现在自然灾害、事故灾难等涉及到居民人身财产安全的大型自然或事故灾害的防控,而对传染病、城市犯罪、居民安全感等公共卫生与社会安全感知层面的关注不够。近年来,关于城市犯罪与安全感的研究表明,城市环境与犯罪率、居民安全感有一定关系。例如:破败的住区与失序的街道更易发生犯罪,从而降低当地居民的安全感。因此,应进一步完善城市公共安全专项规划体系(表3)[20],建设更具安全感的城市。具体来说,包括以下几个方面。

表3 | 城市公共安全专项规划体系
资料来源:作者根据参考文献20整理。
首先,针对自然灾害、事故灾难等安全规划专项,应综合运用地理信息系统、遥感技术、虚拟现实等技术手段,构建以城市空间地理信息为基础的灾害信息系统。利用基础数据正确评估城市的安全等级,对灾害的发生与否、规模大小、后续影响进行合理分析与预测。在此基础上,进行各类设施,包括防涝、抗震、防灾避难等设施的合理布局与规划。根据城市的实际情况,制定相应的规划设计导则与标准,并优化相应的实施与保障机制。其次,针对社会安全、公共卫生等方面,应结合当前的新方法,利用多源大数据加强基础研究,包括城市环境对犯罪的影响、环境与个体安全感的互动关系、传染病在城市中的传播规律等。在此基础上,从宏观、中观、微观等不同层面实现对城市环境的改善,包括合理布局基础设施,制定相应的设计导则与标准等。此外,利用物联网、电子监控等技术手段对城市环境进行监控,提前预防;识别城市中的高危区域,重点防治;识别特定的安全隐患地区,进行微改造等。
4.2.2 城市健康专项规划体系
城市环境与居民健康有着密切的联系。城市发展造成空气污染、水污染等生态问题,引发了各类疾病,如呼吸性疾病;城市扩张增加机动交通出行,减少居民体力活动,引发各种慢性疾病;城市内各种健康设施的分布影响公众的就医水平。以往的空间规划忽视了城市发展对公众健康的影响,随着城市公共健康问题的重要性逐渐显现,新时期空间规划应将促进公共健康作为主要发展目标之一,建设健康城市。根据环境与健康相关研究,社区、街道、城市等不同的地理空间尺度的关注点略有差异。社区尺度是居民日常生活的发生地,应考虑居民的日常行为,构建促进居民健康的康体环境,进行康体环境规划设计。街道或片区尺度关注居民医疗卫生、保健设施等健康相关的服务设施的可达性,进行健康服务规划。从更宏观的城市尺度来看,关注影响居民健康的整体自然生态环境,包括空气环境、水环境、噪声环境、耕地环境等,对这些要素进行健康环境风险防治规划(表4)。除此以外,城市其他专项规划与居民健康也息息相关,在进行其他专项规划时评估对公众健康的影响。如:交通规划体系中考虑交通环境对居民健康的影响,构建绿色城市交通系统,倡导绿色出行。

表4 | 城市健康专项规划体系城市公共安全专项规划体系
4.2.3 城市公共交往空间专项规划体系
人的社交需求主要是指人与人之间的交往、归属于某种群体的需求。人的社交需求应当在城市中得到满足。公共交往空间是营造归属感、促进个体交往的重要空间。城市公共交往空间专项规划体系应从三个层面展开(表5)。社区是个体一天之中停留时间最长的场所,充满活力的公共空间或公共活动场所能有效促进社区居民的交往,增强社区归属感。尤其是我国逐渐步入老龄化社会,面向老年人活动特点的交往空间以及公共设施对老年生活有着重要意义。此外,街道公共空间也是人与人之间发生交流的重要场所,简·雅各布斯在《美国大城市的死与生》中强调了有活力、小尺度、安全的街道对于城市归属感的意义[21]。目前,大多数街道仅承担“通行”的作用,较少考虑其交流、交往的功能。事实上,许多交通空间,如“桥下空间”若经过合理改造,能成为富有活力的交往空间。例如广州市许多桥下空间成为广场舞、歌唱艺术的聚集地,为珠江沿岸增添了活力。此外,城市大型的公园、共享绿道作为大型基础设施满足城市居民周末、假期休闲的需要,可通过城市公园绿地系统规划进行合理的布局。

表5 | 城市公共交往空间专项规划体系
- 4.3 提升保障居民自我实现需求的参与式规划体系
自我实现需求是人对自我价值的实现的追求,包括对自我潜力的发掘,对更美好的目标和愿景的追求。近年来,交通拥堵、房价攀升、雾霾、噪声等关于公共服务质量和城市品质的诸多问题成为热门话题。市民参与城市公共管理(治理)的热情高涨,城市规划相关领域的问题越来越成为公众议题,公众参与在城市规划过程中的重要性也日益凸显。城市不仅要为市民提供平等的公民权利体系(教育、医疗、社会保障等),还要为市民提供参与城市发展和城市治理的机会。正如简·雅各布斯所言,只有在所有人都参与建设的前提下,城市才能为所有人提供一些东西[19]。参与式规划是满足市民自我实现需求和实现城市内涵式发展的重要途径。
虽然《城乡规划法》的条款中体现了尊重公*意民**愿和公众参与的精神,但由于我国城市治理,特别是城市规划改革的滞后,大量公众参与是后置式和被动的,公众参与渠道的不畅通和相关机制的不完善,限制了公众对城市规划和建设诉求的表达。随着大数据和互联网时代的发展,参与式规划不应仅局限于问卷调查和座谈会等传统模式,应当借鉴“众包、众筹、众创”这些新理念,通过大数据参与、信息(网络)平台参与、社区规划师制度等新途径(表6),实现更广泛的参与、更透明的信息、更通畅的沟通渠道和更实时的反馈等,从而降低公众参与城市管理(治理)的门槛,更好地满足公众的个性化需求[22]。

表6 | 多种类型的公众参与模式
5 结语
随着我国城市化速度放缓,快速城市化带来的生态环境问题加重,社会主要矛盾转变,城市发展理念由外延式的扩张发展转变为内涵式的集约发展。如何实现城市的内涵式发展是当前空间规划的关键问题。本文通过梳理城市内涵式发展提出的背景、解析新形势下内涵式发展的要务,详细论述内涵式发展的前提——底线管控、内涵式发展的保障——品质空间规划体系的构建,为空间规划的发展提供借鉴,具有理论意义与现实意义。
总的来说,面向“十四五”时期的空间规划需要从两方面进行改善。一方面,完善“一张蓝图”基础上“底线管控”的技术体系和实施机制设计,通过科学合理的“三区三线”的划定与管控构建城市空间发展的基本框架;综合考虑城市品质提升与居民环境需求确定城市内部空间管制要素。另一方面,空间规划体系的构建需要从实现城市居民不同层次的需求考虑:其一,通过完善生活圈规划体系改善物质环境,保障个体的基本生存需求;其二,通过构建感知专项规划体系,保障个体健康、安全、归属等高级生存需求,切实提高居民幸福感、安全感与归属感;其三,通过进一步改进参与式规划体系保障居民自我实现的需求,真正实现“以人为本”的空间规划。
( 彭伊侬、张济婷、刘明杨、卢俊文等同学在本文写作中参与了部分资料整理和观点讨论,在此一并致谢!)
注释
① 中华人民共和国国家统计局.http://data.stats.gov.cn/easyquery.htm?cn=C01。
② 习*平近**在中国*产党共**第十九次全国代表大会上的报告. 人民日报,2017-10-28. http://cpc.people.com.cn/n1/2017/1028/c64094-29613660-4.html。
③ 城市规划条例. http://www.360doc.com/content/14/1118/12/90165_426108830.shtml。
④ 全国国土总体规划纲要(1986-2000).1986.https://wenku.baidu.com/view/1686c86748d7c1c708a145e6.html。
⑤ 中华人民共和国土地管理法.1986.https://wenku.baidu.com/view/8561f7e0f9c75fbfc77da26925c52cc58bd690dd.html。
⑥ 中华人民共和国城市规划法.1990. https://wenku.baidu.com/view/6bfa88563c1ec5da50e270f4.html。
⑦ 中华人民共和国城乡规划法.2007. http://www.wfqzf.gov.cn/xinxigongkai/xxgkml/flgz/2017-03-04/15610.html。
参考文献
1 利维 J M.现代城市规划[M].张景秋,孙颖,樊绯,等译.北京:中国人民大学出版社,2003.
LEVY J M.Modern Urban Planning[M].ZHANG Jingqiu,SUN Ying,FAN Fei,et al.,trans.Beijing: China Renmin University Press,2003.
2 王磊,沈建法. 空间规划政策在中国五年计划/规划体系中的演变[J]. 地理科学进展,2013(8):1195-1206.
WANG Lei,SHEN Jianfa. Evolution of Spatial Planning in the Five-Year Plan/Planning System of China[J]. Progress in Geography,2013(8):1195-1206.
3 张京祥,赵丹,陈浩. 增长主义的终结与中国城市规划的转型[J]. 城市规划,2013(1):45-50.
ZHANG Jingxiang,ZHAO Dan,CHEN Hao. Termination of Growth Supremacism and Transformation of China’s Urban Planning[J]. City Planning Review,2013(1):45-50.
4 张京祥,林怀策,陈浩. 中国空间规划体系40年的变迁与改革[J]. 经济地理,2018(7):3-8.
ZHANG Jingxiang,LIN Huaice,CHEN Hao. 40-Year Changes and Reforms of China’s Spatial Planning System[J]. Economic Geography,2018(7):3-8.
5 何明俊. 改革开放40年空间型规划法制的演进与展望[J]. 规划师,2018(10):14-19.
HE Mingjun. Evolution of the Spatial-Class Planning Law System in the Past Reform and Opening Forty Years and Its Visions of Futurity[J]. Planners,2018(10):14-19.
6 黄征学,祁帆. 完善国土空间用途管制制度研究[J]. 宏观经济研究,2018(12):95-105.
HUANG Zhengxue,QI Fan. Research on Perfecting the Control System of Land and Space Use[J].Macroeconomics,2018(12):95-105.
7 叶昌东,黎婴迎,王朝宇.“三规”关系及“三规合一”的实践[J]. 地域研究与开发,2017(1):7-11.
YE Changdong,LI Yingying,WANG Zhaoyu.Plans Coordination and Its Practical Patterns[J]. Areal Research and Development,2017(1):7-11.
8 魏成,张俊,梅利格拉纳 J. 基于城市政治生态学视角的规划制度重塑与展望——从“多规演义”到“大部制”国土空间规划[J]. 城市与区域规划研究,2018(3):13-24.
WEI Cheng,ZHANG Jun,MELIGRANA J. Reshaping and Prospect of the Planning Institution from the View of the Urban Political Ecology: From “Multi-Plan Action” to “Super Spatial Planning Ministry” in Territorial Spatial Planning[J]. Journal of Urban and Regional Planning,2018(3):13-24.
9 刘克华. 基于精明增长的城市用地扩展调控研究——以泉州中心城区为例[D]. 南京:*京大南**学,2011.
LIU Kehua.Studies on Regulation of Urban Land Expansion Based on Smart Growth Theory: A Case Study of Central City of Quanzhou[D].Nanjing:Nanjing University,2011.
10 田玥,韩炜. 基于内涵式发展理念的静宁主城区空间发展研究[J]. 住宅与房地产,2015(28):14.
TIAN Yue,HAN Wei.Research on Space Development of Jingning Main City Based on Connotative Development Concept[J]. Housing and Real Estate,2015(28):14.
11 严超文. 底线思维背景下的城市弹性空间管控研究[M]//中国城市规划学会.共享与品质——2018中国城市规划年会论文集.北京:中国建筑工业出版社,2018:801-811.
YAN Chaowen.Research on Urban Elastic Space Management and Control from the Perspective of Bottom-Line Thinking[M]//Urban Planning Society of China. Sharing and Quality: Proceedings of Annual National Planning Conference of China 2018.Beijing:China Architecture & Building Press,2018:801-811.
12 吴旭晓. 基于复杂系统理论的区域中心城市内涵式发展研究[D]. 天津:天津大学,2011.
WU Xuxiao. Research on the Connotative Development of Regional Central Cities Based on Complex System Theory[D]. Tianjin:Tianjin University,2011.
13 “从空间扩张到内涵发展的规划思考”笔谈会[J].城市规划学刊,2016(2):1-9.
“Planning Speculation from Space Expansion to Connotation Development”[J]. Urban Planning Forum,2016(2):1-9.
14 马斯洛 A. 需要层次论[M]. 许全声,译.北京:人民教育出版社,1997.
MASLOW A. Hierarchy of Needs[M]. XU Quansheng,trans.Beijing: People’s Education Press,1997.
15 纪晓岚. 现代人的需要结构与城市环境设计对应关系研究[J]. 城市规划学刊,2004(4):71-77.
JI Xiaolan. Studies on the Relationships Between People’s Different Needs and the Design of Urban Environment[J].Urban Planning Forum,2004(4):71-77.
16 周素红,何嘉明. 郊区化背景下居民健身活动时空约束对心理健康影响——以广州为例[J]. 地理科学进展,2017(10):1229-1238.
ZHOU Suhong,HE Jiaming.Effects of Spatial-Temporal Constraints of Suburban Residents on Fitness Activities to Mental Health in the Context of Rapid Suburbanization:A Case Study in Guangzhou,China[J]. Progress in Geography,2017(10):1229-1238.
17 肖作鹏,柴彦威,张艳. 国内外生活圈规划研究与规划实践进展述评[J]. 规划师,2014(10):89-95.
XIAO Zuopeng,CHAI Yanwei,ZHANG Yan. Overseas Life Circle Planning and Practice[J]. Planners,2014(10):89-95.
18 柴彦威,张雪,孙道胜. 基于时空间行为的城市生活圈规划研究——以北京市为例[J]. 城市规划学刊,2015(3):61-69.
CHAI Yanwei,ZHANG Xue,SUN Daosheng. A Study on Life Circle Planning Based on Space Time Behavioural Analysis:A Case Study of Beijing[J]. Urban Planning Forum,2015(3):61-69.
19 顾林生,张丛,马帅. 中国城市公共安全规划编制研究[J]. 现代城市研究,2009(5):13-19.
GU Linsheng,ZHANG Cong,MA Shuai. The Making Research of Urban Public Security Planning in China[J]. Modern Urban Research,2009(5):13-19.
20 翟国方,等.城市公共安全规划[M].北京:中国建筑工业出版社,2016.
ZHAI Guofang et al. Urban Public Safety Planning[M].Beijing:China Architecture & Building Press,2016.
21 雅各布斯 J. 美国大城市的死与生[M]. 金衡山,译.南京:译林出版社,2006.
JACOBS J. The Death and Life of Great American Cities[M]. JIN Hengshan, trans. Nanjing: Yilin Press,2006.
22 周素红. 规划管理必须应对众包、众筹、众创的共享理念[J]. 城市规划,2015(12):96-97.
ZHOU Suhong.Planning Management Should Respond to the Ideas of Sharing Like Crowd-Sourcing, Crowd-Funding and Mass Innovation[J]. City Planning Review,2015(12):96-97.
欢迎朋友圈转发,未经授权,严禁平台转载。