作为一个负责任的小编,自然不会被网络上的风言风语“带节奏”,当看到近日江苏教育厅在“校园足球”的建设上饱受非议的时候,我决定看一看事情的争相是什么样的。
据说在中国的媒体,只要是骂中国足球,那么在舆论方向上就没有站错队伍。因此,某网友在微博上爆出的“接到江苏省教育厅的通知,学校需要60%的学生都注册为足球运动员。要求学校所有男学生按照要求填写学生和家长信息,并于晚上(2019年1月30日)8点之前,将男生信息录入到在线表格。”这则关于中国足球的负面消息才会在一夜间被网友刷屏,激发起网友们热烈而真挚的爱国情绪。
但是在小编看来:这样的消息缺乏依据,也有些“荒诞不经”。

江苏开展“青少年校园足球”没有错!
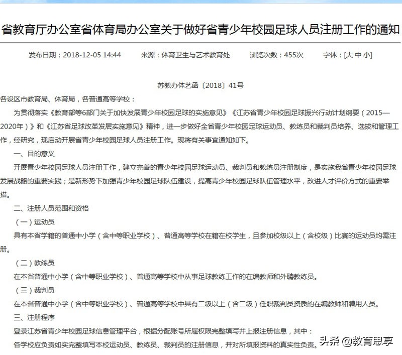
这是江苏教育厅的体育卫生与艺术教育处,在2018年12月5日发布的一则通知:“做好全省青少年校园足球运动员、教练员和裁判员培养、选拔和管理工作”并“启动开展省青少年校园足球人员注册工作”。
从通知的第一句就可以看出,江苏省教育厅要求“各设区市教育局、体育局,各普通高等学校”开展的是“青少年校园足球人员”,而不是“足球运动员”的注册工作;至此,这则空穴来风的谣言不攻自破。
江苏省之所以全面开展“青少年校园足球人员注册工作”,是为了建立“建立完善的青少年校园足球运动员、裁判员和教练员注册制度”,在这里小编也请制造和转发谣言的网友看清楚。
平时大家都说日本足球的腾飞源于“校园足球”的蓬勃发展,中国足球的衰弱源于梯队建设和青少年足球的“发育不良”。所以现在江苏省开始重视建设“校园足球”的时候,我们应该鼓励,而不是听风便是雨,盲目聒噪。
那么是不是所有的学生都可以注册为“青少年校园足球人员注册工作”呢?不是的,在江苏省教育厅的这则通知中说得很清楚:需要注册的是“各普通高等学校”和“青少年校园足球”相关的“运动员、教练员和裁判员”。

“人员注册”,是开展校园足球的基础。
运动员,是“具有本省学籍的普通中小学(含中等职业学校)、普通高等学校在籍在校学生,且参加校级以上(含校级)比赛的运动员。”这一点很明确,通俗的说就是每所高中学校的校队成员和足球特招生;想要搞好校园足球,那么参加校际足球比赛的运动员总要登记吧,小编觉得这一点根本不过分,而且还很合理。
教练员,是“在本省普通中小学(含中等职业学校)、普通高等学校中从事足球教练工作的在编教师和外聘教练员。”这一点是说:在学校给孩子们培训足球的老师,登记为校园足球教练员;其实学校的足球老师在中国足协早就注册过,此次为了开展“校园足球”而注册为“校园足球教练员”也很合理。
裁判员,是那些“在本省普通中小学(含中等职业学校)、普通高等学校中具有二级以上(含二级)任职裁判员资质的在编教师和聘用人员。”这说明什么?也就是说只有具备裁判资格的老师和外聘人员才能注册为“校园足球裁判员”。
而且,江苏省教育厅还要求“各学校应负责如实完整填写本校运动员、教练员、裁判员的注册信息,并对所填报资料的真实性负责”。

编者的话
小编知道大家对“中国足球”是恨铁不成钢,而此次江苏省教育厅之所以站在网络舆论的风口浪尖,一方面是因为有些不负责任的媒体推波助澜,另一方面是很多网友毫无依据地妄加评议。
目前,日本足球不管是在“校园足球”还是在国家队层面,都远远地领先中国足球。我们想要迎头赶上,就要从“青少年校园足球”着手,踏踏实实地做好人员注册、赛事管理和人才选拔工作,只要将足球发展的根基夯实,我想中国足球必能迎来光辉荣耀的胜利!