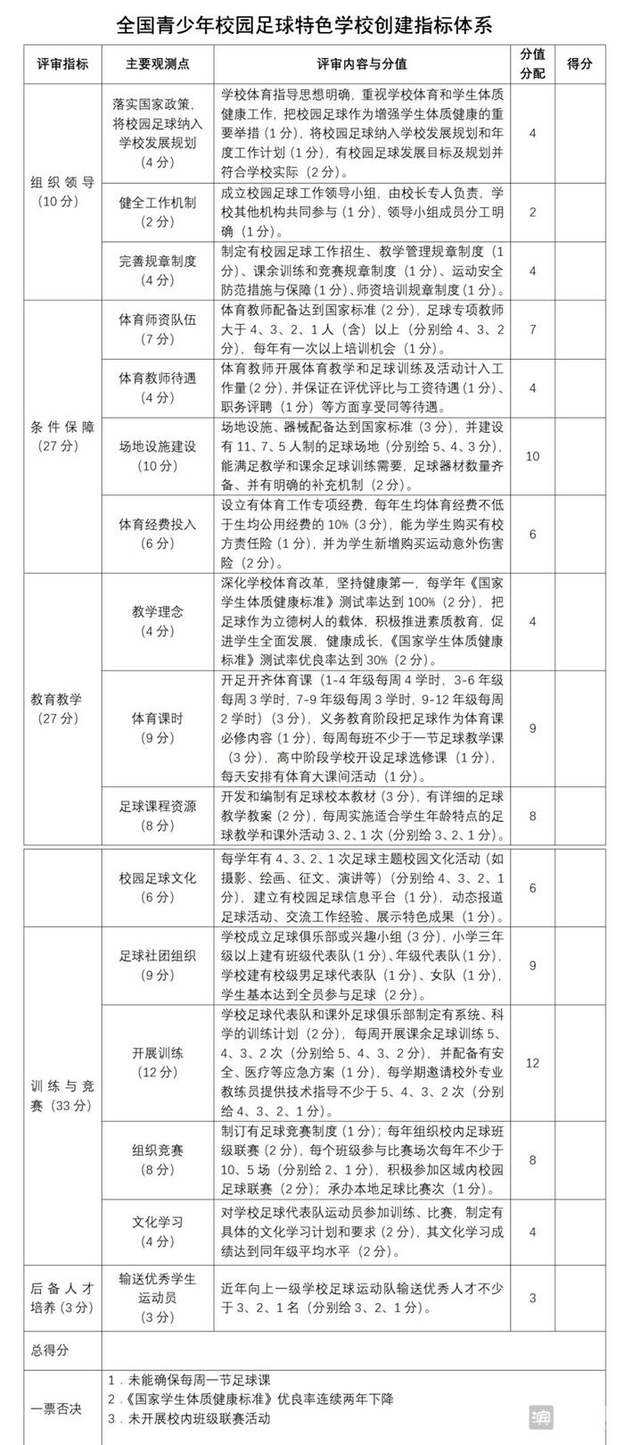
根据教育部相关规定要求,凡符合《全国校园足球特色学校基本标准(试行)》的全日制普通中小学均可自主申报全国校园足球特色学校,学校需达到《全国青少年校园足球特色学校创建指标体系》70分以上,并设置了一票否决条款。
从2015年首批全国青少年校园足球特色学校认定发布以来,目前全国校园足球特色学校已经达到27059所。按计划,到2025年,全国校园足球特色学校将达到50000所。
✪ 全国校园足球特色学校实行一票否决制:
1.未能确保每周一节足球课;
2.《国家学生体质健康标准》优良率连续两年下降;
3.未开展校内班级联赛活动。
未达到以上标准的申报学校将被一票否决。以下为指标体系:

全国青少年校园足球特色学校创建指标体系
