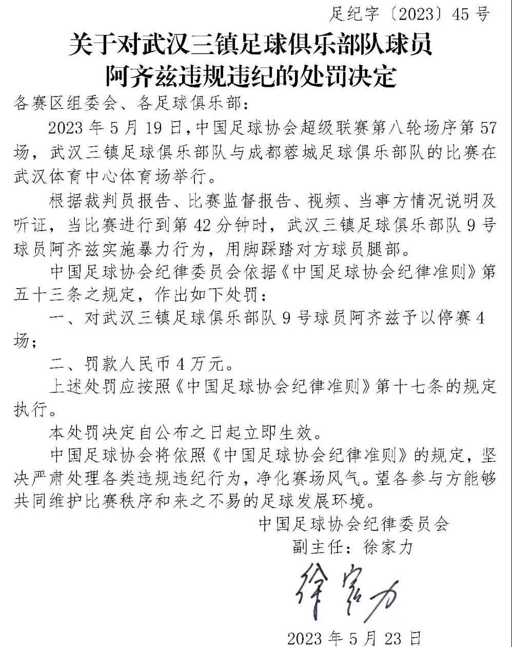
中国足协今天官方公布罚单,武汉三镇队球员阿齐兹被停赛四场、罚款4万元。在这一处罚公布之前,阿齐兹昨天已经跟随球队抵达了南通开始备战,显然罚单的延迟公布,影响了武汉三镇的整个准备计划,遭到了中国足协的针对。

中超联赛八轮战罢,卫冕冠军武汉三镇本赛季初段遭遇到了一些不顺,目前球队以2胜5平1负的战绩位列积分榜第六位。虽然这一排名并不能决定最终的争冠形势,不过武汉三镇在最近几轮的比赛中,受到了一些类似于这次受罚的特殊性“照顾”。
这个所谓的特殊照顾,其实主要是来自中国足协在裁判员上的安排。特别是联赛第六轮武汉三镇客场挑战河南队的比赛,一位资历尚浅的裁判执法这场对决,整个执裁过程多个判罚饱受争议,比赛中不仅引起了球员们的不满,在赛后更是被不少球迷和媒体指责。
而且多个充满争议的判罚都发生在比赛的最后时刻,公平竞争、公正执裁的诸多声音成为这轮中超联赛之后球迷们的呼声。
在比赛进行到75分10秒时,谢鹏飞一次右路突破之后的传中球,皮球打到防守球员杨帅手臂之后,裁判当即之下吹罚了点球。然而主裁判却在回看VAR之后进行了改判,取消了武汉三镇的点球。主裁判戴弋戈的这一改判,在当时就引起了不小的争议。

这次争议判罚过了三分钟之后,邓涵文和钟义浩争夺球权时,裁判先吹罚了后者犯规,谢鹏飞在试图抢回皮球时被河南球员柯钊从背后袭击。戴弋戈随即对柯钊和谢鹏飞出示了黄牌,结果双方这场闹剧告一段落之后,主裁判又一次进行了改判,把原本给武汉三镇的定位球,改判为河南队球权,犯规方也从钟义浩变为了邓涵文。
仅一次吹罚犯规之后的争夺球权冲突,就让裁判员对自己之前的判罚进行了直接改变,这一吹罚让不少人大跌眼镜。
比赛进行到82分05秒时,已经领到一张黄牌的柯钊在与埃德米尔森发生冲突之后,裁判只是吹罚了之前王上源对戴维森的战术犯规,完全忽视了柯钊拿球不归还球权并参与冲突的行为。按照正常吹罚,主裁判理应给柯钊出示本场比赛第二张黄牌,如果河南队受到这样的处罚,最后阶段三镇11打10在场面上将会绝对主动,完全有机会改变最终的平局结果。

然而11打10的局面最终发生在了伤停补时阶段,比赛进行到93分50秒时,钟义浩一次拼抢中恶意踩踏邓涵文,这一非常明显的危险动作,导致后者在草坪上挣扎了许久。可主裁判戴弋戈起初并未做任何吹罚,直到视频助理裁判给出提示,戴弋戈才通过VAR回看掏出了红牌。

官方给出下半场补时五分钟的通告之后,全场比赛仅进行到98分50秒,距离下半场补时结束还有一段时间的情况下,戴弋戈却提前吹响了终场哨。这一提前结束的哨音让双方打成了平局,可多一人作战并且已经打入追平一球的武汉三镇完全占据场上主动,时间本可以让他们有机会完成逆转,不料比赛提前结束的哨声让希望化为泡影。

戴弋戈作为新生代的中超裁判,一共只执法中超两个赛季,却多次成为争议判罚的主要人物。缺乏执裁经验理应在其他联赛去锻炼,但是戴弋戈一次又一次因为自己能力的不足,影响整个比赛的局面,进而让整个中超裁判团队遭受炮轰,这一安排有待商榷。
不知道足协看到戴弋戈连续出现低级错判漏判之后,是否会追加对他的停赛或者其他处罚。如果任由其发展下去,不仅会毁了自己的前程,也会让更多俱乐部蒙受冤屈。