中国足球青少年联赛等级 (中国青少年赛事等级)

中国足球协会关于印发

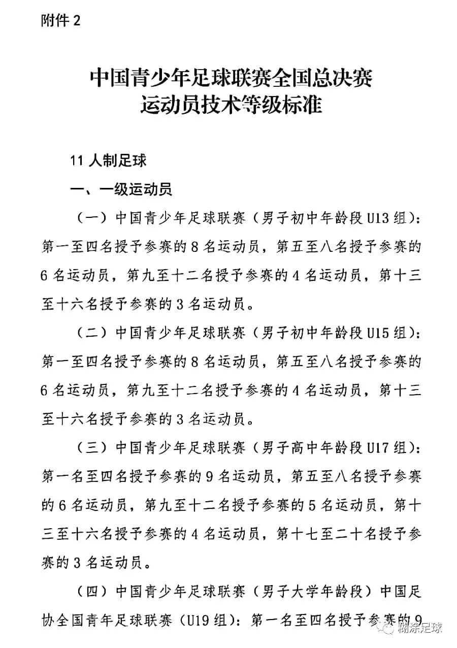
中国青少年足球联赛运动员技术等级

管理规定文件的通知

✪ 各有关单位:

  根据《中国足球协会足球运动员技术等级管理规定》、《中国足球协会足球运动员技术等级管理规定细则》、《中国足球协会足球运动员技术等级赛事名录》、《中国足球协会足球运动员技术等级标准》要求,经国家体育总局批准,现将《中国青少年足球联赛全国总决赛运动员等级赛事名录》、《中国青少年足球联赛全国总决赛运动员技术等级标准》印发给你们,请各相关单位及业务人员认真学习并遵照执行。

  特此通知。

《中国青少年足球联赛全国总决赛运动员等级赛事名录》

青少年足球全国大赛8强名单,中国青少年足球全国大赛分组

青少年足球全国大赛8强名单,中国青少年足球全国大赛分组

青少年足球全国大赛8强名单,中国青少年足球全国大赛分组

青少年足球全国大赛8强名单,中国青少年足球全国大赛分组

青少年足球全国大赛8强名单,中国青少年足球全国大赛分组

最近中国足协颁布了去年第一届中国青少年足球联赛全国总决赛运动员技术等级标准,虽然是首届但参赛球队还是非常的多,进入全国总决赛难度非常高,因此本次标准在运动员等级证书的颁发上有所不同:

首先摒弃了以前冠、亚、季军一、二级证较多作法。拿一级证来说,本次小年龄段(男子U13/15、女子U13/14及U15/16组)的分四档,第一至第四有8个名额,第五至第八有6个名额,第九至第十二有4个名额,第十三至第十六有3个名额;

女子高中年龄段U17/18组:第一至第四有8个名额,第五至第八有6个名额,第九至第十二有5个名额,第十三至第十六有4个名额;

而男子高中年龄段U17组在档位和证书个数上都有增加,一共分五个档。第一至第四有9个名额,第五至第八有6个名额,第九至第十二有5个名额,第十三至第十六有4个名额;第十七至第二十名有3个名额。

第一届全国青少年足球联赛举办期间也是国内疫情防控最严厉的时候,但参赛的球队和人数都创下国内青少年赛事的记录,因此成功入选新华社2022年中国体育十大新闻。

青少年足球全国大赛8强名单,中国青少年足球全国大赛分组

我们一直诟病的是中国缺乏全国性的青少年赛事平台,第一届全国青少年足球联赛的成功举办,为该项赛事的持续举办奠定了良好的基础,目前第二届赛事的日程表已经确定,报名工作也已经启动。

另外今年中国足协又启动了另一个全国性青少年足球赛事------2023年中国足协青少年足球锦标赛(会员协会U14/16/18组)。该赛事从2月9日至27日共进行了18天,相对去年的青少赛的预赛、分区赛、全国总决赛,前后持续几个月时间来讲,这项赛事的时间已经不算多了。

全国性青少年赛事平台的不断建立对于中国足球水平的提高肯定是好事,但是这些参赛球员绝大部分是初高中在校学生,即使是俱乐部梯队成员,也还有一部分在义务教育阶段,文化课的学习也十分重要。这种全国性的比赛,比赛周期长,需要集中,如何解决各支球队的球员文化课学习是教练员和家长们最担心和焦虑的问题。

青少年足球全国大赛8强名单,中国青少年足球全国大赛分组

首先球队经费可能支持聘请随队老师,在晚上和没有比赛任务的时候为球员们补课;

其次同一支球队的球员是否来自同一个学校,甚至是同一个班级,这样比赛结束学校补课才可以保持同一个进度;

如果前面两项很难保证的情况下,我们中考和高考的足球特长生招生政策是否需要调整?尤其是在赛事越来越多的情况下,我们的高水平招生文化课门槛还越来越高,是否背道而驰,可否调整?

虽然这些大型赛事对于比赛成绩好的球队主力队员会颁发证书,但是每年需要大量的时间投入训练和比赛,这些证书如果没有文化课成绩做背书,它也仅仅就是一张纸!

所以说,足球是个系统,如果没有好的保障机制,舞台再炫丽,上台的人只会越来越少!