买菜的时候一句“多少钱一斤啊?”就用到公斤/斤,付款的时候即使支付也要输入元角,(抢红包的时候还是能接触到分的);中秋节放三天假,足球比赛伤停补时几分钟?1分钟有60秒,这些都是计量单位。有时潜移默化可能也不太注意了。我是王老师,专注于小学数学!为了很好地帮助同学们做好复习。下面我准备了小学必备单位换算知识点及练习题供你参考。
小学单位换算汇总
小学数学一项重要的内容就是度量衡,包括时间,人民币,长度,重量,角度,面积,体积/容积等单位认知和单位之间的换算关系。

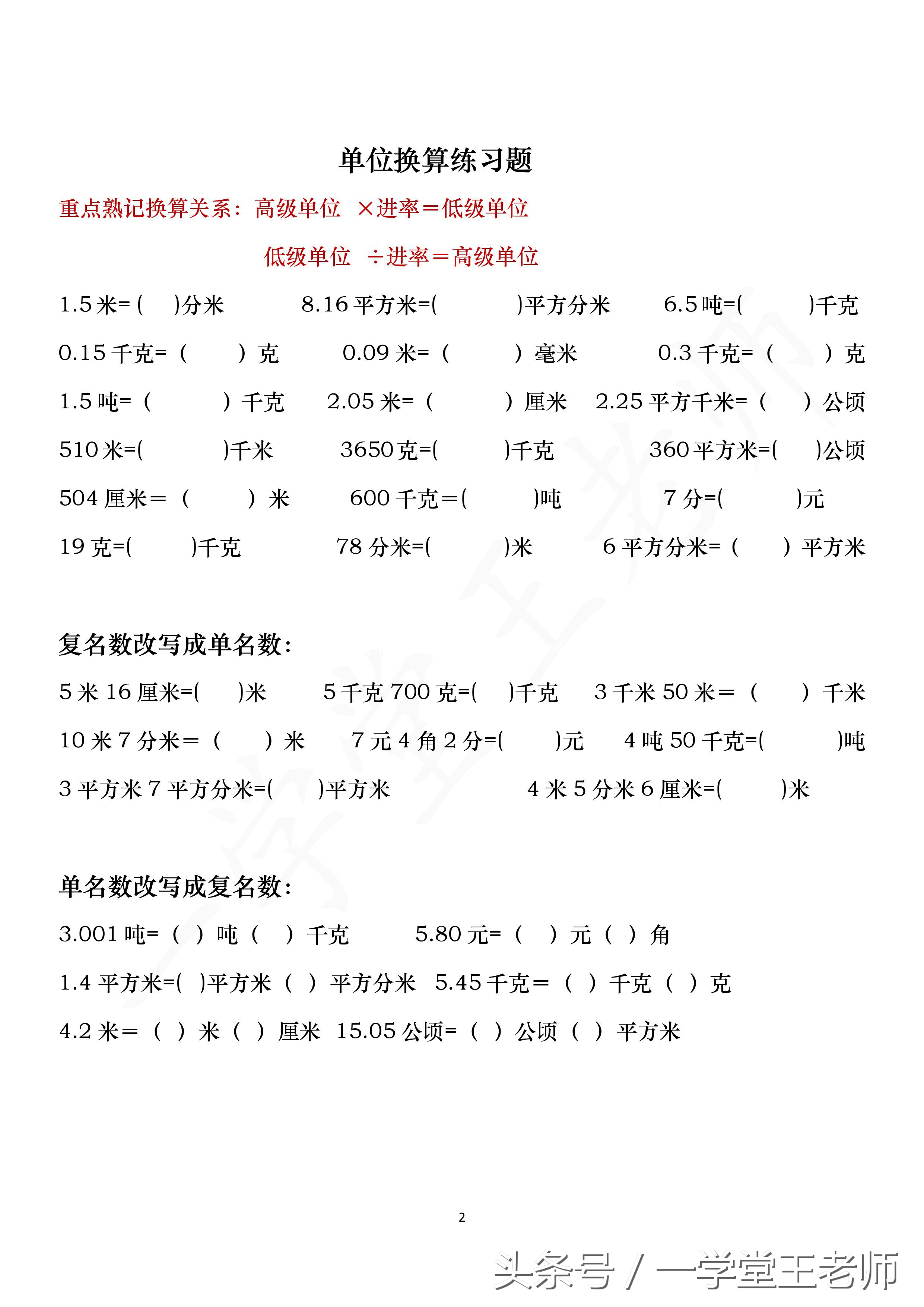
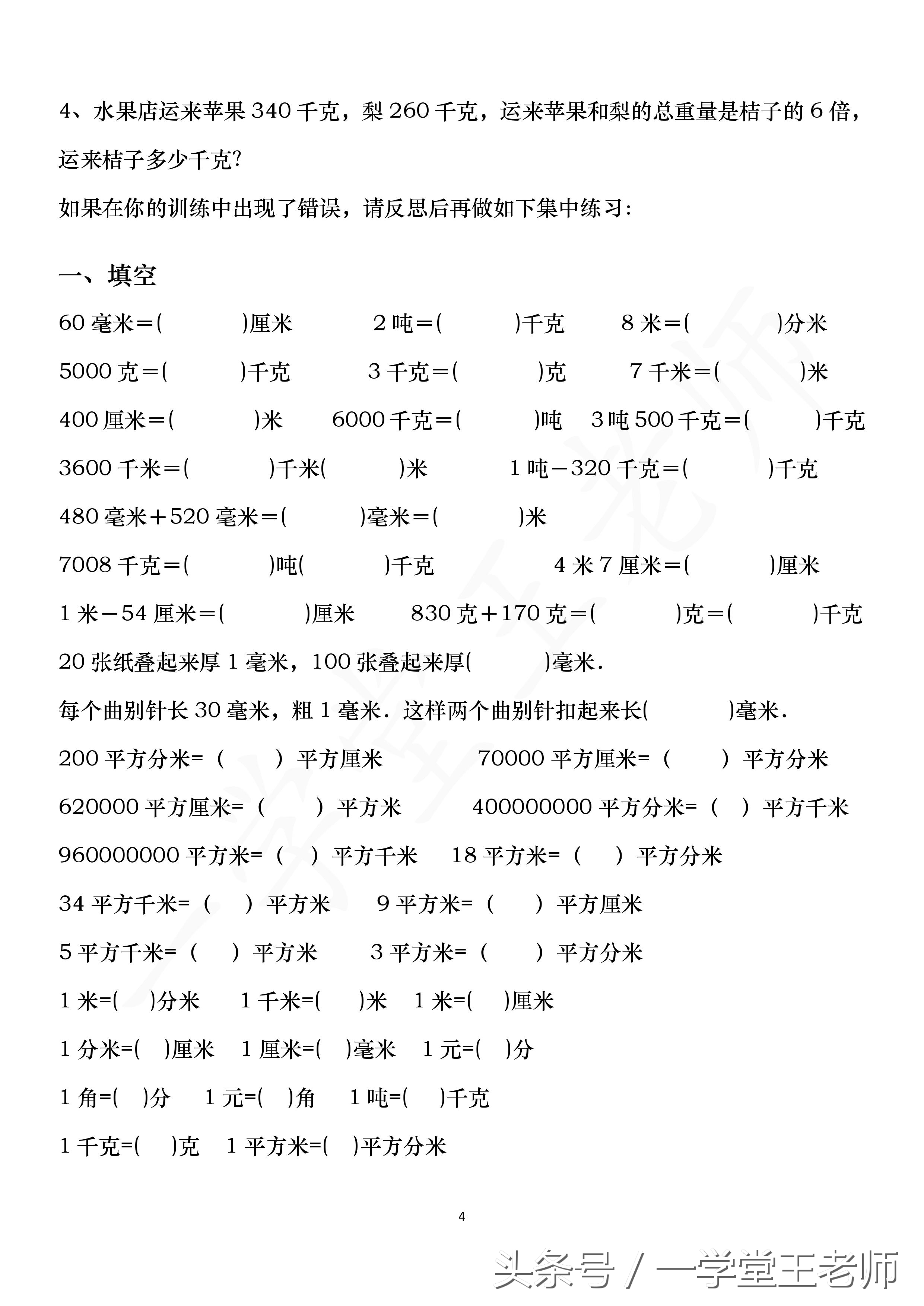
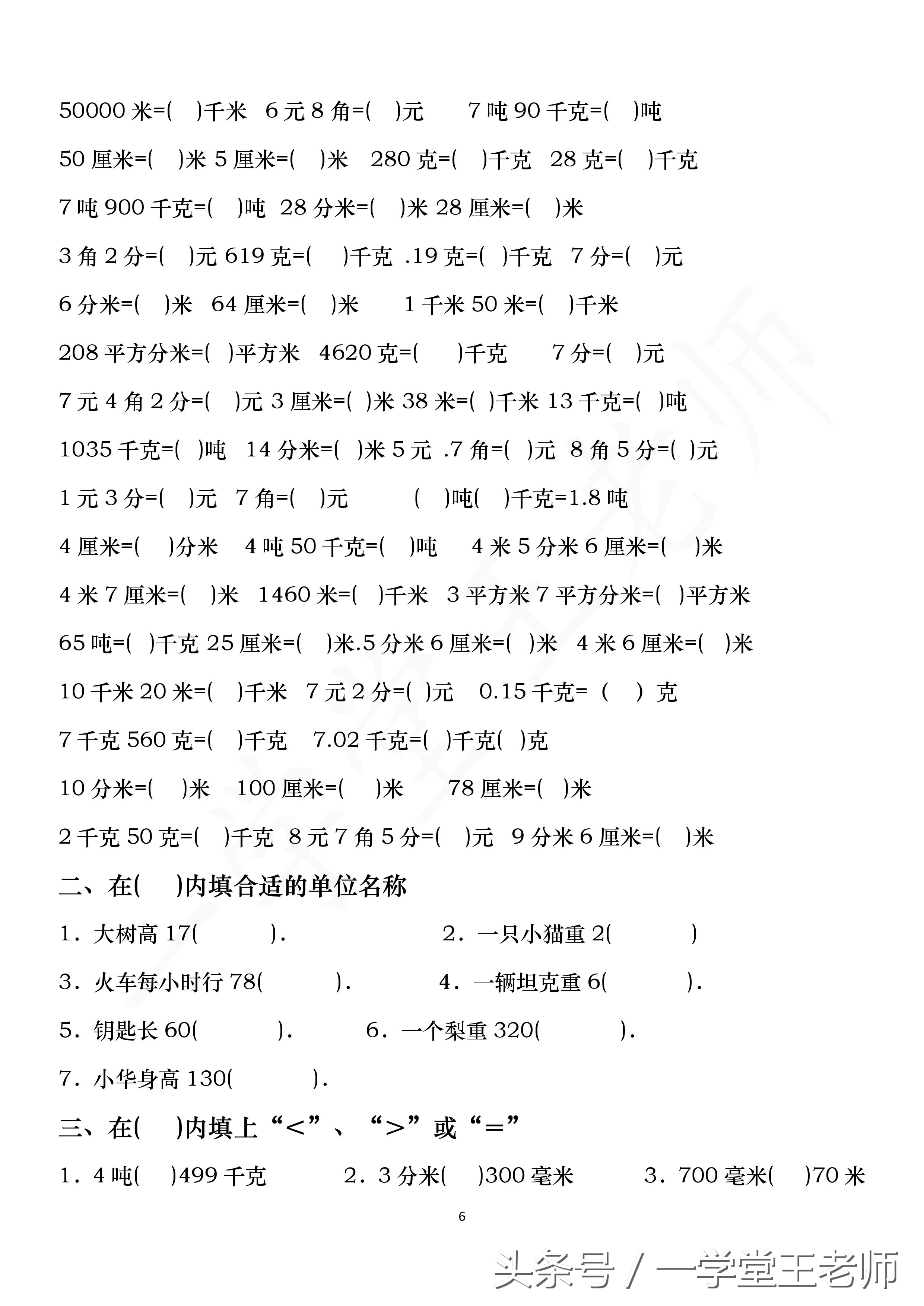
附:单位换算专项练习题






欢迎关注王老师的头条号
学习更多好玩的数学知识