2017中超联赛第二轮继续进行,上海申花主场迎战天津权健。第24分钟,申花队获得右侧角球,双方队员在禁区内争抢位置时,秦升突然抬脚猛踩了维特塞尔的脚面,维特塞尔顺势倒地,秦升也因为这次不理智的犯规被直接红牌罚下。3月24日,中国足协官方宣布了对申花球员秦升的处罚决定,由于在上轮中超与权健的比赛中恶意踩踏对方球员,秦升被足协禁赛6个月,无缘22场中超比赛,罚款人民币12万元。


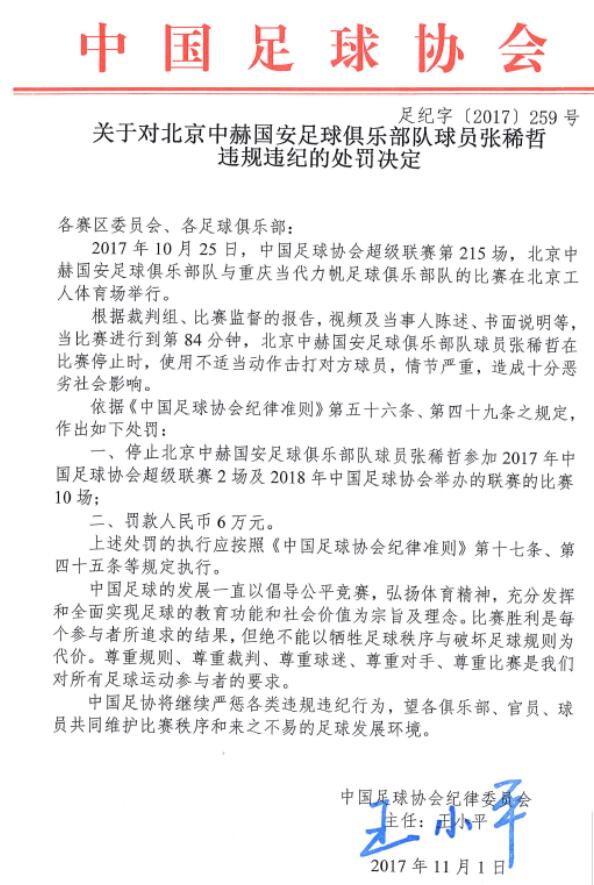
在10月25日进行的中超联赛补赛中,北京国安对阵重庆力帆,第84分钟,国安球员张稀哲准备掷边线球时,力帆球员陈雷过来阻止,手直接戳到张稀哲脸上,张稀哲回身直接扇了陈雷一巴掌,随后德国籍主裁阿伊特金直接将张稀哲红牌罚下.


当时这个动作做出,张稀哲既被红牌罚下。很多国安球迷担心,这一巴掌,会不会如同秦升那样的重罚,甚至更重。本赛季中超第二轮,秦升脚踩维特塞尔,结果停赛半年,在申花吃了6个月的低保。
今日,足协对张稀哲的这个动作进行了处罚,足协停止其参加2017年中超联赛2场以及2018年中国足球协会举办的联赛比赛10场,并罚款6万元。
中国有句俗话:打人不打脸,所以中国足协给出的判罚,相比较秦升那一脚的6个月,22轮比赛,已经算轻了。难道是因为踩得是外援,判罚的就重一些,扇的是中国球员,尺度就松一些吗?
虽然足协纪律委员会副主任徐家力一再表示在联赛中出现的所有违纪行为,纪律委员会都会进行严肃调查、组织听证会,召开会议当场集体裁决是否对相关违纪球员进行追加处罚,且中国足协用重罚净化中超赛风赛季的出发点没错,但罚单满天飞的背后,却存在处罚尺度标准严重不统一的问题。处罚是一种手段而非目的,在联赛仅剩1轮时,中国足协需要拿出让大家信服的统一标准。否则,为罚而罚的强行处罚,或无法达到“治病救人”的目的。