刚刚,成都市2019年中考分数线划定。
2019年成都市阅卷工作顺利结束。各科平均分比去年稳中有升,升学成绩总平均分比2019年略高。
经研究确定, 2019年“5+2”区域中考省级示范性普通高中填报志愿指导线(简称指导线)为 553 分、一般普通高中最低送档线(简称送档线)为 520 分。
根据安排,预计统一公布中考成绩的时间为6月28日10:00。
成 都 市 近 三 年 中 考 划 线
2018年:重点线543 普高线506
2017年:重点线550 普通线510
2016年:重点线570 普通线535
4 种 方 式 查 询 中 考 成 绩
一、短信通知成绩。
6月28日9:30以后,成都市招考办将通过短信的形式,向全市在报名时准确填写了中国移动、中国联通、中国电信手机号的考生发送中考升学成绩。
由于考生数量大,收到短信的时间可能会有所延后,若考生在短时间内未收到成绩短信,可通过其他方式查询。
二、网络平台查分。
6月28日10:00以后,考生凭身份证号和密码登录中考网络应用服务平台,进入“成绩查询”查询、打印本人成绩,也可在“消息中心”查看本人成绩。
中考网络应用服务平台的登录方法:
1、访问WWW.CDZK.ORG,点击“中考网络应用服务平台”;
2、访问WWW.CDZK.COM,点击“中考网络应用服务平台”。
三、微信公众号查分。
6月28日10:00以后,考生可以通过微信平台查询成绩。
1。考生通过成都市教育局官方微信号“成都教育发布”免费查询中考升学成绩,方法:登录手机微信,点搜索,查找微信号“cdsjyj”或“成都教育发布”添加关注,进入“成都教育发布”微信公众号,点击下方“查询服务”,在分栏选择“中考查询”。
2。通过成都招生考试网的微信平台免费查询中考升学成绩,方法:关注[成都招生考试]微信订阅号(cdzk789)或登录WWW.CDZK.COM扫描二维码。
四、电话查分。
6月28日10:00—12:00,考生可以通过拨打查分热线查询,热线电话号码:18010595910~18010595913,18010595915~18010595923,18010595925,18010595926。
特别提醒:
选择适当的时间查询、打印自己的成绩,尽量避开高峰期,以免造成网络拥堵。考生查询的中考成绩不包含按政策规定享受的各类加(降)分,考生在填报志愿时,应将自己的加(降)分考虑在内。
考生如果对本人成绩有疑问,可向就读初中学校(或者报名点)提出复核申请,由于复核结果与填报志愿密切相关,申请复核的考生须于6月29日16:00前办理复核手续,过时不再办理。
2019年成都市“5+2”区域中考成绩分段统计表
本表是对2019年在“5+2”区域报名、户籍在“5+2”区域的考生中考成绩分段统计,部分省二级以上示范性普通高中招收的区域指标到校生、市级示范校及一般普通高中(含民办普通高中)招收的校内指标到校生按政策规定不参加中考,未纳入统计(此类考生5987人)。
统计的分数含符合政策规定的加、降分。


注:350分以下略。
志愿填报
考生须在规定的时间段内登录中考网络应用服务平台,进入“志愿填报及查询”系统中的“填报中考志愿”,填报、查看、修改志愿。填报时间截止后,任何人均不可更改,市招考办只以正式填报志愿阶段考生网上填报的志愿为准。
不同招生区域的考生填报志愿的规定
1、“5+2”区域考生
第一段志愿填报:6月28日15:00—7月1日17:00,网上填报志愿系统正式开通,“5+2”区域考生在网上填报省二级以上示范性普通高中志愿(含龙泉中学、航天中学、大弯中学、川化中学、青城山高中、彭州中学、棠湖中学、温江中学、郫都一中、新都一中、香城中学、简阳中学面向“5+2”区域招生计划)、五年高职(师范)志愿、三年中职志愿。
凡是填报了成都七中网班(以下简称“七中网班”)的考生必须携带相关材料在学校规定的时间内到成都七中(林荫校区)进行资格审核、面试。
第二段志愿填报:7月10日10:00—7月11日13:00,市上统一公布第四批公办普通高中可执行计划,“5+2”区域考生网上填报第四批学校志愿(包括第二批录取未满额的省二级以上示范性普通高中、一般普通高中(含市级示范校)、民办普通高中、三年中职)。
2、龙泉驿区等15个区(市)县考生
6月28日15:00—7月1日17:00,考生填报石室中学(北湖校区)、成都七中(高新校区)、树德中学(光华校区)和树德中学(外国语校区)志愿以及五年高职(师范)、市上公布计划的三年中职志愿。
填报步骤
(一)了解政策
登录网站,了解相关招生政策、招生计划和招生学校的情况。
(二)登录平台
考生凭中考网络应用通行证(身份证号和密码)登录中考网络应用服务平台,进入“志愿填报及查询”系统中“填报中考志愿”进行填报。
(三)阅读须知
阅读网上填报志愿须知,并按系统提示核实个人信息,点击“填写志愿表”(仅限初次登录)、“修改志愿表”或“查看志愿表”框。
(四)填写、修改志愿
在填报志愿表页面填报、修改志愿。
1、龙泉驿区等15个区(市)县考生填报石室中学(北湖校区)、成都七中(高新校区)、树德中学(光华校区)和树德中学(外国语校区)志愿,统招生、调剂生志愿各1个。户籍在成都市(22个区<市>县,下同)的考生均可填报,户籍不在成都市的考生只能填报调剂生志愿。
2、省二级及以上示范性普通高中(包括:市直属普通高中;“5+2”区域区属省二级及以上示范性普通高中;龙泉中学、航天中学、大弯中学、川化中学、青城山高中、彭州中学、棠湖中学、温江中学、郫都一中、新都一中、香城中学、简阳中学面向“5+2”区域招生计划)志愿有5个,只限“5+2”区域考生填报,5个志愿的顺序为:1志愿(统招生志愿)、2志愿(调剂生志愿)、3志愿(统招生志愿)、4志愿(调剂生志愿)、5志愿(统招生志愿),“5+2”区域户籍考生可以填报统招生志愿和调剂生志愿,非“5+2”区域户籍考生只能填报调剂生志愿。录取时实行分段投档、在各分数段内按1-5的志愿顺序进行投档录取。填报时,点击志愿后面的“选择学校”框,在显示的招生学校中选择,选定后,点击所选学校后面的“选择” 框。也可再点击“选择学校”框,重新选择学校。如果要取消已选的学校,点击“不选择”框。
3、七中网班志愿:设1个志愿,限“5+2”区域考生填报。点击“网班填报”后弹出志愿填报页面,首先认真阅读所选择学校的招生说明,点击“我已阅读”明确已经知晓学校公布的信息,再点击“填报”进行志愿填报。志愿填报后须按报考学校的要求携带相关材料到校进行现场审核,审核后请登录志愿填报系统查看审核结果。
4、五年制师范及五年制高职志愿各有2个,全市考生均可填报。学校志愿和专业志愿为必填项目,专业愿调为可选项目。选定专业时,应点击“选择专业”框,在显示的招生专业中选择,选定后,点击所选专业后面的“选择”框。若愿调配专业,点击“专业愿调”框。
5、公办普通高中(含市级示范校、一般普通高中以及部分省级及以上示范性普通高中)、民办普通高中及三年中职5个志愿,“5+2”区域考生第二次网上志愿填报时可填报所有类别的学校,且公办普通高中(统招生、调剂生)、三年中职和民办普通高中三类学校均可以任意顺序交叉混合填报,在填报每个志愿时,应先点击志愿序号右边的“请选择类别”框,选择学校类别。龙泉驿区等15个区(市)县考生在此处只能填报三年中职志愿。
(1) 若选“一般普高统招生”、“一般普高调剂生”,只需填报学校志愿,不填报专业志愿。考生若要报同一所公办普通高中的统招生与调剂生,应分别填报两个志愿。
(2)若选“中职类”,不需填报计划类别(“统招生”、“调剂生”),只需填报学校志愿和专业志愿,专业愿调为可选项目。
(3)若选“民办普高”,则只需填报学校志愿。
(4)“5+2”区域考生第一段网上志愿填报时填报了本批志愿,第二段网上志愿填报进入页面时,会自动显示第一次填报的志愿,考生可修改、提交,也可直接确认、提交,若考生第一段填报了志愿、第二段未登录填报或登录后未修改、未重新填报,以第一段填报的志愿为准。
(五)提交志愿
考生填报完毕、检查无误后,点击页面下方的“提交志愿”框,系统将显示填报成功的志愿信息,考生可再检查,如需要,考生可点击页面下方的“修改志愿”框或“打印志愿”框修改、打印志愿。
(六)退出系统
点击“退出系统”框,关闭网页,结束志愿填报。
录取批次
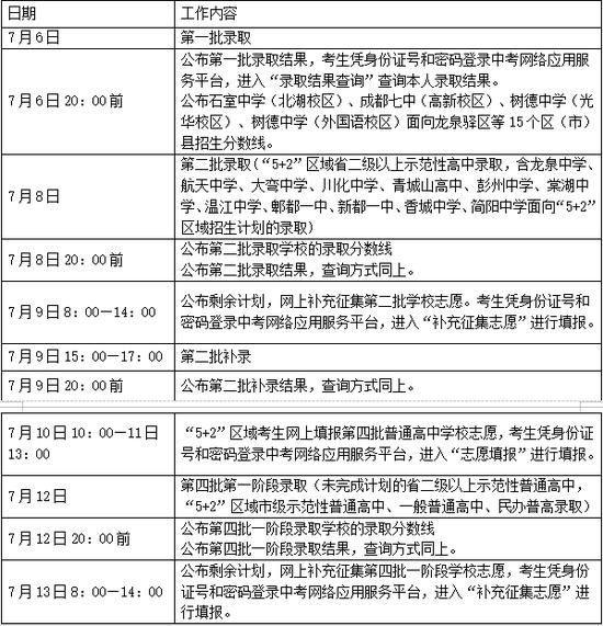
据市招考办介绍,今年中考录取将于7月6日开始,共分四批,具体是:
第一批:
按先后顺序依次是高层次人才子女;空军航空班;*志宏**生、希望班、志远班;指标到校生;民办学校校内指标生、外语实验项目班、中职学校直升生;校园足球班;艺体特长生;中职学校提前录取学生、民办学校提前录取学生;外地生班;艺体特长班;石室中学(北湖校区)、成都七中(高新校区)、树德中学(光华校区)、树德中学(外国语校区)面向龙泉驿区等15个区(市)县招生计划;创新基地班、科创实验班;交大附中内招;民航基地班、国防基地班、女子实验班。本批次录取中,被前面类别录取的考生不再参加以后类别的录取。
第二批:
四川省二级以上示范性普通高中。本批次设5个志愿,限“5+2”区域考生填报,5个志愿顺序为:1志愿为统招生志愿、2志愿为调剂生志愿、3志愿为统招生志愿、4志愿为调剂生志愿、5志愿为统招生志愿。“5+2”区域考生中:“5+2”区域户籍考生可以填报统招生志愿和调剂生志愿,非“5+2”区域户籍考生可以填报调剂生志愿。录取时实行分段投档、在各分数段内按1-5的志愿顺序进行投档录取。
第三批:
五年制高职、师范,由四川省教育考试院组织录取。
第四批:
市级示范性普通高中,一般普通高中,民办普通高中,中职学校,报考本批学校的学生均可兼报。
各批次录取的具体日程安排:


近3年(2016—2018)成都中考高中学校录取分数线






另,今年新增龙泉中学、青白江川化中学、新都香城中学、简阳中学、彭州中学、都江堰青城山高级中学等6所普通高中学校面向“5+2”区域招生。
中考相关政策、信息,考生可登录成都市招生考试委员会办公室网站(www.cdzk.org)查询。