
理财理的不是钱,而是人。理财三部曲,过去,现在,未来。搞懂了这个,我们理财投资才有方向,才能控制好节奏,做到心中有数。

知己,了解自己的财务状况
所谓过去体现在我们现有的资产跟财务状况,现在是我们现有的收支跟储蓄能力,而未来是我们努力为之奋斗的目标。所以要做一份切实可行的财务规划方案,首先要做知己——对自己和财务的全方位了解,才到知彼。
▍1.测试你的风险偏好
风险偏好是指为了实现目标,投资者在承担不确定的风险时所持的态度。这就这涉及到客户风险偏好的分类,一般来说分为:非常进取型、温和进取型、中庸稳健型、温和保守型、非常保守型。
小伙伴们是不是很好奇自己属于哪类型的风险偏好呢?一般在银行网站上都有相应的风险评测,大家可以去测试看看。风险偏好将决定你的专属理财产品。
▍2.正处在理财周期的哪个阶段?
生命周期理论是由F•莫迪利亚尼与宾夕法尼亚大学的R•布伦博格、A•安多共同创建的。该理论为消费者的消费行为提供了全新的解释,它指出个人是在相当长的时间内计划他的消费和储蓄行为的,在整个生命周期内实现消费的最佳配置。
由此延伸到理财领域,即为家庭生命周期的应用。它分为四个时期:家庭形成期(建立家庭生养子女)、家庭成长期(子女长大就学)、家庭成熟期(子女独立和事业发展到巅峰)和家庭衰老期(退休到终老而使家庭消灭)。
家庭应当根据所处的不同阶段,进行不同结构的理财。即一个让你将综合考虑其即期收入、未来收入,以及可预期开支、工作时间、退休时间等诸因素来决定目前的消费和储蓄,以使其消费水平在一生中内保持相对平稳的水平,而不至于出现消费水平的大幅波动。
下表为四个不同阶段的特征,大家对照看看自己与哪一个相符。

▍3.你的理财目标是什么?
一般而言,投资者在理财过程中会产生两种支出:义务性支出和选择性支出。义务性支出也称为强制性支出,是收入中必须优先满足的支出。
义务性支出包括三项:
第一,日常生活基本开销;
第二,已有负债的本利偿还支出;
第三,已有保险的续期保费支出。
收入中除去义务性支出的部分就是选择性支出,选择性支出也称为任意性支出,不同价值观的投资者由于对不同理财目标实现后带来的效用有不同的主观评价,因此,对于任意性支出的顺序选择会有所不同。
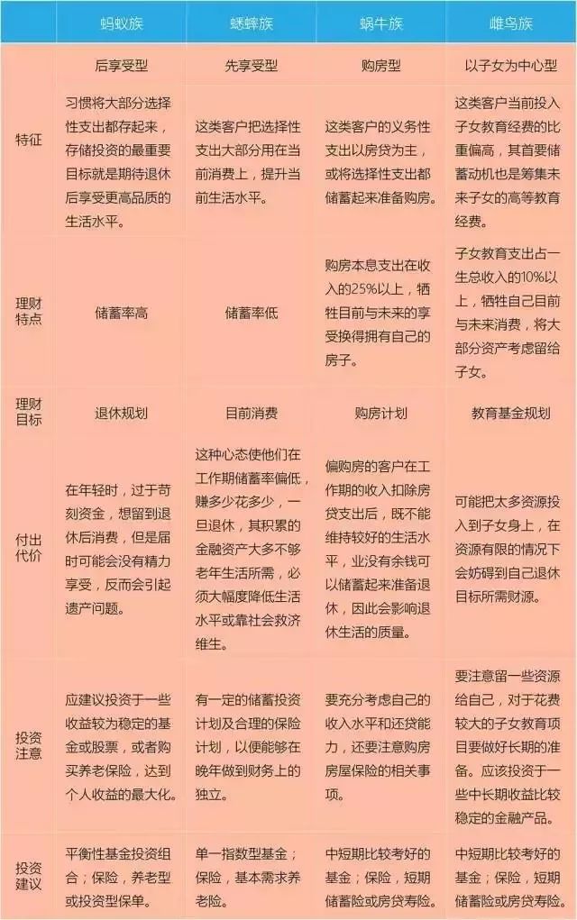
根据对义务性支出和选择性支出的不同态度,可以划分为后享受型(蚂蚁族)、先享受型(蟋蟀族)、购房型(蜗牛族)和以子女为中心型(慈鸟型)四种比较典型的理财价值观。以下图表就是这4种理财价值观的理财特点及使用的投资品种。

另外需要注意的是,这4类理财价值观是为了用作分析,将其分为极为典型的4类。在现实家庭中,理财价值观肯定不会如此典型,会介于几种类型之间。因此,具体的运用过程中就要根据情况,进行比例调整。
▍4. 财务状况
了解自己的财务,需要从三个层面:收支,资产负债,财务目标。

1、好收支明细表
了解自己的消费习惯,做出相对合理的预算跟储蓄计划,这是所有人财富积累的基础。花半个小时静下心来好好整理自己的收入支出明细,找出固定和刚性支出,算出自己比较有把握的储蓄额,确定好以后固定下来,接下来按照预算严格执行。也许你会难以坚持,最好的方案就是强制储蓄。
做收支明细表对很多人来说都是很繁琐很痛苦的事情,但是,我们需要通过这个过程来了解自己,找到适合自己的储蓄方式。

2、资产负债
资产负债表可以显示家庭目前的财务状况。家庭资产负债表在理财中有着十分重要的作为,如在优化家庭消费结构、帮助家庭资产快速增值、建立个人信用评价体系等方面发挥重大的作用。
知彼,了解理财产品
目前大家比较熟悉的投资渠道有活期、货基、理财产品、股票、基金(不包含货基)、贵金属、外汇、期货、国债、定期存款、投连险等等 。因为资产配置会考虑到理财产品的风险,这里按照资金的流动性和安全性来划分一下:
第一类:流动资产,也就是风险低、流动性强、收益低的投资渠道:活期、货基,还可以包括期限在一个月以内的理财产品。参考年化收益在3%左右。
第二类:低风险长期资产,流动性要差一些,收益略高些:债基、国债、定存、还有期限在一个月以上的理财产品。参考年化收益在5%左右。
第三类:高风险资产,长期收益高,流动性不可测,因为有可能套牢:股票、股基和混基、贵金属、外汇、期货、投连险等。
资产配置是一门技术
资产配置是一种投资组合技术,其目的是建立多样化的资产类别,以达到平衡风险的目的。资产配置在很大程度上可以降低单一资产的风险,是投资组合管理的重要环节。每个资产类别有不同程度的收益和风险等级,从而在一段时间内各种资产表现会不同。在资产配置中,总结了一些配置的定律和不同阶段的分配策略。
▍1.4321定律




除了大家常见的4321定律此外,还有其他定律,如80定律,31定律等这几个定律我们可以运用做一些参考,但是更重要的是我们对于自己的理财,规划还是要切实的结合自身的家庭实际情况来判断。
▍2、金字塔原理
理财金字塔的原理是:最底层较宽较稳健,它是建立理财规划的基石,包括风险较小的理财产品,如储蓄、保险、国债等等;中层是年期、风险、回报都在中等水平,如企业债券、金融债券、优先股、各类基金等等;顶部较窄,投入资金不多,承担风险多,收益相对较高的具有进取性的投资产品,如房产、股票、期货等等。
金字塔的尖顶有多高,底边有多长,要根据建设金字塔的人本身的希望,需要和能力,而这些东西又要视投资者的年纪,收入稳定性,资金规模,预计投资年期,税收政策,流动需要等等而定。

▍3.资产分配策略
大家经常见到的资产分配比例有以下几种:
532型(最常见,适用于绝大多数人,特点是稳健,收益相对较好)
这是最常见的一种资产分配方式,将50%的资产投资于固定收益类产品中,在这其中,活期存款,定期存款,保险,国债等等的分配比例也是有些学问的,一般来说活期存款以留足个人六个月的月支出为限,保险的开支以个人年收收入的10%——20%为优,定存和国债要根据具体情况来安排。30%的以各种投资基金和各类债券来安排,20%投资于股市。这种配比方式适用于绝大多数人,尤其是40岁以上的人士;其特点是稳健,收益也相对较好。缺陷是对于追求较高收益的人来说,收益还是不能让他们满意的。
433型(进取型,适用于30岁以下年轻人或投资经验丰富者)
于同足球赛中的阵型一样,这是一种进取型的理财方式,比较适用于30岁以下年轻人或投资经验丰富的人,及风险偏好人士,增加了高风险部分的投入,也就是说增加了理财者亲自出马参与直接投资的部分,可充分满足其追求高收益和成就感的心理。
442型(攻守平衡型,35岁左右的人比较适用)
是一种平衡性资产分配方式,攻守平衡,难点在于中层的40%的具体安排,在债券型基金和平衡型基金应多投入一点,股票型基金还是不要超过15%为好,35岁左右的人比较适用,因为它进可攻退可守,在经济不明朗时可变为5---3---2,在经济形势好时可变为4---3---3。
不同生命阶段对应不同的配置在前面的自我评测中,提及到了四种理财生命周期,这里进行细化,根据不同阶段,相应的理财配置也需要进行调整。

总之,要合理配置自己的资产,要首先明确自己的理财目标,再对自己的财务状况进行分析基础上,考虑个人的风险承受能力,综合规划自己的资产。资产配置是因人而异的,绝对不存在最佳标准,按需求配置资产才是最恰当的理财方式。
声明:本文综合自网络,文章观点仅代表作者观点,不代表平台观点,也不构成任何操作建议,此文章内容仅供分享信息。版权归原作者所有,如有侵权,请联系我们进行删除。

- END -