根据《教育部办公厅关于第十三届宋庆龄奖学金评选工作的通知(教基厅函〔2017〕36号)》要求,在省级教育部门评审推荐,宋庆龄奖学金评审委员会认真审核的基础上,现对拟认定的第十三届宋庆龄奖学金获奖候选人和优秀组织奖获奖候名单(见附件)予以公示。
公示时间:2018年4月20日起到4月26日
据了解:宋庆龄奖学金设立于1994年,由国家教育部、中国福利会和中国宋庆龄基金会共同主办,面向全国在校的初中生和小学生,是我国九年义务教育阶段唯一的国家级奖学金,每两年颁发一次,迄今为止已颁发了十二届,共有10718名中小学生获奖。
北京:

天津

河北

山西

内蒙古

辽宁

吉林

黑龙江

上海

江苏

浙江

安徽

江西

福建

山东

河南

云南

贵州

*藏西**

陕西

宁夏

甘肃

青海

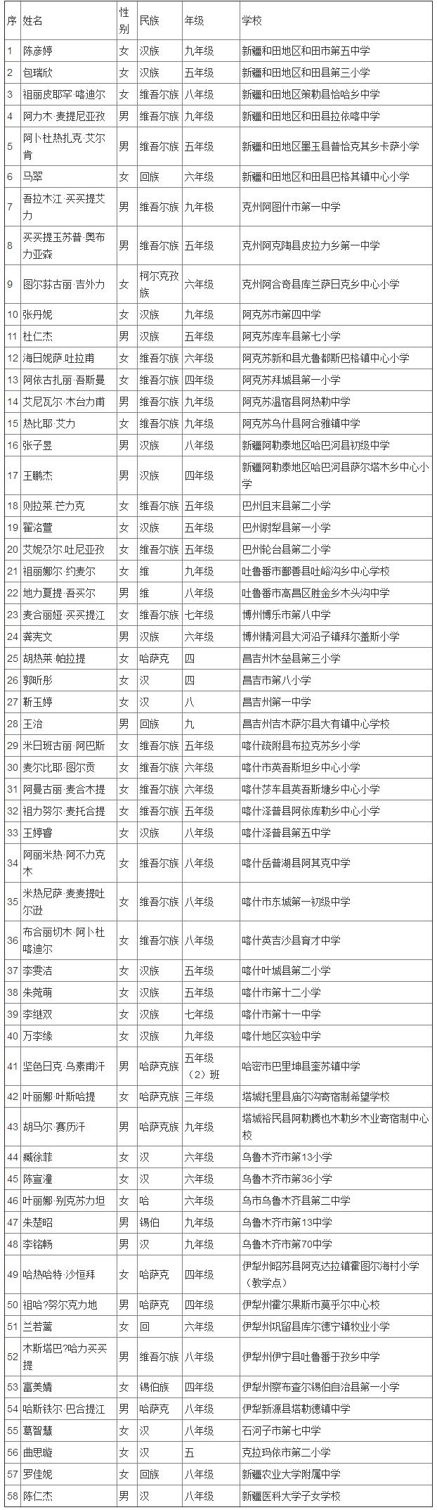
*疆新**

*疆新**生产建设兵团

湖北

湖南

广东

海南

广西

重庆

四川

第十三届宋庆龄奖学金优秀组织奖
获奖候选名单
1.北京市教育委员会基教处
2.山东省教育厅基教处
3.上海市教育委员会基教处
4.天津市教育委员会德育处
5.浙江省教育厅基教处