#蚌埠头条# 激烈!
蚌埠479人争抢205个入学名额!
录取率不到50%!
学区房最高已近2.5万/㎡!
蚌埠教育...
一、激烈!蚌埠479人争抢205个入学名额!
今年,蚌埠市义务教育阶段部分民办学校报名人数超出了招生计划,需要进行摇号招生,为保证工作圆满完成,市教育部门出台了《2020年蚌埠市市区义务教育阶段民办学校摇号工作方案》。

按照方案部署,7月10日上午九点半,摇号工作在市高新教育集团第三实验小学举行。摇号现场,家长代表在人大代表、政协委员、公证人员等的见证下,按下按钮,产生摇号结果。

这已经是蚌埠市第二次民办学校报名人数超过录取人数,采取摇号!

并且值得注意的是北师大蚌埠附属学校一年级摇号205名,实际报名人数达到了479人!

今年我市市区共有两所民办学校报名人数超出招生计划,需进行摇号招生,其中蚌埠高新教育集团实验中学七年级摇号31名,北师大蚌埠附属学校一年级摇号205名,七年级306名。
二、家长疑问?我的孩子到底上的是不是一实小?
学区房在蚌埠一直是热议的话题,毕竟关系到孩子的未来,最近有不少家长就对孩子上的学校提出了疑问。

有人向政府部门反映:2019年9月红旗一路小学同时挂牌第一实验学校教育集团西校区,但是2019年入学的家长发现,学生所学的内容还是红旗一小的教学内容,校服也是红旗一小的校服!和之前并没有区别。

我们在蚌埠第一实验学校的官方网站上看到,“第一实验学校有中山校区、汇金校区、初中校区和城南校区的紧密型管理模式和水游城学校、第三十二中学的协作型管理模式”,没有“西校区”!

2020年6月27日第一实验学校在公众号小学部招生简章里,只有“中山校区,汇金校区,城南校区”,但是文中并没有所谓的“西校区”!

家长的顾虑是,既然红旗一小已经划归到第一实验学校教育集团管辖,为什么只是换了一个门头?教育资源是否得到了第一实验学校的支持?
为什么在今年4月份的第一实验学校简介中,没有提到去年就已经加入的西校区,在今年的招生简章中,也没有提到西校区。
红旗一路小学是不是第一实验学校的西校区,教学质量是否能得到保障?学校是否只是换汤不换药?

以前红旗一路小学只能招一个班级,从2019年挂第一实验学校的牌子开始,招生4个班级!可见第一实验学校的号召力!
一实小均价已破2万/㎡!
为什么一实小的学区房这么火热呢?位于蚌山区的商之都,由于有一实小与初中本部学区的加持,二手房市场均价已经突破2W/㎡大关,而部分房源挂牌价更是远超市场均价!

还有二手房中介发布最新价格,商之都公寓41㎡,总价89.8万,均价达到了约21900元/㎡!

此外:就在前段时间商之都一房源挂牌均价24950元/㎡,高于市场均价5271元/㎡,按该套房40平米计算,高于市场价约21万元。

除此之外,该小区另外一套显示已出售的房源面积44.5㎡,总价98万,均价22022元/㎡,即使这么高的价格,依然有人愿意为之买单,可见蚌埠学区房的火爆程度!

三、蚌埠学区房基本破万,涨幅不断~
不只是一实小学区房,蚌埠市其他名校学区房基本上已经破万了!我们一起来看~
01
蚌埠学区房均价破万成常态
名校周边的学区房备受关注,我也为大家整理了7月份蚌埠名校所属的主力二手房源的价格情况。

从上面我们可以看到,基本上热门的学区房本部都已破万!
02
万达公寓一夜间涨5000元/㎡!
就在此前,教育局学区文件发布后,蚌埠市某个公寓由于确定为新城学区,业主们在群里探讨,想着一起把蚌埠房价推上新高峰。
在学区公布后的第一天,房东们还在业主群里建立攻守同盟。

亲爱的邻居们:
第一步:感谢各位邻居们齐心协力,团结就是力量,招生简章已经出台,请大家为自己做最后一份贡献,转发招生简章(连续3天)到朋友圈!标题:万达公寓......新城实验学校本校区永久学区房!
第二步:接下来大家一定要做的一件事,6月6号(66大顺)开始每家每户都把自己的房子登58二手房,我们不卖但是我们要宣传,自己的东西自己做主,把那些低价的房主全部压下去,最低1.3万起步X你的房间平方,必登58、必标价不低于1.3万一平,你自己看着办!
万达公寓最低1.3万起步,继商之都的房价全面冲刺2W之后,这个公寓连涨5000元/㎡!
据万达业主表示,这并不是涨价,只是回归万达公寓本来的价格,确定为新城学区,就该卖1.3万/㎡!
从上面我们可以看出学区房的火爆程度!
四、2020蚌埠学区划分公布,小升初对口学校!
此外2020年
蚌埠市区小学招生地段
小升初对口学校发布!
近日我市召开新闻发布会
就今年我市义务教育、幼儿园招生工作
进行解读
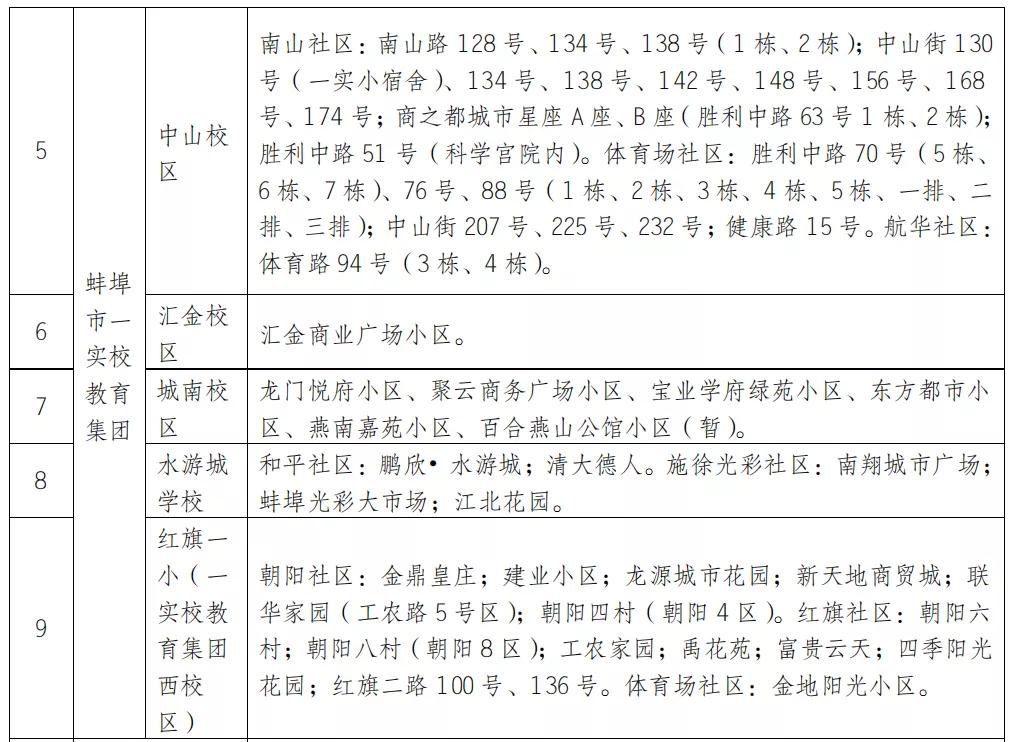
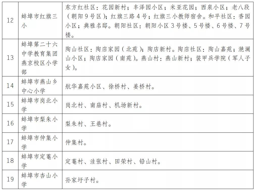
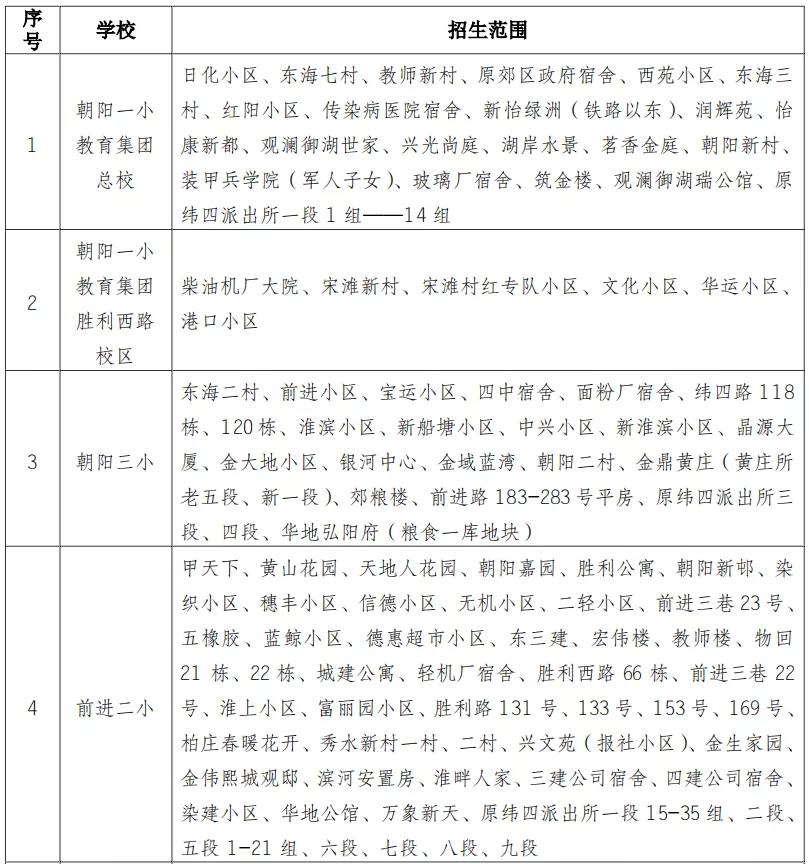
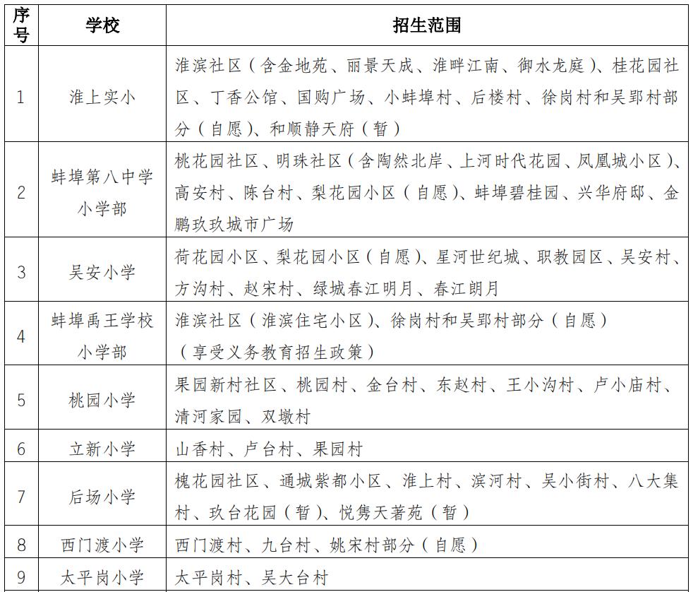
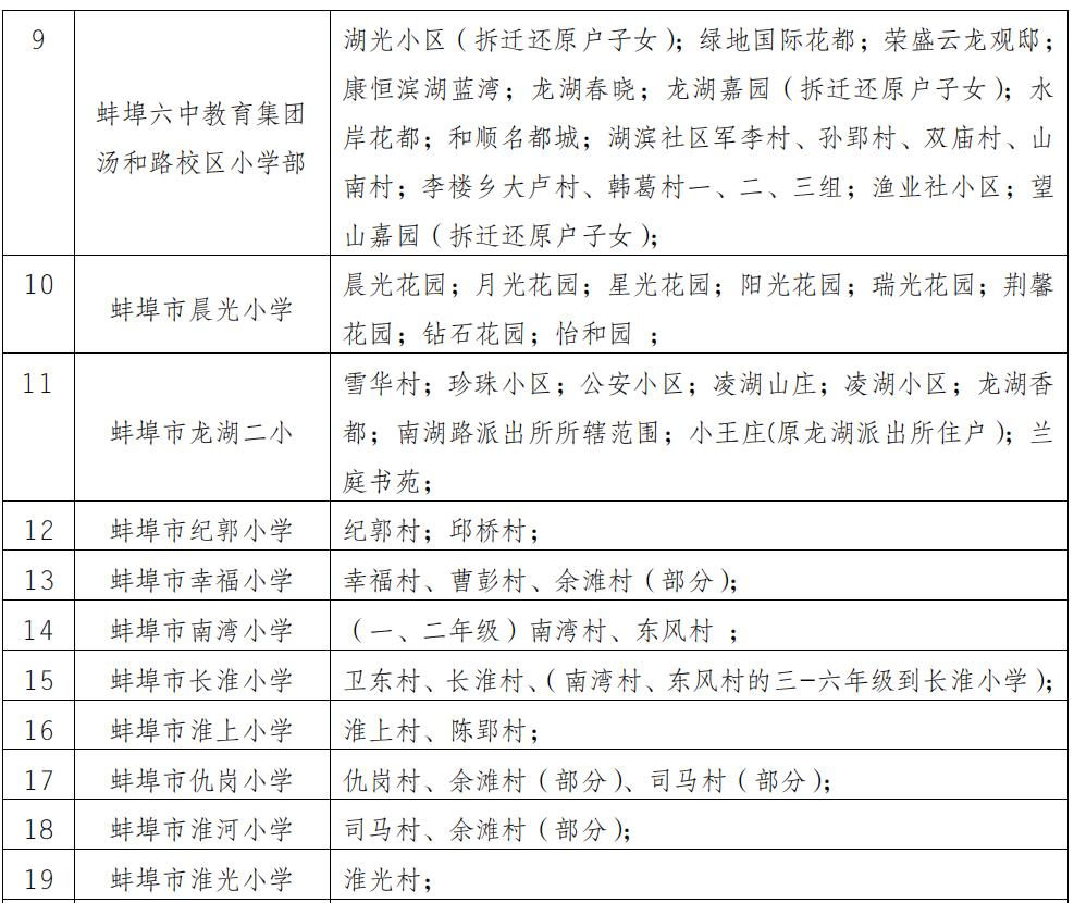
2020年蚌埠市市区小学招生地段划分一览表
2020 年龙子湖区小学招生地段划分表







点击可查看大图
2020 年蚌山区小学招生地段划分表





点击可查看大图
2020 年禹会区小学招生地段划分表






点击可查看大图
2020 年淮上区小学招生地段划分表




点击可查看大图
注:和顺静天府小区对口规划中的正街小学,在正街小学建成前,业主子女入学暂时对口淮上实小,正街小学建成招生后,和顺静天府小区业主当年就读一年级子女统一入读正街小学;玖台花园、悦隽天著苑小区对口规划中盛世路小学,在盛世路小学建成前暂划入后场小学,学校建成招生后,两所小区业主当年就读一年级子女统一入读盛世路小学。
2020 年经开区小学招生地段划分表




点击可查看大图
2020 年高新区小学招生地段划分表



点击可查看大图
蚌埠市小学对口初中学校对照表






点击可查看大图
·END·