长安区2023年 初中学业水平考试报名须知
一、 报名条件
(一)遵守中华人民共和国法律;
(二)身体健康;
(三)报考普通高中的考生应为初中毕业生,且年龄不得超过18周岁(2005年9月1日后出生);报考职业技术学院、普通中专、职业高中、技工学校、成人中专的考生应为初中毕业生,年龄不限;报考职业技术学院和普通中专者应具有我市正式户籍(符合规定的外来务工人员随迁子女除外);
(四)报考八年级学业水平考试的考生,应为长安学籍的八年级学生或长安户籍在外就读的八年级学生;
(五)因病休学或其他原因未参加2022年八年级学业水平考试的学生须参加今年八年级学业水平考试。八年级学生因病休学或其他原因不能参加2023年生物学、地理科目考试的,须在下一年报考生物学、地理科目考试;
(六)报考九年级初中学业水平考试的考生,凡生物学、地理、信息技术上机操作、生物学实验操作科目未达到C等级以上(含C等级),须重新参加该科目考试;
(七)进城务工人员随迁子女报名还须同时具备以下条件:
1.父亲或母亲持长安区居住证1年以上(含1年);
2.初中阶段父母一方在西安市缴纳职工基本养老保险1年以上(含1年);
3.长安区初中学校毕业的学生。
(八)下列人员不得报名:
1.职业技术学院、中专、技校、高中、职中的在校生不得报名;
2.未接受完初中八年级义务教育阶段的学生不得参加八年级初中学业水平考试;未接受完初中九年级义务教育阶段的学生不得参加九年级初中学业水平考试;
3.因触犯刑律被追诉或正在服刑的人员不得报名;
4.非长安户籍且不符合附件1政策规定者不得报名。
二、 资格审查
(一)资格审查时间
九年级:2023年3月16日至3月18日
八年级:2023年3月31日至4月3日
(二)资格审查要求
1.九年级

2.八年级
(1)具有长安区辖区初中学籍的八年级学生在就读学校统一报名。
(2)在西安市以外就读的长安户籍八年级学生经区教育考试中心综合服务平台线上初审合格后到指定报名学校复审(具体报名办法关注长安区教育考试中心微信公众号)。
(三)资格审查地址与联系电话
区教育局普教科资格审查地址:西安市长安区韦曲街办长兴南路1号,区教育局615办公室,联系电话:029-85284556。
区教育考试中心资格审查地址:西安市长安区韦曲街办长兴南路1号,区教育局院内(请走长安三幼西侧消防通道),联系电话:029-85292235。
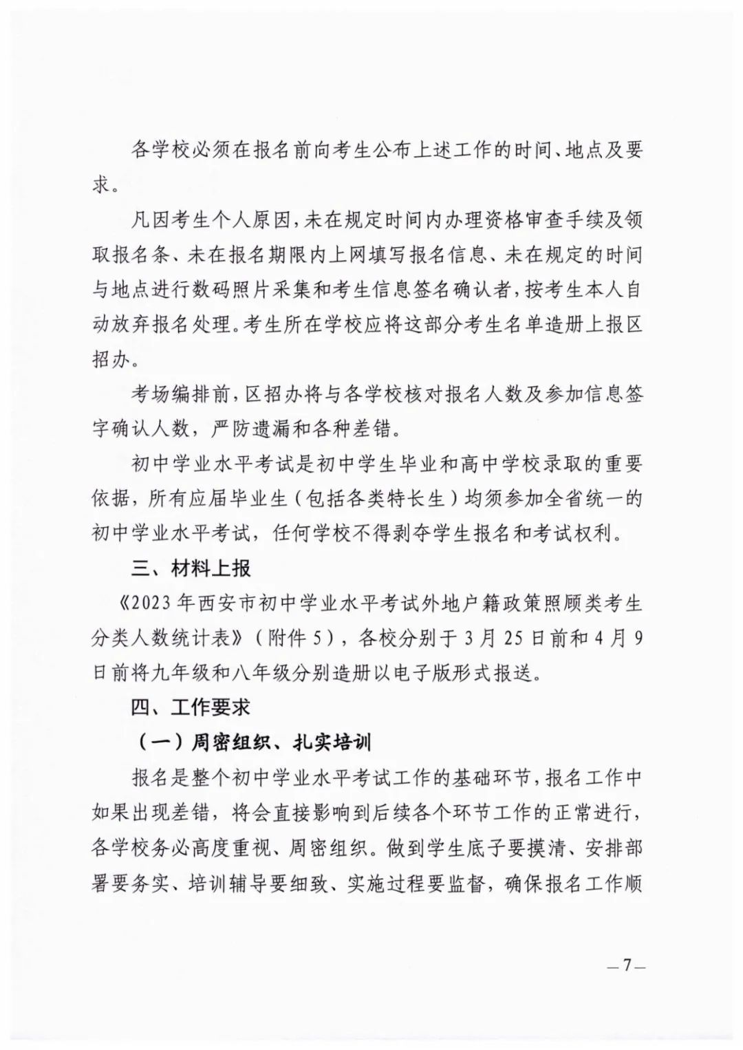
三、 网上报名
(一)报名时间
九年级:2023年3月19日8:00至3月23日18:00
八年级:2023年4月4日8:00至4月8日18:00
(二)报名网址
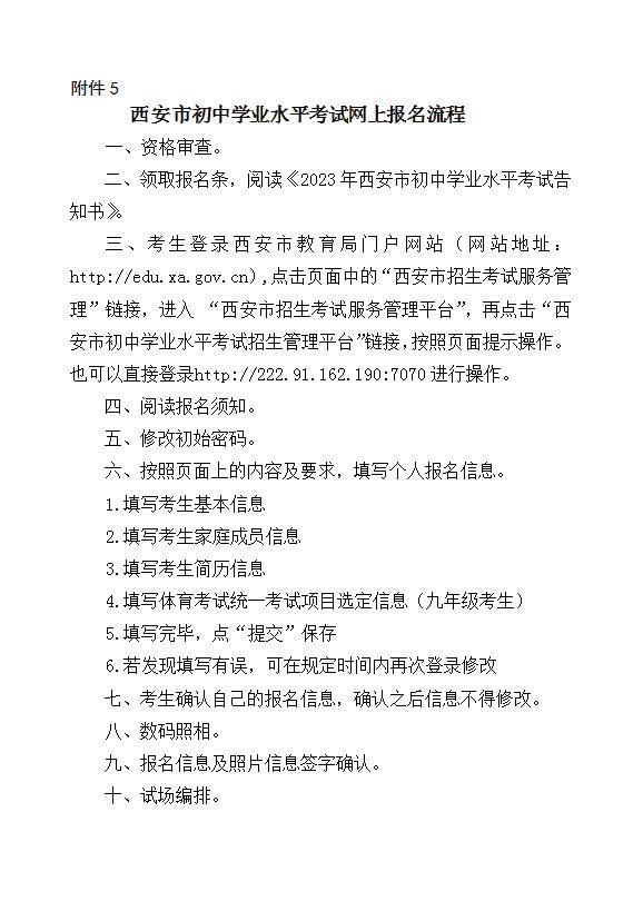
考生在规定的报名时间内按照报名条上的报名号和密码登录西安市教育局门户网站,点击页面中的“西安市招生考试服务管理”链接,进入 “西安市招生考试服务管理平台”,再点击“西安市初中学业水平考试招生管理平台”链接,按照页面提示操作。也可以直接登录http://222.91.162.190:7070进行操作。
(三)报名方式
八、九年级统一实行网上报名,考生在报名学校领取报名条后网上报名,九年级考生同时选报体育考试统一考试项目。
四、 注意事项
1.本市回流生经线上资审合格后,须到报名学校办理考籍异动相关手续(九年级)并领取报名条。
2.考生的初中学考报名号和密码(报名条)一定要妥善保存,直至初中学考当年录取工作结束。
3.考生在网上所填接收信息的手机号码在2023年初中学考录取工作结束前不得更换,必须保持电话畅通。
4.报名信息确认工作必须由考生本人到报名学校现场签字确认,考生本人对报名信息真实性负责。
5.考生办理资格审查和报名期间应严格遵守属地和相关学校疫情防控要求,体温正常且全程佩戴好一次性口罩。办理手续期间,需自觉出示线上资审通过截图(电子或纸质版均可),听从现场工作人员的安排,有序办理。
6.初中学考报名结束后,后续所有相关事宜均与报名学校联系。
7.本区户籍、非本区学籍的应、往届生(即回流生)请对照长安区教育考试中心微信公众号发布的《2023年长安区初中学业水平考试九年级回流生报名须知》准备相关资料提前完成网上预约(预约系统开放时间为:3月15日20:00—3月18日18:00),按时参加资格审查。
8.特殊情况请拨打电话:029—85292235。
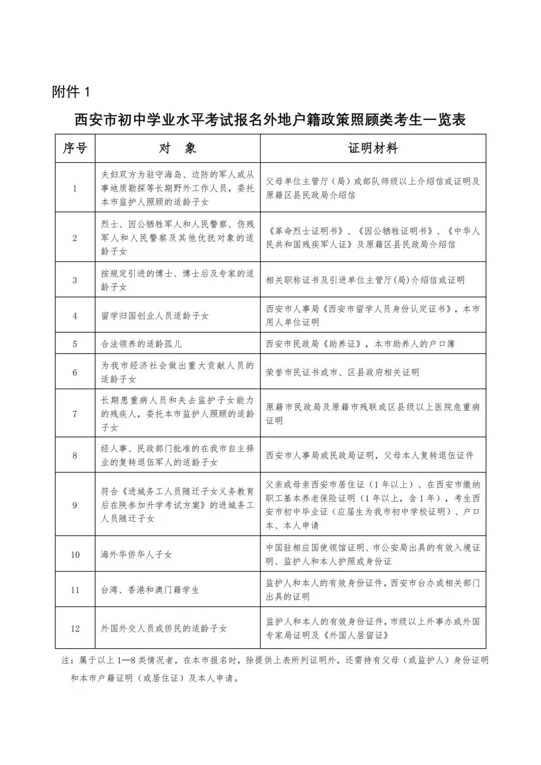
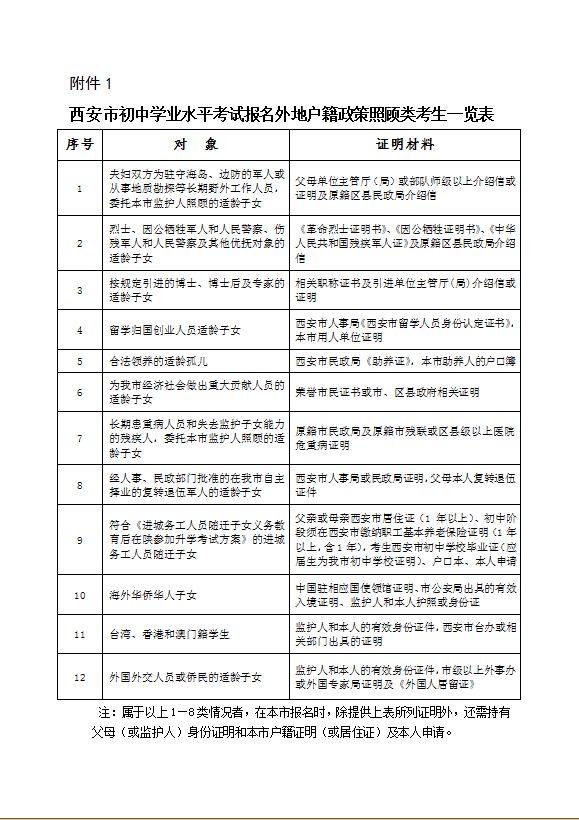
西安市初中学业水平考试报名外地户籍政策照顾类考生一览表

2023年西安市初中学业水平考试在原划定学区(五区二县)报名考生证明表

2023年西安市长安区初中学业水平考试报名考生证明表(市外长安回流生用表)

西安市长安区教育考试中心
2023年3月15日
2023长安区回流生报名细则
为做好2023年长安区初中学业水平考试九年级回流生(义务教育初中阶段未在本区县教育局划定学区学校就读的本区户籍的考生)报名工作,长安区教育考试中心根据西安市初中学考报名要求,制定回流生报名须知,请各位回流考生及家长认真阅读,准备相关资料。为方便考生,我们实行线上报名资格审核,回流生不需要到区教育考试中心现场资审(只有市外学籍的回流生线上初审后还必须到区教育考试中心线下复审)。线上资审通过后,考生本人必须到指定学校进行报名。后续所有事宜都与报名学校联系,考生必须听从报名学校统一安排。
时间安排
1.线上资审时间:
2023年3月16日至3月18日
上午8:00--12:00,下午2:00--6:00
2.网报时间:
2023年3月19日上午8:00至3月23日下午6:00
所需资料
各类回流生线上资审报名所需资料如下:
1.长安户籍,市内非长安学籍的应届生:需要以下资料①②③;
2.长安户籍,省内市外学籍的应届生:需要以下资料①②④⑤;
3.长安户籍,省外学籍的应届生:需要以下资料①②④⑤⑥;
4.长安户籍,市内非长安毕业的往届生:需要以下资料①②⑦。
5.外地市户籍(长安居住证)、市内非长安毕业的往届生:需要以下资料①②⑦⑧⑨;
线上资审须上传资料内容清单:
①考生本人户口簿(卡)原件(户口簿首页、户主页、考生本人页);
②考生本人身份证原件(正、反面);
③《2023年西安市初中学业水平考试在原划定学区(五区二县)报名考生证明表》原件;
④《2023年西安市长安区初中学业水平考试报名考生证明表(市外长安回流生用表)》原件;
⑤学籍信息表原件;
⑥省外学籍的考生需提供生物学、地理、信息技术和生物学实验操作由地市级成绩管理部门盖章以等级呈现的成绩证明原件(凡不能提供者须在西安市重新报名考试);
⑦西安市初中学校毕业证原件;
⑧考生父亲或母亲任意一方在长安区办理的居住证原件(报名当年的居住证);
⑨考生父亲或母亲任意一方在考生报名当年缴纳西安市职工基本养老保险证明原件(养老保险缴纳须满1年)。
资料清单③④内容填写说明:
1.“体育平时考核成绩”栏必须由学籍学校填写,以分数形式呈现。其中“体育与健康课成绩”满分6分,“《国家学生体质健康标准》测试成绩满分为9分”;
2.“综合素质评价”栏必须由学籍学校填写,以等级形式呈现;
3.西安市外学籍的考生,学籍信息表须加盖学籍所在学校及上级教育行政部门学籍专用章;
4.市外、省外学籍的考生,需提供《2023年西安市长安区初中学业水平考试报名考生证明表(市外长安回流生用表)》,省外学籍的考生八年级学业水平考试成绩如已在学籍地参加,考试科目(生物学、地理、信息技术)和生物实验操作的成绩要以等级呈现,成绩证明须由地市级成绩管理部门出具。凡不能提供以等级呈现的成绩证明的考生须在西安市重新报名考试。如2022年已在西安参加,则不用再出具八年级学考成绩证明。
说明:区内户籍,区内初中毕业的往届生带毕业证、户口本原件及复印件到原毕业初中办理资审报名。
具体流程
第一步:考生关注微信公众号“长安区教育考试中心”,点击底部菜单“服务平台”,在新打开的页面点击“在线预约”,选择“初中学业水平考试报名(八年级或九年级)”进行线上资审预约。预约系统开放时间为:3月15日20:00—3月18日18:00。
第二步:进入页面后,先阅读考生须知,提交预约申请,完善个人基本信息,选择资审预约时间。
第三步:进入预约资格审查页面,按要求上传所需资审资料的原件图片,图片必须真实、准确、清晰,不能漏传、错传。
第四步:查看资审结果(上传资料成功后,在预约时段的24小时后可以查看具体审核结果)。如果资审通过,考生也会收到短信;如果资审不通过,请按照审核意见的要求继续完善。
第五步:资审通过后,2023年3月20日至22日(上午:8:30--11:30,下午:2:30--5:30)*考前**生本人携带预约资审时所传资料的原件及复印件一份与审核通过短信截图(电子或纸质版均可)或审核结果到指定报名学校领取初中学考报名条,办理报名相关手续。
注:1.市内非长安学籍的回流生由报名学校指导完成“中考考籍异动”操作。
2.长安户籍,市外学籍的应届生线上初审合格后还必须带上所有资审资料原件及复印件两份到区教育考试中心现场复审(西安市长安区韦曲街办长兴南路1号,区教育局院内,请走长安三幼西侧消防通道,联系电话:029-85292235)。
有关说明
1.户籍已划归西咸新区沣西新城的马王街道、高新区、航天基地的回流生,资审工作仍在长安区教育考试中心进行。
2.考生的初中学考报名条一定要妥善保存,直至初中学考当年录取工作结束。
3.报名信息确认工作必须由考生本人到报名学校现场确认,考生本人对报名信息真实性负责。
4.初中学考报名结束后,后续所有事宜均由报名学校统一安排。
5.考生到指定报名学校办理初中学考报名相关手续时,请自觉出示线上资格审查通过截图(电子或纸质版均可)或审核结果。办理手续期间,听从现场工作人员安排,全程佩戴口罩有序办理(资格审查期间每名考生限1人办理,家长可代办)。


碑林区2023年初中学业水平考试报名须知
一 资格审查与报名时间
九年级
资格审查时间:3月16日至3月18日
网上报名时间:3月19日08:00至3月23日18:00
八年级
资格审查时间:3月31日至4月3日
网上报名时间:4月4日08:00至4月8日 18:00
二 报名条件
1.遵守中华人民共和国法律 ;
2.身体健康;
3.报考普通高中的考生应为初中毕业生,且年龄不得超过18周岁(2005年9月1日后出生);
4.报考八年级学业水平考试的考生,应为碑林学籍的八年级学生或碑林户籍在西安市外就读的八年级学生。
三 报名方式
全市统一实行网上报名,九年级同时选报体育考试统一考试项目(附件1)
四 报名方式及所需资料
九年级:
一、应届生
(一)具有碑林学籍的应届生:以学校为单位进行集体报名。
西安市户籍的考生,资审提供身份证、户口本。(五区二县户籍的考生也可回户籍地报名)
西安市外户籍考生,资审提供:
1.户口本(卡);
2.身份证;
3.两项证明:父或母西安市居住证1年以上(含1年),父或母缴纳西安市职工基本养老保险1年以上(含1年);
(二)在外市就读的碑林户籍应届生:到碑林区教育考试中心进行资格审查。资审提供:
1.户口本(卡) ;
2.身份证;
3.《学籍基本信息表》(附件2,此表在学籍网打印并盖学籍学校公章,学籍学校所在区县教育局学籍专用章)
4.《2023年碑林区中考报名考生证明表》(附件3)。
《2023年碑林区中考报名考生证明表》,可到碑林区教育考试中心领取,也可在碑林区教育局公众号*载下**打印。
凡未在当地参加相关科目考试或不能提供成绩证明的,均需在碑林区重新报名参加考试。
二、往届生
(一)碑林户籍、碑林学籍的往届生:到碑林区教育考试中心进行资格审查。资审提供:身份证、户口本(卡)、毕业证;
(二)碑林户籍、西安市内其他区县毕业的往届生: 到碑林区教育考试中心进行资格审查。资审提供:身份证、户口本(卡)、毕业证。
(三)具有碑林学籍、父或母具有碑林区居住证的外地市随迁子女往届生: 到碑林区教育考试中心进行资格审查。资审提供:
1.身份证;
2.户口本(卡);
3.毕业证;
4.父或母碑林居住证(1年以上,含1年);
5.西安市职工基本养老保险证明(1年以上,含1年)。
八年级
1. 具有碑林学籍的八年级学生:以学校为单位进行集体报名。
2. 在外市就读的碑林户籍的八年级学生:资审提供:户口本(卡)、身份证、《学籍基本信息表》
五 领报名条 网上报名
资审合格的考生,领取《报名条》(含告知书),在规定的时间内按照报名条上的报名号和密码,登录西安市教育局门户网站(网站地址:http://edu.xa.gov.cn),点击页面中的“西安市招生考试服务管理”链接,进入“西安市招生考试服务管理平台”,再点击“西安市初中学业水平考试招生管理平台”链接,按照页面提示操作(具体流程见附件4)。也可以直接登录http://222.91.162.190:81进行操作。考生应自行保管好自己设置的登录密码,不得遗失、不得泄露。
六 信息确认
在校生以学校为单位进行信息确认。在碑林教育考试中心资审的回流考生,完成网上报名后,按照指定学校的时间规定和相关要求进行信息确认。
七 报名流程
资格审查→采集信息、领取报名条(含告知书)→网上报名(九年级同时选报体育考试项目)→信息确认。
八 注意事项
1.请提前备好相关资料,所有资料一式两份。需要原件及复印件(身份证正反面复印在一张A4纸上,户口本复印首页、户主页和本人页)。
2.无身份证的考生,不影响资格审查与报名工作,报名后需现场采集照片
3.凡在碑林教育考试中心资审的回流考生,持介绍信在规定时间到指定学校办理报名手续(采集信息、领取报名条和告知书、信息确认),之后所有考试相关事宜均由指定学校通知。
4.生物学、地理、信息技术上机操作、生物学实验操作科目均达到C等级以上(含C等级)的考生即具备普通高中录取资格之一,为不影响普通高中录取,凡科目出现D等级须重新参加该科目考试。
5.2023年体育考试调减项目一 (耐力、心肺功能): 1000米跑(男)、800米跑(女)、200米游泳,调减后项目一以满分计入现场统一考试总成绩,报名时不再选择该项目。
九 咨询电话及地址
碑林区教育考试中心:
029-82259016
029-82245986
西安市碑林区教育考试中心地址:
碑林区标新街13号(西安市第十二中学内)

雁塔区



















央 区
未央区
一 报名条件
符合市教考发【2023】17号《关于做好2023年西安市初中学业水平考试报名和体育考试统一考试项目选报工作的通知》文件要求,具体条件如下:
1.遵守中华人民共和国法律;
2.身体健康;
3.报考普通高中的考生应为初中毕业生,且年龄不得超过18周岁(2005年9月1日后出生);
4.因病休学或其他原因未参加2022年八年级学业水平考试的学生须参加今年八年级学业水平考试。八年级学生因病休学或其他原因未能参加2023年生物学、地理科目考试的,须在下一年报考生物学、地理科目考试;
5.报考九年级学业水平考试的考生,凡生物学、地理、信息技术、生物学实验操作科目未达到C等级以上(含C等级)须重新参加该科目考试;
6.报考职业技术学院、普通中专、职业高中、技工学校、成人中专的考生应为初中毕业生,年龄不限;报考职业技术学院和普通中专者应具有我市户籍(符合规定的外来务工人员随迁子女除外);
7.进城务工人员随迁子女还须同时具备以下条件:父亲或母亲持西安市居住证1年以上(含1年)、缴纳西安市职工基本养老保险1年以上(含1年),我市初中学校毕业;
8.经开区考生(学籍或户籍在经开区原未央辖区)报名由经开区教育局负责,具体请关注“西安经开”微信公众号;浐灞生态区考生(学籍或户籍在浐灞生态区原未央辖区)报名由浐灞生态区教育局负责。
9.下列人员不得报名:
(1)职业技术学院、中专、技校、高中、职中的在校生;
(2)未接受完九年义务教育的初中在校生(九年级报名考生);
(3)因触犯刑律被追诉或正在服刑的人员;
(4)非我市户籍且不符合附件1政策规定者。
二 报名所属派出所划分
1.归属在未央区中考报名的派出所有:
大明宫派出所、谭家派出所、徐家湾派出所、未央宫派出所、汉城派出所、新府路派出所、六村堡派出所(三环以东六村堡街办)、辛家庙派出所(北辰大道以西)、草滩派出所(西铜路以东未央湖街办)(咨询电话029-86239717)
2.归属在经开区中考报名的派出所有:
开元路派出所、明光路派出所、凤城路派出所;尚稷路派出所、北客站派出所、草滩派出所(西铜路以西)(咨询电话:029-89823959、18092163055,报名地点:经开六中)
3.归属在浐灞生态区中考报名的派出所有:
浐水西路派出所、广运潭派出所、辛家庙派出所(北辰大道以东)(咨询电话:88083530,地点:浐灞商务中心二期招生办)
三 资审及报名时间、地点
1.资格初审
初审时间:2023年3月19日—3月23日
初审地点:未央区招生办(未央区汇文南路75中向北200米未央区教育局内)
2.复审及网上报名:
复审时间:2023年3月19日9:00—3月23日18:00
复审地点:西安市未央区实验学校(未央区御井路与永隆路交叉口北100米)
3.报名信息确认签字:
签字时间:具体以报名点通知为准
签字地点:西安市未央区实验学校(考生须本人核对确认表上信息并签字确认,未签字确认的考生报名不成功)
四 资审所需材料要求(所有复印件裁剪后粘贴在资料粘贴页上):
1.未央区户籍市外学籍应届生须提供:
(1)户口本原件及户口本的首页、户主页和考生本人页复印件各一份
(2)学籍所在学校出具的《学籍基本信息表》,并加盖区(县)教育局学籍章;《2023年西安市未央区初中学业水平考试回流考生报名证明表》(附件1)(凡不能提供地市级成绩管理部门出具的以等级呈现的省级统考八年级学业水平考试科目成绩证明,须在西安市重新报名考试)。
(3)二代身份证原件及复印件
2.未央区户籍往届生须提供:
(1)户口本原件及户口本的首页、户主页和考生本人页复印件各一份
(2)西安市初中毕业证原件及复印件
(3)二代身份证原件及复印件
注:未央辖区初中学校毕业的考生回原毕业学校报名。
3.西安市以外户籍进城务工人员随迁子女往届生须提供:
(1)户口本原件及户口本的首页、户主页和考生本人页复印件各一份
(2)西安市初中毕业证原件及复印件
(3)考生本人申请(附件3)
(4)父亲或母亲未央区居住证(1年以上)、缴纳西安市职工基本养老保险证明(1年以上,含1年)
(5)二代身份证原件及复印件
五 报名流程
1.预约:
请未央区回流考生在未央教育微信公众号预约平台,预约初中学业水平考试报名资料初审时间,严格按照预约时间准时到未央区招生办(未央区汇文南路75中向北200米未央区教育局内)进行资格初审,办理时出示预约成功截图。
报名预约方法:可用微信扫描下面二维码进行预约,预约成功后请截图保存,报名时需查看预约成功截图进入报名现场。预约成功后信息不可修改,一个手机号只能预约1名考生。
2.初审:
请考生携带相关资料到未央区招生办(未央区汇文南路75中向北200米未央区教育局内)进行资格初审。
3.复审:
初审通过以后,考生本人应第一时间持报名审核资料的原件及复印件、资审通知单等到达西安市未央区实验学校(未央区御井路与永隆路交叉口北100米),按照工作人员要求完成二次审核后进行证件扫描、领取报名条并加入回流生管理群。
4.网上报名:
(1)阅读《告知书》,考生登陆西安市教育局门户网站(网站地址:http://edu.xa.gov.cn),点击页面中的“西安市招生考试服务管理”链接,进入“西安市招生考试服务管理平台”,再点击“西安市初中学业水平考试招生管理平台”链接,按照页面提示操作。也可以直接登录http://222.91.162.190:7070进行操作;
(2)阅读报名须知;
(3)修改初始密码;
(4)按照页面上的内容及要求,填写个人报名信息。3月23日前(九年级)完成;
①填写考生基本信息
②填写考生家庭成员信息
③填写考生简历信息
④填写体育考试统一考试项目选定信息
⑤填写完毕,点“提交”保存
⑥若发现填写有误,可在规定时间内再次登录修改
5.信息确认:
考生本人确认自己的报名信息,确认之后信息不得修改,确认签字时间以报名点通知为准。
六 温馨提示
为保障考生身体健康,落实国家和地方有关防疫要求,请各位考生及家长资审报名时全程佩戴口罩,做好个人防护。
莲 湖 区
2023年西安市初中学业水平考试将于6月17日至6月19日进行,体育考试统一考试将于4月6日至5月10日进行。为确保我区2023年初中学业水平考试报名和体育考试项目选报工作顺利进行,根据上级文件精神,现将我区相关要求公布如下。
一 报名对象
具有莲湖区户籍的回流生,其他符合相关政策照顾类的考生。
二 资格审查及报名时间
九年级
资格审查:3月16日至3月18日
网上报名:3月19日08:00至3月23日18:00
八年级
资格审查:3月31日至4月3日
网上报名:4月4日08:00至4月8日18:00
三 资格审查及报名地点
资格审查
莲湖区教育考试管理中心102办公室(莲湖区红埠街103号)
报名地点
西安市第四联合职业中学(莲湖区西关解家村40号)
四 报名方式
全市统一实行网上报名,九年级同时选报体育考试项目。
五 报名条件
2023年莲湖区初中学业水平考试回流生报名应符合以下条件:
1.报考普通高中的考生应为初中毕业生,且年龄不得超过18周岁(2005年9月1日后出生);
2.因病休学或其他原因未参加2022年八年级学业水平考试的学生须参加今年八年级学业水平考试;
3.生物学、地理、信息技术上机操作、生物学实验操作科目均达到C等级以上(含C等级)的考生即具备普通高中录取资格条件之一。为不影响普通高中录取,凡科目出现D等级须重新参加该科目考试;
4.报考职业技术学院、普通中专、职业高中、技工学校、成人中专的考生应为初中毕业生,年龄不限;报考职业技术学院和普通中专者应具有我市正式户籍(符合规定的外来务工人员随迁子女除外)。
六 资格审查
本人户籍或家长居住证在我区的回流生,经区考试中心资格审查,合格后持报名卡前往指定学校完成报名后续流程,具体安排如下:
应届生
①义务教育初中阶段未在区县教育局划定学区学校就读的五区二县应届考生,持《2023年莲湖区初中学业水平考试回户籍所在地报名考生证明表》,可在原划定学区(五区二县)参加本区县九年级初中学业水平考试与高中阶段学校招生录取。
②在外地市就读的我区户籍初中应届生,持户口本(或集体户口本人页)、身份证、《2023年莲湖区初中学业水平考试回户籍所在地报名考生证明表》、《学籍基本信息表》等材料原件到莲湖区教育考试管理中心进行资格审查,合格后方可办理报名手续。
③《2023年莲湖区初中学业水平考试回户籍所在地报名九年级考生证明表》中包含八年级学业水平考试成绩证明,此表填写要求如下:未在陕西省参加2022年八年级学业水平考试的学生,须提供学籍所在地地市级教育考试部门加盖公章的八年级学业水平考试成绩证明(含生物学、地理、信息技术操作、生物学实验操作四科,各科成绩须以A、B、C、D等级呈现),不能提供有效成绩证明及科目成绩为D的考生,须重新在我区报名参加今年相应科目的考试。
往届生
①莲湖区初中学校毕业,且本人户籍或家长居住证属于莲湖区的考生:持户口本(或集体户口本人页)、身份证、莲湖区初中学校毕业证、2022年中考成绩条回原毕业学校报名;其中,持我区居住证的往届生,还须提供西安市职工基本养老保险缴费证明(1年以上)。
②莲湖区初中学校毕业,本人户籍或家长居住证不属于莲湖区的考生,回户籍(居住证)所在区县招办咨询报名。
③西安市其他区县初中学校毕业,且本人户籍或家长居住证属于莲湖区的考生:持户口本(或集体户口本人页)、身份证、西安市初中学校毕业证、2022年中考成绩条等材料原件到区考试中心进行资格审查;其中,持我区居住证的往届生,还须提供西安市职工基本养老保险缴费证明(1年以上)。
其他考生
①符合市教考发〔2023〕7号文件附件1政策规定的其他考生,持规定的证明材料到区考试中心进行资格审查,合格后方可到指定学校办理报名手续。
②户籍和学籍不在我省同一地市的八年级考生,原则上应选择在学籍所在学校报考,也可在户籍所在地报考。
七 报名流程
(一)携带相关资料到区考试中心进行资格审查,合格后领取报名卡;
(二)持报名卡及资料前往指定学校扫描考生本人身份证,领取报名条,阅读《2022年西安市初中学业水平考试告知书》并签字,交回原件,考生留存复印件;
(三)在规定的报名时间内按照报名条上的报名号和密码,考生登陆西安市教育局门户网站(网站地址:http://edu.xa.gov.cn),点击页面中的“西安市招生考试服务管理”链接,进入 “西安市招生考试服务管理平台”,再点击“西安市初中学业水平考试招生管理平台”链接,按照页面提示操作。也可以直接登录http://222.91.162.190:7070进行操作;
(四)考生阅读报名须知,修改初始密码,并自行保管好新设置的登陆密码,不得泄露;
(五)按照页面上的内容及要求,填写个人报名信息;
1.填写考生基本信息→2.填写考生家庭成员信息→3.填写考生简历信息→4.填写体育考试统一考试项目选定信息(九年级考生)→5.填写完毕,点“提交”保存→6.若发现填写有误,可在规定时间内再次登录修改
(六)考生确认自己的报名信息,确认之后信息不得修改;
(七)未扫描身份证考生进行数码采集照相;
(八)考生核对报名信息及照片信息,签字确认。
八 体育考试
九年级考生在进行初中学业水平考试网上报名时必须选择体育考试项目。体育考试项目提交确认后,不得修改,请考生务必认真选报。
项目1:1000米(男)、800米(女)、200米游泳;(报名时不再选报该项目,以满分计入)
项目2:立定跳远、50米跑;(二选一)
项目3:单杠引体向上(男)、一分钟仰卧起坐(女)、前掷实心球;(二选一)
项目4:篮球技能、排球技能、足球技能;(三选一)
体育考试项目对身体各方面机能有一定的要求,请考生提前对身体进行相关检查,以确认自己的身体状况是否能适应各项目考试,防止意外发生。
考生因病(心、肺、肝、肾等主要器官有严重疾病)、身体发育异常、肢体残疾、畸形(严重影响功能者),可提前在报名点学校办理相关手续申请免试。
患有(或曾患有)主要器官疾病或运动机能障碍且欲参加考试的考生,需提前提供县级以上医院证明、考生申请并经家长签字同意后方可参加考试。
九 其他工作
初中学业水平考试报名工作结束后,区考试中心将根据上级部门要求,完成考点设置及考场编排、九年级体育考试及信息技术上机操作考试等后续工作。
十 上级报名文件附件及莲湖区考生证明表



灞桥区关于2023年陕西省
普通高中学业水平 合格性考试报名须知
为做好2023年陕西省普通高中学业水平合格性考试报名工作,根据《陕西省教育考试院关于印发<陕西省普通高中学业水平合格性考试实施细则(试行)>的通知》(陕试中考〔2023〕2号)要求,灞桥区2023年陕西省普通高中学业水平合格性考试报名工作安排如下:
一 报考对象
(一)具有我区(含灞桥辖区内的国际港务区、浐灞生态区)普通高中学籍的2022级学生;
(二)具有我区高中阶段其他学校(包括职业高中、普通中专、成人中专和技工学校)学籍的2022级学生。
二 科目设置及考试时间
本次开考的省级统考科目为历史、地理、化学、生物学、信息技术等5科,市级统考科目为通用技术1科。
(一)省级统考科目
1.笔试科目。历史、地理、化学、生物学等4科采用笔试方式。各科试卷结构另行公布。考试时间安排如下:

2.机考科目。信息技术科目采用机考模式,具体考试时间安排,由省教育考试院另行通知。
(二)市级统考科目
通用技术科目考试时间安排、考试内容和考试形式另行通知。
(三)选科要求
1.普通高中学校学生。考生只能报考已完成必修课程学习的科目,每个考生报考的科目数不得超过4科。且在信息技术、通用技术科目中最多选择1科,在化学、生物学、历史、地理科目中最多选择3科。
2.高中阶段其他学校学生。可自主选择此次开考的部分或全部科目。
三 报名时间及地点
(一)报名时间
2023年3月13日8∶00至20日18∶00,逾期不再受理。
(二)报名地点
具有普通高中、高中阶段其他学校学籍的学生在其学籍所在学校报名。
四 报名流程
(一)报名准备
1.资格审查。报名前,所有考生须接受区教育考试中心的资格审查。其中,普通高中学校学生还应到学籍所在学校核实本人学籍信息,核实全国中小学生学籍信息管理系统中本人“姓名、学籍号、身份证号、就读学校、年级名称”等五项信息是否准确完整,如未注册学籍或学籍信息有误,应及时联系学校学籍管理员,完成学籍注册或学籍信息更正工作。如因学籍未注册或学籍信息有误,导致无法进行合格考网上报名,由此引起的一切后果和责任由考生本人承担。
2.信息采集。资格审查通过的考生,由报名学校采集考生居民身份证信息和头像信息,确认考生身份,发放包含考籍号和登录密码的报名条。普通高中学校学生身份证信息与学籍系统中相应信息不一致者,不得以普通高中在校生身份报考。
(二)网上报名
考生凭报名条上的考籍号和登录密码,登录陕西省教育考试院门户网站(网址:https://www.sneea.cn)或陕西招生考试信息网(网址:https://www.sneac.com),进入陕西省普通高中学业水平合格性考试考务考籍管理平台,查验本人姓名、性别、学籍号、身份证号、就读学校、就读年级等信息,认真阅读《考生须知》《考生诚信考试承诺书》《国家教育考试违规处理办法》和《中华人民共和国刑法》(涉考条款),签署《考生诚信考试承诺书》,完善个人相关信息,选择本次考试的科目。
(三)现场确认
考生网上报名完成后,报名学校要为其打印《考生报考信息校对单》,经考生本人签字确认。对考生确认过程中指出的错误信息,各校要及时更正,确保准确。如因考生本人未认真核对造成个人信息、报考科目等信息错误的,由此引起的一切后果和责任由考生本人承担。现场确认应于3月25日前完成。
(四)残疾考生便利申请
残疾考生须在报名期间,持本人第二代及以上《中华人民共和国残疾人证》,向各报名学校提出提供合理便利的正式书面申请,逾期不再受理。
(五)《准考证》打印
省级统考科目开考前一周,考生登录高中学考管理平台,自行*载下**打印《2023年陕西省普通高中学业水平合格性考试准考证》(省级统考科目),《准考证》使用A4幅面白纸打印,在使用期间不得涂改或书写。
五 报名咨询地址及联系电话
(一)灞桥区
地址:灞桥区教育考试中心(纺织城纺东街305号)
联系电话:029-83512294
(二)国际港务区
地址:西安国际港务区*访信**接待中心(地铁14号线港务大道站B口)
联系电话:029-88086482 029-88074862
(三)浐灞生态区
地址:西安浐灞生态区浐灞大道1号一期三楼
联系电话:029-88083530
西安市灞桥区教育考试中心
2023年3月9日
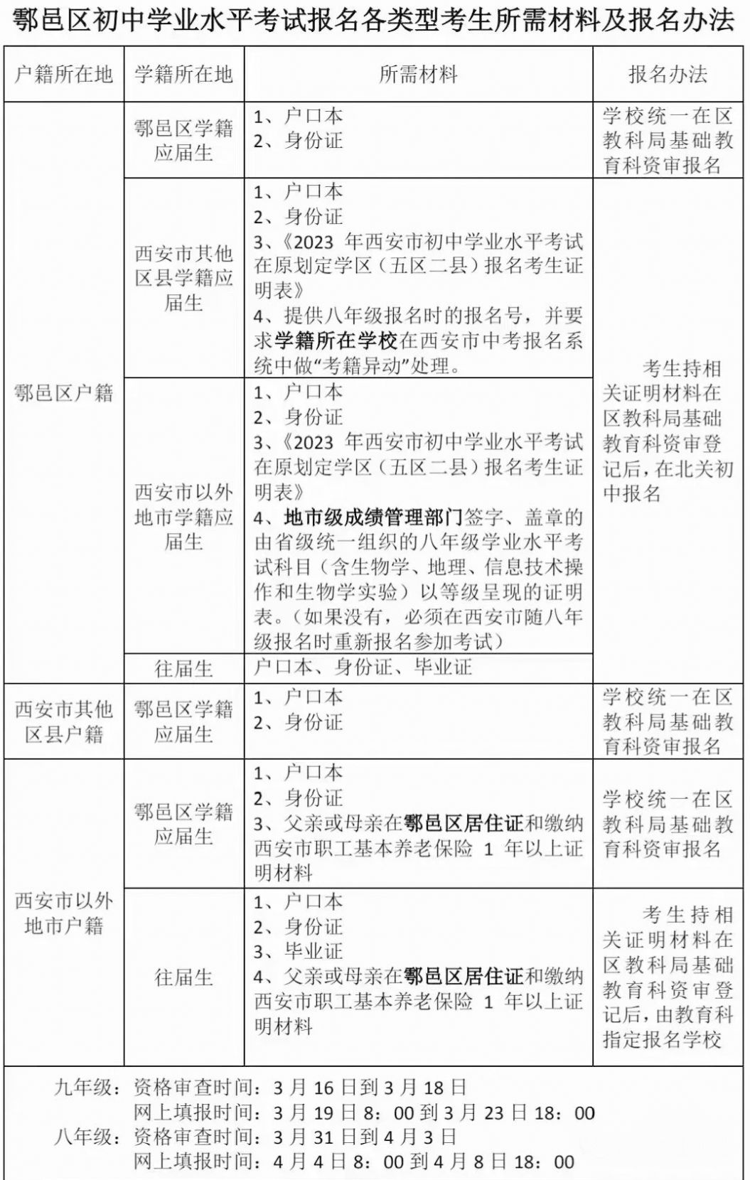
西安市鄠邑区2023中考报名资格审查
