济南考生注意!
最新公布!
今年我市普通高中招收38710人!
普通高中最低录取资格线为362分
各校具体招生计划
及中考成绩一分一段表来了
招生计划
01普通高中
全市普通高中学校招生计划共计38710人。
02初中后高职
初中后高等职业教育招生计划共计7688人。其中:“3+4”高等师范教育和“3+4”高等职业教育本科计划261人;五年制高等师范教育和初中起点学前教育计划309人,五年制高等职业教育计划2481人;三二连读高职计划4637人。
03中等职业学校
中等职业学校招生计划共计19249人。其中:普通中专计划1869人;市属职业中专招生指导计划10610人;市属技工院校招生指导计划6770人。
录取资格线
1普通高中最低录取资格线为362分。
2“3+4”高等师范教育、“3+4”高等职业教育非艺术类最低录取资格线为382分。
3“3+4”高等职业教育艺术类最低录取资格线322分。
4五年制高等师范教育、初中起点学前教育最低录取资格线为300分。
5五年制高等职业教育、三二连读高等职业教育最低录取资格线为150分。
一分一段表
为方便考生填报志愿,中招办在公布各类录取资格线的同时,公布全市及市内七区考生成绩一分一段表。
全市一分一段表









市内七区一分一段表










普通高中招生计划
01学校招生计划



02学校招生代码

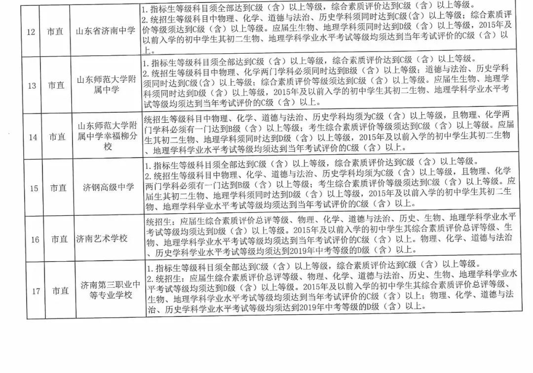
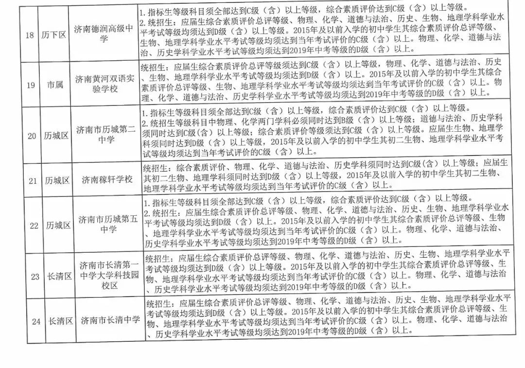
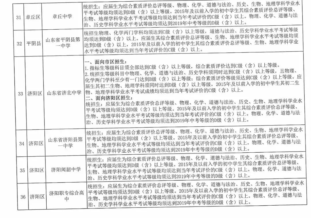
03特殊科目等级要求








指标生分配方案



初中后高职学校招生计划






中职学校招生计划









招生学校及衔接(挂靠)
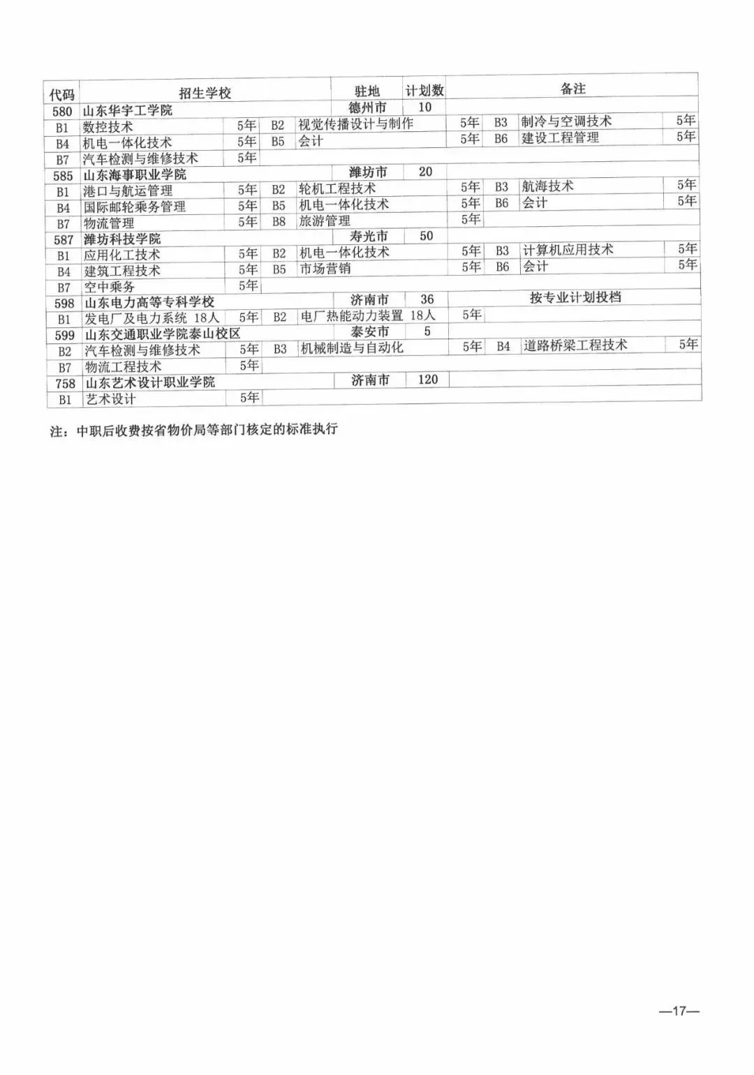
高校名称及专业








在29日举行的济南中招会上,很多学生和家长一大早就来了。


济南中招会现场。
市直属高中6月30日开放
根据济南市教育局安排,今年市直属高中开放日是6月30日(星期天)。当天,包括山东省实验中学、济钢高中、济南七中、济南三中等在内的多所普通高中,将同时开展招生咨询和宣讲,考生和家长可直接进校“打探”报考情况。
生活日报 首席记者 张鹏 记者 刘晓旭
编辑:彭茜