
微信排版/ 茉莉
头图来源/公司官网
▼ ▼▼ ▼ ▼ ▼ ▼ ▼ ▼
编者按:运动品牌越来越快,推新品,抢流量,玩创意。快,是它们呈现的状态,亦是压力。《运动品牌再战》系列,意在乱眼的舞步中,拨开国内运动品牌巨头酷炫外衣,看见焦虑本质。此为第②篇,安踏。
往期推荐:【李宁】
坐拥全球最大实物消费市场,却始终未现敢叫板国际大牌的消费品公司,这是中国式“成长的烦恼”。
不过现在,这种烦恼或因安踏的奋起直追,有所改变。
据欧睿国际数据,2019年,在中国运动鞋服市场,安踏的市占率达16.4%,与国际巨头阿迪达斯仅相差4%。以1月15日的收市价计算,安踏总市值达3522.4亿港元,已超过阿迪达斯总市值(按法兰克福交易所股价计算)的60%。

数据来源/欧睿国际 制图/商业地产头条
自2009年起,安踏不断收购国外知名运动品牌,打入新市场,完善产品矩阵。沉淀十年有余,其于2019年收购Amer Sports后,全面横扫大众、高端市场,涉猎休闲、专业与户外运动全品类。

安踏集团产品矩阵:形成全方位覆盖
资料来源/安踏官网、FILA官网、Amer Sports官网 制图/商业地产头条
走在成为一线消费品公司的路上,进击的安踏,还将如何步履不停?
1
向内而生
砸重金搞研发,高“品质价值比”主品牌扛把子
翻阅一线消费品公司成长史,可知,稳定的核心业务不仅是支撑公司收购的“现金奶牛”,也是抵御风险的“缓冲垫”。
此理,同样适用于安踏。主品牌是否形成了壁垒,带来稳定营收,是扩张的关键。欧睿国际数据显示,2019年安踏主品牌的市占率达8.9%,稳中有升。

数据来源/欧睿国际 制图/商业地产头条
安踏瞄准的是大众市场,核心是高品质价值比的功能性产品。

安踏的“巢”系列运动鞋
图片来源/安踏体育官方微博
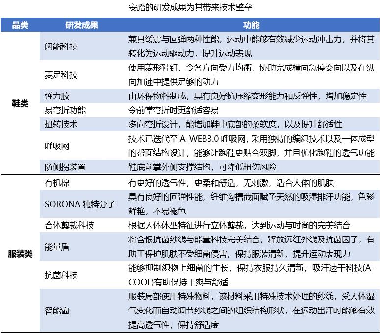
无论是高品质价值比,还是强功能性,都离不开研发的支撑。官方数据显示,过往十年间,安踏用于研发的费用,及研发费占收益的比例,整体呈逐年上扬之势。
其中,2019年安踏集团研发投入7.8亿元,超过其他国内运动品牌竞争对手。

数据来源/公司公告 制图/商业地产头条

数据来源/公司公告 制图/商业地产头条
硬核的研发投入下,安踏迅速提升了产品的功能性,不断缩小技术储备与国际龙头的差距,2017年其在中国内地的专利申请量已超过Adidas中国,技术壁垒渐成。

资料来源/公司年报、安踏官网 制图/商业地产头条
功能性加满后,安踏并未盲目提价,而是坚持定位大众市场,控制价格。主品牌定价低于国际大咖Nike和Adidas,也低于国内竞品李宁。

数据来源/各品牌官网(已剔除打折价格) 制图/商业地产头条
重研发、控价格策略下,安踏主品牌营收稳定,2019年高达174.5亿元,同店收入达137.23万元/家。

数据来源/公司公告、wind(由赢商大数据测算) 制图/商业地产头条
以主品牌为基,内生增长的安踏持续改革,逐渐形成了利于品牌孵化的体制。
在2012年遭遇业绩滑坡后,安踏于2013年提出转型:由品牌批发商转向品牌零售商,取消运营管理中间层,扁平化组织结构,精简分销架构。

2013年起安踏取消运营管理的中间层级
资料来源/公司公告 制图/商业地产头条
一系列变革下,安踏集团的净利润恢复增长,且由于运营效率提高,毛利率保持上升趋势。

数据来源/公司公告 制图/商业地产头条
危机过后,为配合集团品牌收购以及“单聚焦,多品牌,全渠道”的战略,安踏继续变革。2019年,大调组织架构,建立了五大中台、三大品牌集群。

新的组织架构为安踏整合收购品牌带来灵活性
资料来源/公司公告 制图/商业地产头条
新组织架构下,中台为所有品牌群服务,而品牌群则专注自身定位的市场。基于此,安踏可持续深耕大众市场,且不被其他并购品牌所影响。
以2008年成立的儿童事业部为例,其在发展初期囿于安踏主品牌开店速度慢而发展较缓。随着变革中,安踏积极拓宽自己产品的年龄段,且产品技术优势日益明显,安踏儿童也开始步入发展快车道。

安踏儿童拓展产品年龄段
资料来源/公司公告 制图/商业地产头条

安踏儿童登陆纽约时装周
图片来源/安踏儿童官方微博
2019年国内安踏儿童市占率达1.6%,排名第二,仅次于巴拉巴拉的6.9%。考虑到目前童装行业集中度较低的现状,安踏儿童的市占率仍有很大的上升空间。

数据来源/欧睿国际 制图/商业地产头条
稳住主品牌,同时通过变革为集团打下孵化子品牌的基底,安踏为外延扩张埋下了一个大大的伏笔。
2
外延扩张
买下FILA,“一次最成功的收购”
偏安于单一市场,成不了一线消费品公司。安踏亦深谙此理。
但入局新市场,意味着新风险——进入哪个市场,选择哪种方式,如何培育新品牌,每一个都是成功路上的拦路虎。
绕开竞争白热化的大众化市场,外延扩张的安踏选择了以并购的方式,进入尚为蓝海的高端运动时尚市场。
在外界看来,买下FILA,无疑是安踏做出的“一次最成功的收购”。2009年,安踏以3.32亿元收购了意大利知名运动品牌FILA处于亏损状态的中国区业务。
创立于1911年的FILA,在20世纪80年*开代**始全球扩张,并于2005年在上海开出中国内地首店。可囿于水土不服等原因,其中国业务在2007年被百丽收入囊中。
虽然彼时的FILA是名列前三的世界运动品牌,但初入中国市场推出的首批产品却聚焦在网球、滑雪、高尔夫等领域,市场需求严重不足,运营遇阻实属正常。

FILA网球鞋服产品
图片来源/公司官网
当然,这种挫折非FILA产品力、品牌力不足所致,而是其缺乏打通中国市场的判断力、及运营力。而后者正式闯荡运动品牌江湖数十载的安踏,所擅长之处。
于安踏而言,借力FILA打开高端市场,无疑是权衡各方利弊后,风险最小的选择之一。
-
一方面,FILA的鞋服产品均有技术和设计优势,安踏收购后,可通过融合技术,有效提升自身产品力,同时可借力FILA品牌形象,扩大市场份额。
-
另一方面,虽定位高端,FILA的产品与Nike、Adidas主攻的篮球、跑步、综训等领域形成错位,避开正面冲突,减少竞争成本。

资料来源/商业地产头条 制图/商业地产头条
在人均可支配收入不断上升,运动品牌消费从功能性向着表达自我潮流化大转变背景下,接手FILA后的安踏,将FILA的主力消费群体定在:享受运动舒适感并能在产品设计上表达自己的中年群体。
为最大限度黏住该部分强消费力群体,FILA在产品与渠道布局上,均与安踏主品牌形成鲜明的差异化定位。
*产品上,FILA以服装为主体,强调时尚性,重视产品的设计。安踏集团利用自身拥有的多个海外设计中心,整合全球优质设计资源,赋能FILA产品。并先后推出FILA KIDS、FILA FUSION子品牌,实现年龄层全覆盖。

FILA产品强调时尚感
图片来源/FILA官方微博
*渠道上,对标高端市场,将门店开在一二线城市黄金商圈,且采用全直营模式。在安踏集团高效的运营下,2019年,FILA的同店收入达626万元/家,店效提升速度快,增速达53%。

数据来源/公司公告、wind(由赢商大数据测算) 制图/商业地产头条
在安踏集团针对性培育下,FILA的国内市场占有率逐渐走高,2019年达5.2%。借此,安踏成功完成了市场外延式扩张。

数据来源/欧睿国际 制图/商业地产头条
3
“买买买”不停
出海并购覆盖全品类,朝一线公司迈进
于一线消费品公司而言,全品类覆盖是关键。既可确保公司增长潜力,又能横向覆盖创造协同效应。
完成主品牌、FILA培育后,安踏已经覆盖了大众市场的专业与时尚产品,以及高端市场的时尚产品,但却未涉及高端市场的专业产品。
为弥补这一空缺,自2015年起,安踏陆续收购了斯潘迪、迪桑特、可隆、Kingkow(小笑牛)等知名国际品牌以及运动产品集团Amer Sports,分别对标高端运动鞋、高端滑雪装备、高端户外运动装备、高端时尚童装等细分市场。
这些国际品牌多已深耕国际市场多年,有着良好的品牌形象与产品力,安踏既可借力国际技术,提高自身产品力与产品覆盖;同时打开国际市场,形成新的增长点。
-
收购Amer Sports:提升品牌形象与产品力,拓宽价格带,走向国际化
2019,安踏与方源资本、腾讯及Anmered Investments组成投资者集团,出价371亿元收购Amer Sports股份。交易完成后,安踏集团对Amer Sports控股57.95%。

安踏通过投资者集团收购Amer Sports股份
数据来源/公司公告 制图/商业地产头条
Amer公司1950年起源于芬兰首都赫尔辛基,最早从事的是*草烟**生意,1974年开始通过收购进入体育用品行业。2004年,Amer公司彻底退出*草烟**市场,更名为Amer Sports,专注于体育用品行业,深耕户外运动产品,占据高端市场。

资料来源/公司官网 制图/商业地产头条

始祖鸟的专业户外产品
图片来源/始祖鸟官方微博
2019年3月至年底,Amer Sports营收175亿元,亏损约12亿元。与FILA境况相似,安踏收购Amer Sports时,后者并未打开中国市场,且处亏损状态。
买下亏损的Amer Sports,虽有风险,但安踏确实可依靠Amer Sports扩充自身产品矩阵,且有望借助Amer Sports的国际资源推进国际市场拓展,缩小与国际巨头的差距。

数据来源/公司公告 制图/商业地产头条
-
买下迪桑特:抓住冰雪产业新机会点, 不弃长尾
随着北京-张家口冬奥会申办成功,国内的冰雪产业迎来新一轮发展高潮。原本的小众市场,开始走向大众化。

资料来源/国家体育总局 制图/商业地产头条
另据《中国滑雪产业白皮书》统计,2019年,全国滑雪场滑雪人次达2090万人,同比增长6.09%,滑雪场的数量也持续保持增加。滑雪人数与滑雪场的增加,对冰雪运动产品的需求不断扩大。

数据来源/《中国滑雪产业白皮书》 制图/商业地产头条
安踏买下的迪桑特,定位为高端专业运动品牌,产品集中于滑雪、综训和女子等,于1935年创建于日本大阪。以此为跳板,安踏得以进入新的运动细分市场,并利用自身运营能力对其进行孵化,精准匹配渠道、营销。

迪桑特的专业滑雪服
图片来源/迪桑特官方微博
培育2年有余,迪桑特于2019年首度扭亏为盈。这年,除主品牌与FILA外,安踏集团其他品牌总营收达17.1亿元,经营亏损率从2018年的12.2%下降至3.5%。
受益于冰雪运动在中国的进一步发展,安踏集团有望依托迪桑特在冰雪运动市场站稳脚跟。
不难看出,靠着营收稳定的主品牌,盈利能力过硬的FILA,以及向上而生的多品类品牌,三十而立的安踏,正勇立新潮头。

数据来源/公司公告 制图/商业地产头条

数据来源/公司公告 制图/商业地产头条
而此刻的它,亦离成长为国际一线消费品公司,又近了一步。梦想的出口,有光在等待。

李宁答错的题,全行业可能还会
再
抄 | 运动品牌再战

赢商网开通了视频号点击直达👇

原创报道,转载授权,找头条君