

教育部基础教育质量监测中心日前发布了《2018年国家义务教育质量监测——体育与健康监测结果报告》(点击左下角“阅读原文”查看),这是我国首次发布分学科的义务教育质量监测结果。体育与健康监测结果显示:四年级和八年级学生发育整体较好,但存在学生肥胖率、视力不良检出率较高的情况。
《报告》中还有哪些重要内容?一起看全文↓↓↓
体育与健康监测结果报告
教育部基础教育质量监测中心
2018 年 5 月,教育部基础教育质量监测中心圆满完成了第二轮国家义务教育体育与健康质量监测工作。本次监测在全国 31 个省(自治区、直辖市)和*疆新**生产建设兵团 331 个样本县(市、区)的 4141 所小学、2539 所初中开展,共对 116631 名四年级学生和 79078 名八年级学生进行了测查。其中,实际参加体育问卷作答的四年级学生为 116527 名,八年级学生为 79076 名;参加体育现场测试的四年级学生为 116601 名,八年级学生为 79071 名,有效率均超过 96%。
本次监测全国学生总体抽样误差控制在 1.0%以内,绝大部分省抽样误差控制在 4.0%以内。此样本能代表全国四年级和八年级学生的情况。监测同时抽取了样本学校中四年级和八年级体育教师和校长参加相关的问卷调查。实际参测的四年级体育教师为 6854 名,八年级体育教师为 5750 名,小学校长为 4139 名, 初中校长为 2538 名。有效作答率均为 100%。
本次监测延续 2015 年的基本设定,以《义务教育体育与健康课程标准(2011 年版)》为依据,突出素质教育导向,重点测查学生的体质健康状况、体育兴趣态度与健康习惯,同时结合国家相关政策规定,对体育课程开设、体育场地与器材配备以及体育教学等状况进行了调查,以反映各地体育与健康课程的实施状况与国家相关政策的执行情况。
国内外百余所相关机构的体育与健康、教育测量与评价、教育政策、教育管理等相关领域的专家以及地方教育行政人员、中小学一线教师、校长、教研员等参加了此次体育与健康质量监测指标与工具的研发。研发过程严格按照标准化流程和相关规范要求进行,历经国际测评技术方法研究、国内课程与教学现状调研、监测指标研制、多轮次预试与修订等过程。
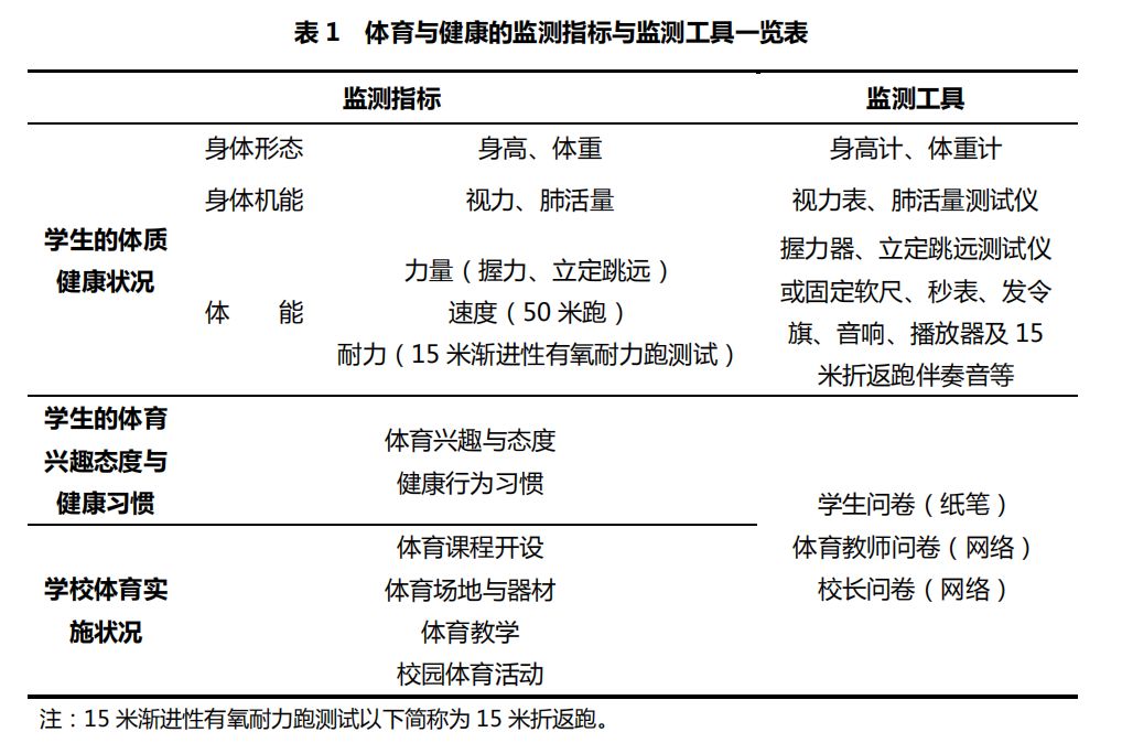
本次体育监测指标、调查问卷经过了多轮次预试,各项量化指标符合测量学要求,具有良好的信度和效度。体育与健康监测指标与工具具体内容见表 1。

本次监测主要发现如下
一
在身体形态方面,四年级和八年级学生发育整体较好,但身体形态正常比例较 2015 年略有下降;城市学校四年级和八年级学生身体形态正常比例低于农村学校
监测结果显示,全国四年级和八年级学生身体形态正常比例分别为 74.4%和 76.7%(见图 1),比 2015 年下降了 2.1 个和 2.6 个百分点。低体重比例略有下降,四年级和八年级分别下降了 0.9 个和 0.8 个百分点。肥胖率有所上升,四年级和八年级分别上升了 1.9 个和 2.2 个百分点。
从区域差异来看,东、中、西部地区学生的身体形态正常比例呈依次上升趋势。四年级东、中、西部地区学生身体形态正常比例依次为 71.4%、74.0%、79.1%,八年级依次为 74.1%、75.9%、80.4%。四年级东、中、西部地区学生超重肥胖比例依次为 22.4%、18.8%、13.7%,八年级依次为 23.2%、20.9%、16.7%。此外,东部地区学生低体重的比例低于中部和西部,其中四年级东、中、西部地区学生低体重比例依次为 6.2%、7.2%、7.2%,八年级依次为 2.7%、3.1%、2.9%。
城市、县镇、乡镇、农村学校四年级学生的身体形态正常比例依次递增,分别为 69.8%、72.9%、76.7%、78.2%;城市、县镇、乡镇(含农村)学校八年级学生的身体形态正常比例依次递增,分别为 72.6%、76.1%、80.3%(见图 2)。

注:由于小数点后数值按四舍五入取值,部分指标百分比总和可能不等于 100,下同。

二
在身体机能方面,四年级和八年级学生的肺活量达标率较高,较 2015 年略有提升,且城市学校学生肺活量优于乡镇和农村学校学生;视力不良检出率分别为 38.5%和 68.8%,较 2015 年有所上升,且城市学校学生视力不良检出率高于农村学校学生
在肺活量方面,全国四年级和八年级学生肺活量达标率均在 96%以上,较2015 年略有提高,其中四年级男生平均肺活量为 2085 毫升,女生为 1906 毫升;全国八年级男生平均肺活量为 3491 毫升,女生为 2646 毫升。在视力方面, 全国四年级和八年级学生的视力不良检出率分别为 38.5%和 68.8%(见图 3),分别比 2015 年上升了 2.0 个和 3.5 个百分点。
从区域差异来看,东、中、西部地区学生肺活量水平依次下降。四年级学生肺活量平均值依次为 2073 毫升、1968 毫升、1940 毫升,八年级依次为 3204 毫升、3056 毫升、3023 毫升。东、中、西部地区学生视力正常比例依次上升。四年级学生视力正常比例依次为 56.4%、63.4%、66.3%,八年级依次为 25.6%、 30.6%、38.3%。
从城乡差异来看,城市学校学生的肺活量高于农村学校学生。城市学校四年级学生视力正常比例为 53.4%,八年级为 23.4%,分别低于农村学校学生 16.2 个和 16.6 个百分点(见图 4)。


三
在体能方面,四年级和八年级学生的体能达标率较高,体能总分较 2015 年有所提升
全国四年级和八年级学生体能达标率分别超过 93%和 85%。四年级男、女生的体能总分平均为 74.2 分和 74.3 分,八年级分别为 73.2 分和 70.7 分,与2015 年相比均有所提升(见表 2)。
从区域差异来看,东、西部地区学生的体能总分较为接近,中部地区学生体能相对较差。四年级东、中、西部地区学生体能总分均值依次为 74.7 分、73.0 分、75.1 分;八年级依次为 72.5 分、70.4 分、73.3 分。

四
在体育兴趣与态度方面,大多数四年级和八年级学生对体育的兴趣较高、态度较为积极,八年级整体比例较四年级偏低
全国四年级学生喜欢体育课、体育教师、课外体育活动的比例分别为 95.1%、92.3%、86.3%,八年级分别为 89.6%、88.0%、79.6%。此外,4.8%的四年级学生和 1.5%的八年级学生经常或总是找理由拒绝参加体育活动。
从区域差异来看,东、中、西部地区四年级学生喜欢体育课的比例依次为94.9%、95.5%、94.8%,喜欢体育教师的比例依次为 92.3%、92.6%、91.9%, 喜欢课外体育活动的比例依次为 87.5%、85.0%、86.0%;东、中、西部地区八年级学生喜欢体育课的比例依次为 89.3%、90.1%、89.2%,喜欢体育教师的比例依次为 88.7%、87.6%、87.5%,喜欢课外体育活动的比例依次为 80.6%、77.0%、81.0%。
从城乡差异来看,四年级和八年级城乡学校学生喜欢体育课的比例均基本相当。在喜欢体育教师方面,四年级城市、县镇、乡镇、农村学校学生的比例依次递增,在喜欢课外体育活动方面又呈递减趋势,其中县镇和乡镇的比例基本相当(见图 5);八年级城市、县镇、乡镇(含农村)学生喜欢体育教师、喜欢课外体育活动的比例均依次递减(见图 6)。此外,在参加课外体育活动的态度方面,农村学校学生经常或总是找理由不参加体育活动的比例明显高于城市学校学生。


五
在自主体育锻炼方面,近三成的四年级学生和近两成的八年级学生有锻炼习惯,较 2015 年有所提高
全国四年级学生有锻炼习惯【1】的比例为 28.4%,比 2015 年上升了 9.1 个百分点;全国八年级学生有锻炼习惯的比例为 18.6%,比 2015 年上升了 5.4 个百分点。
从区域差异来看,四年级和八年级学生有锻炼习惯的比例呈一致趋势,即东部地区比例最高,中部地区比例最低。其中,四年级东、中、西部学生有锻炼习惯的比例分别为 32.4%、25.7%、26.1%,八年级分别为 20.7%、16.3%、18.4%。
从城乡差异来看,城市、县镇、乡镇、农村学校的四年级和八年级学生有锻炼习惯的比例呈依次递减趋势(见图 7)。

六
在睡眠方面,学生睡眠不足问题依然存在;与 2015 年相比,四年级学生睡眠时间达标率【2】有所下降,八年级有所上升
全国四年级学生睡眠时间达 10 小时及以上的比例为 22.2%,比 2015 年下降了 8.5 个百分点;全国八年级学生睡眠时间达 9 小时及以上的比例为 19.4%,比 2015 年上升了 2.8 个百分点(见图 8)。
从区域差异来看,四年级东、中、西部学生睡眠时间达标比例差异不大;八年级西部地区学生睡眠时间达标比例最高,东部地区次之,中部地区最低。其中, 四年级东、中、西部地区学生睡眠时间达标比例依次为 22.3%、22.2%、22.1%, 八年级依次为 18.8%、17.5%、22.2%。

七
在体育课程开设方面,近七成小学四年级和约半数中学八年级体育课程开设情况能够达到教育部要求,较 2015 年有所改进
全国 69.2%的学校四年级和 51.9%的学校八年级体育课程开设情况能够达到教育部要求(每周三节)【3】,分别比 2015 年上升了 13.5 个和 12.7 个百分点。
从区域差异来看,西部地区体育周课时达到三节及以上的比例最高,东部地区次之,中部地区最低。其中,四年级东、中、西部地区周课时达到三节及以上的比例依次为 67.6%、67.0%、74.5%,八年级依次为 54.2%、30.7%、63.7%。
从城乡差异来看,城市、县镇、乡镇、农村学校四年级体育周课时达到教育部规定的比例分别为 69.6%、53.7%、70.4%、71.0%;城市、县镇、乡镇(含农村)学校八年级体育周课时达到教育部规定的比例分别为 55.9%、50.0%、50.5%。
八
在体育教师课堂教学方面,60%左右的学校四年级和八年级体育教师教学行为较为规范。四年级东部地区体育教师教学行为规范情况最好,八年级西部地区最好;城市学校体育教师教学行为规范情况好于农村学校
全国 56.7%的学校四年级体育教师和 62.5%的学校八年级体育教师在课堂上能够做到有讲解、有示范、有指导地教授体育运动项目。在具体的教学内容方面,超过 80%的学校能够保证体育教师在课堂上教授体育运动项目(见图 9)。

从区域差异来看,四年级东、中、西部体育教师教学行为规范的学校比例依次递减;八年级则西部地区最好,东部地区次之,中部地区最差。其中,四年级东、中、西部比例依次为 62.7%、56.7%、45.5%,八年级依次为 63.0%、59.5%、64.0%。
从城乡差异来看,四年级城市、县镇、乡镇、农村学校体育教师做到有讲解、 有示范、有指导地教授体育运动项目的学校比例依次递减,分别为 77.6%、65.3%、55.1%、50.3%。八年级则呈现城市学校比例最高,县镇比例最低,八年级城市、 县镇、乡镇(含农村)的比例分别为 69.9%、57.6%、60.4%。
九
在体育场地配备方面,部分体育场地配备存在不足的情况,但较 2015 年有所改善;在体育场地使用方面,中小学足球场的使用频率均有所上升。在体育器材配备方面,大多数学校的体育器材配备情况有所改善,但在体育器材使用方面,中学的大部分体育器材使用率有所下降
在体育场地配备方面,篮球场的配备比例最高,中小学均超过 90%;排球场的配备比例最低,22.5%的小学和 38.0%的中学配备了排球场。与 2015 年相比,篮球场、足球场及排球场等体育场地配备情况均有所改善,其中足球场的改善程度最大(见图 10)。在体育场地使用方面,小学篮球场和足球场的使用比例较 2015 年有所提高,排球场有所下降;中学各类体育场地的使用比例较 2015 年均有所下降(见图 11)。
从城乡差异来看,小学篮球场和田径场配备情况城市学校最好,排球场配备情况县镇学校最好,足球场配备情况乡镇学校最好;中学篮球场、排球场和田径场的配备情况城市学校最好,足球场配备情况县镇学校最好(见表 3)。小学在体育课上经常使用足球场的比例城市学校最高,经常使用篮球场的比例乡镇学校最高,经常使用排球场和田径场的比例农村学校最高。中学在体育课上经常使用足球场和田径场的比例城市学校最高,经常使用篮球场的比例县镇学校最高,经常使用排球场的比例乡镇(含农村)学校最高(见表 4)。



① 此处中学部分的“乡镇”表示“乡镇(含农村)”,下同。

在体育器材配备方面,中小学大多数体育器材的配备情况较 2015 年均有所改善,其中足球的改善程度最大,八年级实心球的配备比例有所下降(见图 12)。在体育器材使用方面,中小学呈现不同趋势,小学篮球、足球和乒乓球的使用比例较 2015 年有所提高,排球和实心球有所下降;中学仅足球的使用比例较 2015 年有所提高,其他器材的使用比例均有所下降(见图 13)。


十
对个体因素的分析发现,有良好的锻炼习惯及健康生活方式的学生体能成绩更高;对家庭因素的分析发现,父母喜欢并支持学生进行体育锻炼的学生体能成绩更高;对学校因素的分析发现,学校体育教育落实较好的学校,其学生体能成绩更高
在个体因素方面,有锻炼习惯比没有锻炼习惯的学生体能成绩更高,四年级和八年级分别高出 1.7 分和 3.6 分;积极参加体育活动比总找理由逃避体育活动的学生体能成绩更高,四年级和八年级分别高出 0.9 分和 6.8 分;睡眠充足比睡眠不足学生的体能成绩更高,四年级和八年级分别高出 0.3 分和 0.8 分;每天吃早餐比从来不吃早餐的学生体能成绩更高,四年级和八年级分别高出 1.2 分和3.4 分(见图 14 和图 15)。在家庭因素方面,父母支持学生体育锻炼比父母不支持学生体育锻炼的学生体能成绩更高,四年级和八年级分别高出 3.1 分和 1.2 分;父母喜欢体育锻炼比父母不喜欢体育锻炼的学生体能成绩更高,四年级和八年级分别高出 1.4 分和 0.3 分。


在学校因素方面,体育周课时达标学校比不达标学校的学生体能成绩更高, 四年级和八年级分别高出 2.4 分和 2.8 分;大课间活动开设好的学校比不开设学校的学生体能成绩更高,四年级和八年级分别高出 1.2 分和 2.1 分;课后一小时活动开设好的学校比不开设学校的学生体能成绩更高,四年级和八年级分别高出3 分和 2.8 分;体育教师教学规范达标学校比不达标学校的学生体能成绩更高,四年级和八年级分别高出 0.6 分和 2.2 分(见图 16 和图 17)。


注释
【1】每周自主锻炼 3 次及以上且每次超过 30 分钟视为有锻炼习惯。
【2】教育部《义务教育学校管理标准(试行)》(教基一〔2014〕10 号)规定,小学生日均睡眠时间应保证 10 小时,初中生日均睡眠时间应保证 9 小时。
【3】教育部《关于切实保证中小学生每天一小时校园体育活动的规定》(教体艺〔2011〕2 号)要求四、八年级学生每周保证至少三节体育课。