
各位考生:
2020年全省高职单独招生网报及专业确认已完成,请已报考我院的同学,认真复习,积极备考,根据高职单招全省统一考试时间安排,现将考试须知及考试相关事宜公告如下:
一、考试时间及地点安排

考场安排
01 技能测试考场安排



02 综合素质测试考场安排


03 文化考试考场安排




考生须知
01 文化考试(笔试)部分
1、按照省级教育考试机构的要求,考生在参加考试前必须签署《诚信考试承诺书》。
2、考生在2020年5月31日8:30开始进入考场,9:00开始文化基础综合考试,考试时间150分钟,11:30分考试结束。考试开始15分钟后考生不得入场,作缺考处理。考生按准考证上指定位置就坐,认真听取监考人员宣布考场纪律和有关注意事项。
3、考生必须凭我院准考证和本人身份证进入考场。严格服从监考人员安排,按要求就座,将两证(身份证、准考证)放在桌面左上角,方便监考人员检查证件,并按要求在考场座位表上签到。
4、考生进入考场时,除考生证件外,只能携带必要文具,如2B铅笔、黑色中性笔和橡皮;严禁携带任何书籍资料、通讯工具、智能电子设备、数据存储设备及其他未经许可的物品进入考场;已经带入考场的须按考场工作人员要求存放到指定位置。
5、考生答题前应在试卷和答题卡指定地方填写本人姓名、准考证号等考生信息。必须严格按要求作答题目。书写部分一律用黑色、蓝色、蓝黑色钢笔、签字笔作答。只能在规定考生作答的位置书写,不按规定要求作答的,一律无效。
特别提醒
考生在接到答题卡后,须在监考老师的组织下将答题卡的表头按要求“填涂”,即用钢笔或签字笔填写考生姓名、准考证号,用2B铅笔涂黑准考证号。交卷前务必检查是否将答案全部填涂在答题卡上。
6、在考场内必须严格遵守考场纪律,对于违反考场规定和不服从考场工作人员管理者,将取消考试资格。提问时必须举手示意,考试中途不得离开考场,特殊情形须征得监考人员同意,离场期间监考人员应全程陪同。
7、考生交卷离场时间不得早于每科考试结束前30分钟。交卷后应立即离开考试区域,不得在考试区域附近逗留、喧哗,不得影响他人考试。
8、考试结束,考生应按监考人员指令立即停笔,将试卷、答题纸、草稿纸整理好,等待监考人员允许后方可离开考场。考生不得损毁试卷或将试卷和答题纸带出考场。
02 综合素质面试或技能测试部分
1、2020年5月30日下午 13:00考生持准考证和本人身份证进入考试区域;普高类考生参加综合素质面试;中职类考生参加专业技能测试。
2、考生进入候考室后须签到、抽取测试序号、填写考生信息,然后在指定位置就座候考。
3、考生在候考期间应保持安静,不随意走动,不得随意出入候考室。
4、根据抽签序号,考生在考场工作人员引导下依次进入测试室参加技能测试。
5、测试结束后,考生应按考场人员要求即刻离开考试区域,不得在考试区域内逗留或喧哗。
6、考生在考试过程中必须严格遵守考场纪律,服从考试工作人员的管理。违反考试纪律者,按相关规定进行处理。情节严重者,取消考试资格或考试成绩。

二、信息确认
2020年5月22日至5月31日,考生可登陆学院招生信息网http://zs.scetop.com/index.aspx,凭身份证号自行查询、*载下**、打印《准考证》及《考生信息确认表》。 考生来校现场确认时,须提交考生本人二代身份证原件及复印件、《考生信息确认表》进行资格审查;并签订《考试诚信承诺书》。
三、如实填报身体健康信息
各位考生从开考前14天(5月17日)开始,须每天登录指定网址(微信关注公众号“招生考试信息网ZK789”进入,二维码附后),按要求如实填报身体健康信息,直到本人考试结束。
身体健康信息填报不完整的考生,不能进入考点考试;隐瞒疫情严重地方的出行史、与高危人员接触史、本人有发热及呼吸道症状的,一经发现,将取消考试资格并按规定处理。

四、进出校门
考生请勿提前到校,由于疫情防控需要,考生仅5月30日和5月31日方可进校。考试期间,考生需按学校的相关要求入校:
1、考生从正门“学生通道”入口依次排队,保持1米距离;
2、提供身份证及准考证,验明考生身份,出示健康绿码标志;
3、通过红外线测温区域,体温正常考生进入校区;
4、妥善保存旅行票据信息,记录乘车时间和登车地点,以备核实;
5、仅限报考我院单招考试的考生入校,随行家长、教师及车辆一律不得入校;
6、所有考生入校时须佩戴口罩;
7、每位考生两日内,每日原则上仅能入校一次,入校办理完成相关手续及考试完成后方可离校;
8、文化考试当日由于学生较为集中,建议学生尽早入校,预留足够时间。
五、就餐
学院将在单招考试期间为考生提供用餐,请考生在就餐时间自行到学院指定食堂和指定用餐地点就餐。
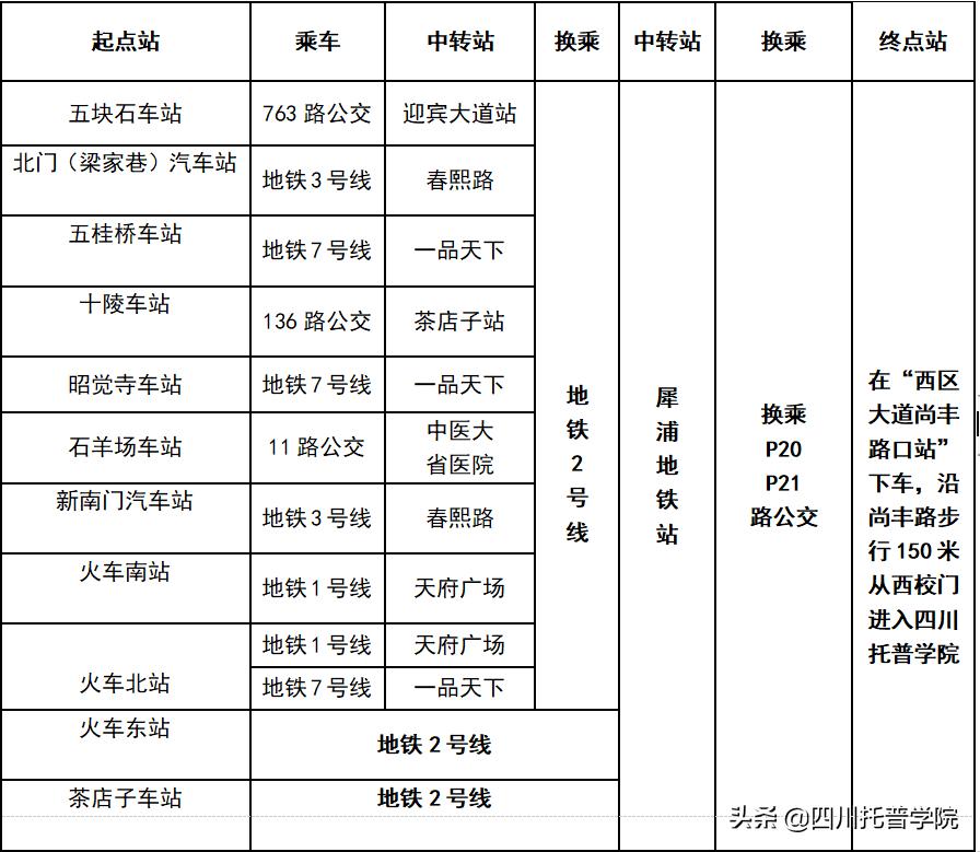
六、来校乘车路线导航

备注:5月30日 8:30——17:30 学院在犀浦地铁站安排有摆渡车直达学院。
联系人:谭老师 联系电话:15982106587
自驾路线:
导航地址:输入“四川托普信息技术职业学院西门”,从学院西校门进入学院,可根据学院平面图和校内指示牌找到相应考场。

七 、特别提醒
1、我院已将今年单招考试面试及职业技能测试考试大纲公布在官网http://zs.scetop.com/index.aspx,考生可根据类别进行查阅,为单招考试做好准备。
2、考试期间各相关部门值班电话:
学院教务处值班电话:028-84628052
学院招生办公室值班电话:028-82628806
违纪举报电话:028-84628161
3、我院从不委托任何单位或个人代办招生事宜,有关招生录取问题,请直接与我院招生处联系,否则出现任何后果,我院概不负责。
感谢各位考生报考四川托普信息技术职业学院,疫情期间,为了保证大家的健康与安全,请广大考生和家长支持学校防疫工作。预祝各位考生金榜题名!
联系我们
电话:028-84628801 028-84628806
QQ: 800198769
地址:四川省成都市高新区西区大道2000号
官网:http://www.scetop.com
来源:学院招生处
发布:新媒体工作室
编辑:刘倩

