足球文摘 2023年5月23日
编辑:森视野
红黑骑士足球俱乐部踢球的小球员—金色童年。


2026年世预赛亚洲区抽签将于7月27日进行,国足大概率二档球队。
第二档次:乌兹别克队、中国队、约旦队、巴林队、叙利亚队、巴勒斯坦队、越南队、吉尔吉斯队、黎巴嫩队。
5月23日中超联赛第9轮四场比赛:
1、5月23日19:35分2023中国平安中超联赛第九轮,北京国安 VS 沧州雄狮。北京国安主场6-2大胜沧州雄狮。开场第8分钟,奥斯卡率先为沧州取得进球;随后张稀哲追平比分;朱可夫助沧州再度超出;王子铭再度追平;随后姜祥佑、高天意和杨立瑜分别取得进球,王子铭完成梅开二度!
国安3胜5平1负积分来到14分;沧州雄狮1胜4平4负,积7分。
2、5月23日19:35分2023中国平安中超联赛第九轮,成都蓉城VS上海申花。比赛进行到第16分钟刘涛头球破门首开纪录,随后马莱莱一脚劲射扳平。比赛进行到第84分钟,晏新力禁区内手球,并判罚点球!艾克森点射命中,成都蓉城以2比1战胜上海申花。
3、5月23日19:35分2023中国平安中超联赛第九轮,长春亚泰VS青岛海牛。全场比赛结束,长春亚泰凭借谭龙的头球1-0小胜青岛海牛,亚泰迎来两连胜。
4、5月23日19:35分2023中国平安中超联赛第九轮,南通支云VS武汉三镇。比赛上半场谢鹏飞首开纪录,陶强龙补时阶段破门;比赛下半场,武汉三镇15分钟内连入三球,陶强龙帽子戏法 ,韦世豪赛季首球,武汉三镇客场以5球大胜升班马南通支云。
武汉三镇外援阿齐兹因踩踏对方球员,停赛4场、罚款4万。 主裁判比赛当时没有判罚,对犯规没做出反应。这个是赛后追罚,球迷和俱乐部难以信服。

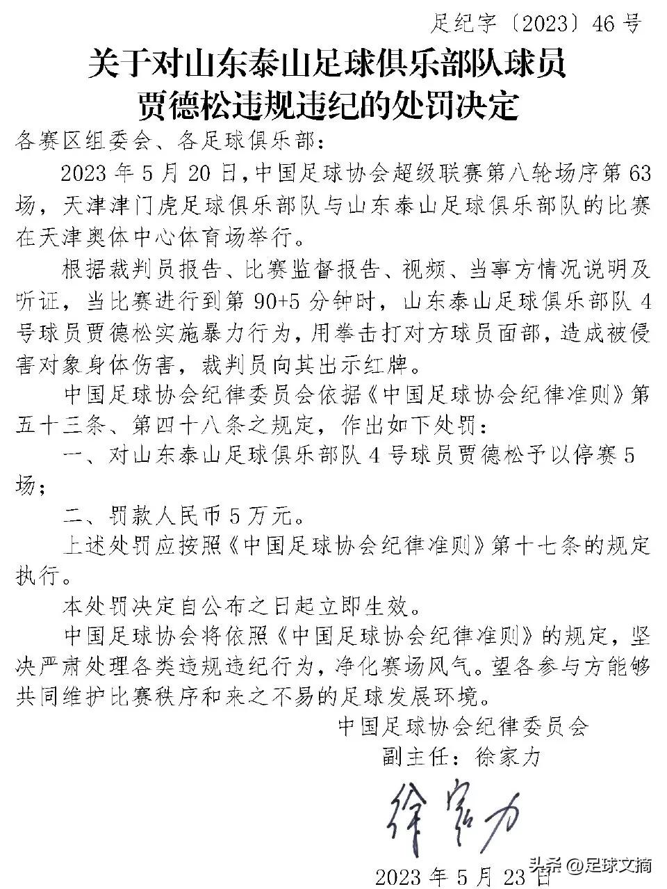
足协公布对贾德松的处罚:停赛5场、罚款5万。

威尼修斯的种族歧视风波,影响继续蔓延。

警方证实,他们已经确定了对威尼修斯进行种族歧视的球迷,并将继续调查更多涉案人员。
皇马0比1不敌瓦伦西亚。最后时刻双方爆发大规模冲突,维尼修斯直红离场。赛后有爆料称,维尼修斯是因为遭到了种族歧视。
南美足联官方:“南美足联谴责任何种族主义和其他形式的*力暴**行为,并对维尼修斯表示支持。足球是场内外平等和尊重的代名词。”
库尔图瓦:“比赛第20分钟有人喊‘猴子’,你必须在那些人身上放一个摄像头。你在那里听到的声音太疯狂了,我在上半场就遭受痛苦。他们去球场是为了*辱侮**,而不是为了欢呼。如果威尼修斯说他不想踢了,我会和他一起下场的。”
安切洛蒂:“整个球场都在叫威尼修斯是一只‘猴子’。如果一名球员被骂成‘猴子’,教练不得不考虑将他换下,这说明联赛有问题。由于种族主义和大喊‘猴子’,比赛必须停止。”
国际足联主席声明所有联赛都必须遵守协议,但西甲没有遵守。裁判在瓦伦西亚球迷没有停止*辱侮**的情况下继续比赛。这些‘可耻’的球迷,如果不看到惩罚,他们永远不会停下来。
巴西外交部长传唤西班牙驻巴大使,要求对威尼修斯事件进行解释
巴西外长伊塔马拉蒂于博客表示,他目的是传达巴西政府对此事的不满,以及表达控诉。传唤大使不是例行公事,相当于一种抗议。
巴西总统卢拉发声:“在这里为皇家马德里的年轻巴西黑人球员声援,他在瓦伦西亚的比赛中被称为猴子。现在几乎是21世纪中叶了,在欧洲的球场内还存在着强大的种族主义力量。”
“国际足联和西班牙联赛很有必要采取严肃措施,因为我们不能让法西斯主义和种族主义接管足球场。”
此外,为了表达对威尼修斯的支持,里约热内卢的基督像今晚关闭了灯光。