编者按:因上游供应商虚增进项发票,下游企业取得的增值税专用发票被主管税局认定为“异常凭证”,并被要求做进项转出,这样的案件在实务中时有发生。由此,受票企业真实采购,却面临进项发票无法抵扣的风险,受票企业应如何应对?本文以一起真实案件为引,对该问题展开探讨。
一、 案例引入:洗煤厂虚增进项,下游煤企被要求转出进项
A公司是一家煤炭贸易企业,主要业务是从山西、河南等地洗煤厂采购煤炭后,销往上海、广西等地大型钢厂、电厂。2020年2月至8月期间,A公司从B洗煤厂采购无烟煤5万余吨,取得B洗煤厂开具的价税合计约4700万元的60份增值税专用发票(税额约540万元),并向税务局申报抵扣了全部增值税进项税额。

2021年底,B公司因其2020年度的销项发票为无烟煤、焦煤等煤炭品名的发票,而 进项发票75%以上均为石油、金属等其他品名的发票 ,受到当地税务机关稽查, 被认定存在虚增进项发票的违法行为。 2022年3月,A公司主管税务局向A公司作出《税务事项通知书》, 以A公司取得增值税异常抵扣凭证为由,责令A公司做增值税进项税额转出处理。
二、 取得“异常凭证”,受票方必然要做进项转出吗?
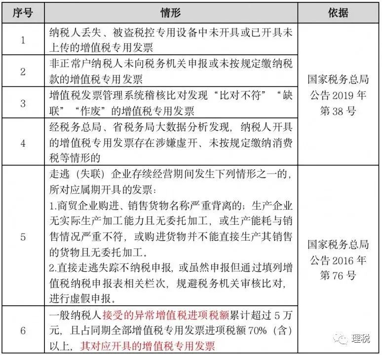
(一)“异常凭证”形成的六种情形
根据国家税务总局公告2016年第76号、2019年第38号,符合下列情形之一的增值税专用发票,属于异常凭证:

根据上述规定可知,所谓异常凭证,是指因未按规定申报缴纳税款,或者可能造成少缴税款结果,而无法纳入正常抵扣环节的增值税专用发票。其中,第6种情形中的异常凭证属于间接异常凭证,即因纳税人进项发票异常,其销项发票也被列为异常凭证,而前述A公司的案例即属于该种情形。
(二)列入异常凭证不必然转出进项
根据国家税务总局公告2016年第76号、2019年第38号的规定,增值税一般纳税人取得异常凭证,将会面临以下处理:
1、 尚未申报抵扣或申报出口退税的, 暂不允许抵扣或办理退税 ;
2、 已经申报抵扣的, 先作进项税额转出 ;已经办理出口退税的, 暂缓对相应税额的其他业务进行退税或要求提供担保 ;
3、 经核实, 符合现行增值税进项税额抵扣或出口退税相关规定的,企业可继续申报抵扣,或解除担保并继续办理出口退税 。
另外,对于纳税信用*级A**的纳税人,享有在接到税务机关通知之日起10个工作日内,先申请核实再确定是否转出的权利。
根据上述规定可知,受票方取得的发票如果被列为异常凭证,并不意味着相关的发票就最终必然无法抵扣。如果经核实“ 符合现行增值税进项税额抵扣规定的”,仍然可以申报抵扣。而实务中也不乏这样的案例。其中最为典型的,当属上市公司远大控股7566万元异常发票被允许抵扣的案件。(详见本号第二篇推送文章)
三、 如何解除异常凭证,实现进项抵扣权益?
异常凭证的形成主要是由于*票开**方未申报纳税、虚抵进项等原因造成,因此从*票开**方的角度,通过履行纳税义务或排除税务疑点,可以使异常凭证转为正常凭证。如非正常户与主管税务机关取得联系,履行相关纳税义务,重新纳入税务机关正常监管的,税务机关可解除异常凭证的认定。
但实务中更多的情况是,*票开**方走逃、失联或虚开、*税偷**行为最终被税务机关查实。此时,像A公司这样有真实采购的受票方,应该如何解除异常凭证?
从法律规定看,国家税务总局2014年第39号公告能够为此提供支撑。

根据2014年第39号公告, 满足货物真实销售、款项真实收付、发票与货物相符的3个条件,则*票开**方对外开出发票不属于虚开,受票方取得的增值税专用发票,可以作为增值税扣税凭证抵扣进项税额 。这一规定,正是与前述第6中异常凭证情形相衔接的规定。
2014年第39号公告的出台,能够有效保护好国家税款安全,同时更好维护好纳税人的合法权益。其考虑到增值税专用发票层层抵扣的特性, 规定应以发票对应业务是否真实发生这一根本标准,来判断受票方是否享有抵扣的权益 ,能够避免虚开的责任沿抵扣链条不断向下游企业传导,损害善意下游企业的权益。
由此,受票企业争取解除异常凭证认定,须及时向税务机关提出核实申请, 并围绕“货物真实销售”、“款项真实收付”“发票与货物相符”3个条件向税务机关提交业务资料 。具体而言,企业应提供业务合同、收发货单证、出入库单、磅单/称重计量单、运输仓储证明、银行凭证、纳税申报表、缴税凭证等材料,向税务机关说明其交易的真实性,其享有依法抵扣增值税进项税额的权益。
此外,纳税人还可以准备好货物销售的相关材料,以还原上下游交易链条,以货物真实销售来佐证货物/原材料真实采购。
四、 取得异常凭证的防范化解方法与维权路径
(一)加强供应商资质的审核管理
异常凭证主要由*票开**方原因造成,因此,加强供应商的审核管理是避免取得异常凭证的有效方式。 在交易前,企业应通过对交易对方的税务登记信息、经营规模、企业资质等相关情况进行了解,必要时到供应商实地考察,对供应商的生产经营能力进行审核。
另外,企业还可以通过一些官方或大型平台的公开数据查询企业的信用情况。如可以到主管税务机关的门户网站查询纳税人的信用等级、到大型平台的公开数据查询企业的信用情况,到国家企业信用信息公示系统查询企业是否存在异常经营信息。
(二)确保业务真实发生,留存完整资料
确保业务真实发生是防范和化解取得异常凭证风险的根本要求,而相关业务资料则是证明业务真实性的必备证据。
对此,企业应做到: 第一,通过正规渠道运输货物,保留完整、清晰的货物运输、交付凭证 ,比如提货单、出入库单等,并严格要求交接货双方签字盖章。第二, 通过银行对公账户支付货款,并留存银行转账回单 ;第三,仔细核对发票信息,公司名称、税号、货物名称、规格、数量、金额、银行账号、发票专用章等信息一一比对, 确保发票与实际货物相符。
(三)及时申请税局核实,解除异常凭证认定
如果取得的进项发票被税局认定为异常凭证,企业应及时向税局申请核实业务情况,提供相关业务资料证明交易真实性,以解除异常凭证认定,具体操作前文已述,在此不赘。
(四)通过复议、诉讼维权,避免风险转化
进项发票被税局认定为异常凭证,如果通过申请核实无法解除认定,企业可在法定期限内提起复议,维护自身抵扣权益,也有助于避免发票风险向刑事责任转化。
需要注意的是,税局作出《税务事项通知书》, 要求企业进项转出,该行为属于《税收征收管理法》第88条规定的纳税争议,属于行政复议的受案范围 ,同时,受到纳税前置和复议前置的限制,企业应先进行进项转出或提供担保后,才能提起复议,对复议决定不服才能提起诉讼。
(五)因无法抵扣造成损失的,可向*票开**方索赔
因*票开**方原因造成发票异常,无法抵扣进项税额的, 受票方可以通过民事救济的途径维护其权益。实务中已有大量案例支持了受票方的索赔请求 ,如(2019)粤0304民初48306号即指出“原告与被告之间存在买卖合同关系。在买卖合同中,开具并交付有效的增值税发票,是销售方的法定义务。被告向原告开具的增值税发票经国税机关认定属“认证后失控”发票,致使原告已向税务机关抵扣的税款被作为进项税额转出处理,导致原告相应的税款损失。故对原告主张被告赔偿其经济损失共计265,676.85元的诉讼请求,本院予以支持。”