轮胎气压是个非常要命的参数。胎压太低,整个车身的重量都压在轮胎薄弱的胎侧上,结局就是直接压废这条轮胎,更有可能直接导致爆胎。所以后备箱中常备气泵很有必要。万一漏气了好打足气,顺利开到轮胎店检查,说不定就能省下一条轮胎钱。
1气泵的重要性
我先讲个小故事。有个朋友某天半夜里打电话给我说他的车突然在高架上毫无征兆地亮起了胎压报警灯,但不肯告诉他是哪个胎漏气了。他屁滚尿流地下了高架把每个轮胎都踩了一百遍也不知道是哪个轮胎漏气了。我出于对朋友安危的真切关怀,和急切想回到被窝的心情,让他用低速慢慢开回家第二天早上再来找我。
于是第二天五点,他活生生地出现在我家门口。我被他强行叫醒,给他测了每个轮胎的胎压之后发现左后轮的胎压掉到了1.5bar,这个值已经足够危险了。介于这个熊孩子之前爆胎已经用掉了他的备胎,这次我先用气泵帮他把气压打到标准胎压,让他能够安全无虞地开到上班的地方。最终在轮胎店,他发现左后轮被扎了个钉子。这颗钉子正好封住了那个洞,这是胎压没掉完的原因。同时也是因为气没掉完,还留着1.5bar的气压。让人类的孱弱的脚根本分不清它还有没有气。

这则小故事告诉我们两样东西是很有用的,一个是胎压监测,而且必须是那种能告诉你哪个胎没气的胎压监测;另一个就是气泵,在紧急情况下,它说不定就能保全你的轮胎不被压坏,而且不用大汗淋漓地换备胎。 胎压监测我们下次说,这次我们先来看看气泵。

2瑞柯迷你气泵
于是我打开途虎,买了一堆气泵。正好,包括了各种形状各种大小的气泵,我们从小到大开始介绍。
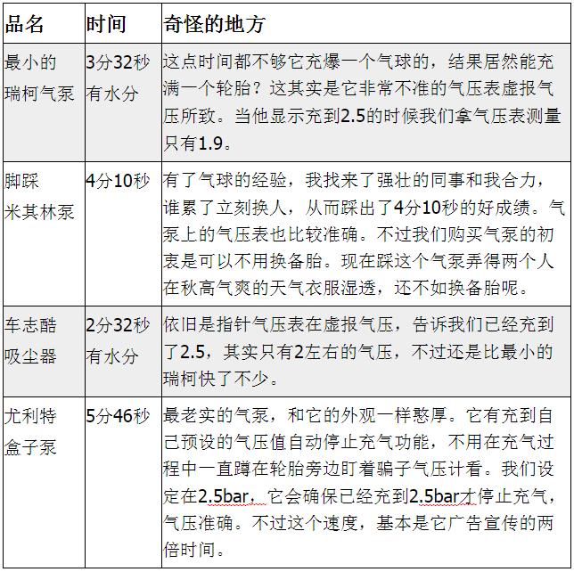
首先就是瑞柯车载迷你充气泵。
这个气泵真的很迷你,迷你到你会担心他太瘦弱,够不够力气给轮胎打气。它的正面面积大概和一个iPhone7一样大,只不过它是正方形的。而厚度就是7个iPhone7叠起来那么厚。虽然整体的设计和配色感觉像是70年代的保温瓶,但是做工相当不错。从包装盒上来看,除了我买的宝蓝版本,它还有奶白和嫩粉总共三种颜色,听上去都像是女*用品性**的颜色。它带有一个指针的气压表还有许多转接头,足球没气了或者需要给游泳圈的时候它也能派上用场。当然,它是用电的,用车上的点烟器插头供电。
3米其林脚踩气泵
第二大的应该是这个不用电的气泵。
脚踩气泵意味着使用它是一件非常锻炼意志品质的事情。整体设计、做工都非常好,一点都没有Low的感觉。而且整个脚踩的踏板可以很方便的收纳起来,收纳起来以后外形很规整紧凑,这点很加分。不过这也带来一个小问题,脚踩的踏板会被脚踩得很脏,拿在手里蹭到衣服上什么的免不了把自己弄脏。份量和一块板砖差不多,可以是一件非常趁手的*器武**。不过一个脚踩的不用电的气泵的气压计却是用电的液晶数显式?没电了以后怎么办?好在它同样集成了众多转接口,气压计没电了打个足球打个气球啥的没问题。
4车志酷吸尘器气泵
然后就是这个,额,吸尘器。
名字是吸尘器,看上去也是吸尘器,不过既然我们这里是气泵测试,不如把它当作一个有吸尘器功能的气泵来看待好了。体积不大不小,有个方便的提手。外观设计中规中矩,不过做工就很一般了。同样也是指针的气压计,也通过车载点烟器接口取电工作。多嘴几句它的吸尘器功能,号称里面用的是HEPA滤网,医用级别,空气不好了把它捂脸上可以保护身体健康。
5尤利特盒子气泵
最大的就是这个了。
看上去像是个工具盒,打开来看居然是另外一个盒子。然而里面那个方方正正的盒子就已经是气泵本体了,所以唯一的设计可能就是上面前后做了两个凹坑就算手可以拎的地方了。做工和吸尘器半斤八两。手感沉重,或许意味着肌肉发达力拔山兮气盖世。液晶数显式的气压表可以实现预设气压自动停止功能,等会试用一下。不过带有USB接口的设计挺有意思的,厂家是希望这么大一个东西长期放车里占领一个点烟器给手机充电用么?
6打气速度测试
那么对于气泵来说,最重要的就是打气速度了。在充轮胎之前,我先试了下给气球打气,看谁先把气球打爆,那么谁的打气速度肯定就更快。
不得不说这很煎熬,生怕气球爆炸吓到自己,所以整个充气过程中都提心吊胆。

也不得不提那个脚踩的气泵,它的充气速度实在是变数太多。它的充气速度估计能变快不少如果我那天中午选择吃牛肉面而不是没什么肉丝的雪菜肉丝面。所以如果我能吃到一块顶级牛排的话它肯定就是这里面最快的气泵。不过光是踩爆一个气球,第二天我的两条腿都酸的不行。
充爆气球用时:

7实际充轮胎测试
看到上面的时间,大家应该心里都对这些泵的充气能力有个大致的概念了。然而那些都不是这些气泵的设计使用场景。哪怕在充爆气球的时候它们的气压表也都还留在0bar的位置。所以我找来一台车,统一放气到1.5Bar的气压,看这四个气泵打到2.5Bar的用时情况,结果,令人非常震惊。


到这里我能理解为何一个脚踩泵为何会需要一个电子数显气压表,因为你在踩的时候是不可能看得清一个指针的气压表的。

8总结一下
所以,最方便最可靠的气泵肯定就是尤利特的这个盒子泵,买了它,你可以确定你的每一分钱都没有花在设计这种华而不实的地方。它的预设气压充气功能极为方便,同时气压表也足够诚实。
如果自认为体力非常充沛,脚力十足,可以选择脚踩的气泵。它是充气最快的选项。

如果为了便携方便,选择了较小的气泵,一定要知道指针气压表是不准确的,在使用中需要多个心眼。不过是为了应急,勉强凑合也不是不可以。
但是,没有充气泵是万万不可以的!