就在刚刚
南通的第五批次集中挂地结果出炉啦!
3宗流拍,1宗溢价,19宗底价成交
揽金 超98亿元

划重点:
1、此次万众瞩目的 工农路R22030地块 ,最终为 致豪地产&国城投资底价 拿下,成交楼面价14256.3元/㎡;
2、热门地块之一的 龙虾王R22029地块 ,最终溢价0.45%为 南通华宇地产 拿下
3、 江苏星湖置业有限公司 最终底价拿下 中兴兰溪荟东侧的R22031地块 ,这也是能达版块仅剩的住宅地块,紧邻能达生态通廊
4、整体来看,本次土拍虽然不乏重量级地块,但多宗地块依旧是底价成交为主,其中海门还有3宗地块流拍,而这些也将对2023年的楼市格局产生一定的影响。
崇川区
1、R22029地区
地块位置:姚港路东、虹桥路北侧
用地性质:住宅
容积率:1.38-1.59
成交楼面价:10242.54元/㎡
竞买规则:不限房价
竞得单位: 南通华宇房地产开发有限公司

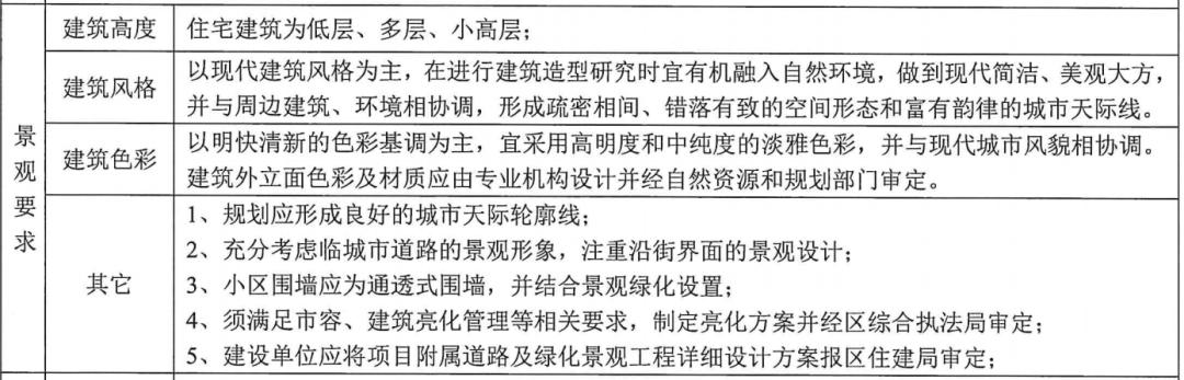
地块规划住宅,建筑层次为 5-15层 ,整体建筑风格需充分参考虹桥路、姚港路景观形象,以明快清新的色彩基调为主。

另外地块内还需配套建设邮政服务用房、生活垃圾收集站、居家养老服务站、婴幼儿照护服务站、物业管理用房等配套。
地块位置较佳,靠近虹桥二小、虹桥二中,南通三院、通大附院等。距离在建的地铁2号线的体育公园站较近。不远处即长江中路高架。
2、R22030地块
地块位置:工农南路西、崇学路东、喜洋洋大厦南
用地性质:住宅
容积率:1.8-1.99
成交楼面价:14256.3元/㎡
竞买规则:限价31000元/㎡
竞得房企: 江苏致豪房地产开发有限公司 南通国城投资发展有限公司

地块位置相对优越,一路之隔即南通人气商城- 中南大有境CBD ,对面即 星光耀广场 ,对面即 通师一附 ,旁边 南通中央公园,南通大学、植物园 等等。配套相对优质。周边二手房分布也是偏改善型,为此前南通的“压箱底”地块!
地块是将建设 5-25层 的住宅,外墙材质宜使用石材、金属、玻璃幕墙等现代材料。另外地块内还需配套建设 配套商业、文化活动站、邮政服务用房、生活垃圾收集站、居家养老服务站、婴幼儿照护服务站、物业管理用房 等配套。

不过地块实*房行**价地价双限并摇号的政策,地价限价16393元/㎡,房屋备案指导均价限价31000元/㎡。
3、R22031地块
地块位置:林翠路东、宏兴路北、长桥港河西侧
用地性质:住宅
容积率:1-1.6
成交楼面价:10385元/㎡
竞买规则:不限房价
竞得房企: 江苏星湖置业有限公司

地块容积率较低,将建设低层、小高层、多层住宅,宜采用高明度和中纯度的淡雅色彩。并配建文化活动站、社区服务站、婴幼儿照护站、邮政服务用房、治安联防站等。

地块相邻中兴兰溪荟,紧靠能达生态通廊,不远处能达中央公园,也是能达版块仅剩的住宅地块,让人期待星湖的品质之作。
4、R22032地块
地块位置:金英西路西、乐成路北侧
用地性质:住宅
容积率:1.7-1.8
成交楼面价:4198元/㎡
竞买规则:限价16210元/㎡
竞得房企: 南通苏通科技产业园滨江房地产开发有限公司
5、R22033地块
地块位置:金英西路南、江景路东侧
用地性质:住宅
容积率:1.7-1.8
成交楼面价:3338.3元/㎡
竞买规则:不限房价
竞得房企: 南通苏通科技产业园滨江房地产开发有限公司

R22032地块、R22033地块均在同一板块,但地块周边配套有待进阶。位置也略偏远,未来楼盘去化或有一定压力!
通州区
通州区本次也出让多宗地块,但多以安置房用地为主。而CR2022-005地块则是以商住地块为主。
CR2022-005地块
地块位置:银河路北侧、金洲路西侧宗地
用地性质:商住
容积率:1.50-1.7
成交楼面价:7582.4元/㎡
竞买规则:不限房价
竞得房企: 南通神辉置业有限公司 南通一诺城镇建设开发有限公司

地块将规划 9-18层 的住宅,同时CR2022-005地块内商业办公应独立集中设置,计容建筑面积不小于3000平方米,不得以无实体墙方式分割销售、登记。
地块位于通州银河新区板块,周边商业资源还有待发展,旁边分布有 金郊初中,金沙小学 等教育资源。但周边新盘较多,如 万科常春藤、金辉辉语星辰 等,未来去化有一定压力。
海门市
据统计,此次海门共成功出让13宗住宅地块,涉及 主城、三星镇、府南、新城 等。均底价成交,但3宗流拍,两宗成交楼面价破万,两宗为安置房用地!

其中,重点地块一览如下:
1、R22029地块
地块位置:北海路北、江海路东侧
用地性质:住宅
容积率:1.3-1.4
成交楼面地价:10120元/㎡
最高房屋限价:毛坯限价21200元/㎡
竞得房企: 南通瑞城置业有限公司

2、R22030地块
地块位置:瑞江路东、定海路南侧
出让面积:63239㎡
用地性质:住宅
容积率:1.2-1.4
成交楼面价:10180元/㎡
竞买规则:毛坯限价21200元/㎡
竞得房企: 南通市海门海泰置业有限公司

3、R22034地块-流拍
地块位置:海门河北、富江路东侧
用地性质:住宅
容积率:1.6-1.8
成交楼面价:10040元/㎡
竞买规则:毛坯限价21200元/㎡

通州湾
本次通州湾土拍地块,均采用限地价不限房价的方式!分别为 南通海发置业有限公司、南通海乾置业有限公司、江苏盛和房地产股份有限公司 等城投底价竞的。


作为年底的最后一次集中挂地,此次土拍也将关乎2023年的楼市和土拍信心风向。对此,你们怎么看呢?