北京时间12月25日,足协在官方网站上发文,处罚了“广东省运会U15假球案”的输球一方。 而获胜一方的球员和教练员,报道很少。
另外一边,广东当地不少相关人员被罚,涉及人数超过15人。年关将至,中国足球改变很少,乱象很多。一年又过去了,球迷最关注的调节费问题,至今还未退还。

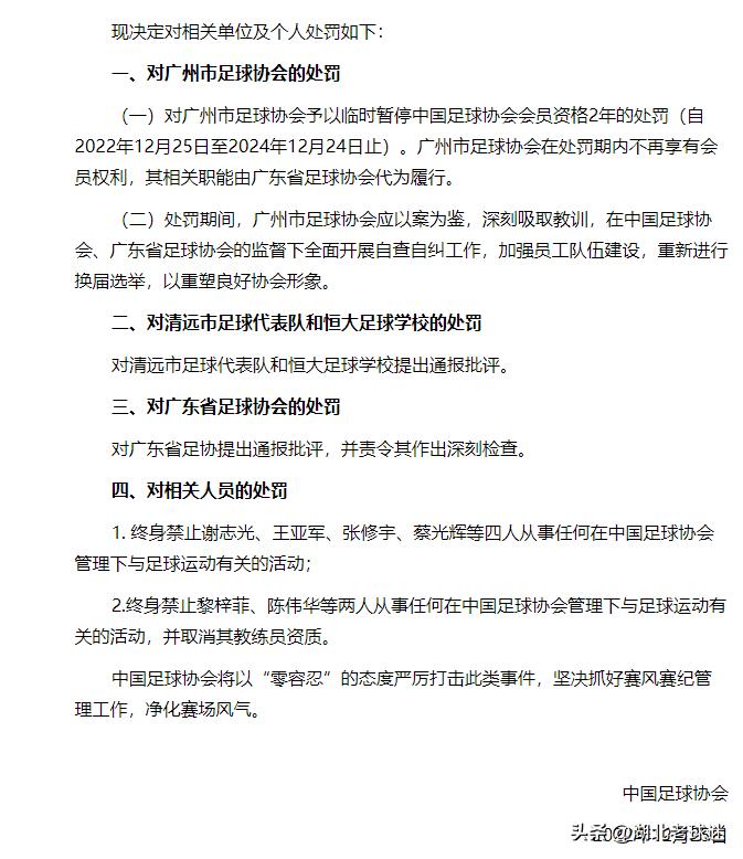
年底,足协对广东省运会U15比赛进行了处罚。当时的决赛球队分别是广州队以及恒大足校组成的清远队。清远队在领先的情况下,莫名其妙失误,最终连丢4球输掉比赛。球队主帅是前广州太阳神和武汉光谷队球星黎梓菲。
随后的处罚之中,他和陈伟华遭遇到终生禁赛。其他被罚人员还有谢志光、王亚军、张修宇、蔡光辉。清远市足球代表队和恒大足球学校被点名批评,广州市足协被暂停会员资格2年。

故事的起因,可能与省运会冠军能够保送到重点学校有关。还有媒体人爆料,冠军奖金达到几百万。然而,获得冠军的广州队,却没有被点名。而广州足协相关人员,在一天之前,多人被降职。广东省体育局的局长被免职,多达16人被处罚。
但球迷最关注的冠军究竟归谁,没有人出来说明 。

实际上,今年出现省运会中问题比赛,绝对不止这一场。只不过,该比赛有直播,而且恰好被一批青训自媒体发现,成为了全国关注的焦点。然而,最终的处罚,却很难让人满意。
球迷所关注的,始终是冠军归属、冠军球员升学以及奖金下落。但这些,都没有明确的答案 。

这次对教练员的处罚如此严重,或许和 前国足主教练李铁 有关。一个月前,他被带走。有媒体信誓旦旦的表示,李铁肯定会回来解说世界杯的比赛。然而,一直到阿根廷夺冠,李铁都没有回来。
此外,由于发现了李铁的转账记录,包括 高尧、张鹭、郑斌 在内的多位国内足球人,先后被带走。

此外,足协在2017年收取的调节费,至今没有下文。当时一共有8名外援缴纳了该费用,包括北京国安、大连人、广州恒大、天津天海和山东鲁能等5家俱乐部缴纳了该费用。其中,前三家俱乐部,均是为2名外援缴费。
而天津天海队早已经解散,山东鲁能、北京国安的东家,也已经换了人 。

目前不少俱乐部,遭遇资金困难,包括了北京国安和广州队。如果能够退还调节费,对于球队留下和在明年获得好成绩,都有很大的帮助。眼看一年又过去了,这笔费用可能很难落实。
PS:湖北老球迷写稿不易,方便的话请关注湖北老球迷,并点赞湖北老球迷的作品