读创/深圳商报首席记者 包力
根据《深圳市教育局关于做好2023年普通高中学校自主招生工作的通知》、《2023年深圳市普通高中学校自主招生二类招生工作方案》精神,制定《2023年深圳市观澜中学普通高中学校自主招生二类招生工作方案》,具体工作方案如下:
一、领导小组
组 长:杨晓雷
副组长:曹春燕、刘武明
组 员:古志杰、罗小菊、肖建军、左蓉、瞿小蕾、韩宇、*云陈**坚、刘嘉杰
纪检监察:校*党**委纪检委员张吉敏
二、报名事宜
(一)招生对象
深圳市ACD各类户籍中具有一定体育、音乐、美术相关专业基础的应届初中毕业生,非深圳户籍就业人员子女必须符合深圳市招生办公布的五项条件。
(二)招生人数(75人)
音乐23人:器乐23人
美术30人:绘画30人
体育22人:田径10人、跆拳道5人、男子足球7人
(三)培养方向
通过自主招生录取的体艺术科生,学校将分别编为体育(跆拳道、田径、男子足球)、音乐、美术班,独立设置课程,文化课与专业教学同步进行,集中校内外优秀教师团队组织教学,面向国内外重点专业院校、综合性大学和艺术体育学院培养专业人才。
(四)报名时间
2023年6月10日-14日
上午9:00-12:00
下午14:30-17:30
(五)报名地点
深圳市观澜中学振能楼一楼教务室。
(六)报名方式
现场报名。在规定报名时间内到观澜中学振能楼一楼教务室曾志通老师处报名,上交报名材料,工作人员初步核验报名材料。
现场报名时,招生学校可通过面谈了解考生相关专业细项基本情况,确定是否符合本校招生需求,并向通过资格审核的考生下发“2023年深圳市普通高中二类自主招生申报志愿告知书”;通过资格审核的考生需领取专项考核准考证(凭考生中考号在中考中招管理系统网络中统一打印,并加盖招生学校公章后发给考生),凭专项考核准考证参加考核。
(七)报名条件
1.报考时,考生可提交在初中阶段参加由各级教育、体育行政部门组织的体育竞赛和艺术展演活动的获奖证书;没有上述获奖证书的,考生可提供初中毕业学校多位相关专业教师签名证明的特长专业现状水平推荐信,或由学校对其进行专项面谈初步考察其特长情况。
2.自主招生二类考生只可申报一所学校的一个专项,通过报名审核的考生被学校录入信息并领取准考证后,即被申报学校锁定,不可再去申报其他学校,系统也不支持申报其他学校。
3.招生计划对考生报名条件有特殊要求的,按照招生计划相应条件执行。
(八)现场报名材料
1.携带户口本、身份证原件和复印件(验原件,收复印件),领取准考证。
2.报名时携带近期2寸蓝底证件照片2张。
3.各级教育行政部门、体育行政部门组织的体育竞赛和艺术展演活动的获奖证书。或者由初中毕业学校多位相关专业教师签名证明的特长专业现状水平推荐信(推荐信须加盖初中毕业学校公章)。
4.非深圳户籍就业人员子女必须符合深圳市中考公办普高录取条件,条件不符不得报名,材料审核最终以市招生办网络数据为准。
三、录取
(一)考试内容和评分标准
跆拳道考试内容和评分标准

田径类考试内容和评分标准

男子足球考试内容和评分标准

美术类考试内容和评分标准

音乐类考试内容和评分标准

(二)考试时间
2023年7月1日
上午:8:30-11:30
下午:14:30-18:30
(具体考试开始、结束时间以学科实际考试安排为准)
(三)录取条件
1.按照中考成绩占60%,学校专项考核成绩占40%合成总分,由高到低排序提出拟录名单,总成绩排序相同的,再以学校专项考核成绩由高到低排序依次提出拟录名单,直至录满计划。
2.参加二类自主招生考生的中考分数须达到报考学校划定的体育、艺术的中考成绩控制线,艺术类考生中考成绩控制线不得低于2022年本校普通生中考录取分数线换算后的80%(折算后为378分),体育类考生不得低于换算后的75%(折算后为354分)。
3.考生的录取不以学业水平测试等级标准为依据,但综合素质评价不达标的考生不予录取。
(四)志愿填报
凡申报观澜中学自主招生的考生仍须填报普通学校志愿。根据《2023年深圳市普通高中学校自主招生二类招生工作方案》,凡被自主招生录取的考生,不得退档,不能再参加其他固定划线批次学校的录取;未被自主招生学校录取的考生,则根据中考文化成绩和普通学校志愿顺序,参加普通生的录取。
(五)成绩公布
按照教育局规定时间,7月2日后在学校微信公众号“深圳市观澜中学”公示专项考核合格的考生名单;中考成绩公布后,进行拟录名单的公示。两项工作的公示期均为5天,并将公示无异议的名单报市教育局审核后由市招考办录取。
四、考场纪律要求
(一)考生一律凭加盖公章的专项考核准考证参加专项考核。考生须随身携带并保管好本人的准考证,以备考评组随时查验。
(二)不得将通讯设备带入考核区域(含候考区域),考核现场不得使用任何通讯设备。一经发现,将视为作弊行为。
(三)考生须按规定时间提前30分钟进入候考室,迟到15分钟考生禁止入场。保持考场安静,不得大声喧哗,不得任意走动,不得议论考题,服从考评组统一安排,考核结束后,考生须迅速有序地离开考场,不得逗留。
(四)送考人员一律不得进入考试区域。
(五)患有传染性疾病仍坚持参加考核的考生须主动与考评组联系,考评组另行安排试室。
(六)考核现场评委、考务人员及考生均须严格遵守各考场纪律,对违反规定的考生,取消其考核资格或成绩;违反评审及考务纪律的评委和工作人员,取消其评审或考务资格,并严肃处理。
五、咨询与投诉
1.市教育局监督投诉电话:
88120325(艺术)
88125592(体育)
88125677(综合)
邮箱:tcs@sz.edu.cn
2.区教育局监督投诉电话:
23779445(区招办)
邮箱:lhjyj@szlhq.gov.cn
3.学校咨询电话:
29831505(咨询电话)
29811871(投诉电话)
邮箱:glzxschool@163.com
六、附则
(一)考生申请材料应当清晰、真实、完整。申请材料中存在虚假内容的,一经发现,取消自主招生认定资格。已经入学的,按教育局和我校相关规定处理。
(二)本方案由观澜中学自主招生领导小组负责解释。
附件1 2023年观澜中学自主招生二类招生考试内容与评分标准(体育跆拳道类)
附件2 2023年观澜中学自主招生二类招生考试内容与评分标准(体育田径类)
附件3 2023年观澜中学自主招生二类招生考试内容与评分标准(体育男子足球类)
附件4 2023年观澜中学自主招生二类招生考试内容与评分标准(美术类)
附件5 2023年观澜中学自主招生二类招生考试内容与评分标准(音乐类)
深圳市观澜中学
2023年6月9日
附件1
2023年观澜中学自主招生二类招生考试内容与评分标准(体育跆拳道类)
一、招生要求
(一)身高体重符合跆拳道项目发展的要求;
(二)柔韧性好(横叉、竖叉);
(三)基本技术、组合技术动作标准规范、协调性较好;
(四)实战技术较好;
(五)初中阶段获得市级及以上部门组织的竞技比赛前五名者;
(六)已经获得该项目国家二级以上运动证书者,查验无误后专项*考免**直接记满分。
二、测试指标与分值

三、测试方法与评分标准
(一)体形:身高体重
要求:按跆拳道选材要求,需高瘦,身体下肢长。
(二)柔韧性:横叉、竖叉
要求:考生的柔韧性较好。
(三)组合技术
1.基本腿法:横踢、后踢等跆拳道基本腿法。
2.测试方法:考官随机出题,要求考生做出正确组合动作击打手靶等器材。
3.评分标准:考生击打的高度须在本人腰腹部位或头部,技术动作正确、熟练、协调和规范、速度快、空间感强、动作力度强、有效击打。
(四)基本腿法
1.双飞踢测试方法:考生使用双飞踢技术连续击打沙包或其他器材,两脚不可同时着地,准确、有力、符合双飞踢技术标准的击打,方被视为有效击打。
2.双飞踢评分标准:考评员对考生所完成有效击打的技术动作正确、熟练、协调和规范、速度、空间感强、动作力度强、有效击打进行评分。
3.高位横踢测试方法:考生使用高横踢技术连续击打脚靶(左右腿交替进行),每个技术动作须动作路线正确、步法灵活、动作连贯、速度快、力量足、有气势、击打准确及效果明显,方被视为有效击打
4.高位横踢评分标准:考评员对考生所完成有效击打的动作路线正确、步法灵活、动作连贯、速度快、力量足、有气势、击打准确及效果进行评分。
(五)实战技术
1. 实战
(1)测试方法:同一级别内,随机配对进行实战,配对的考生体重相差不超过4公斤;考生在跆拳道垫子上进行实战,时间为2分钟一局;考官根据考生表现,对两人同时进行评分。若双方实力悬殊,为保护考生安全,考官可提前终止实战。
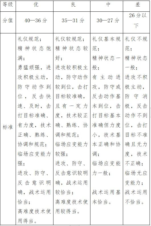
(2)评分标准:考官参照下列实战评分表(见下表),从礼仪,精神,意志品质,技术运用(准确性、协调性、灵活性、连贯性、速度、击打效果等),战术运用,临场应变能力,得分意识,高难度技术运用等方面,独立对考生综合评定,进行打分,所打分数至多可到小数点后两位。

四、补充说明
1.考生需出具三甲医院健康证明,包括心电图、脑电图和个人运动保险证明。身体健康,无任何心脑疾病,可参加激烈运动。
2.考生必须穿无任何标识(服装品牌标识除外)的跆拳道道服进行测试,不穿道服的考生在总分内扣除10分,穿着有其他标识服装在总分内扣除5分。
3.考评组须提供跆拳道头盔、护胸,考生自备护臂、护腿、护裆、护齿。实战开考时,第二检录叫号三次后计时一分钟,若考生仍无法穿戴齐全,按弃考该小项处理,成绩只计已考小项分数。
附件2
2023年观澜中学自主招生二类招生考试内容与评分标准(体育田径类)
一、招生人数和招生对象
(一)招生人数
田赛类、径赛类共10人。
(二)招生对象
对田径有兴趣、有特长、符合相关条件的初三毕业生。
二、考试内容及评分标准
(一)考试内容

(二)评分标准

三、考场纪律要求
1.考生须随身携带并保管好本人的准考证原件、身份证原件、体检报告(必须包含个人心电图和血压报告)和个人运动保险证明,以备监考老师查验。
2.考生按照学校安排在指定地点进行考试。
3.不得将通讯设备带入考核区域(含候考区域),考核现场不得使用任何通讯设备,一经发现,将视为作弊行为。
4.考生开考前有45分钟准备活动时间,请自觉服从我校统一安排,结束后离开考场,不得逗留。
5.送考人员一律不得进入观澜中学考点。
6.对违反规定的考生,将取消其考核资格或成绩。
(注:测试前,考生须携带获奖证书原件,在考试现场检验核实!)
附件3
2023年观澜中学自主招生二类招生考试内容与评分标准(体育男子足球类)
一、招生人数和招生对象
(一)招生人数
男子足球7人。
(二)招生对象
1.初中阶段参加由各级教育、体育行政部门组织的体育竞赛,获得市级比赛前八名、区级比赛前三名;
2.持有国家二级及以上足球运动员等级证书;
3.提供初中学校或各区级体校多位(两名或两名以上)相关专业教师、教练签名,并加盖学校或体校公章的《特长生推荐信》;
4.满足上述条件之一即可。
二、考试内容及评分标准
(一)考试内容
1.身体素质测试(10分)
30米跑(10分):采取站立式起跑,每人二次机会,取最好成绩。
2.基本技术测试(40分)
①20米行进颠球(10分):
单脚或双脚以及头部均可颠球,球不得落地,每向前移动2米得1分,人球同时过终点线为准,每人二次机会。
②25米踢准(15分):
每人踢6球,左右脚不限,记成绩最好的5球。以第一落点记录成绩,圈内或压线得分,每球3分。

③20米运球绕杆射门(15分):
罚球区线至起点线距离为20米,起点至第一根杆距离为4米,其余每杆距离均为2米,共设8根杆。考生听信号,从起点开始运球计时开始,逐个绕过标志杆后须在罚球区外完成脚背射门,球越过两门柱内侧和横梁下沿的球门线时计时停止。两次机会,取最优成绩。运球漏杆或未射进球门,算一次失败,射中球门横梁或立柱可补测一次。如3次测试均为失败,成绩以零分计算。

3.比赛能力测试(50分):
根据当天参考人数,进行5人制或11人制比赛,参照足球竞赛规则执行。根据实战比赛对考生的技术运用、战术意识、心理素质以及比赛作风等方面进行综合评定,分为优秀、良好、及格、不及格四档次。具体档次对应评分如下:
优秀:50–41分。技术全面,战术配合意识好、有特点。
良好:40–31分。技术较好,战术意识一般、特点不突出。
及格:30–21分。技术一般、无特点。
不及格:21分以下。技术较差、无特点。
(二)评分标准
表1 足球专项考试评分标准表

三、考场纪律要求
1.考生须随身携带并保管好本人的准考证原件和身份证原件,以备监考老师查验。
2.考生按照学校安排在指定地点进行考试。
3.不得将通讯设备带入考核区域(含候考区域),考核现场不得使用任何通讯设备。一经发现,将视为作弊行为。
4.考生开考前有45分钟准备活动时间。请自觉服从我校统一安排。结束后离开考场,不得逗留。
5.送考人员一律不得进入观澜中学考点。
6.对违反规定的考生,将取消其考核资格或成绩。
附件4
2023年观澜中学自主招生二类招生考试内容与评分标准(美术类)
一、美术绘画专业测试科目
考试科目:素描、色彩和速写。
二、测试内容的分值和评分标准

补充说明:
1.美术考试内容素描、色彩和速写三科均根据考场提供的图片素材进行绘画。
2.上午第一科素描开考时间为8:30,考试时长为180分钟,第二科速写开考时间为12:00,考试时长为40分钟。下午色彩开考时间为14:30,考试时长为180分钟。
3.学校仅提供8开的考试用纸和坐凳,考生需自带考试绘画所需的工具,如画架、4开画板、速写板、画袋、铅笔、炭笔、橡皮、签字笔、胶带、夹子、水粉笔、水粉颜料、调色盘和小水桶等。
4.色盲或色弱学生不能够报名。
附件5
2023年观澜中学自主招生二类招生考试内容与评分标准(音乐类)
一、考试内容

二、评分标准

三、补充事项
1.专项满分100分
总分=器乐演奏+声乐演唱+听音练耳+视奏
2.器乐方向的考试种类
钢琴、竹笛、唢呐、笙、二胡、中阮、古筝、琵琶、扬琴、双排键、长笛、单簧管、双簧管、大管(巴松)、萨克斯管、小号、圆号、长号、中音号、大号、小提琴、大提琴、打击乐(爵士鼓、马林巴)
除钢琴、马林巴、爵士鼓外,其余乐器需考生自备,打击乐考生自备鼓槌。
3.每位考生需提供演唱和演奏曲目的五线谱或简谱(一式两份),考试时需着正装或礼服,不化妆。
4.声乐考试形式为背谱清唱,不使用话筒扩音设备。
深圳市观澜中学
深圳市观澜中学创办于1914年,其前身为“振能学校”,办学历史悠久,文化积淀深厚。1948年,民国政要宋子文先生为“振能学校”题词:“英才蔚起”。
学校践行“振能教育”的办学理念,秉承“崇文励教,育人兴邦”的校训,历经109年发展,以“家国情怀,振兴赋能,能而有为,培育英才”为内核的“振能教育”逐步走向成熟,先后获评“中国特色教育示范基地”、教育部“国防教育特色学校”、教育部“基于教学改革、融合信息技术的新型教与学模式”实验校、“广东省一级学校”“广东省普通高中教学水平优秀学校”“广东省中小学教师信息技术应用能力提升工程2.0试点校”“深圳市高考先进单位”“深圳市高考工作超越奖”“深圳市高考工作特色奖”“深圳市教育系统先进基层*党**组织”“龙华区首批文明示范校园”“龙华区基础教育*党**建工作示范校”等众多荣誉,是莘莘学子求学和成长的乐园。
审读:喻方华