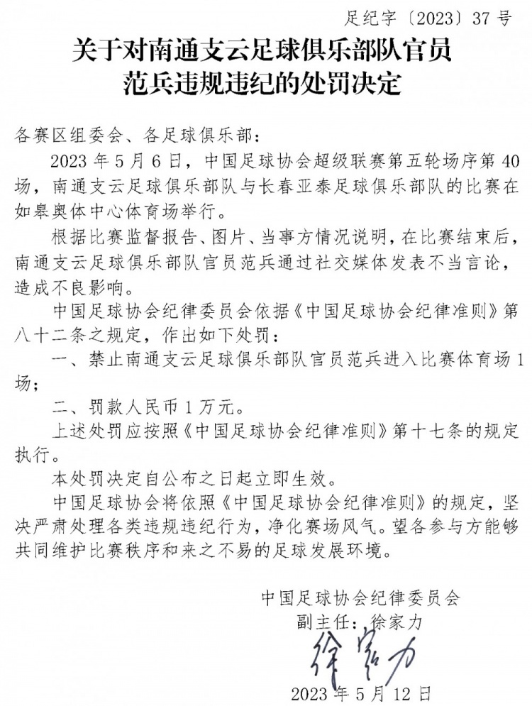
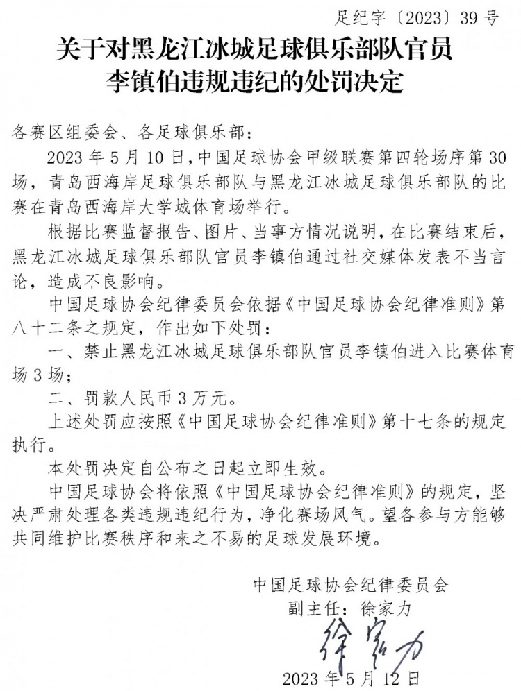
中国足协同一天连续公布3张罚单,都是针对球队相关人员在赛后发表的不当言论而开出的,但不久这三张罚单引发巨大争议,让球迷不仅质疑对教练和球队相关人员言论自由,还质疑处罚的标准是什么?

足协所开出的三张罚单分别针对中超球队大连人主帅谢晖、南通支云俱乐部官员范兵以及中甲球队黑龙江冰城经理李镇伯做出的处罚。其中对大连人主帅谢晖和南通支云范兵做出禁赛1场、罚款1万的处罚,但对黑龙江冰城经理李镇伯却做出了禁赛3场,罚款3万的处罚。



在这次处罚中其中谢晖和李镇伯是通过微博渠道进行发表言论,范兵则是通过朋友圈,在他们的言论中既没有谩骂也没有诋毁,只是发表对于场上争议判罚做出的回应。

谢晖在个人社交平台转发媒体关于在天津津门虎与上海海港等争议判罚,并回复到:“这个球要下6月雪了,我们那个球是5月的雪”。而黑龙江冰城经理李镇伯则是对比赛中出现越位争议判罚进行了回复:“越位最新规则:同时有三人越位时则进攻方本次进攻自动豁免越位。”

通过这两个人的言论来看,均是对裁判的判罚工作做出的回应,谢辉的言论比较隐晦一些,而李镇伯的言论则是带有嘲讽和挑衅的味道,这可能是中国足协对李镇伯做出禁赛3场、罚款3万处罚的依据。

但随后很多媒体人对于中国足协做出的处罚表示非常不理解,媒体人申炜表示:“ 吹罚引起公愤,没有任何表示,人家教练说一句就禁赛,总要有和发泄渠道吧 ”,而一些球迷认为如果出现不利于自己球队的判罚就在公众平台进行嘲讽、谩骂会使整个联赛乱套,更甚者无人愿意执法。但大部分球迷对于足协类似“一言堂”的做法表示非常愤怒,因为本赛季公布球队无权对争议判罚进行申诉,这导致很多问题被足协直接拒绝,而对于多次出现的错判、误判,中国足协对相关裁判也没进行公开进行处罚,认为这是一种不对等的关系。

不知球迷朋友对于中国足协对于球队相关人员所发表的言论认为是不当言论,应该受到足协处罚?还是需要中国足协开辟一条有效的反馈和申诉通道呢?欢迎在评论区进行留言!