重大提醒!成都小学划片范围出炉了!再次提醒一下,录取结果于22日公布,是最终确定你的小孩上学的名单!!!
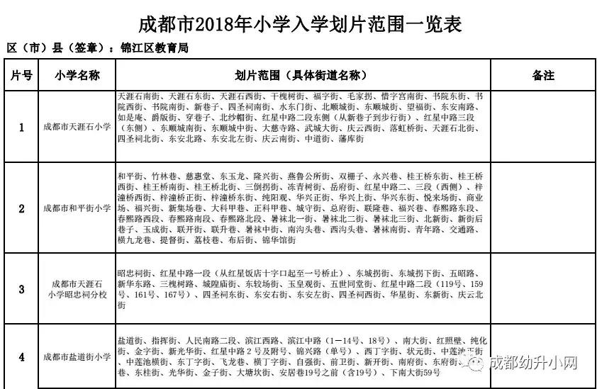
锦江区2018年小学入学划片一览表





武侯区小学入学计划及划片范围一览表





金牛区(部分学校)
成都市石笋街小学:
石笋街、南巷子、石灰街、西月城街、饮马河街(金牛区)、江源巷、席草田街、观音阁后街、王家巷、西林巷、协和村、南熏巷、一环路北一段内侧(西门车站路口---沙湾路口单号1—129号)、花牌坊街、花牌坊北街、花牌坊北顺街、乡农寺后街、乡农寺街(双号28号以前含28号,单号27号以前含27号)、回国坟、卧牛台、林巷子、新一巷、都司巷、永安巷、水井巷、丁家巷、坛神巷、马河湾、交通巷、一环路西三段内侧(108—212西门车站至羊西线路口)、金仙桥路、简车巷、卧牛巷、马家花园路(单号)、永陵路(双号)、永陵后巷、三洞桥、观音阁前街、西屠场街、抚林巷、抚琴东北路、抚琴东巷、抚琴北巷、三道河巷。
石笋街小学校(新区):
蜀通街双号(2-56号)、蜀通西街、蜀兴西街、蜀兴南街、蜀兴中街双号、蜀蓉路(单号5-65含蓝光云鼎小区)蜀蓉路双号、蜀汉路单号(103-333)、一品天下大街(蜀汉路路口---茶店子东街路口)、蜀光路单号、茶店子横街单号、营康西路(单427号(含)以上、双428号(含)以上)、茶店子东街(不含48号附院)、茶店子正街双号、安蓉路、安蓉西路、茶店子南街。
茶店子小学:
茶店子西街、茶店子横街(双号) 、茶店子正街(单号) 、茶店子北街、 北三巷 、安居巷、 育才路、育苗路 、育苗南路 、育卉街、 育新路、 蜀光路(双号) 、蜀明路、 蜀明东巷 、蜀明东路 、蜀明西巷、蜀明西路、育德路、育秀路、育仁路、育仁东路、育仁南路、育仁西路、 育仁北路、 金牛坝路(1、3、5号)、 蜀汉路(337-371号单号)。
青羊区(部分学校)
泡桐树小学:
泡桐树街、商业街、多子巷、实业街(青羊区属)、支矶石街。
泡桐树小学西区分校:
三环路(内侧)以东,瑞南街以西,瑞联路以南至清水河以北。东坡路(瑞南街以西段)、东坡北一路、东坡北二路、东坡北三路、清影路、绿杨路、玉宇路、琼楼路、瑞星路、春晓路、瑞南街西侧、瑞联路南侧(东至瑞南街西侧,西至三环内侧)。
泡桐树小学境界校区:
三环路以东,双新北路以西、苏坡西路以南,瑞联路以北。双新北路西侧、苏坡西路南侧、东顺路、四威南路、四威北路、瑞联路北侧、贝森路(双新南北路路口以西)、青森街、西三环路三段(1004号---1070号)
草堂小学:
浣花北路(东侧)、浣花南路、青羊正街、青羊横街、一环路西段、一环路西二段、青羊上街、望仙场、草堂东路、大石西路、百卉路、浣花滨河路、科联街、百花西路、浣锦路、浣锦滨河路、百花潭路(宝云庵)。
胜西小学:
方池街、蜀华街、横小南街、蜀都大道(少城路南侧、金河街南侧、通惠门南倒)、祠堂街、小南街(包家巷以北)、包家巷。
东城根小学:
东城根下街、鹦哥巷、羊市巷、羊市街、横东城根街、老东城根街、青龙街、羊市北巷、东门街、槐树街、西马棚街、东马棚街、上半节巷、东二道街、西二道街,竹叶巷、焦家巷、西半节巷、过街楼街、横过街楼街、长顺下街、观音阁前街、洛阳路、四道街、三道街、上同仁路、红墙巷、观音阁后街、观音阁街、石笋街(青羊区)、千祥街、白下路、洛阳路、人中二段、守经街、署前街、西府南街、王家塘巷、铁箍井、西府北街、八宝街、福安巷、照壁巷、大福建营巷、小福建营巷、大井巷、天成街、小北街、西玉龙街北侧、同心路、北较场西路、江汉路、武都路、西大街、横四道街、青龙巷、万和路、宁夏街、王家塘街、庆宪村、树德里、树德巷新华西路二段、通锦桥路、西城巷、西城角巷、灯笼街、灯笼巷、共和里、饮马河街、正府街、西屠场街、同福巷。
少城小学:
蜀都大道(少城路北侧、金河街北侧、通惠门北侧、十二桥路)长顺上街、西胜街、柿子巷、将军街、仁厚街、斌升街、桂花巷、东胜街、长顺中街、黄瓦街、商业后街、栅子街东街、长发街、奎星楼街、吉祥街、下同仁路、井巷子、宽巷子、窄巷子、中同仁路、小通巷、栅子街西段、琴台路、民生里、二道桥街。
金沙小学:
三环路以东,青羊大道以西,摸底河以南,成温路以北。
金泽路、金沙遗址路、金阳路、金鹏街、金栖街、金瓯路、金风路、蜀源路、蜀金路、金祥路、清江西路、蜀风路、蜀辉路(南)、蜀采路、蜀辉路(北)、同怡路、同怡横街、龙栖路、龙嘴路、三环西四段、黄苑街(青羊区户籍)。
石室蜀华学校:
小南街西侧(包家巷以南)、文庙西街(西侧)、文思巷、锦里西路、锦官桥滨河路、锦里滨河路、大石东路、大石东路右三巷、百花东路、芳邻路、文和路。
青羊实验中学附属小学:
贝森南北路、贝森路(双新南北路口至青羊大道)、清江中路单号、贝双街、贝新巷、瑞联路单号(瑞南街口至青羊道),瑞联路双号(双新南路口至青羊大道)、优品街、青羊大道单号(成温高架路口至东坡路)、双新北路双号、瑞南街双号、苏坡东路单号、双新南路、清风街。
成华区(部分学校)
成华小学:
新鸿路:363号(原23号)、414号(原38号)、420号(原26号)、430号(原12号);新鸿南路:69号、77号(新鸿一区、包括馨地居61幢)、101号(新华家国(原49号)、105号(新龙苑西区(原51号)、159号(科仪厂宿舍);
万年场横街(万年小区):1号、2号、3号、5号、7号、9号、11号、13号、17号、19号、21号、23号、25号;双林北横路:32号、74号、76号、127号、129号(万晟社区)、131号(新华园);双林北支路:1号(恒大中央广场)、30号、60号、471号;双林南支路:1号1栋、2号1栋、8号(蜜城)、9号1栋、11号、18号1-2栋、20号、22号一栋、28号(枫景雅居);
二环路东三段(不含189号紫东阳光):2号(成都制药三厂宿舍)、8号(九龙仓·御园)、10号(十号大院)、12号(新华名园)、18号(呈祥名居)、23号、25号、27号、29号、31号、33号、35号(千和·家和楼)、36号(仁和苑)、40号、41号、119号;东秀一路139号、199号;东秀二路:99号(九龙仓·御园)、138号(九龙仓·御公馆)、150号(九龙仓·御公馆)、213号(锦绣东方);
小龙桥路:69号(中海·新华府)、83号(新龙苑)、85号、87号、134号;新鸿北支路:1号、2号(川药厂宿舍)、10号(制药五厂宿舍);万年场下街:12号、13号(A、B幢)、121号(攀成钢宿舍四期);东篱路:10号、12号、14号、29号新6号、53号(银通苑)、68号、103号、122号、175号、177号、179号(东篱苑);
万年路:8号(联合七组)、31号(东景丽苑)、57号(万年茗居)、107号、109号、167号、251号、269号(跳蹬村五组);杉板桥路:1号(中迪创世纪广场)、2号(四川制药厂宿舍)、36号(海棠名居)、70号、188号、199号(保利康桥)、208号(榜样);杉板桥南一路163号(锦绣东方);杉板桥南二路38号(沙河汇厦锦庭);杉板桥南三路52号(沙河锦庭);
跳蹬河北路:2号(老电厂宿舍)、185号;双庆路99号(花样年花郡);川棉厂宿舍区(锦绣东方);双林路(至双林北横路路口的单号):1号、3号、5号、7号、15号(攀成钢宿舍四期)、51号(环保局宿舍);积步街(以西单号):3号、5号、7号、9号、11号、13号;跳蹬3、4、5组;联合5、6、7组;万年场6组20号;万年巷;双园巷:1号。
双林路小学:
双林中横路(双号4号-44号):4号(北新苑)、6号、8号、14号;双林中横路(单号49号-101号):49号、51号、53号;双林路(双号22号-136号(不含136号新1幢、新2幢(名都楼))):22号、24号、26号、44号、136号、196号;
经华北路:1号、10号、16号、19号(双华苑);水碾河路:21号、25号(蜀都惠园)、27号;双桥路(新华医院以东段):89号(北一街小区)、149号、151号、153号(北二街小区)、171号、178号(新华商住楼)、184号、199号(聚乐苑)、209号(电信局宿舍);双桥南一街;双桥南二街;双桥南三街;双桥南四街;双桥南五街;双桂路27号(钢管厂3区);双燕二巷19号(紫东阳光)。
高新区(部分学校)
成都高新区实验小学:
元华一巷6号,元华二巷,元通一巷,元通一巷7号,元通二巷1号、2号、6号、8号、9号、10号、11号,紫丁巷1号、3号、5号、7号,紫荆巷56号,紫竹南一街 2号、4号、5号、8号、23号,紫竹北街27号、65号,92号,紫竹中街2号,紫荆东路9号、47号、55号、56号、57号、96号,
紫荆南路21号、23号、52号、54号、56号,紫荆西路6号、49号、58号、78号,紫荆北路 3号、8号、16号、38号、58号、86号、174号,紫薇东路1号、10号、11号、73号、116号,神仙树南路8号、9号、11号、39号、51号、53号、55号,神仙树西路2号、3号、6号、39号,神仙树北路6号、9号、11号,
二环路南三段18号、38号、138号,创业路5号、7号、9号、49号、51号、53号、57号,新光路8号、60号、62号、68号、70号,紫瑞大道188号、218号、272号,丽都路700号,火车南站西路34号、44号,紫竹南二街、紫竹西街28号、78号,紫瑞北街3号、7号、100号,创瑞街3号。
成都泡桐树小学(天府校区):
锦城大道1081号(民丰大道西段717号)、锦城大道1261号(民丰大道西段899号)、锦尚西二路89号、锦悦西路56号(锦悦西二路56号) 、锦悦西路196号(锦悦西二路196号) 、锦城大道666号、锦城大道850号、锦城大道817号、锦城大道1000号、锦城大道1288号、万象南路188号、万象南路199号、交子大道199号、成汉南路366号、益州大道北段777号、蜀锦路88号、交子大道33号。
成都蒙彼利埃小学:
成都高新区盛安街18号、成都高新区盛安街186号、成都高新区天府一街688号、成都高新区天府一街616号、成都高新区天府一街899号、成都高新区天府一街888号、成都高新区剑南大道555号。
成都高新顺江学校:
东与青羊区、中海国际社区为界,南与温江区、郫都区为界,西与天润路为界,北至成灌高速(羊西线)。
成都高新区菁蓉小学:
益州大道以东,绕城高速以南,科华南路至新下街与绕城高速、老成仁路交汇闭合部分以西,老成仁路与新下街、天府大道南段东侧交接部以北,及锦江北岸与天府大道中段西侧交接部以北, 区域。
成都高新新科学校:
晨风村社区(天辰路101-109号)、岷江社区(西区大道300号)、西汇锦苑社区(西源大道501号-509号、天宇路102号、天河路102号) 西汇兴苑社区(天宇路104号、天宇路302号、天河路102号)、保利香槟国际社区(天目路77号)、金色海伦社区(天朗路9号)、金辉悦府社区(百草路777号)、龙城高新天地社区(迪康大道8号)。
成都高新区芳草小学(南区):
东至天府大道北段,南至三环路四段,西、北至成昆铁路一线。
天府新区小学划片范围出炉!
根据《天府新区成都管委会基层治理和社事局关于转发<成都市教育局关于做好2018年小学一年级新生入学工作的通知>的通知》(天成管社发〔2018〕61 号)文件精神,依据四川天府新区成都直管区本地户籍适龄儿童登记人数、学校分布、学校规模、交通状况,并结合新建小区和人口变动等因素,现将2018年四川天府新区成都直管区小学一年级本地户籍新生入学划片范围公告如下。



华阳街道小学划片范围

双流区小学一年级新生入学划片范围公布
按照《成都市教育局关于做好2018年小学一年级新生入学工作的通知》(成教函〔2018〕18号)要求,结合2018年双流区内适龄儿童人数、学校分布、学校规模和人口变动等因素,通过公众参与、集体讨论、风险评估、合法性审查等规范程序,将双流区户籍人口(含进藏干部职工子女)就读小学一年级的新生按免试就近入学原则,分别安排在辖区范围内的公办学校就读,现将划片入学范围公告如下:
东升街道
成都市双流区实验小学
划片范围:安福街、白衣中街、北仓路一段、北郊路、北坛路、藏卫路北二段、藏卫路北三段、藏卫路北四段、城北上街1—58号、城北下街、城北中街、淳化街、丛桂街、东明街、福田路、广场路、花月东街、花月中街、贾家巷、南昌路、陕西街、顺城街、棠湖北路一段、棠湖东路、吴家坝北街、吴家坝南街、吴家坝中街、西安路一段、西北街、新街、新桥街、迎春路、永福2组(原团邻村3社)、永福3组(原团邻村4社)、永福路、紫东阁街
成都市双流区棠湖小学
划片范围:白河路、白河庭院(*迁拆**)、白河左岸(*迁拆**安置)、白衣下街、藏卫路南一段、电视塔路、丰乐社区、福源街、涧槽北街、涧槽中街1—117号、金河路1666—3996号、仁和路、瑞吉路、塔桥路二段、塔桥路三段、棠湖南路、棠湖西路、棠中路、五洞桥北路、五洞桥南路、西安路二至四段、香榭友邻(*迁拆**安置)、一杆旗北街、一杆旗东街、一杆旗南街、一杆旗西街、一杆旗西路、银河路、永福4组、正通路
成都市双流区东升小学
划片范围:白鹤6-7组、藏卫路南二段、藏卫路中段、大件路东升段、芳草巷、广都大道1-189号、荷塘北街、荷塘南街、荷塘中街、弘民路、鸿都巷41号、鸿兴路、平安巷、三里坝社区、三强东路一段、三强南路二段、三强南路一段、三强西路、双桂花园(*迁拆**安置)、新鸿路、长顺路三段、长顺路四段、长兴社区、长冶路二段、长冶路一段
成都市双流区
棠湖中学实验学校(小学)
划片范围:白衣上街、城北上街567号、城北上街60—253号、葛陌社区、航都大街三段、航都大街四段、航港路1107号、航港路1682号、航港路2217号、航空路、航林路、航鹰东路、花园社区、金河路1—1665号、普贤社区、双江路468号、双巷社区、香榭美邻(*迁拆**安置)、香榭园邻(*迁拆**安置)、永福5组、永福公寓(*迁拆**安置)、永福社区、永乐社区
成都市双流区东升迎春小学
划片范围:藏卫路北一段、成双大道南段、葛陌路222号、航都大街二段、航港路121号、航港路1313号、航港路33号、航港路609号、接待寺社区、静园路、康安路、龙桥路、龙桥社区、贸园街800号、楠园街、三强北路三段、商都路、星空花园(*迁拆**安置)、星空路898号、迎春二期(*迁拆**安置)、迎春桥社区、迎春三期(*迁拆**安置)、迎港花园(*迁拆**)
成都市双流区实验小学(东区)
划片范围:白鹭家园(*迁拆**)、白云西街、昌明西街、东泰路、广都大道190-420号、鹤祥西街、芦蒿社区、清泰路、清泰社区、三强北路二段、三强北路一段、三强东路二段、三强东路三段、石佛路、泰升东街、泰升西街、棠湖大道299号、永安路三段、永安路四段、长顺路二段、长顺路一段、长冶路三段、长冶路四段
成都市双流区棠湖小学(南区)
划片范围:宜城大街、涧槽中街118—339号、金河路3997—4199号、香邻春天(*迁拆**安置)、鸿川小区(*迁拆**安置)、长沟社区、板桥社区
西航港街道
四川大学西航港实验小学
划片范围:机场路社区、花红社区、成白路社区、白家场社区、江安社区、桂花堰社区
成都市双流区西航港小学
划片范围:寺圣社区、星月社区、光明社区、蜀星社区、湖夹滩社区、莲花社区
成都信息工程大学实验学校
常乐校区(小学)
划片范围:常乐社区、近都社区
黄甲街道
成都市双流区双华小学
划片范围:龙港社区、九龙湖社区、双华社区、檬子社区(部分学生)
成都市双流区黄甲小学
划片范围:文庙社区、长埂社区、王家场社区、八角社区、一里坡社区、檬子社区(部分学生)
协和街道
成都市双流区协和实验小学
划片范围:协和街道,公兴街道华府天骄和九龙仓两个楼盘
黄龙溪镇
成都市双流区黄龙溪学校(小学)
划片范围:
1、黄龙溪学校园区:嘉禾村、黄龙社区、川江村、大河村、响水村及古佛村原青山村
2、黄龙溪学校佛洞校区:东岳村、华严村、古佛村原老古佛村
黄水镇
成都市双流区黄水小学
划片范围:
1、黄水小学(中心校区):黄水社区、楠柳社区、桃荚社区、高石社区、红桥社区、扯旗社区(4、5、6、7、8、9组)
2、黄水小学(杨公校区):杨公社区、文武社区、扯旗社区(1、2、3组)
金桥镇
成都市双流区金桥小学
划片范围:鲢鱼社区、金桥社区、岷江村、永和村、舟渡村、金马村、金河村
成都市双流区红石小学
划片范围:新安社区、红石社区、金沙社区、昆山社区、合水村、临江村
彭镇
成都市双流区彭镇小学
划片范围:
1、彭镇小学(中心校区):金湾、羊坪、沿河、燃灯、布市、彭家场、光荣、岐阳八个村社区(含兴福小区原有住户);涉及新撤迁福田区域:即福田1、2、4、5、7组村民,搬迁住在成新蒲内的,应提供撤迁合同和租房证明确认。含福田六组(原丁桥1社高铁撤迁暂住在沿河、金湾、兴福小区内);木樨社区:在成新蒲路内的1组、2 组;
2、彭镇小学(柑梓校区):柑梓、常存、木樨、兴福、福田五个村社区;兴福6组原桅杅1、2、3社,均在柑梓校区就读。
九江街道
成都市双流区九江小学
划片范围:
1、九江小学(中心校区):蛟龙社区、石牛社区、泉水凼社区、景秀泉城社区
2、九江小学千子门校区:通江社区、金岛社区、马家寺社区、双楠城
成都市双流区龙池小学
划片范围:邹家场社区、石井社区、龙池社区
双流中学万科第五城学校(小学)
划片范围:大井社区、万家社区、万科第五城、华润公园九里
永安镇
成都市双流区永安小学
划片范围:
1、永安小学(中心校区):付家坝社区、凤凰村、白果村、三新村、松柏村、新街村1.2.3.4.5.6组(原石路村)、景山村8.9.10.11.12.13.14组(原连山村);
2、永安小学(红花校区):新街村7.8.9.10组(原老新街村)、景山村1.2.3.4.5.6.7组(原盐井村)、双坝村、梨园村。
公兴街道
成都市双流区公兴小学
划片范围:公兴街道(除华府天骄和九龙仓两个楼盘)
胜利镇
成都市双流区胜利小学
划片范围:胜利镇
温馨提示
2018年8月30日,适龄儿童监护人按照公布的划片范围,持户口簿原件及复印件(1份)到相应的小学报到注册。
龙泉驿区小学入学划片范围出炉
一、龙泉街道所属小学
1.成都市龙泉驿区实验小学校:户籍在龙泉街道滨河花园社区驿马河以北区域、百工堰社区、公园路社区、商业街社区和山泉镇联合村1—2组的适龄儿童。
2.成都市龙泉驿区第一小学校:户籍在龙泉街道滨河花园社区驿马河以南区域、广场社区的适龄儿童。
3.成都市龙泉驿区第二小学校本部:户籍在龙泉街道龙都社区龙平路以北区域、保平社区龙平路以北区域、驿河社区、红咏社区、聚和社区、顶佛寺村和山泉镇美满村的适龄儿童。
成都市龙泉驿区第二小学校平安场校点:户籍在龙泉街道平安村的适龄儿童。
4.成都市龙泉驿区第三小学校:户籍在龙泉街道星光社区、长柏路社区、芦溪河社区的星光东路1号、天井路1号、鲸龙路2号、鲸龙路69号和柏合宝狮村1—2组和9—12组、山泉联合村6—10组的适龄儿童。
5.成都市龙泉驿区第五小学校:户籍在龙泉街道龙都社区龙平路以南区域、保平社区龙平路以南区域、北泉路社区大连路以东区域、驿都路社区、利民社区、书南社区、接龙社区的适龄儿童。
6.成都市龙泉驿区航天小学校:户籍在龙泉街道万源路社区、平江路社区、明江路社区的适龄儿童。
7.成都经济技术开发区实验小学校:户籍在龙泉街道崇德社区、怡新社区、龙平社区、保安社区、书房村的适龄儿童。
8.成都市龙泉驿区向阳桥小学校:户籍在龙泉街道大连路以西的北泉路社区(含果壳里的城、皇冠湖壹号)和龙泉街道界牌社区的适龄儿童。
9.成都市龙泉驿区东山国际小学校:户籍在柏合镇东山社区的东山国际A区、B区、C区、D区、H1-1区、H1-2区、H2区和龙泉街道星光东路1号、天井路1号、鲸龙路2号、鲸龙路69号以外的芦溪河社区的适龄儿童。
二、大面街道所属小学
1.成都市龙泉驿区大面小学校:户籍在大面街道民乐社区、龙锦苑社区、师大社区、青台山村、洪河村15—26组、蒲草村1—14组(含中铁国际城、海亮彩悦府)、天鹅湖村以及*迁拆**安置在五星社区的适龄儿童。
2.成都市龙泉驿区洪河小学校:户籍在大面街道陵川社区、洪柳社区、好日子社区、东洪社区、玉石社区2组、3组、9—15组以及*迁拆**安置在玉石社区的适龄儿童。
3.成都市龙泉驿区龙华小学校:户籍在大面街道龙华社区、龙安社区、云立方、世茂城、华润国际社区、百悦天鹅湖以及*迁拆**安置在龙华社区和龙安佳苑(龙华二期)的适龄儿童。
4.成都市龙泉驿区土桥小学校:户籍在大面街道洪河村1—14组、蒲草村15—28组的适龄儿童。
5.成都市龙泉驿区玉石小学校:户籍在大面街道分水村、玉石社区1组、4—8组的适龄儿童。
三、十陵街道所属小学
1.成都市龙泉驿区十陵小学校本部:户籍在十陵街道石灵社区、青龙村(未*迁拆**、*迁拆**未安置的)、来龙村1组和6组、双龙社区(包括芙蓉小区、十陵小区、双龙家园)、千弓村15组的适龄儿童。
成都市龙泉驿区十陵小学校大梁校点:户籍在大梁村1—13组和17—22组的适龄儿童。
2.成都市龙泉驿区和平小学校:户籍在十陵街道太平村、来龙村2—5组和7—23组、和平社区(平安家园一二期)、成大二期的适龄儿童。
3.成都市龙泉驿区青龙湖小学校:户籍在十陵街道大梁村14-16组、23-26组的适龄儿童。
4.成都市龙泉驿区灵龙小学校:户籍在十陵街道天兴社区、华川社区、江华社区、宁江社区、龙锦湾、竹林尚书、上龙门、万科小区的适龄儿童。
5.成都市龙泉驿区友谊小学校:户籍在十陵街道友谊社区(现代新居A、B、C、D、E、F区)以及千弓村已*迁拆**未安置的适龄儿童。
四、同安街道所属小学
成都市龙泉驿区同安小学校:户籍在同安街道的适龄儿童。
五、洛带镇所属小学
1.成都市龙泉驿区洛带小学校:户籍在洛带镇老街社区、八角井社区、双槐村、歧山村成洛路以南各组、长安街社区、金龙村、新桥村的适龄儿童。
2.成都市龙泉驿区客家小学校:户籍在洛带镇菱角堰社区、宝胜村、柏杨村、岐山村成洛路以北各组、松林村的适龄儿童。
六、柏合镇所属小学
1.成都市龙泉驿区第四小学校:户籍在柏合镇黎明社区、长远社区、东山社区(成都市龙泉驿区东山国际小学校划片范围除外)、工农村、桂花村、健康村、东华村东风渠以北各组的适龄儿童。
2.成都市龙泉驿区柏合九年制学校小学部:户籍在柏合镇东华村东风渠以南各组、爱国村、二河村、天灯村、马坝村、双碑村以及梨花街社区的适龄儿童。
3.成都市龙泉驿区长松小学校:户籍在柏合镇长松村、元包村、宝狮村3—8组的适龄儿童。
七、西河镇所属小学
1.成都市龙泉驿区西河小学校:户籍在西河镇滨西社区、上游社区(龙博御景小区、清水河小区、城市家园小区除外)、江南壹品小区、慧生时代、卫星村、两河村1—7组、10组的适龄儿童。
2.成都市龙泉驿区西平小学校:户籍在西河镇鹿角社区、银城东方、天赋龙庭、依云上城、东方明珠、阙家生态移民安置点、黄连村、大龙村、阙家村、黄土长伍村2组、5组、7—10组、12组的适龄儿童。
3.成都市龙泉驿区跃进小学校:户籍在西河镇跃进村、胜利家园、东风村、雄飞小区、香槟城、清水河小区、龙博御景小区、美辰东方小区、城市家园小区、后现代城的适龄儿童。
4.成都市龙泉驿区龙井小学校:户籍在西河镇开新家园、龙井村、两河村8组、9组、11—21组的适龄儿童。
5.成都市龙泉驿区天平小学校:户籍在西河镇天平村的适龄儿童。
八、黄土镇所属小学
1.成都市龙泉驿区黄土小学校:户籍在黄土镇大同村、三村村、人和社区、永丰村1—15组、20—21组、长伍村1组、3组、4组、6组、11组、13—30组、洪安村5—8组、11组的适龄儿童。
2.成都市龙泉驿区义和小学校:户籍在黄土镇宝滩社区、洪福村、洪安村1—4组、9—10组、12—20组、永丰村16—19组、22—26组的适龄儿童。
九、洪安镇所属小学
成都市龙泉驿区洪安小学校:户籍在洪安镇的适龄儿童。
十、茶店镇所属小学
成都市龙泉驿区茶店小学校:户籍在茶店镇的适龄儿童。
十一、山泉镇所属小学
成都市龙泉驿区山泉小学校:户籍在山泉镇东街社区、大佛村、花果村、红花村、桃源村、联合村3—5组的适龄儿童。
青白江区公办学校划片范围
大弯小学:
户籍在石家碾中路、石家碾东路以南,新河路、青江北路、青江南路以东,菁华路116号以东,同华大道177-199号以南大弯街道管辖范围的适龄儿童。即华金大道二段45-387号(单号),华金大道二段 30-248号(双号),华金大道三段 118-附48 号(双号),华金大道三段 45-101 号(单号),同华大道177-199号,青江北路单号,怡湖东路,怡湖北路,芳邻路,青怡路,公园巷,青江东路,大弯北路,大弯中路,大弯西路,大弯南路,大弯东路,建设巷,憩园路,粮食巷,邮电巷,锦绣巷,果市巷,白塔巷,青华西路,青华中路,青华东路,化工北路,化工南路,市场巷,大夫巷,建安街,肖家巷,长流河路,团结东路,黄金北路,通站路,学苑路,大夫东路,大夫北路,文汇路,文汇南路,黄金村,大弯6组,肖家院,双元村,大夫村。新河路5-9号,菁华路39-85-116号。安居路9-12-39-88-119-142号,石家碾东路(单号)
实验小学:
户籍在石家碾中路、石家碾东路以北,新河路、凤凰西七路以东,菁华路128-157号以西,同华大道(最东段)以北大弯街道管辖范围的适龄儿童。即凤凰西七路双号,新河路173-177号,凤凰西六路,安居路219号,凤凰西五路,凤凰西四路,栖凤街,凤凰西三路,凤凰西二路1号,凤凰路(单号),石家碾中路(双号),石家碾东路(双号),菁华路128-157号,革新村,石家碾4、5、7组,新河路173-177号,同华大道259号,凤祥大道800号,凤凰大道一段 2669 号,凤凰大道二段699-888 号(双号),凤凰大道三段 8号。
外国语小学:
户籍在华逸路、红阳东路、石家碾西路以北,新河路、凤凰西七路以西大弯街道和红阳街道管辖范围的适龄儿童。即华逸路49-99-111-609号,红阳东路22-128号,石家碾西路75-149-159号,红阳路363-278-351号,政府北路136-140-159-198号,凤凰西八路,新河路92-166号,凤凰西七路31号,凤凰西八路,同华大道 1625-1711 号,凤祥大道 78 号,凤凰大道一段 2625号,同金街,凤祥路,凤凰西九路,顺江村,红峰村。
华严小学:
户籍在华逸路、红阳东路、石家碾西路以南,新河路、青江北路、青江南路以西大弯街道和红阳街道管辖范围的适龄儿童。即华金大道一段1-501 号(单号),华金大道一段 2-428 号(双号),华金大道二段 431-819 号(双号),华金大道二段 406-1132 号(双号),团结西路,团结北路,团结南路,团结中路,蔡家巷,友谊巷,杨柳路,教育街,青江西路,青江中路,文化巷,玉带街,窄巷子,正和路,安全巷,怡湖西路,政府中路,政府南路,政安巷,青江南路,青解路,玉新路,鑫苑巷,青江北路(双号),玉带1、5、7组,永红村,同井村4组。新河路8-48号,华逸中路336号,华逸路688-518-688-118号,红华街299号,红阳路42-164号,政府北路110-2-5-23-41-59号,红阳东路122号,嘉裕街,威凤街,蔡家庙6、9组,同井村,石家碾西路132号。
玉虹小学:
户籍在城厢镇五泉村、玉龙村、白贯村、十五里村、联兴村、万柳村、碧峰社区、十八湾村的适龄儿童。
城厢学校:
户籍在城厢镇茶花村、龙潭村、马鞍村、金河村、沿沱村、绣川村、前锋村以及城厢镇东南西北街居民户籍的适龄儿童。
祥福小学:
户籍在祥福镇康家渡社区、桂通村、甘泉村、高楼村、民强村、万年村、天星村、香山村的适龄儿童。
日新小学:
户籍在祥福镇红瓦店社区、东方村、福农村、华家村、上元村、马坪村、西江村、太山村、新山村的适龄儿童。
弥牟小学:户籍在弥牟镇管辖范围的适龄儿童
大同小学:户籍在大同镇管辖范围的适龄儿童。
福洪小学:户籍在福洪乡管辖范围的适龄儿童。
清泉学校:户籍在清泉镇管辖范围的适龄儿童。
姚渡学校:户籍在姚渡镇管辖范围的适龄儿童。
龙王学校:户籍在龙王镇管辖范围的适龄儿童。
人和学校:户籍在人和乡管辖范围的适龄儿童。
特殊教育学校:全区范围内户籍适龄残疾儿童。

新都大丰部分小学划片范围
2018年学校计划招收新生班数
大丰小学:一年级招收12个班。
石犀小学:一年级招收5个班。
北星小学:一年级招收8个班;三至四年级各1个班。
城北小学:一年级招收8个班;二至五年级暂定各2个班。
大丰小学划片登记范围:
蓉北路、方元路、金虎路以西;敬成路以南的地区及三元、双林、教堂、华美、王桥、高堆、皇花、方营、崇义社区、南丰社区部分区域。
石犀小学划片登记范围:
北新干线以西,赵家寺路以东,大天路以北的地区;
赵家寺路以西,方元路以东,大天路以北,九道堰以南的地区;
赵家社区。
城北小学划片登记范围:
方元路以东,赵家寺路以西,九道堰以北的地区;
蓉北路以东,方元路以西,敬成路以北的地区。
北星小学划片招生范围:
金虎路以东、大天路以南;北新线以东的全部地区及甫家、铁路、太平、高家、南丰大道皇花社区以外的区域。
成都新津县小学划片范围


大邑县小学划片范围

【点击图片查看大图】

【点击图片查看大图】
1.成都市实验小学网校潘家街小学招生对象:学生户口簿所在地与父母户口簿和房产证一致六岁儿童,街道、路段如下:
西岭大道(双号)、富民路中段南段(单号)、邑新大道(单号)、潘家街(四段除外)、雪山大道一段、孟湾东道、甲子东道、顺兴路、五龙东路、顺畅路、林溪美郡、通达东路、鸳鸯西边巷、鸳鸯中街、鸳鸯东一巷。尚东怡园、鹤鸣花园、惠锦花园、泰坤首座、紫荆尚品、蜀鼎意景、丽东翰苑、邑翡花园、博友诺曼底、圆通路、圆通社区(原牟坎村)、鹤苑小区、优品美地、圣菲一号、兴隆新居、红光小区三期四期、玉龙社区(原玉龙村、回龙村)、兴隆苑、兴隆社区(原元通村、双兴村)、邑新社区(原红光村)、鸳鸯村。晋原镇户籍因政府搬迁至潘家街学区居住的学生。
2.北街小学西区招生对象:学生户口簿所在地与父母户口簿和房产证一致六岁儿童,街道、路段如下:
梁坪、金土、新桥、五童村、梁坪部队、鹤翔大道、邑邛故道、城西街、龚店子巷、戴巷子、义兴村(王泗)、黄土村(王泗) 氨肥厂附近、岳江社区、滨江西路(各段)、凤凰村、金龙村、莲兴村、梁坪村、五童村、坪域村、友谊村、新乐村、雪山大道三段、春江花苑、保利、圣桦城、恒昌格兰郡、永丰钢铁厂、望城小区。
3.子龙街小学招生对象:学生户口簿所在地与父母户口簿和房产证一致六岁儿童,街道、路段如下:
镇东村、晋义村、鸳鸯村、锦屏村、夏家沟、七里村、伯乐村、晋王村、曙光村、青屏村、邑溪村、西岭大道(1-709仅限单号)、东街(267-445仅限单号)、围城北路东段(2-118仅限双号)、体育场南路(2-170仅限双号)、体育场东路(单号1-107号,双号2-168号)、滨河路中段125-230号、滨河路东段、堰北路、迎春道、春岭巷、龙门巷、五斗街、富民路北段、罗湾巷、顺平路、子龙街、佳林路、伯乐路、芙蓉巷、东大花园、宏霖苑、迎春道35号园、迎春道202号园、龙韵小区、和乐园、子云华庭、子龙晨园、子龙邑都、麦芽厂生活区、顺平居、滨河景秀、清江花园(滨河路中兴段175号)、陶然居、滨河小区、人民医院职工家属楼、锦屏一期、锦屏二期、锦屏佳苑、上河名城、林肯郡、香槟大道、时代天街、芙蓉社区。
4.银都学校小学招生对象:学生户口簿所在地与父母户口簿和房产证一致六岁儿童,街道、路段如下:
斜江社区、官渡社区(不含6、7、8社)、琥珀名城、金融中心、领香城、青禾名都、香槟国际、中铁金山、翰城国际、展瑞君悦华庭、春天国际、上上城、锦绣一方、城市绿洲、中交锦天新城、润州华府、邑都.上城、南苑小区(只包括官渡东路西二巷(限单号)和南苑北路西五巷(限双号)以南)、驷马社区(因政府搬迁到红光小区等可以在银都小学报名)、华三村(原华乐村、三龙村)、马王村(原盐店村、马落河村)、干溪村、大树村、龙华村(原双龙村、光华村)
5.北街小学北区招生对象:学生户口簿所在地与父母户口簿和房产证一致六岁儿童,街道、路段如下:
滨河路(西段、中段)、北街、五一厂、蒋巷子、箭道街、箭道横街、西门巷、西街(单号) 1-109号,西街(双号) 2-212号、箭东D、箭北巷、清江村、倚江村、滨河路安居公寓、围城北路西段、围城北路北段、围城北路中段、围城北路东段(全部单号,双号142号起)、东街(单号) 1-257号、滨江东路北段、西壕沟北段、西壕沟南段(单号)、百花巷、民政局(原乡企局家属楼)、小东街(1-93号,2-92号)体育场南路1-129号、体育场东路109-171号,金秋巷、东壕沟北段、北巷子。
6.东街小学招生对象:学生户口簿所在地与父母户口簿和房产证一致六岁儿童,街道、路段如下:
西街(单号1-109号)、东街(双号2-298号)、富民路中段(双号2-249号)、富民路南段(双号2-176号)、观音阁街(双号2一44号)、南街(单号1-417号)、南街(双号2-182号)、围城南路西段(双号2一228号)、围城南路中段、围城南路东段、西壕沟南段、黄金街、金巷西街、金巷正街(含实验幼儿园教师楼)、金巷东街、市南巷、曲通巷、怡华佳苑、大邑教师楼、华强街、天主堂街、公园坝街、三义庙街、月池坝街、米市街、甲子路、甲子南巷、锦绣宸府、东壕沟南段、长春北路、长春南路(单号1-131号、双号2-108号) 长春东路、长春西路、红光巷、春北横街、春城巷、甘孜公路管理局干休所、风云南庭雅居、吉祥大院、农资公司家属院。
7.南街小学招生对象:学生户口簿所在地与父母户口簿和房产证一致六岁儿童,街道、路段如下:
建华、桃园社区(斜江社区一队、官渡6、7、8队、三新、新河、鄢河),南街182号--516号(限双号),和顺东巷,建华家园,南街419号--499号(限单号) ;观音阁街(限单号),观音阁街西段,长春南路110号--154号(限双号),长春南路133号--147号(限单号),温泉路,邑新大道2号- -186号 (限双号),大邑大道1号- -225号 (限单号),上林逸都,邑新花园,通达东路五段,西岭名苑,大邑大道2号一 -266号 (限双号),惠昌花园,中铁龙郡,南苑北路2号 -86号 (限双号),南苑北路西五巷1号--29号(限单号),南苑北路西四巷,南苑北路西三巷,南苑北路西二巷,南苑北路西一巷,官渡东路东一巷,官渡东路东二巷,官渡东街2号--154号(限双号),1号一-35号 (限单号) 官渡东路西二巷(限双号),官渡东路西二巷附一巷1号一- 68号,官渡东路西一巷,官渡东路西一巷附一巷,官渡东路西一巷附二巷,官渡东路西一巷附三巷,官渡东路西一巷附四巷,内蒙古大道1号--305号(限单号),桃源小区,润池国际,力扬时代,鑫和国际,外滩,星星卡纳湾畔,滨江东路南一段1号--68号,西街111号--187号(限单号),围城南路西段1号一-269号(限单号),丽都花城
彭州小学划片范围


邛崃市小学入学划片范围出炉!
记者从邛崃市教育局获悉,该区2018小学入学划片范围已出炉,具体安排如下:

2018成都简阳市小学划片范围汇总
射洪:
1. 明德小学
招生计划:5 个班
招生条件及范围:
A.户籍属射洪坝街道办之外的城区其他三个街道办的城镇户籍,其法定监护人在射洪坝街道办事处城市建成区城东客运站以下有自有住房(需全产权,不含门市和商用房) 的适龄儿童;
B.户籍属射洪坝街道办辖区的城乡户籍,其法定监护人现居住在射洪坝街道办事处建成区城东客运站以下原小东溪镇(九二年前)所辖行政区域和星光、元灯所辖行政区内的适龄儿童;
C.户籍属射洪坝街道办之外其他三个街道办农村户籍和其他乡镇户籍,其法定监护人在射洪坝街道办事处城市建成区城东客运站以下购房的适龄儿童;
D.符合条件的进城务工人员随迁子女。
2. 射洪坝第一小学招生计划:6 个班
招生条件及范围:
A.户籍属射洪坝街道办之外的城区其他三个街道办的城镇户籍,其法定监护人在射洪坝街道办事处城东客运站以上、印鳌路以下区域内有自有住房(需全产权,不含门市和商用房)的适龄儿童;
B.户籍属射洪坝街道办的城镇户籍,其法定监护人在射洪坝街道办事处城市建成区城东客运站以上印鳌路以下居住的适龄儿童(租住户必须出具无房证明);
C.户籍属城区四个街道办农村户籍和其他乡镇户籍,其法定监护人在射洪坝街道办事处城市建成区城东客运站以上、印鳌路以下有自有住房(需全产权,不含门市和商用房)的适龄儿童。
3. 射洪坝第一小学筒车校区招生计划:3 个班
招生条件及范围:
A.户籍属射洪坝街道办之外的三个街道办城镇户籍,其法定监护人在射洪坝街道办事处城市建成区印鳌路以上、沱四桥以下、雄州大道和沱江之间区域内有自有住房(需全产权,不含门市和商用房)的适龄儿童;
B.户籍属射洪坝街道办的城镇户籍,其法定监护人在射洪坝街道办事处城市建成区印鳌路以上、沱四桥以下、雄州大道和沱江之间区域内居住的(租住户必须出具无房证明)适龄儿童;
C.户籍属四个街道办农村户籍和其它乡镇户籍,其法定监护人在上述区域内有自有住房(需全产权,不含门市和商用房)的适龄儿童。
4. 解放九义校小学部招生计划:4 个班
招生条件及范围:
A.户籍属射洪坝街道办之外的城区其他三个街道办城镇户籍,其法定监护人在射洪坝街道办事处城市建成区内印鳌路以上,沱江四桥东延线(沱四桥至银桂广场)以下有自有住房(需全产权,不含门市和商用房)的适龄儿童;
B.户籍属射洪坝街道办辖区的城乡户籍,其法定监护人居住在射洪坝街道办事处城市建成区城东客运站以上,沱江四桥东延线(沱四桥至银桂广场)以下及原解放乡行政区域内的适龄儿童;
C.户籍属射洪坝街道办之外其他三个街道办农村户籍和其他乡镇户籍,其法定监护人在射洪坝街道办事处城市建成区城东客运站以上有自有住房(需全产权,不含门市和商用房)的适龄儿童;
D.居住在射洪坝街道办事处城市建成区城东客运站以上的进城务工人员随迁子女。
5. 简城第一小学水东校区招生计划:4 个班
招生条件及范围:
A.户籍属简阳城区其他三个街道办城镇户籍,其法定监护人在射洪坝街道办事处城市建成区内沱江四桥东延线(沱四桥至银桂广场)以上有自有住房(需全产权,不含门市和商用房)的适龄儿童;
B.户籍属射洪坝街道办辖区的城乡户籍,其法定监护人居住在射洪坝街道办事处城市建成区沱江四桥东延线(沱四桥至银桂广场)以上及柳林村的适龄儿童(租住户必须出具无房证明);
C.户籍属射洪坝街道办之外其他三个街道办农村户籍和其他乡镇户籍,其法定监护人在射洪坝街道办事处城市建成区城东客运站以上有自有住房(需全产权,不含门市和商用房)的适龄儿童;
D.居住在射洪坝街道办事处城市建成区城东客运站以上的进城务工人员随迁子女。
筒城街道:
1. 简城第一小学:政府街(东以环城公路为界,西以利民桥为界)、马号街、正中街、西街(东以环城公路为界,西以新民街交界处为界),建设路城北市场(街心为界)以东的城镇户籍的适龄儿童。
2. 简城城北九义校:绛溪河以北所有地段居住的城镇户籍适龄儿童,北街、环城东路一、二段、政府东街(街心为界)以北的城镇户籍的适龄儿童,户籍为节约村一社的适龄儿童。
3. 简城第三小学:新民街南段(政府街与新民街交叉口以南,街心为界)、顺城街、南街、石笋街、大古井街、东风路至沱桥以北(街心为界)、环城东路三、四段、政府东街以南(街心为界)至沱桥止的城镇户籍的适龄儿童。
4. 简城城南九义学校:火车站、东风路至沱桥以南(街心为界)的城乡户籍的适龄儿童。
5. 实验小学:铁路以西花园街与建设中路交界处以东(街心为界)、人民医院以北至铁路平交道口(含人民医院、铁西街),新民街中段政府街口以北(街心为界),新民街北段,西街西段,建设路以西(城北市场街心为界)平交桥以东的城镇户籍的适龄儿童。
6. 综合实验九义学校:建设中路铁路平交道口至花园街口西北面(街心为界),建设中路花园街至昕雅图宾馆的城乡户籍的适龄儿童。
7. 华西九义学校:建设中路昕雅图宾馆以西、原华西公司子弟校、原沱江工具厂子弟校招生范围(包括西峰村、民望村)的城乡户籍的适龄儿童。
8. 实验中学:花园街人民医院以南至冷冻库(包括原气象局、棋盘路范围)、原空分子弟校招生范围(包括中心村7、8、9 社)的城乡户籍的适龄儿童。
9. 实验小学凤山校区:东以铁路为界,西至Y162 乡道,北以凤山路为界,南至与十里坝街道交界处的简城街道办城乡户籍适龄的儿童和中心村第二安置点居住的中心村、民望村和龙垭村户籍的适龄儿童。
注:若两条街交界处的住户,有两道大门同时都可以进出的以户口上的街道为准。