
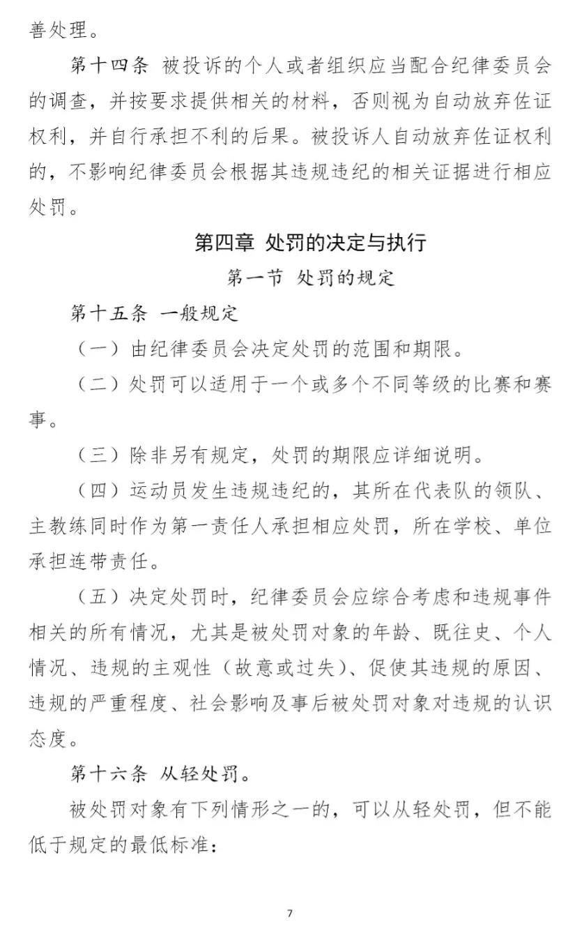
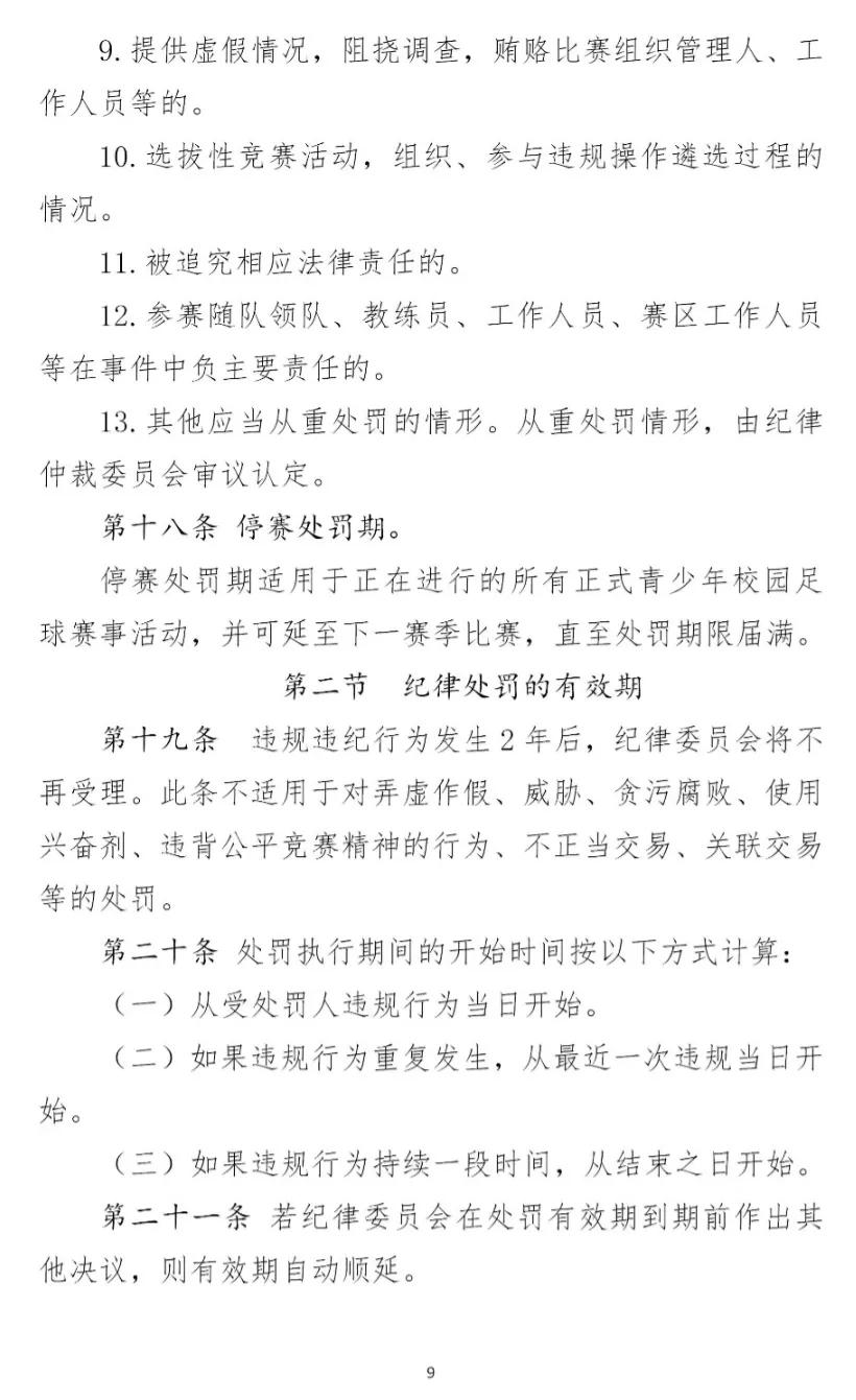
5月27日,全国校足办发布了《全国青少年校园足球纪律准则和处罚规定(试行)》。
处罚规定为: 警告、通报批评、停赛、取消参加比赛资格、取消比赛成绩、禁赛、取消注册资格、取消相关称号、追回奖项、暂停(或取消)高水平运动队招生资格。
附件(点击可直接查看):
《全国青少年校园足球纪律准则和处罚规定(试行)》
点击文末“ 跳转原文 ”*载下**详情
也可在公众号后台输入关键词“ 纪律准则 ”搜索查看

《全国青少年校园足球纪律准则和处罚规定(试行)》


















5月27日,全国校足办发布了《全国青少年校园足球纪律准则和处罚规定(试行)》。
处罚规定为: 警告、通报批评、停赛、取消参加比赛资格、取消比赛成绩、禁赛、取消注册资格、取消相关称号、追回奖项、暂停(或取消)高水平运动队招生资格。
附件(点击可直接查看):
《全国青少年校园足球纪律准则和处罚规定(试行)》
点击文末“ 跳转原文 ”*载下**详情
也可在公众号后台输入关键词“ 纪律准则 ”搜索查看

《全国青少年校园足球纪律准则和处罚规定(试行)》
















