向体育教练学管理 (恒大足球队队员训练视频)

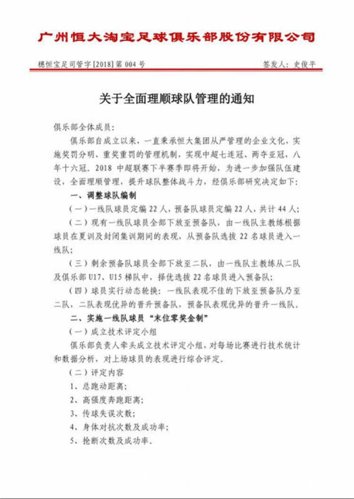
7月中旬世界杯结束,2018中超下半赛季马上战火重燃。恒大在这个赛季成绩很差,排名已经到积分榜的第五, 7月16日上午,广州恒大俱乐部召开了内部管理会议。老板许家印刚从美国出差返回广州,从机场直接赶赴会议现场。会上俱乐部公布了《关于全面理顺球队管理的通知》。根据《通知》要求,恒大队强化良性竞争机制,调整确定一线队和预备队编制均为22人;进一步从严管理,实施一线队球员“末位零奖金制”,并重申赛风赛纪,一旦违反将严厉处罚。

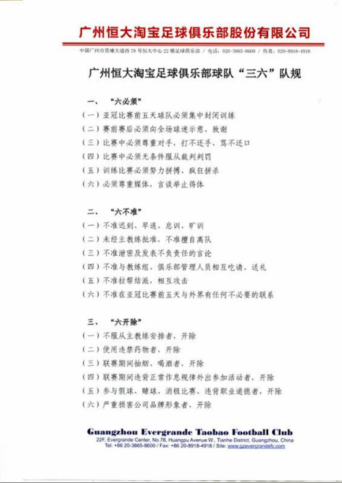
向体育教练学管理,恒大足球队奖惩制度

向体育教练学管理,恒大足球队奖惩制度

向体育教练学管理,恒大足球队奖惩制度

其中最受外界注意的是新颁布的一线队球员“末位零奖金制”。据了解教练卡纳瓦罗也参与了管理制度的研究制定。

向体育教练学管理,恒大足球队奖惩制度

这个管理制度的主要内容如下:

1、俱乐部成立技术评定小组,对每场比赛进行技术统计和数据分析,对上场球员的表现进行综合打分评定;

2、小组对比赛中球员的总跑动距离、高强度奔跑距离、传球失误次数、身体对抗次数及成功率、抢断次数及成功率等5项核心指标进行综合打分;

3、对每场比赛评定排名末位的球员进行“零奖金”处罚,即获胜场次取消当场奖金分配资格,平局或输球场次从以后的比赛奖金中予以同等扣罚;对连续两场排名末位的球员,给予停赛一场并下放至预备队的处罚;个别场次中,如技术评定小组一致认为球队整体表现非常优异,则免除本场末位处罚。

老板许家印在与球员分析了球队上半赛季连续8场不胜、遭遇困难局面的三大原因:外援和其他俱乐部相比有一定差距,球队的思想有些松懈,俱乐部后勤工作等也有些松懈。

并表示:“中超还有19场,恒大是有冠军基因的强队,我们在中甲拿到冠军,进入中超连续7年都是冠军,我相信2018年中超我们一定还可以拿到冠军。”

对于一线队球员“末位零奖金制”,这是对球员是一个非常大的激励,5个指标,都是可以量化评定的,目的就是要求每个球员在每场比赛都拼尽全力,做到狼性十足、血拼对手。这次明确规定,要求全队严格遵守"三六"队规,在训练和比赛中做到尊重裁判、尊重对手、尊重球迷,违反赛风赛纪一定要被追加处罚。”

向体育教练学管理,恒大足球队奖惩制度

许家印要求主教练卡纳瓦罗对待球员,八小时之外都是兄弟,训练场上、球场上要严字当头,无情管理,不留任何情面。

广州恒大队足球队在中超已经实现了史无前例的七连冠,恒大足球王朝能够巩固辉煌,关键还是在于足球发展战略和球队管理模式的成功。自2011年升到中超后,每在球队遇到困难,成绩不好时,许家印就会与大家谈心、吃饭、开会,球队随后成绩就会逐步走上正轨,应该说恒大足球的7连冠,是球队的严格管理的结果。2018赛季上半赛季球队遇到了困难,许家印及时出手,进行整顿,相信在下半赛季中恒大会绝地反击。

直线管理咨询认为,企业的老板在经营管理方面要向恒大学习,不能只看足球的热闹,不去深度理解其中的管理。在日常经营中必须制定符合企业发展的绩效考核,并根据实际情况,及时调整。企业才能在激烈的市场竞争中立于不败之地,才能在保持业绩的持续增长,取得市场竞争中的“三连冠”、“七连冠”。