
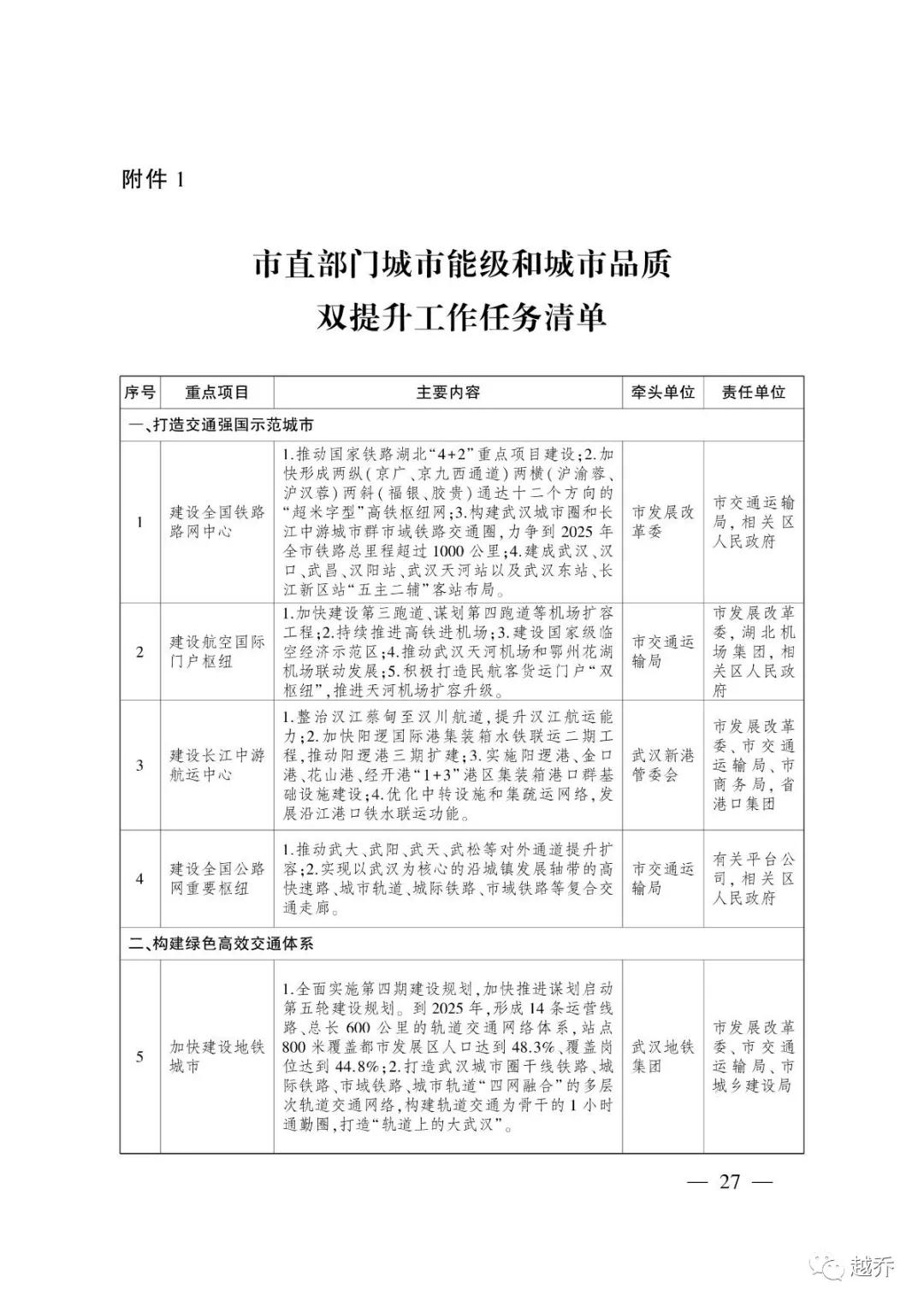
【越乔】 最新获悉,武汉发布关于《印发进一步提升城市能级和城市品质工作实施方案》的通知, 涉及三大重磅方案,事关武汉各区接下来发展 。
2021是开局之年, 武汉“十四五”将进入实施期,方案将作为蓝本施行 。包括了规划重点、交通、教育、医疗等城市建设和民生大事。
本文, 【越乔】 展现的是 《三大方案》全文和各区任务清单表, “规划、建设、管理”三步走 ,信息量非常大,【 强烈建议收藏】 !

据悉, 《武汉市构建高起点规划体系工作方案》《武汉市开展高标准城市建设工作方案》《武汉市实施高效能城市管理工作方案》 已经武汉市人民政府同意。
NO1.
《武汉市构建高起点规划体系工作方案》
为贯彻落实市委、市人民政府关于提升城市能级和城市品质的工作部署,提升城市规划水平,特制订本方案。
一、工作目标
坚持以习*平近**新时代中国特色社会主义思想为指导,聚焦建设国家中心城市、长江经济带核心城市和国际化大都市总体定位,

围绕加快打造“五个中心”、建设现代化大武汉目标任务 ,充分发挥武汉“一主引领”辐射带动作用,强化规划的战略性、引领性、支撑性、操作性,
加快建立具有武汉特色的国土空间规划体系, 推动形成“主城做优、四副做强、城乡一体、融合发展”的空间发展格局 , 努力探索一条“多中心、网络化、组团式、集约型”的发展新路 。
二、重点任务
(一)完善规划体系,优化国土空间格局
1.加强顶层设计,建立具有武汉特色的国土空间规划体系。 认真落实《*共中**中央国务院关于建立国土空间规划体系并监督实施的若干意见》(中发〔2019〕18号)要求,对全域空间、地上地下、各类要素进行统一规划,形成战略引领、有效传导、同级唯一、管控清晰的国土空间规划体系。
加快完成市、区、乡(街、镇)三级国土空间总体规划编制 ,统筹综合交通、地下空间、历史文化名城、城市更新、生态修复、绿地系统等专项规划;推进城镇开发边界内控制性详细规划升级和城镇开发边界外实用性村庄规划编制,实现全域全要素、地上地下空间全覆盖的规划管控。
2.强化“一主引领”,推进武汉城市圈同城化发展。 按照“9个城市就是1个城市”的理念,推动武汉城市圈9个城市规划同编,统筹城市功能和空间布局 。

完善梯次联动的区域创新与产业布局,加快科技创新、产业发展、城市功能有机融合,增强武汉科技创新策源、高端要素集聚能力。

武汉市空间发展总体布局示意图
打造光谷科技创新大走廊、车谷产业创新大走廊、航空港经济综合试验区、长江新区等四大组团发展先行区 。
推进干线铁路、城际铁路、市域(郊)铁路、城市轨道交通“四网融合”,加强基础设施支撑保障,形成一体融通的基础设施网络 。
打造“一环两屏”生态协作圈,推动建设环武汉主城区周边50公里左右的环城生态带和大别山、幕阜山生态屏障。
3.统筹“三生”空间,锚固“两江三镇、六轴六楔、北峰南泽”的国土空间基本格局。 利用长江、汉水的自然分隔, 加强汉口、武昌、汉阳三镇均衡、特色发展,凸显“两江三镇”独特格局 。
沿光谷、车谷、临空经济区、长江新区、纸坊、吴家山等发展轴 , 布局副城、组群,在六个轴向间控制六个生态绿楔,引导“六轴六楔”有序发展 。
保护好北部的木兰山、将军山等山体和南部的梁子湖、汤逊湖、沉湖等大型水体,稳固“北峰南泽”生态基底 。
落实国家统筹“三条控制线”的要求,严格划定和管控生态保护红线、永久基本农田、城镇开发边界三条控制线。
(二)强化核心职能,提升城市能级
1.推动城市多中心、网络化、组团式发展,构建“主城做优、四副做强、城乡一体、融合发展”空间发展格局 。
突出“主城做优”, 以“两江四岸”为核心 ,推动三镇聚合、均衡发展,提升高端要素、优质产业、先进功能、规模人口集聚承载能力, 完善城市核心功能,塑造高品质城市形象,打造国家中心城市“主中心” 。
加快“四副做强”, 规划建设光谷、车谷、临空经济区、长江新区四个副城 ,突出“板块化”空间组织, 按照100—200万人“大城市”标准,建设功能完善、产城融合、用地集约、生态良好的综合节点城市 。
促进“城乡一体、融合发展” ,坚持一二三产业融合发展,加强主城与副城、副城与副城以及城镇与乡村之间交通、产业等联系协作、梯次带动、互相促进。
一体化推进空间规划、产业发展、基础设施建设, 打造新型城镇化和乡村振兴“武汉样板” 。

武汉市空间发展总体布局示意图
2.打造重点功能区,实施“五个中心”建设 。明确主体功能区规划体系,统筹规划“五个中心”建设空间。
全国经济中心方面 , 中心城区推进汉口滨江商务区、武昌滨江商务区、杨春湖商务区建设,谋划青山、汉阳、谌家矶、白沙滨江区等重点功能区 ,引领现代服务业升级;
开发区和新城区以国家存储器基地、国家航天产业基地、国家新能源和智能网联汽车基地、国家网络安全人才与创新基地、大健康产业基地等为重点,支撑先进制造业发展。
国家科技创新中心方面 ,以“大武昌+长江新区”为核心集聚区, 持续推进东湖科学城、光谷科学岛、洪山大学之城等重点功能区建设 ,培育发展长江新区科教城,承载综合性科学中心、科教创新中心功能。
国家商贸物流中心方面 ,以大汉口地区为核心集聚区, 重点推进汉正街中央服务区、汉口北商贸区等重点功能区建设 ,承载商贸、消费中心职能;提升武汉航空城、阳逻国际港等重点功能区,承载综合交通枢纽职能。
国际交往中心方面 ,以大汉阳地区为核心集聚区, 重点推进龟北、中法生态城等重点功能区建设 ,承载国际赛事、国际合作等职能。
区域金融中心方面 , 重点以武汉金融城、光谷中心城、武昌金融街、汉阳基金基地等重点功能区为载体 ,培育总部金融集聚区。
3.强化枢纽支撑,打造交通强国示范城市。 按照《国家综合立体交通网规划纲要》要求,整合武汉综合交通枢纽资源,全面提升综合交通运输体系对外辐射能力和影响力。
构建武汉城市圈1小时通勤、长江中游城市群2小时通达、全国主要城市3小时覆盖的客运出行网 ,以及国内1天送达、周边国家2天送达、全球主要城市3天送达的货运物流网。
打造国家高铁中心,建设“超米字型”高铁网络和“一环八向”普速铁路网;打造民航客货运门户“双枢纽”, 推动武汉天河空铁枢纽建设,加强与鄂州花湖机场的联动 。
建成武汉长江航运中心,统筹铁、水、公、空等运输通道,强化多式联运。 打造“轨道上的大武汉”,建设“主城连网、新城通达”的轨道交通网络,并延伸至武汉城市圈城市 ;

武汉六环二十四射
加快高速环线和放射线的建设,构建“六环二十四射多联”的高快速路网布局 ,完善“快—主—次—微”城市路网结构体系。
加强客运枢纽、轨道站点、常规公交、慢行系统的综合换乘规划设计, 实现综合交通一体化、零换乘;推进土地复合利用,推进客运枢纽“站城一体” 。
(三)加强专项支撑,提升城市品质
1.完善市政基础设施,提高城市保障能力。 优化信息基础设施、融合基础设施布局,构建完善的新型基础设施体系,建设全域连续稳定覆盖的5G网络,建设智慧城市。
打造能力充足、优质高效的生命线供应系统,加强超高压、特高压变电站、LNG储气库等能源中心的节点支撑作用,畅通能源进城和输配的廊道网络;打造饮用、备用“双水源”城市,提升城乡供水品质。
提高污水处理能力,完善城镇污水收集管网,加快建设流域性大型终端污水处理设施,实现污水系统提质增效。推进垃圾分类体系,完善城市固废、危废处置体系。
2.加强韧性城市建设,确保城市运行安全。 构建多层次、高韧性应急防灾减灾空间体系,提高城市抵御自然灾害、应对突发公共事件、防范运行风险的能力。
加快流域综合治理,优化水系调度,提升防洪排涝标准,建设海绵城市。完善城市综合防灾减灾紧急疏散、救援网络和应急避难场所体系。
构建水、陆、空相结合的立体消防体系,实现5分钟消防安全全覆盖。严格控制较高风险的功能区域或者基础设施的安全隔离要求。强化城市空间和设施功能复合,提升城市建设弹性。
3.提升公共设施服务水平,增进民生福祉。 以全面覆盖、普惠均衡为目标,补齐教育、养老、便利店、菜市场等公共服务设施短板,建设15分钟生活圈。
推进邻里中心建设,打造一批高质量社区建设样本。统筹中小型体育场馆、文化活动中心等文体活动设施建设和社区足球场地设施改造,打造12分钟文体圈。完善微型公共空间网络,提高绿化500米服务覆盖水平,打造10分钟公共活动圈。
提升医疗卫生服务综合水平和应急救治能力,建设一批高水平的医疗科研项目,完善基层“哨点”的社区医院布局和院前急救的设施网络,建设中心城区10分钟、新城区12分钟医疗急救圈。
4.构建蓝绿交融的生态网络,提升环境品质。 完善生态保护和修复体系,推动矿山生态修复、湖泊水体整治、林地修复,保护生物多样性。
严格基本生态控制线管理,健全“自然公园—郊野公园—城市公园—社区公园—口袋公园”五级公园体系,优化城市风道、水道、绿道和蓝道空间,打通城市内部水系、绿地和城市外围河湖、森林、耕地,形成江河湖水网、绿脉公园网相融合的生态空间。
打造东湖绿心世界级城中湖典范、百里长江生态廊道和“九真山—九峰山”东西山系生态人文廊道。按照“一湖一绿道”要求,推进滨水绿道建设。
中心城区形成环汉口绿道、环汉阳绿道、环武昌绿道以及光谷绿道等“三镇三环”绿道体系,新城依托六大生态绿楔,形成“六楔成网”滨水绿道系统。
利用城市边角地、空闲地,“见缝插绿”布局“口袋公园”。
5.加强城市设计,塑造城市风貌特色。 将城市设计的理念和方法运用到规划建设管理全过程。
强化“一桥架南北、龟蛇锁大江”的城市核心意向,塑造“大江大湖大武汉”的城市景观风貌特色。
强化城市天际线、城市色彩、空间形态、建筑立面的控制引导,打造一批代表武汉最新建设成就和城市形象特色的标志性区域、标志性建筑。
加快推进开发区和新城区重点地区、滨水临山地区、历史风貌区等城市设计编制工作,实现全市重点区域城市设计全覆盖。
加强城市设计内容与法定规划的衔接,将设计意图转化为刚性管控要求,纳入规划设计条件,推进重点功能区和重要节点位置的公建类项目带规划方案挂牌。
6.实施城市更新行动,提升城市功能品质。 进一步完善“五年规划+年度计划”的城市更新规划编制体系,中心城区有序落实城市更新“十四五”规划,新城区结合自身发展阶段以及需求加快编制城市更新规划。
坚持因地制宜、“留改拆建控”并举,分类实施 “留房留人、留房提质、拆除改造” 。
中心城区加快推动老旧小区、绿中村、历史风貌街区以及工业遗产成片连片改造 ,实现“两降两增两保”(降低人口、建筑密度,增加绿色开敞空间、公共服务设施,保护历史文化街区、山体湖泊及周边环境);
开发区和新城区促进低效工业用地提质增效,完善基础设施、公共服务设施 。学习借鉴国内先进城市经验,突破更新改造的政策瓶颈,研究出台综合性城市更新实施意见。
(四)强化规划全过程管理,
推动城市治理能力现代化
1.深化“放管服”改革,优化营商环境。 在“四办”基础上全面推行规划行政许可事项、政务服务事项全程“网上办”和窗口“集中办”。
优化项目选址、用地预审、建设用地规划许可、建设工程规划许可等审批流程,推动“多审合一”“多证合一”“多测合一”“多评合一”“多验合一”。
完善城镇开发边界外乡村规划许可证制度。推进建设工程领域告知承诺制。
2.严格规划实施,强化刚性约束。 建设全域覆盖、动态更新、上下贯通的国土空间规划“一张图”,作为实施各类城市开发保护建设活动的基本依据,做到“一张蓝图干到底”。
建设国土空间规划“一张图”实施监督系统,强化国土空间规划编制、审批、修改和实施全程留痕。
加强部门间信息共享,做好与省级、国家级平台的对接,推进与其他信息平台的联通和数据共享。
3.建设城市仿真实验室,搭建国土空间决策系统。 统筹城市地理空间信息,融合城市运行数据,对城市时空数据集成管理,形成以现状底图、规划蓝图和实施动图为核心的现代化城市时空数据体系,实现全域全要素、规划全流程的数字化覆盖。
推进城市智能方法、智慧仿真工具研发,为自然资源和国土空间的调查评价、规划编制、政务服务、实施监督提供支撑和技术保障。
4.规范规划设计管理,提升规划设计水平。 加强国土空间规划行业人才培养和多专业合作。
规范规划成果编制要求,统一底图、统一底数、统一坐标、统一标准。通过征集招标,引入国内和国际知名技术单位(团队)参与武汉市规划设计。
严格行业监管,强化规划设计单位责任,开展责任规划师试点工作。发挥“众规武汉”平台作用,提高规划工作的公众参与度,推动城市规划共谋、共建、共享、共治。
NO2.
《武汉市开展高标准城市建设工作方案》
为贯彻落实市委、市人民政府关于提升城市能级和城市品质的工作部署,开展高标准城市建设,加快提升城市综合承载力,特制订本方案。
一、主要目标
坚持以习*平近**新时代中国特色社会主义思想为指导,紧扣国家中心城市、长江经济带核心城市和国际化大都市总体定位,
围绕加快打造“五个中心”、建设现代化大武汉目标任务,构建“主城做优、四副做强、城乡一体、融合发展”空间发展格局,
加快形成系统完备、高效实用、智能绿色、安全可靠的现代化城市基础设施体系,进一步提升城市能级和品质,为武汉高质量发展提供坚实基础。
二、重点任务
(一)打造交通强国示范城市,
提升辐射引领能力
1.建设全国铁路路网中心。 以武汉为中心,加快形成“两纵两横两斜”通达十二个方向的“超米字型”高铁枢纽网,构建武汉城市圈和长江中游城市群市域铁路交通圈, 力争到2025年,全市铁路总里程超过1000公里 。
建成武汉站、汉口站、武昌站、汉阳站、武汉天河站以及武汉东站、长江新区站“五主二辅”客站布局,形成内陆地区完善的铁路客货运双枢纽 。
到2025年,铁路旅客发送量达到1.8亿人次。
2.建设航空国际门户枢纽。 推进武汉天河国际机场基础设施提档升级,加快建设第三跑道等机场扩容工程,持续推进高铁进机场。
建设国家级临空经济示范区,打造集航空、科技、医疗健康、商务会展等高端现代服务业于一体的航空货运集散中心。
推动武汉天河国际机场和鄂州花湖机场联动发展,提升武汉区域航空枢纽功能,建设民航客货运门户“双枢纽”。
到2025年,武汉天河国际机场旅客吞吐量达到4200万人次/年,货邮吞吐量达到40万吨/年。
3.建设长江中游航运中心。 建设横贯东西、连接南北、通达海港的国家高等级航道,整治汉江蔡甸至汉川航道和梁子湖航道,提升汉江航运能力。
加快阳逻国际港集装箱水铁联运二期工程建设,推动阳逻港三期工程扩建。实施阳逻港、金口港、花山港、经开港“1+3”港区集装箱港口群基础设施建设,优化中转设施和集疏运网络,提升沿江港口铁水联运功能,打造港口型国家物流枢纽。
到2025年,武汉港集装箱吞吐量达到500万标箱。
4.建设全国公路网重要枢纽。 以建设武汉城市圈大通道(六环线)为引领,推动武大、武阳、沿江等对外通道提升扩容,力争启动武天、武松等国家中长期高速路网规划项目,加快构建“六环二十四射多联”高等级公路集成式快速路网络,
达到全市域“30—60—90”3个圈层时效目标(30分钟主城互通、60分钟市域辐射、90分钟大都市区直达), 实现以武汉为核心的沿城镇发展轴带高快速路、城市轨道、城际铁路、市域铁路等复合交通走廊 。
充分发挥武汉区域引领作用,实现“9个城市就是1个城市”。
(二)构建绿色高效交通体系,
提升城市通达能力
1.加快建设地铁城市。 全面实施轨道交通第四期建设规划和有关线路起始点调整,谋划启动第五轮建设规划。
到2025年,形成14条运营线路、总长600公里的轨道交通网络体系 ,迈向“地铁网络时代”,地铁站点800米覆盖都市发展区人口达到47.6%、覆盖岗位达到44.8%,轨道交通占公交客运量比例达到55%。
打造武汉城市圈干线铁路、城际铁路、市域铁路、城市轨道交通“四网融合”的多层次轨道交通网络 ,构建以轨道交通为骨干的1小时通勤圈,形成“市域门到门、城市圈区到区”的快捷交通体系,打造“轨道上的大武汉”。
2.加快建设畅通城市。 实施二七路至铁机路过长江通道、白沙洲公铁大桥、堤角过江通道等过长江通道工程,建设江汉八桥、江汉九桥、江汉十桥等过汉江通道 ,
均衡跨越江河湖泊通道布局,主城区过长江通行能力提升25%,过汉江通行能力提升50%。实施“环线优化、射线加密、骨干强化、治拥消堵”工程,加快重点区域功能性、结构性骨干道路建设,织密微循环路网,打通“断头路”,构建“窄马路、密路网”的城市路网布局,消减交通拥堵点。
“十四五”期间,主城区每年建成新增微循环路网里程不低于50公里,主城区快速路规划实现率达到95%,主干路规划实现率达到85%,主城区建成区路网密度达到7公里/平方公里。
初步形成构建主城与四大副城“2(2条轨道)+3(3条快速路)+3(3条主干路)”的多快多轨复合交通走廊 。
3.加快建设慢行友好城市。 重点实施绿道连通、轨道衔接、安全过街三大工程。
以片区为单元, 高标准改造汉口历史风貌区、武昌古城、汉阳归元龟北片等历史街区,汉口滨江商务区、汉正街中央服务区、武昌滨江商务区、青山滨江商务区 等城市重点功能片区的慢行系统和静态交通设施,打造绿色出行样板区;
实施百里长江生态廊道、东西山系绿道、自行车专用道示范项目等重点工程。打造慢行交通示范路,以已建成道路慢行交通缺位道路为重点,各区每年改造完成非机动车示范路不少于10公里。
(三)建设美丽中国典范城市,
提升生态环境品质
1.打造长江大保护典范城市。 打好碧水保卫战,深入推进河湖水环境综合治理,到2022年,全面完成13个劣V类湖泊和52个V类湖泊水质提升整治任务,
全面深化流域水环境治理,加快南湖、汤逊湖、北湖、东沙湖、汉阳六湖、黄孝河机场河、巡司河等七大重点流域水环境治理,不断推动流域水环境质量整体提升,构建水清岸绿、截污控源的水环境治理体系。
2.创建全国生态园林城市 。实施蓝绿交融工程,锚固“十字”型山水生态轴,建设世界级百里长江生态廊道、东西山系生态人文廊道。
加快建设五级公园体系,建成三环线“一带三十三珠”公园群,依托六大绿楔建设湿地公园、郊野公园。持续推进湖泊生态修复保护和综合提升,围绕龙阳湖、梦泽湖等建设一批特色环湖公园,让城市融入公园,让公园贴近生活,实现“300米见绿、500米入园”。
实施全域增绿提质,科学推进大规模国土绿化,实现植树造林10万亩,启动长江大保护国土绿化和湿地修复攻坚再提升行动,实施“村增万树”计划,建设示范村100个、标准村500个。
持续增加城市绿量、提升节点景观、构建生态格局,高水平创建国际湿地城市、国家生态园林城市,办好国际《湿地公约》缔约方大会,基本建成有湿地花城特色的公园城市。
3.积极建设“无废城市”。 提升城区乡镇垃圾分类收集和转运能力,重点推进千子山等循环产业园建设,加强生活垃圾分类回收与再生资源回收体系的有机衔接。
加强城市建筑垃圾填埋场规划建设,到2023年,实现原生垃圾零填埋,推行垃圾减量化和资源化。统筹推进14个生活垃圾处理设施新改扩建,构建与现代化城市相适应的城市垃圾分类治理体系。到2025年,生活垃圾无害化处理能力达到2万吨/日以上。
(四)搭建智慧韧性供应体系,
提升安全保障能力
1.建设“新基建”创新城市。 建设世界一流城市电网。加快推进陕湖±800千伏特高压直流工程、华*特中**高压“日”字型环网、江北李家墩500千伏、江南东新500千伏变电站建设,加快特高压靠城、超高压进城。
提升电网承载能力和电力输送能力,继续推进186项电网建设任务,完成394公里输电通道和中低压配网建设及智能化改造,新增220千伏容量1437万千伏安,中心城区电网供电可靠性、综合电压合格率提升至99.999%,确保“外电入汉”引得进、接得住、用得上,建成安全可靠、优质高效、绿色低碳、智能互动的世界一流城市电网。
2.推进市政基础设施智慧化改造。 以智慧路灯建设为抓手,建设一批多功能杆、柱、桩等新型智能感知设施,推动道路杆线“多杆合一”“一杆多用”,加快市政设施数字化、数字设施基础化融合转化,中心城区新建道路杆柱减量化达到30%以上。
以5G网络试点城市建设为契机,建成5G基站3.5万座,实现5G网络中心城区高质量覆盖、新城区中心区连续覆盖、重点场景室内全覆盖,打造全国一流5G网络,建成移动网、固定网“双千兆城市”。
推进智慧停车场和新能源汽车充电桩建设,到2025年,建成集中式充换电站1500个、充电桩20.5万个,满足中心城区基本停车泊位和充电设施刚需。
3.深入实施“四水共治”。
(1)构建江湖安澜、可防可控的城市防洪体系。实施长江、汉江、连江支流和中小河流综合整治,加固重点湖泊堤防,开展水库除险加固,加快杜家台蓄滞洪区安全建设,推进武湖、涨渡湖蓄滞洪区优化调整。
到2025年,三级以上河道堤防防洪达标率达到95%。
(2)构建排蓄畅通、调度灵活的城市防涝体系。加快竹林湖、鲁湖、朱家河等大型泵站建设,加大黄孝河、青菱河、东港等骨干港渠综合治理以及主次排水管网的新、改、扩建力度。
加快推进全域性海绵城市建设,到2025年,新增城市外排能力达到1135立方米/秒,排涝能力总体达到20年一遇以上,基本消除中心城区顽固渍水点,建成区50%以上面积达到海绵城市目标要求。
(3)构建水清岸绿、截污控源的水环境治理体系。持续提高污水处理能力,完善城镇污水收集管网,推进精细化雨污分流、排水管网缺陷修复和雨水溢流污染处理设施建设,实现污水系统提质增效。
到2025年,污水处理能力达到600万吨/日,新建污水管网700公里,城镇生活污水集中处理率达到95%。
(4)构建保障有力、节水高效的供用水体系。推进中心城区与新城区供水管网互联互通,形成城乡“一张网”供水格局。
建设梁子湖应急水厂,探索推进“一湖五库”和鄂北引水工程建设,打造饮用、备用“双水源”城市。加快二次供水改造,提升农村安全饮水水平。
到2025年,新增供水能力140万吨/日,新、改建管网1760公里以上,城市自来水出厂水质合格率达到99%以上,让城乡居民喝上稳定水、放心水、优质水。
(五)推进新型城镇化,
提升生产生活空间品质
1.实施主城做优。 完善城市核心功能,塑造高品质城市“主中心”形象。
加强打造“两江四岸”中央活动区,坚持世界眼光, 高水平开发建设二七滨江、汉正街、武昌滨江、青山滨江、王家墩、四新等重点功能区,高品质打造武昌湾、汉江湾、南湖白沙等片区 ,促进现代服务业集聚发展,城市功能品质有效提升。
推进古城新生,打造江岸历史之径片区、江汉百年商道片区、硚口汉正老街片区、汉阳古城片区、武昌古城片区、青山红房子片区、洪山大学之城片区 等7个亮点区块建设,挖掘历史文化资源,彰显文化魅力。
完成城镇老旧小区改造。 把老旧小区作为城市居民生活和城市治理的基本单元,以安全健康、设施完善、管理有序为目标,坚持“留改拆建控”并举,基本完成1616个2000年底之前建成的需改造城镇老旧小区改造任务。
2.推进四副做强。 加快建设光谷副城、车谷副城、临空副城、长江新区副城,支撑科技创新、先进制造、网络安全、临空经济、航天航运、未来产业等核心功能,
每个副城按照100—200万人的标准配置各类基础设施,重点打造光谷科创大走廊(含东湖科学城、光谷中心城、东湖实验室等)、车谷产业创新大走廊、武汉经济技术开发区智慧生态城、武汉天河航空城、长江新区国家生命健康创新发展示范区,
以轨道交通、高快速路的复合交通走廊为主要轴向,带动新城中心、工业倍增园区、物流园区、地铁小镇等功能空间单元的综合开发,打造产城融合、功能完备、生态宜居、交通便利的综合性节点城市和“五型经济”集聚区。
3.促进城乡融合发展 。按照“全面提升、连片打造、辐射带动、区域示范”的要求,实施“擦亮小城镇”行动,补齐小城镇管理薄弱、设施落后和特色缺失等突出短板, 建设蔡甸中法半岛小镇、黄陂甘露山文旅城、江夏金口新城等 。
到2025年,每个新城区重点培育2—3个特色功能小镇 ,构建“点上出彩、面上出新、带上成景、全面铺开”的美丽新城镇,创建以人为核心的新型城镇化“武汉样板”。
打造美丽乡村示范带,积极探索“旅游+”“生态+”“文化+”等乡村振兴模式,打造集农业生产、观光、乡村休闲以及美丽乡村建设于一体的精致乡村休闲游品牌。
到2025年,打造2个以上美丽乡村示范区、30个以上美丽乡村示范片带,建设40个以上乡村休闲游示范村、50个以上精致农业示范点和600个以上美丽乡村示范村 。
(六)构建普惠均衡保障体系,提升公共服务品质
1.打造和谐幸福家园样板区。 加快建设完整社区,实施绿色社区创建行动。打造15分钟生活圈,从市民角度切实提升生活品质,完善教育、养老、菜市场等基本公共服务设施,大力发展社区商业,实施便利店品牌化、连锁化、智能化三大提升行动,鼓励采取“一站式”邻里中心模式。
到2025年,各中心城区分别选取2个街道,重点建设15分钟生活圈示范工程 。
打造12分钟文体圈,实施“文化五城”建设工程,构建普惠型、高质量、可持续的公共文体服务体系,加快“四馆三场两中心”建设, 到2025年,每个区建成体育场、综合性体育馆、游泳馆等“一场两馆”,力争全民健身中心街镇全覆盖 。
2.实施健康武汉建设工程。 构建形成平疫结合、均衡覆盖的医疗卫生设施体系,打造中心城区10分钟、新城区12分钟医疗急救圈,实施综合性国家医学中心工程、重大疫情救治设施工程、综合医院和专科医院建设工程、基层卫生设施及疾控设施工程等4个重点工程建设。
落实和争取国家医疗科研项目,新建国家重大公共卫生事件医学中心、国家医学健康研究中心等11个重大医学科研项目。
重点新建常福、郑店、双柳、前川等4家平疫结合综合医院 ,扩建金银潭医院、肺科医院2家传染病医院,新建14个疫情防控救治基地、重症救治基地等。
重点新建33家综合医院和专科医院,填补南湖、杨春湖、古田、汉口北等医疗服务资源空白 。
按照社区医院或者二级医院标准,在每个区重点打造2—5个标杆化基层医疗卫生机构,每个区建立区急救分中心。
到2025年,每千人口医疗卫生机构床位数达到8.8张。
3.实施基础教育优质扩容工程。 推进公益普惠性幼儿园建设,新、改、扩建250所公办幼儿园,新增公办学前教育学位7万个。
推进180所中小学配套建设,竣工投入使用100所,增加中小学学位12万个 。
持续实施义务教育学校委托管理、小班化教学共同体建设,新建义务教育学校快速优质成长共同体。
到2025年,实施学区制办学的义务教育阶段学校比例,中心城区达到100%、新城区达到80% 。
全面提升60所高中阶段学校办学条件,扩大办学规模,为普及高中阶段教育、推进新高考改革、实施高中阶段学校多样化、特色化发展奠定基础。
三、工作要求
(一)高水平编制“十四五”各专项规划 。各区人民政府、市人民政府各部门要对标先进城市,科学谋划“十四五”期间本区域本行业的发展,合理确定“十四五”发展目标。
(二)高质量建设项目库 。各责任单位要加强本行业本区域的项目储备,做好“三库”建设,各区要细化项目安排,分年度形成一区一表,按照“储备一批、开工一批、建设一批、达效一批”的要求,实现项目库的动态滚动管理,增强投资增长的后劲。
(三)高效率推进前期工作 。各责任单位要高度重视前期工作,提升前期工作的效率和质量,加快办理前期手续,为项目开工创造有利条件,推动项目尽快落地实施,形成实物工作量和有效投资。
(四)高标准做好资源要素保障 。市、区财政部门要加强对建设项目的财政投入和政策支持,指导项目单位认真研究项目投融资模式,自然资源和规划、财政等部门要对策划项目建设所需要的配套资源予以积极支持,落实资金来源,做到资金安排与项目年度完成投资相匹配。
NO3.
《武汉市实施高效能城市管理工作方案》
为贯彻落实市委、市人民政府关于提升城市能级和城市品质的工作部署,实施高效能城市管理,优化城市发展环境,特制订本方案。
一、工作目标
坚持以习*平近**新时代中国特色社会主义思想为指导,牢固树立以人民为中心的发展思想,紧扣国家中心城市、长江经济带核心城市和国际化大都市总体定位,
聚焦“净、平、明、绿、美、齐、优”七大目标,下足“绣花”功夫,常态化推进创建全国文明城市、创建国家卫生城市、加强城市精细化管理工作,系统提升环境质量,全面重塑城市形象,为加快打造“五个中心”、建设现代化大武汉提供有力的市容环境支撑。
二、重点任务
(一)聚焦“净”,实施卫生提升行动 。构建与超大城市生活垃圾分类相适应的垃圾治理体系。
全面落实“精致环卫”严规30条,实施深度保洁,主次干道机械化作业率达到98%以上,环卫作业市场化覆盖率达到80%以上,保障全时全域路见本色、街净巷洁。
加大工地、市场、村湾、公路、水域、老旧小区、城中村、城乡结合部、铁路沿线、进出城道路等环境整治,实现薄弱区域环境面貌明显改善。
加强环卫设施运行管理,200余座垃圾收集转运站点、14座生活垃圾处理场所达标率达到95%以上,2000余座公厕达标率达到90%以上,全面取缔建成区旱厕。
完善生活垃圾处置体系,推进建筑垃圾资源化利用,到2025年,全市生活垃圾无害化处理能力达到2万吨/日以上。
落实320个农贸市场环境卫生管理主体责任。强化405条重要道路、背街小巷两侧绿化带、花坛卫生管理,加强300个主要城市公园、广场、街头游园、口袋公园等场所日常保洁,健全环境卫生长效管理机制,问题整改合格率达到95%以上。
实现1.3万个村湾日常保洁全覆盖,全市行政村生活污水治理覆盖率达到80%以上、处理率达到70%以上,建设200个以上美丽乡村示范村。
(二)聚焦“平”,实施道路提升行动 。对全市1417条城市道路以及市域公路的坑槽、龟裂、桥台跳车等路面病害加强日常巡查、快速开展处置维修,提升道路平整度。
对井盖、车挡、占道亭棚、箱柜、指示标牌、城市家具、树穴、绿化护栏等道路附属设施问题加强地毯式巡查,明确管养责任,确保设施完好度。
按照属地管理原则,对在建工地周边道路明确管理责任,规范占道工程管理,及时修复处理破损路面,清除占道障碍物、堆砌物,保证车辆和行人正常通行。
严格涉路施工打围和占道挖掘施工管理,严控断交封路行为。加强桥隧、燃气等安全管理,压实主体责任、属地责任和监管责任,以全时段监管、全链条预警、全过程保障,确保城市运行安全。
(三)聚焦“明”,实施亮化提升行动 。统筹城市功能照明与城市夜景亮化,加强规划衔接、完善顶层设计,编制完成《武汉市道路功能照明专项规划(2021—2025)》,修订和完善《武汉市城市道路照明设计技术规定》。
优先布局骨架性、系统性、全局性城市道路功能性照明,构建“环射结合、轴向成网”的照明网络。结合老旧小区改造,对24个片区、285个社区实施122项路灯改造提升工程,点亮城市道路“最后一公里”。
丰富两江四岸夜景层次,高品质点亮武汉绿地中心、长江航运中心等沿江一线地标建筑,打造城市核心区光影盛宴,建设世界一流滨水城市夜间景观带。
加强路灯线路防外破隐患整治,提升道路功能性照明设施运行安全可靠性。实施“节能增亮”行动,推进绿色节能光源应用,对重点道路进行LED光源节能改造,提升城市道路照明精细化管理水平。
(四)聚焦“绿”,实施园林提升行动 。打造“一路一景”,对武汉大道、长江大道、解放大道等100条重要道路进行绿化景观提升。
突出“一园一花”,完善堤角公园、和平公园、沙湖公园等10个花卉特色公园。开展“花靓江城”行动,布置园林花卉小景300处,打造花田花海300公顷,创建花漾街区30个,布置立体花坛、创意绿雕60处。
实施“公园焕新”行动,推进城市公园拆围透景100处,改造提升老旧公园30个,植物补植更新100公顷,开展公园文化活动2000场,提升公园治理水平,形成公园管理共建共治共享新格局。
推进精细化管理,落实建设、养护监管一体化,规范标准化作业程序,严格落实“三级”养护管理检查考核制度,开展公园、道路绿化“双十佳”评比,打造精致园林。
通过完善生态资源“一张图”系统,实施湿地监测、园林智能喷灌、智慧公园等智慧化建设,提升绿化管理效能。
全面推行“林长制”,强化森林资源保护管理,提升森林防灭火能力,严防林业有害生物。
(五)聚焦“美”,实施形象提升行动 。围绕建设“安全岸线、生态岸线、生活岸线、景观岸线”的目标,加快实施百里长江生态廊道14个重点示范项目,构建“城、滩、洲”一体化发展的经济活力示范区和世界级历史人文集聚展示区。
坚持规划引领,推进重点功能区、历史风貌区建设,着力打造武汉广电全媒体中心、天河国际会展中心等一批标志性建筑,塑造错落有致、疏密有度、高低起伏的城市天际线。
对17个城市重要出入口、34个一般路段实施环境提升,展示特色鲜明、环境优越的城市门户形象。
(六)聚焦“齐”,实施秩序提升行动 。加强道路交通全要素治理。让慢行交通有温度,清理整治各类占用非机动车道、人行道、盲道的摆摊设点、占道洗车、乱堆乱放、单车乱停等违规违法行为。
规范广告牌、交通标志设置,实现各类管线设施优化“共杆”,进一步净化人行道空间,让行人行走更加舒畅安心;
让城市道路通行有速度,3年综合治理50处堵点,打造50处精致交通片区、108处精致路口,全面提升城市道路畅通度;
让城市道路停车有尺度,持续巩固53条、213公里停车秩序示范路管理效果,并逐步拓展严管范围。深入推进智慧停车产业发展,采取共享停车、限时停放、即停即走、停车收费市场调节等措施,缓解停车难,使停车资源利用最大化。
(七)聚焦“优”,实施服务提升行动 。以“武汉因你而荣”文明实践、文明单位创建等活动为抓手,提高行业文明创建水平和窗口服务质量。
实施全市重点窗口行业群众满意度季度测评(40个重点窗口行业),落实工作讲评和媒体公示机制。
开展“四站一场”文明程度月度测评,实行一月一检查、一月一排名、一月一通报。加强对餐饮服务单位监督检查和双随机检查,开展风险分级管理,鼓励推行“互联网+明厨亮灶”,深化文明餐桌创建。
加强全市物业服务行业教育管理,定期开展督查排名通报。
提升医疗卫生机构办实事水平,改善服务态度、提升服务质量、优化就医体验。推进“一站式”政务服务,精简优化办理流程,完善限时办结、容缺办理、并联审批和重大事项全程代办服务机制,提升窗口服务质效。
三、工作要求
(一)明确目标,压实责任。按照“一区一表”安排,明确市、区两级年度工作任务、工作目标和责任主体,强化责任落实,实行清单式管理、跟踪式推动、销号式验收。全面推行路长制互动共治管理模式,健全问题发现—整改落实—督办协调—考核评价全链条工作流程。建立联席会议制度和工作调度机制,持续开展周通报、月排名、季考核,细化责任分工,强化问责问效,确保各项工作落细落实。
(二)提质增效,保障有力。市、区财政要加大对城市管理工作的经费投入,科学安排重点工作任务经费。各区要多渠道筹集资金,逐步提高环卫、市政、园林等作业定额标准,提高资金使用效率和效益。强化数字赋能,推动城市运行“一网统管”,提升城市管理智能化水平。指导督促各区特别是街道加快人员招考,配齐配足队伍,确保各项工作有序推进。
(三)宣传引导,营造氛围。坚持*党**员带头与全民参与相结合,最大限度调动社会各方力量,形成强大合力。推出群众举报有奖活动,利用城管“随手拍”微信小程序,采用积分累计、现金与精神奖励相结合方式,动员广大市民举报城市管理问题。深入开展爱国卫生运动,动员广大市民从我做起、从小事做起,积极参与环境秩序整治、清洁家园等志愿服务活动等。
相关附件
























































