
什么是金牛四区?
什么是金牛四区?
金牛四区并非是针对金牛区行政区划的再次细分,这是教育系统内特有的说法。
教育局把小学初中通过多校划片的方式进行编号,按照片号1、2、3、4……进行排序,参考下图:

如图所示,金牛四区(片号:4)就包括了石笋街小学、抚琴小学、金琴路小学、西安路小学和白果林小学。
对口中学包括:第十八中学、第二十中学、通锦中学、交大附属中学和金牛实验中学。
盘点金牛四区的小学和对口楼盘
石笋街小学


成都学区百科
石笋街小学


成都学区百科
石笋街小学
学校始建于1935年,坐落在老成都西门城墙边饮马河畔的石笋街上,毗邻前蜀皇帝王建的永陵,是国民政府将旧庙宇改建成的小学堂,历史上曾被称为“席草田小学”。
建校伊始,学校只有几间破旧的平房、狭小的操场,设施设备及其普通,到上世纪70年代仅有9个教学班、200来个学生、20几个教师,一度教育教学质量低下,1978年,升学率仅为49.2%,综合排位名列成都市老西城区的倒数第一名。1984年,王华倩任学校校长,以内部管理体制改革为突破口,以教育科研为动力,以课堂教学为中心,以提高三支队伍(行政干部、教师、学生)的综合素质为目的,进行了“探索规律,整体育人,全面提高教育质量”为期9年的整体改革实验。教育科研促进了教师队伍素质的提高,到2004年,学校60余名教师中,有特级教师2人,市、区学科带头人5人,获全国、省、市级奖励30多人,破格享受国务院有特殊贡献人才的专门津贴l人,享受成都市政府特殊津贴1人,成都市首届教育专家1人,还为金牛区教育系统输送了近10名校级干部。

学校校史馆
学校秉承把优质集团的教育理念、教育思想、课改成果、师资优势、社会影响力等教育资源配置到不同区域、不同集团和不同学生,逐步实现了公共教育资源效益的最大化的理念,充分发挥龙头集团的优势,发扬石笋的优良传统,秉承“和而不同,各美其美“的办学理念,担当起改革、创新之责,全方位引领、辐射和美、和雅、和悦三个校区,实现优势共享、资源共享、成果共享、共同发展,各具特色的集团办学格局。
石笋街小学坐落在老成都西门城墙边饮马河畔的石笋街上。
1935年当地政府组建席草田小学,是石笋街小学的前身。
1984年时任校长王华倩推动学校教育质量改革,奠定了学校发展基础。
2001年4月学校被授予“成都市首批义务教育示范校”。
2005年花牌坊小学并入石笋街小学,实现一校两址的分年段办学模式。
2009年石笋街小学校成为成都市教育局首批命名的名校教育集团龙头学校,其集团成员包括全兴小学和邛崃市道佐小学和石坡小学。
2010年教育部小学校长培训中心把全国第二个优秀校长培训基地授予石笋街小学。
2014年金牛区人民政府将外化成社区配套小学交给石笋街小学领办,营门口小学和希望学校加入石笋名校教育集团。
2015年金牛区人民政府和天府新区成都管委会签订教育合作发展框架协议,石笋街小学向天府新区输出品牌,领办新学校。
石笋的师资有特级教师、学科带头人,还有国务院津贴获得者等。2008年,英特尔公司在全球开展计算机教学课题研究。作为英特尔在四川惟一的试点,石笋街小学获得了50台捐赠电脑。当年,学校随机挑选了2007级6班作为试点,语、数、外三门主课全部进行数字化教学。在多媒体教学实验班,学生人手一台迷你笔记本电脑,老师布置作业,学生直接在电脑上完成;学生提交作业后,不仅可以立即知道答案是否正确,还会知晓这道作业题全班同学的完成情况,教学反馈及时有效。后来,金牛区在打造石笋街小学时,也喜欢以现代信息技术为切入点来进行深度挖掘。
2013年,石笋街小学先区内其他学校,着手开始构建当时在成都热极一时的“未来教室”。希望借助计算机和网络技术,对课堂教学、科研、管理、技术服务、等数字化信息进行收集、处理、整合、存储、传输和应用,实现以生为本——教师主导相结合的,根据学情、个体差异而教,运用数字化丰富的资源和先进技术,增强学习内驱力,让每个学生都能动脑动手,培养学习兴趣、习惯和能力,潜力得到开发,创新意识得到培养、提高课堂效能。

信息化图书馆
张友红
全国优秀校长,市优秀青年教师,感动金牛教育“灯塔人物”,金牛教育专家,省教育学会教育管理专委会常务理事、北师大首届专家型校长高级研究班学员、清华大学创新型管理高级研究班学员、华东师大中小学校长高级研究班学员。

张友红校长
抚琴小学


成都学区百科
抚琴小学


成都学区百科
抚琴小学
成都市抚琴小学创办于1989年8月,为抚琴小区的配套小学,当时叫“成都市抚琴西区小学”,2007年11月正式更名为“成都市抚琴小学校”。学校位于成都市一环路西三段,坐落在繁华羊西线旁,悠悠抚琴台边,校园内绿树成荫,环境优雅宜人,校园文化氛围浓厚。
近年来,该校学生在各级各类比赛中取得了佳绩,深受家长和社会各界的好评。学校先后取得了“全国红旗大队”“成都市红领巾示范校”、“金牛区校风示范校”、“金牛区文明单位”“成都市重点游泳学校” “全国双语学习研究中心” “四川省书法教育特色学校”等光荣称号。

抚琴小学以“人文厚笃、精真致远”为校训,力争将学校建成一所既具有高雅书画艺术气质,又深藏古典琴音韵律的精品小学校。“相如抚琴、丝弦雅韵、文纯人厚、翰墨丹青”,便是抚琴小学所立于教育之林的独有特色与成就。“走人文艺术精品学校之路,奠基学生个性化素质发展”。学校以文艺见长,书法、绘画、音乐等均可谓强项。
学校年初刚进行人事调整,原校长李秀蓉离任,原学校副校长邱伯成接任学校校长。

邱伯成校长
金琴路小学


成都学区百科
金琴路小学


成都学区百科
金琴路小学
成都市金琴路小学的前身是金鱼村小学,始建于1960年,从这里走出了许元民(特级教师,泡桐树小学老校长)、张玉仁(全国优秀班主任、特级教师、实验小学分校第一任校长)这样的名师,也是足球名将邹侑根的母校。
学校在近六十年公办治学历史中,以“魅力教师、活力课堂、快乐学生、智慧家长”为举措,着力创建“和谐金琴”。学校现有师生近千人,拥有区级教育拔尖人才、学科带头人、骨干教师17人。学校先后荣获成都市现代教育技术示范校、成都市科技教育示范校、成都市体育传统项目学校(足球、网球、模型)、金牛区示范家长学校等荣誉称号。
学校年初刚更换校长,原任校长周波,现任校长周骞。

周骞校长
西安路小学


成都学区百科
西安路小学


成都学区百科
西安路小学
成都市西安路小学坐落在成都市古蜀王建墓旁,前身是1943年创办于抗战时期的“三英小学”,已有70多年办学历史,是国家级“绿色学校”、成都市“科技基点学校”、成都市“环境友好型学校”。学校按照“生态立美,快乐教育”的办学理念,以环保、科技教育为两翼,构建生态和谐校园。富有特色的环保、科技活动多次获国家、省、市级奖励,教育教学成果显著。
长期以来,学校的办学水平得到了上级领导和社会的认可,学校先后被授予为“国家级、四川省、成都市绿色学校”、“国际野生生物保护教育项目学校”、“全国未成年人生态道德教育先进单位”、“四川省小公民道德示范教育基地”、“四川省少先队基础建设示范学校”、“成都市科技基点学校”、“成都市德育先进集体”、“成都市雏鹰红旗大队”、“成都市航模传统学校”、“成都市健康教育示范学校”、“成都市CAI教学先进集体”等荣誉称号。
刘莉
“2017全国生态文明教育创新人物”,全国德育先进工作者、全国生态文明教育创新人物、四川省环境文化教育委员会专家、成都市环境文化教育专家、金牛区环保达人。

刘莉校长
白果林小学


成都学区百科
白果林小学


成都学区百科
白果林小学
成都市白果林小学校创建于1994年,是一所校园建设独具特色、育人氛围浓厚的学校。在推进素质教育的过程中,学校牢固树立了“为学生一生的发展奠定基础,对学生未来负责”的办学理念,培养了一大批合格加特长的优秀学生。
近年来,学校办学效益与日俱增,受到社会各界的好评,先后荣获“四川省绿色学校”、“成都市校风示范学校”、“成都市科技教育示范学校”、“成都市现代教育示范学校” “成都市实验教学示范学校”、“成都市健康教育示范学校”、“成都市模范教工之家”、“成都市绿化先进单位”、“成都市巾帼文明示范岗”等多个荣誉称号。

台湾后龙小学到白果林小学参观交流
葛永婷
第六届全国优秀校长。

葛永婷校长
盘点金牛四区的初中
第十八中学


成都学区百科
第十八中学
学校创建于1946年,1997年被评为四川省重点中学,2018年被评为四川省一级示范性普通高中。学校分白果林(高中部)和抚琴(初中部)两个校区,总占地面积75.7亩,有教学班60个,学生2768人,教职员工258名,其*特中**高级教师80人,一级教师100人。
近年来,先后获得全国校园足球特色学校、全国体育传统项目先进学校、省文明单位、省现代教育技术示范校、省实验教学示范校、省青少年科技创新优秀学校、省心理健康教育示范校、省阳光体育示范校等荣誉称号。被评为“国家2049青少年科技创新试验项目培训学校”“空军招飞工作先进学校”“海军航空工程学院生源基地校”“中国科协——英特尔求知计划先进单位”“中科院教学试验基地”“北师大科学教育基地”。
2017年,学校入选“中法百校交流计划”。学校多次在市、区教育国际化论坛、会议作经验交流,2015年至2017年连续三年承担四川省人民政府组织的中日青少年友好互访交流活动。2014年,经市教育局批准,学校成立法语实验班,开设法语选修课程。
学校高考质量实现十年连续快速提升。近年来有“考”进清华、北大的秦来贵、胡钰文、张炜等;“画”进清华的黄琪、刘畅、干丁哲等;“唱”进清华的李璇等,“跑”进北大的叶尚书等;“踢”进国家队的女足冠军吴玺等,形成了低进高出、高进优出的素质教育新常态。
科创教育:以科普教育为基础,创新比赛为龙头,通过学校科普活动周、航模车模比赛、小发明、小制作比赛、小论文写作等活动致力于全面提升学生的综合素质,在各级各类科技比赛中获国家、省、市奖励多达500余人次,六名同学先后荣获全国车辆模型冠亚军;四名同学多项创造发明作品通过国家发明专利申请。学校科创教师在国家知识产权局登记注册的专利达10项之多。学校特色还包括体育教育和小语种教育。
曾品中
学校校长、*党**总支书记。
在平淡中求大成,在人文中求精细,在关怀中求精品,在和谐中求新境,在大爱中求新生……追求人文化管理和精细化管理熔为一炉而形成的教育境界——守正持中、雍容和畅的“中和之境”。

曾品中校长
金牛实验中学


成都学区百科
金牛实验中学
金牛实验中学是一所理念现代,教法智慧,师资雄厚,设施数字化,文化氛围浓郁的市级校风示范校。现有33个教学班,1700多名学生,省特级教师、教育专家、学科带头人、教育拔尖人才等100多名优秀教师。
成都市金牛实验中学是在建设有中国特色社会主义事业和实施“西部大开发”战略的背景下诞生的一所经省、市教委批准,实行公办民助办学体制改革的实验中学。办学之初,市政府和区政府高度重视学校的建立,派出金牛区教育局副局长肖剑书担任学校校长,使得学校自诞生之日始,便以其全新的教育理念、先进的办学体制和较高的办学起点,确保了她在成都教育改革中成为成功典范,教育教学成果丰硕,历届中考成绩均居市区前矛。
金牛实验中学共有129名教职员工(其中专兼职教师110人)。其中省特级教师1名,省骨干教师2名,市学科带头人1名,市优秀青年教师5名,市级骨干教师培训人员12名,区学科带头人6名,市区优秀班主任16名,区骨干教师13名,中高级教师90多名,占任课教师总数的80%以上。这是一支师德高尚、专业知识扎实、业务水平较高、有一定科研意识和能力的教师队伍,也是一支善于团结合作的优秀团队。
初中四年制重点班(针对五年级学校)、艺体招生(2020年取消艺体招生)、区内微机派位。

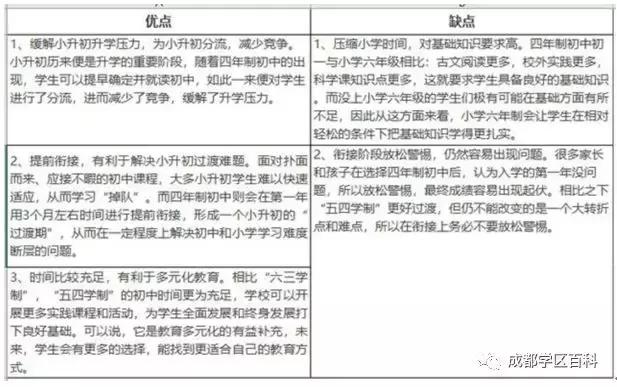
金牛实验中学是成都首批推广“5+4”学制的学校
5+4”学制到底是什么?
顾名思义,“5+4”学制即在九年义务教育不变的情况下,小学由六年缩短为五年,初中由三年延长到四年。这算是对传统“六三学制”的一个挑战,也可以理解为是对九年义务教育重新组合和完善。
5+4由来及发展
1981年,北师大附小率先进行了五四制实验。1989年,原国家教委提出,要积极推进五四学制改革实验。之后,实验规模进一步扩大到全国很多地区。
从2004年学年度起,上海市义务教育阶段正式全面实行五四学制。小学5个年级分别为一到五年级;初中全面实行四年制,其4个年级分别为六年级、七年级、八年级、九年级。
在全国各处试点四年制初中的环境下,成都教育并没有落后。2017年12月8日, 70余所初中学校、九年一贯制学校的代表汇聚成都市七中育才学道分校,由七中育才学道分校、金牛实验中学等全国12所学校发起的全国首个“四年制初中教育联盟”也正式成立。
5+4学习模式

由于5+4还没有统一的学习规划和课程模式,所以不同的学校模式有所不同,不过大同小异。大部分的模式都是第一年的上学期把六年级知识学完,下学期开始学习初中内容。 对于5+4学制是关键时期,一个是第一年的衔接期,一个是最后的复习期。
“5+4”学制VS“6+3”学制优劣分析


目前该校数学组和物理组实施学生课外作业优化,已编写了适合本校的统一课外作业资料——“课外作业30分钟”,做到了精选精练,注重实效,切实减轻学生的课业负担。学生每期参加区统考统阅,绝大部分学科各项指标名列全区第一。
2017年中考数据:
首届四年制2个班级98人,平均分610,600以上64人,高分率65%,重点率97%。
就读渠道:
1.具有金牛区户籍和金牛区学籍并已完成小学五年级学业的学生;
2.在充分了解本试点项目的基础上,学生本人及家长承诺:全程(四年)参加本实验试点项目,中途不得退出(适应准出机制学生除外);
3.具有一定的学力与思维水平,学习习惯好,自主学习能力强,能适应改革试点项目的教学。
刘仲文
四川省特级教师、四川省优秀校长、川派初中名校长,正高级教师。

刘仲文校长
成都市第二十中学


成都学区百科
成都市第二十中
成都二十中创办于1930年,原名成都私立大同中学,是金牛区办学历史最为悠久的中学。学校是四川首批一级示范性普通高中、四川省校风示范学校、全国学校艺术教育工作先进单位、全国群众体育先进单位、四川省阳光体育示范学校、成都市拔尖创新人才培养基地校、成都市国际理解教育课程实验校、成都市高中新课改示范校、新浪•教育“最具口碑魅力学校”。学校被中国教育学会授予“现代学校联盟行动计划首批加盟学校”称号,是中国科技大学等众多重点高校的优质生源基地校。学校位于环交大智慧城,占地120余亩,包括茶店子高中部和黄忠初中部两个校区。现有60多个教学班,学生3000余人,教职工260余人。
成都二十中系成都市高中新课改示范校,拥有一只爱岗敬业、勤于奉献教职工队伍,正高级教师1人、特级教师5人、高级职称教师102人,省、市、区各级学科带头人、教育专家等骨干教师130余人,并领衔4个市、区名校长(名师)工作室。学校储备了高品质的名优特师资团队,为新高考选课走班的顺利实施储备了一流的教师队伍。
成都二十中创办于1930年,原名成都私立大同中学,是金牛区办学历史最为悠久的中学。
1930年创建成都私立大同中学,为学校前身。
1950年中国解放,学校由川西行政公署文教处接管,由私立改为公立。
1952年学校迁至茶店子,更名为成都市第二初级中学。
1956年学校恢复设立高中部,更名为成都市第二十中学校。
1990年学校被四川省教育厅确定为四川省重点中学。
1998年成都市外化成中学划归成都市第二十中学校管理,成为学校初中部。
2002年学校被四川省教育厅确定为四川省国家级示范性普通高中。
2010年学校与英国麦德赫德语言学校签订了友好合作备忘录,通过中英校际连线开展“社区点亮生活”课程共建项目。
2014年学校被四川省教育厅确定为四川省一级示范高中。


学校大力推广智慧教育,构建大同智慧新校园
胡铃冬
四川省特级教师、四川省中小学教育专家、成都市特级校长、成都市【胡铃冬】名校长工作室领衔人、四川省动物学会理事、成都市教育学会理事、金牛区有突出贡献专家。
他担任多项省、市级课题的主研人员,其中成都市“十五”规划课题《中学生物学实践活动的研究与实施》等课题分获成都市和四川省教学成果一、二等奖。撰写教育教学及学校管理论文多篇,其中在教育部官网、《中国教育报》、《教育科学论坛》等媒体及刊物发表10余篇,合作编写学术专著一部。
在他的带领下,成都二十中“四川第一智慧校园”把花拼到开,让花永不败!凝聚成“情智并育、慧行天下”的教育理念以及“德育首位、竞赛领先、艺体见长、和谐发展”的办学特色。
2013年,胡铃冬校长受邀亚洲教育论坛年会做主题演讲,学校由此成为全国唯一一所连续两次受邀参加亚洲教育论坛的中学。

胡铃冬校长
通锦中学


成都学区百科
通锦中学
成都市通锦中学创建于1954年,原名铁道部第二工程局成都第一中学校,2006年1月1日正式移交给金牛区政府,更名为成都市通锦中学。2009年7月,金牛区教育局为了整合教育资源,将原铁二院初中部与通锦中学合并,组成了“新通锦中学”。2015年更名为“七中万达学校通锦校区”。
学校先后荣获四川省校风示范校、四川省体育传统项目学校、成都市德育先进集体、成都市特色学校创建学校、成都市国际礼节教育窗口学校创建学校等殊荣。
现有教职工208人,专任教师180中,有四川省知名教师8人、省级骨干教师5人、市级学科带头人1人、市级骨干教师10人;有心理咨询师3人,生涯规划指导师21人;有田径、足球、排球、篮球等各类国家级裁判21人。
。
成都市通锦中学机于成都市金牛区通锦路15号,为四川省重点中学,四川省校风示范校。
1954年建校,原名“铁道部新建铁路工程总局成都职工子弟中学校”。
1984年被四川省人民政府批准为首批扩大的省重点中学,也是全国铁路系统的重点中学。1994年成为省教委首批重新认定的省重点中学。
1998年被四川省教委命名为省级“校风示范校”。
2002年被四川省教育厅重新评估认定命名为“四川省示范性普通高中”
2006年正式移交金牛区教育局,同年改名为成都市通锦中学。
2009年原铁二院初中部与通锦中学合并,组成了“新通锦中学”。
2015年并入成都七中万达教育集团,更名为“七中万达学校通锦校区”。学校为七中万达本部,成员学校为成都市通锦中学校、成都市金牛中学,形成一校三区的模式。

学校积极开展生涯规划教育,成立了生涯规划指导中心。指导学生掌握认识自己的基本方法和途径,促其“自知”;引导学生了解社会给自己提供的客观条件,使其对自己成长和发展的环境有较清晰的把握;教给学生自主学习、自主修养、自主管理的策略和技巧,增强其自我成长的能力;通过学业决策和中高考志愿填报指导,助推学生生涯发展。
学生的发展性评价一直名列域内高完中前列,高初中教育教学质量荣获区市表彰奖励,誉播遐迩。师生戮力,家校偕心,成就全体学子顺利实现其学业规划,或普职、或艺体飞、或出国留学,大道皆通,前程似锦。
谭六三
中学数学高级教师,曾荣获全国100名基础教育改革杰出校长、全国教育科研管理先进校长、国防教育先进个人、成都市优秀青年教师、金牛教育专家等荣誉称号。被聘为全国中学教育科研联合体理事会常务理事、学术委员会副主任委员,全国教育策划学术委员会委员,四川省教育学会学习分会常务理事,成都市数学学会理事,四川省中学校长协会教学工作部部长,四川省资深优秀校长。

谭六三校长
西南交大附属中学


成都学区百科
西南交大附属中学
学校始建于1940年,是一所直属于西南交通大学的全日制完全中学,1986年被省教委命名为“四川省重点中学”,1994年10月通过省重点中学复查验收,1998年被命名为“四川省校风示范学校”,2012年通过省级校风示范学校和省示范性普通高中复查验收,2013年被评为“四川省阳光体育示范学校”,2016年通过“四川省阳光体育示范学校”复查验收。
学校特聘西南交通大学两院院士沈志云(西南交通大学教授)、中国科学院院士翟婉明(西南交通大学教授)为学校名誉校长,秉承西南交大百年名校风范,以“立足交大,服务社会,发挥优势,办出特色”为指导思想,努力将“竢实扬华,自强不息”的交大精神,“精勤求学、敦笃励志、果毅力行、忠恕任事”的交大校训融入到学校文化建设中,形成了严谨治学、团结务实、开拓进取的良好风貌。
学校初中开设了具有学科特点的分层走班教学、高中开设了具有选修特点的校本研究性学习科目,为学生个性发展提供多样性选择。

西南交通大学附属中学始建于1940年,是一所直属于西南交通大学的全日制完全中学。
1940年西南交通大学同贵州省教育厅合办“国立交通大学唐山工程学院平越高级中学”。
1944年因西南交通大学迁校后停办。
1972年在四川峨眉校区恢复办学,名为“西南交通大学子弟学校”。
1986年被省教委命名为“四川省重点中学”。
1989年随大学从峨眉迁至成都,更名为“西南交通大学附属中学”。
2013年被评为“四川省阳光体育示范学校”。
教学特色:
1、以提高常规课堂教学水平和师资业务能力为重点,抓好“岗位练兵”活动。全校坚持开展好“三课”常规活动,三课“指毕业班研究课、骨干教师示范课、青年教师汇报课”。教务处认真落实“三听、三看”专项工作,“三听、三看”:“三听”是指听课堂、听教研、听学情,“三看”是指看课堂、看教案、看作业。
2、注意多从学生的角度考虑,沟通为主,以生为本。发现亮点、保住亮点、培养优生群,落实奖励办法,提升课堂40分钟效益。
3、初中英语实行特色小班教学,实行统编教材和特色教材同步教学;英语课第二外语教材明确纳入课程表,完成了相应课时计划。外教课与实验班老师的教学相辅相成,构造语言环境让学生开口说话或者讲解一些西方文化知识,尽量让学生对英语保持兴趣。

郑江校长
金牛四区内的毕业生怎样读初中?
金牛四区内的5所小学对应第十八中学、第二十中学、通锦中学、交大附属中学和金牛实验中学五所初中。


毕业后有以下升入初中的途径:
1、考私立初中:
在6年级的时候,去报名参加参加私立初中的面试和摇号(私立摇号是从2018年才开始的)。面试上了,或者摇号摇中,就读私立初中。
2、参加艺体招生:
如果孩子有艺术类和体育类特长,报名参加全成都市(5+2区域)初中学校的艺体生考试招生,按照相应的专业,可凭专业成绩进入初中,被录取到相应的学校。
成都市2018年面向中心城区招收初中艺体特长生统一实行网上报名。中心城区是指成都天府新区(纳入中心城区招生范围的区域)、成都高新区(不含成都天府空港国际新城,该新城暂时纳入简阳市统一管理)、锦江区、青羊区、金牛区、武侯区、成华区、龙泉驿区、青白江区、新都区、温江区、双流区、郫都区。
3、大摇号
2018年成都市小升初第二批次学校共六所:石室中学(北湖校区)、成都七中(高新校区)、树德中学(光华校区)、树德中学(外国语校区)、北京师范大学成都实验中学、成都市第十一中学校(女子实验学校)。摇到哪所初中,就去哪所初中学校就读。
5+2区域包括:
武侯、锦江、成华、青羊、金牛,以及高新区、天府新区成都直管区。
新6区包括:
龙泉驿区、青白江区、双流区、温江区、郫都区、新都区。
4、小摇号:
最主要的入读初中学校的渠道。每年4月中旬,在7月份由金牛区教育局组织摇号,摇进第十八中学、第二十中学、通锦中学、交大附属中学和金牛实验中学,摇到哪所初中,就去哪所初中学校就读。
随迁子女入学。如果是在4所小学就读的随迁子女,则按照随迁子女入学政策,如果居住区域发生变动,由武侯区教育局进行统筹安排,指定初中学校就读;如果居住区域没有变动,则参加小摇号。
