河南省人民政府关于印发河南省新型城镇化规划(2021—2035年)的通知
豫政〔2021〕55号
各省辖市人民政府、济源示范区管委会,省人民政府各部门:
现将《河南省新型城镇化规划(2021—2035年)》印发给你们,请认真贯彻实施。
河南省人民政府
2021年12月31日
河南省新型城镇化规划(2021—2035年)
前 言
城镇化是现代化的必由之路和重要标志,是挖掘内需潜力、增添发展新动能的重要支撑,是优化省域国土空间开发保护格局、推动区域协调发展的有力抓手,是促进城乡融合发展、实现共同富裕的根本路径。面向2035年,为确保高质量建设现代化河南、确保高水平实现现代化河南,必须坚定不移、积极稳妥地推进实施以人为核心的新型城镇化战略。本规划根据《河南省国民经济和社会发展第十四个五年规划和二〇三五年远景目标纲要》编制,全面贯彻落实省第十一次*党**代会精神,重点明确未来全省城镇化的发展路径、主要目标、战略任务和政策举措,是指导全省新型城镇化高质量发展的宏观性、战略性、基础性规划。
第一章 发展基础
*党**的*八大十**以来,我省认真贯彻落实习*平近**总书记关于河南工作特别是新型城镇化建设的重要讲话和重要指示批示精神,制定实施《河南省新型城镇化规划(2014—2020年)》,积极推动新型城镇化建设取得重大历史性成就,为全面建设社会主义现代化河南、谱写新时代中原更加出彩的绚丽篇章打下了坚实基础、提供了有力支撑。
第一节 主要成就
近年来,我省深入实施新型城镇化战略,城镇化进程不断加快、城镇化质量大幅提升,城乡面貌持续改善,城乡融合发展取得重要进展,《河南省新型城镇化规划(2014—2020年)》确定的主要目标任务顺利完成,2020年全省常住人口城镇化率和户籍人口城镇化率分别达到55.43%和36.09%,增幅居全国前列且两者差距持续缩小。
农业转移人口市民化成效明显。深化户籍制度改革,全面取消除郑州市中心城区之外的其他县(市)和省辖市落户限制,基本实现零门槛落户。全面实施居住证制度,到2020年年底,累计制发居住证超过350万张,建立与居住证挂钩的基本公共服务提供机制。城镇住房保障对象彻底放开户籍限制,居住证持有人与户籍人口同等享有公租房申请权利。将进城务工人员随迁子女义务教育纳入公共教育体系并享受同等待遇,公共文化体育、法律援助、就业指导培训、基本公共卫生等各项服务不再区分户籍归属地,外来人口均可享受与本地户籍人口同等待遇。
城镇化空间格局持续优化。大中小城市和小城镇协调发展格局基本形成。郑州国家中心城市龙头作用更加彰显,2020年郑州常住人口达到1260万人,生产总值突破1.2万亿元,居全国第16位。郑州都市圈规模实力不断壮大,一体化发展水平持续提升。洛阳中原城市群副中心城市功能不断巩固提升,经济体量稳居中西部非省会城市首位。县域经济底盘更加坚实,深入践行县域治理“三起来”要求,认定一批县域治理“三起来”示范县,赋予县(市)255项经济社会管理权限,将财政直管县的实施范围扩大至全部县(市)。2020年,全省县域常住人口6948万人、约占全省的70%,县域生产总值达到3.37万亿元、占全省的61.3%,兰考等5个县(市)被列为国家新型城镇化建设示范县。交通物流枢纽地位更加巩固,四条“丝绸之路”通达全球,“米”字形高铁成形在即,公路网络内联外通,内河航运通江达海,全省综合立体交通网总里程达到27.8万公里,基本形成以郑州为中心、畅联八方的“米+井”综合运输通道。
城镇功能品质显著提升。百城建设提质工程深入推进,供水、排水、燃气等市政公用设施体系更加完善,污水处理率、生活垃圾无害化处理率均超过全国平均水平。城市综合服务设施覆盖率达到100%。信息基础设施建设全国领先,实现县城以上城区5G全覆盖,郑州国家级互联网骨干直联点总带宽达到1360G、居全国第3位。城市可持续发展能力稳步提升,万元生产总值用水量、万元工业增加值用水量连年下降,市政再生水利用量占污水处理量的比例高于全国平均水平,天然气、一次电力及其他能源消费比重不断上升,空气、水质、土壤等生态质量持续改善。城市文化软实力不断增强,全省文化及相关产业增加值占生产总值的比重超过4%,实现历史性突破,截至2020年,全省有23个城市入选全国文明城市。中原文化影响力越来越强,“老家河南”品牌持续叫响。
城乡融合发展进程不断加速。乡村振兴战略深入实施,2020年,全省农村居民人均可支配收入16107.93元,比2013年增长79.6%。城乡居民收入比从2013年的2.42缩小到2020年的2.16。城乡基本公共服务制度加快接轨,乡村学校建设条件和管理机制持续改善,统一的城乡居民基本养老保险、基本医疗保险制度基本建立。扎实开展农村“三块地”改革,基本完成农村承包地确权登记颁证和农村集体资产清产核资工作。巩义等5个县(市)获批开展国家新一轮宅基地制度改革试点。
城镇化体制机制改革深入推进。不断完善“人地钱”挂钩配套政策,“十三五”期间累计争取中央农业转移人口市民化奖励资金135.22亿元。出台政策激励城镇建设用地指标向吸纳城镇新增农业转移人口较多、发展较快的地方倾斜,实现土地和人口要素有效挂钩,建立城镇建设用地增加与农村建设用地减少挂钩机制。积极推进10个国家新型城镇化综合试点和20个省级新型城镇化综合试点改革,在户籍制度改革、城市更新、城乡融合发展等方面积累了有益经验。濮阳、长垣农村土地制度改革试点取得积极成效。许昌获批国家城乡融合发展试验区,在建立农村集体经营性建设用地入市等方面形成一批典型经验。
同时,也应清醒地认识到,我省城镇化发展不平衡不充分的问题仍然存在,一些新的矛盾和挑战逐步显现,主要集中在:老龄化加速和人口持续外流双重压力同时存在,新型工业化带动人口城镇化的动力不够强劲,城镇新增就业岗位供给能力较弱,人口城镇化的质量和效益有待提升;人口向城镇集聚与城市建设用地增长不够匹配,土地城镇化速度快于人口城镇化,城乡建设用地集约度和亩均产出有较大挖潜空间;高质量发展动力系统还不完善,中心城市发展层次水平不高,郑州国家中心城市和郑州都市圈综合实力、规模体量与国内先进地区差距明显,洛阳、南阳等地对全省发展支撑带动作用不足,多中心、组团化发展的空间格局尚未形成;城市公共服务还不能有效满足市民美好生活需要,特别是应对公共安全风险挑战的能力有待加强,城市安全韧性水平和功能品质亟待提升。
第二节 发展态势
进入新发展阶段,以国内大循环为主体、国内国际双循环相互促进的新发展格局加速构建。我省要在新发展格局中成为中高端、关键环,必须遵循规律、顺势而为、拓宽视野、超前布局。综合判断,我省城镇化将呈现出以下趋势:
城镇化进程仍处于重要战略机遇期。未来十五年,我省城镇常住人口将持续增加,城镇化动力依然较强。城镇化既是我省未来发展的最大潜力,也是支撑全国城镇化水平持续提升的重要板块。预计到2035年,全省城镇人口增量将超过2100万人,约占全国城镇人口增加总量的十分之一。随着国家重大区域战略的纵深实施,我省叠加了构建新发展格局战略机遇、新时代推动中部地区高质量发展政策机遇、黄河流域生态保护和高质量发展历史机遇,必将迎来新型城镇化蓬勃发展的新局面。
城镇化发展进入动力转换期。我省正在由工业化中期向后期迈进,产业发展动力更加多元,创新的重要作用日益凸显,创新和开放成为新型城镇化的核心动力。创新发展正从单个的创新型城市推动转向城市群创新生态网络构建,中心城市在区域创新体系中的核心作用更加显著。双循环格局下扩大和释放内需将是国内大循环形成的关键所在,中心城市、都市圈作为链接国内国际双循环的关键空间单元,将成为新发展格局的战略支点和主战场。当前我省正积极打造一流创新生态、产业生态,高质量推进新型城镇化,吸引高端人才落户、进入城市,将对我省建设国家创新高地起到重大助推作用,也有利于国家创新资源要素的优化布局。
城镇化格局进入重塑优化期。人口、经济要素向优势地区集聚成为不可逆转的发展趋势,中心城市和都市圈承载的人口和经济比重仍将不断提升,资源要素将进一步向中心城市和县城两端集聚。随着我省推进中心城市“起高峰”、县域经济“成高原”,两端集聚的趋势将进一步延续,中心城市辐射带动作用将进一步发挥,就近城镇化趋势更加明显,县城将成为就近城镇化的重要载体。
城市发展模式进入转型期。随着城镇化的持续推进和城市规模的不断壮大,超大特大城市面临风险逐渐增多、复杂性日益增强,城市安全韧性发展的重要性将更加凸显,建设韧性低碳集约城市成为广泛共识。未来城市建设将更加注重宜居韧性、精细智能、绿色低碳,亟需进一步统筹发展与安全,提升全覆盖、全过程、全天候城市治理能力,让人民生活更有品质、更有尊严、更加幸福。
城乡关系进入加速融合期。随着乡村振兴战略的深入实施,城乡人才、资本等要素自由流动的条件将更加成熟,城乡产业协同发展和农村一二三产业融合发展趋势将更加明显,紧凑一体的城乡空间网络将加快形成,城乡“两栖人口”将成为常态化现象。在推进新型城镇化进程的同时,亟需进一步打开“城门”、放开“乡门”,建立健全城乡融合发展体制机制和政策体系,坚持以工促农、以城带乡,加快城乡要素双向自由流动、公共资源均衡配置,为实现共同富裕打下坚实基础。
第二章 总体要求
第一节 指导思想
以习*平近**新时代中国特色社会主义思想为指导,全面贯彻*党**的十九大和十九届二中、三中、四中、五中、六中全会精神,深入学习贯彻习*平近**总书记视察河南重要讲话重要指示,坚持稳中求进工作总基调,立足新发展阶段、贯彻新发展理念、融入新发展格局,锚定“两个确保”奋斗目标,以推动城镇化高质量发展为主题,以转变城市发展方式为主线,以体制机制改革创新为根本动力,以满足人民日益增长的美好生活需要为根本目的,以中心城市、都市圈和县域为抓手,深入实施以人为核心的新型城镇化战略,以中原城市群为主体促进大中小城市和小城镇协调发展,推进城市治理体系和治理能力现代化,努力走出一条具有河南特色的新型城镇化道路,为奋力谱写新时代中原更加出彩的绚丽篇章提供坚实基础。
第二节 基本原则
立足新发展阶段,完整、准确、全面贯彻新发展理念,遵循城镇化客观规律,顺应城镇化发展趋势,重点把握以下原则:
——以人为本,公平包容。坚持以人民为中心,着力提高农业转移人口市民化质量,促进公共服务均等化,营造人文关怀、普惠共享的城市环境,坚持以人的城镇化引领促进人的现代化,加快建设宜居宜业宜游的现代化城市,走出一条人口大省、城镇化后发地区的跨越式发展道路。
——系统思维,多元协同。牢固树立系统观念,充分发挥市场在资源配置中的决定性作用,以信息化为引领,以城镇化为引擎,以农业现代化为基石,以新型工业化为支撑,推动“一化带三化”,统筹推进传统产业提质发展、新兴产业培育壮大和未来产业前瞻布局,建设数字孪生城市,促进城镇功能、产业支撑、人口集聚相统一。
——统筹布局,优化结构。立足资源环境承载能力和国土空间开发适宜性,进一步提升中心城市和都市圈引领带动能力,壮大中心城区规模实力,夯实县域经济基石,优化城市内部空间结构,推动城市发展由外延扩张式向内涵提升式转变,强化现代基础设施支撑作用,完善功能互补、集约紧凑的城镇化格局。
——绿色低碳,安全和谐。践行绿水青山就是金山银山的理念,围绕碳达峰碳中和目标,推动城镇化绿色低碳转型发展,提升城市安全韧性水平,增强灾害应急保障能力,推动形成资源节约型、环境友好型生产生活方式,建设有活力、有温度、有气质的幸福美好家园。
——城乡融合,共同富裕。以体制机制改革和试点突破为牵引,高水平重塑新型城乡关系,促进资源要素在城乡之间优化配置和自由流动,提升城乡基本公共服务均等化水平,持续缩小城乡发展和收入水平差距,扩大中等收入人群比重,全面实现城乡融合发展,促进全体人民共同富裕。
第三节 主要目标
到2025年,城镇化水平和质量稳步提升,全省常住人口城镇化率达到63%左右,城镇化率年均增速1.5个百分点左右,5年新增城镇常住人口800万人左右,城镇基本公共服务覆盖全部未落户常住人口。郑州国家中心城市竞争力大幅跃升,郑州都市圈引领带动全省发展的动力更加强劲,洛阳、南阳副中心城市作用更加彰显,区域中心城市集聚辐射能力持续提升,产业支撑能力显著增强,功能品质显著提高,治理体系更加完善,县域发展基石更加稳固,乡村振兴走在全国前列,城乡区域发展更加协调。
到2035年,城镇化进入成熟期,郑州都市圈总体发展能级进入全国第一方阵,中原城市群深度一体化发展格局更加稳固,全省常住人口城镇化率达到全国平均水平,基本实现新型城镇化。农业转移人口市民化总体完成,全体人民共同富裕迈出坚实步伐,中等收入群体比例明显提高,城乡区域发展差距和居民生活水平差距显著缩小,城市治理体系和治理能力现代化基本实现,社会充满活力又和谐有序,更多人民群众享有更高品质的城市生活。

第三章 构建大中小城市协调发展的城镇化新格局
坚持规模和质量双提升,推动中心城市“起高峰”,强化郑州国家中心城市龙头引领作用,打造现代化郑州都市圈,增强洛阳和南阳副中心城市辐射带动能力,推进区域协调联动发展,加快构建一主两副、四区协同、多点支撑的发展格局。
第一节 优化国土空间开发保护格局
落实主体功能区战略。综合考虑人口分布、经济布局、国土利用、生态环境保护等因素,合理布局生产空间、生活空间、生态空间,科学划定生态保护红线、永久基本农田、城镇开发边界“三条控制线”。加强空间发展统筹协调,按照城市化发展区、农产品主产区、重点生态功能区三大主体功能分区,合理确定各地主体功能,制定实施差异化政策,分类精准施策,加快形成生产空间集约高效、生活空间宜居适度、生态空间山清水秀的国土空间格局。建立国土空间规划战略“留白”机制,预留未来发展空间。
完善现代城镇体系。坚持中心城市和县城统筹发力,依据区位交通、产业基础、发展潜力等,引导不同城市科学确定功能定位。提高各级中心城市要素集聚能力和综合承载能力,支持郑州国家中心城市建设提质进位,推动洛阳、南阳加快向Ⅰ型大城市迈进,依托重要节点城市打造一批Ⅱ型大城市。推进以县城为载体的新型城镇化建设,推动有条件的县(市)发展成为中等城市,因地制宜推动小城镇特色化发展。着力推动不同城市错位互补、分工协作发展,加快形成以中原城市群为主体、大中小城市和小城镇协调发展的现代城镇体系。
第二节 提升郑州国家中心城市能级
聚焦当好国家队、提升国际化,强化枢纽开放、科技创新、教育文化、金融服务等功能,积极承接国家重大生产力和创新体系布局,增强科技创新策源和高端产业引领能力,深度参与国际分工合作,加强国际经贸合作和人文交流,加快打造国家创新高地、国家先进制造业高地、国家开放高地、国家人才高地。用创新培育竞争新优势,发展壮大数字核心产业,全面提升数字能力,发挥全国大众创业万众创新活动周举办地优势,打造“中原龙子湖”全国双创名片,营造“大众创业、万众创新”的浓厚氛围,推动驻豫单位在郑落地一批重点项目和重大平台。坚持制造业高质量发展,壮大“芯屏网端”全产业链,打造世界级智能终端产业集群,促进汽车产业集聚集群发展。推进高水平制度型开放,提升郑州—卢森堡“空中丝绸之路”品牌优势,加快中欧班列(郑州)集结中心示范工程建设,提升航空口岸承载能力,增开一批洲际客运航线,争取友好国家在郑设立商贸办事处、签证中心,创建国际消费中心城市。建立柔性引才引智机制,吸纳、集聚、培养创新领军人才和创新团队,实施高层次专业技术人才培养集聚工程。优化城市发展空间布局,强化周边县级组团产业支撑,加强与中心城区快速交通联系,打造功能完善的郊区新城。推进中心城区有机更新和品质提升,优化开发强度和人口密度,高标准打造城市核心功能板块,合理疏解一般性制造业、物流基地、专业市场等非核心功能,鼓励优质教育、医疗资源向新城组团转移。力争到2025年生产总值突破2万亿元,研发经费投入强度达到3%。
第三节 推动郑州都市圈扩容提质
优化重塑郑州都市圈“1+8”空间格局。推进郑州与开封、洛阳、平顶山、新乡、焦作、许昌、漯河、济源加速融合发展,着力构建“一核一副一带多点”的空间格局。“一核”即以郑州国家中心城市为引领,以郑开同城化、郑许一体化为支撑,将兰考纳入郑开同城化进程,发挥郑州航空港经济综合实验区枢纽作用,打造郑汴许核心引擎。“一副”即推动洛阳、济源深度融合,形成都市圈西部板块强支撑。“一带”即落实郑洛西高质量发展合作带国家战略部署,发挥沿黄河干流区域创新和产业等要素富集优势,以郑开科创走廊为主轴、郑新和郑焦方向为重要分支,打造以创新为引领的城镇和产业密集发展带。“多点”主要包括新乡、焦作、平顶山、漯河等新兴增长中心。
打造郑汴许核心引擎。推动郑开同城化发展,促进郑州、开封资源要素同筹同用、城市功能聚合互补、产业体系错位布局、公共服务共建共享,建设串联白沙科学谷、中原数据湖等节点的科技创新走廊。推动兰考深度融入郑开同城化进程,打造全国县域治理“三起来”样板,规划建设东部兰考、北部中牟—开封城乡一体化示范区、南部郑州航空港经济综合实验区—尉氏等郑开同城化示范区,赋予省辖市级项目管理权限,推动改革集成、资金投入、项目安排、资源配置等支持政策在示范区先行先试。推进郑州、许昌深度融合发展,以郑许市域铁路为先导加快构建一体化交通体系,充分发挥许昌先进制造业优势和郑州航空港经济综合实验区综合枢纽作用,高质量建设许港产业带,培育壮大航空经济、智能终端、高端装备、电子信息、生物医药、先进材料、现代物流、循环经济等主导产业,完善从源头创新、技术转移转化到高技术产业的创新链。依托郑许市域铁路、开港大道、G107等主要交通轴带,形成以郑汴许三市主城区和郑州航空港经济综合实验区为支撑,以郑开科创走廊、许港产业带、开港产业带为骨架的郑汴许“黄金三角”,发挥郑州航空港区位优势,打造都市圈的先进制造业集聚核心区。
促进都市圈一体化高质量发展。完善都市圈深度融合发展体制机制,创新跨行政区经济管理模式,推动规划统一编制实施、建设用地统一管理、市场监管统一执法、科技资源开放共享,建立财税分享、统计分成、政策协同机制。健全省级统筹、中心城市牵头、周边城市协同的都市圈一体化发展体制机制。统筹推进都市圈城际铁路、市域(郊)铁路、城际轨道交通建设,推动轨道交通“一张网”运营管理,加快打通城际“断头路”、拓宽“瓶颈路”,推动城际公路快速化、城际客运公交化,完善都市圈高快路网体系,加密城际直连快速通道,推进城市轨道交通、骨干路网高效接驳,形成内捷外畅的复合型交通廊道。重点打造郑开、洛巩、许港、郑新、郑焦、郑漯、洛济、洛平等8条产业带,加快形成以郑州为中心的主导产业集群和标志性产业链。设立新乡平原城乡一体化示范区、武陟、长葛、临颍等特别合作区,创新科技创新合作和产业园区共建模式,提升周边省辖市、县(市)对郑州的产业配套服务能力,形成以郑州为中心的主导产业集群和关键产业链,构建梯次配套产业圈。扩大郑州优质公共服务资源服务范围,开展多层次多模式合作办学办医,深入实施政务联通互认工程,推进社会保障并轨衔接,开展都市圈公共服务一体化试点改革探索,完善都市圈重大突发事件联防联控机制,构建便利共享生活圈。
第四节 培育壮大副中心城市
推进洛阳中原城市群副中心城市提级扩能。坚持创新产业双驱动、改革开放两手抓、文旅文创成支柱,加快建设国际文化旅游名城、国际人文交往中心和现代生态宜居城市,辐射带动中原城市群西部地区发展,力争到2025年生产总值突破8200亿元,中心城区常住人口达到350万人。壮大智能农机、工业机器人、新能源汽车、轨道交通装备等先进制造业集群,打造具有国际竞争力的装备制造产业集群。积极融入黄河国家文化公园、大运河国家文化公园体系,塑造“盛世隋唐”“国花牡丹”等特色文化品牌,创新发展新产品新业态,壮大文旅文创龙头企业、文创园等市场主体,建设全国区域性石窟寺保护研究基地和国家级河洛文化生态保护区。加快构建十字形高铁通道,实施洛阳机场改扩建工程,打造全国重要综合交通枢纽。
培育南阳省域副中心城市。坚持“多规合一”,做强做大中心城区,坚持全市域一体化布局,全面提升城市承载力、辐射力、带动力。坚持制造业高质量发展主攻方向,推动汽车零部件、农牧装备、应急装备、智能装备等产业突破发展,打造精密制造、生物医药、绿色食品、电子信息等千亿级先进制造业集群。支持南阳创建全国小微企业创业创新基地示范城市,培育一批具有核心竞争力的“专精特新”和“瞪羚”企业。完善现代综合交通运输体系,加快新型数字基础设施建设,推动大数据与综合交通运输深度融合。支持建设国家中医药综合改革试验区,高标准恢复建设张仲景国医大学,提升“八大宛药”规模、品质。实施南水北调中线工程丹江口库区等生态保育工程,加强水源保护和环境整治,确保“一泓清水永续北上”,切实维护南水北调中线工程安全、供水安全、水质安全。深化南水北调对口协作,完善汉江生态经济带上下游合作联动机制,支持南阳与湖北襄阳、陕西商洛联动发展。
第五节 强化区域发展多极支撑
加强区域中心城市和城镇协同区建设。建立完善区域协同发展机制,强化跨市域交通对接、功能衔接、产业连接,吸引人口、经济要素加速集聚,打造豫西、豫南、豫东和豫北四大城镇协同发展区,提升区域竞争合作能力,形成各具特色的发展引擎。推进洛阳与济源、三门峡联动发展,支持设立洛济融合发展示范区,打造豫西转型创新发展示范区。发挥南阳副中心城市带动作用,联动信阳、驻马店提升交通枢纽、产业创新、文化交往等功能,加快构建绿色产业体系,建设豫南高效生态经济示范区。支持商丘、周口依托战略通道和水运等优势,联动推进东向开放协作,建设豫东承接产业转移示范区。密切安阳、濮阳、鹤壁之间功能和产业联系,加快区域资源综合利用和产业协同转型,打造豫北跨区域协同发展示范区。统筹考虑区位交通、产业基础、发展潜力等优势,支持辐射带动能力强的城市,培育壮大区域中心和门户城市。
加快革命老区振兴发展。落实完善支持大别山、太行等革命老区振兴发展政策措施,加大转移支付力度,落实对口帮扶政策,补齐基础设施和公共服务短板。发挥革命老区“红、绿、特”资源优势,因地制宜发展特色种养业和产业链,强化科技创新牵引作用,大力发展康养和大健康产业,推动符合条件的新兴产业向革命老区优先布局。加大对革命老区内国家重点生态功能区补偿力度,强化红色资源保护利用,完善大别山、太行山、伏牛山旅游业高质量发展支持政策,支持创建践行生态文明的绿色发展示范区、全国知名的红色文化传承示范区、国家级风景名胜区和红色旅游融合发展示范区。支持信阳等革命老区重点城市加快提升规模能级,创建革命老区高质量发展示范区。加强与安徽、湖北大别山革命老区协作互动,探索生态、交通、产业等多领域合作共建。
对接融入国家重大战略。培育郑洛西(晋陕豫)高质量发展合作带,全方位推动多领域多层次合作,加快提升黄河流域生态安全屏障功能、区域协同创新能力和文旅协同发展水平,打造黄河流域高质量发展的典型代表和中西部增长中心。以共建淮河生态经济带为纽带,加强沿线城市与长三角城市群的产业承接和深度合作,搭建高水平协同开放平台,打造中原—长三角经济走廊。深入开展豫京津冀、豫粤港澳合作,聚焦数字经济、科技创新、现代服务业等关键领域,搭建具有国际影响力的合作交流平台,打造融入新发展格局的重要通道。
第六节 完善现代综合立体交通网络
巩固提升交通区位优势,统筹推进通道、枢纽和网络建设,加快构建安全、便捷、高效、绿色、经济的现代化综合交通体系,为优化城镇化空间布局提供支撑。
畅通综合骨干运输通道。完善国家综合立体交通网主骨架河南段,协同推进交通项目建设和运输服务组织,大力发展多式联运,构建高效快捷通达全国的“米+井+人”综合运输通道。提升新亚欧大陆桥、京港澳、太郑合、济郑渝等“米”字形主通道服务能力,推动繁忙路段扩容升级,合理建设分流路线。加强二广、大广、晋豫鲁、沪陕等“井”字形通道内运输服务组织,加快补齐高速铁路、高速公路等快速化运输设施短板,提升整体运输效率。构建宁洛、北沿黄等“人”字形通道,强化黄河流域交通基础设施互联互通,打通中原—长三角等东向交通走廊。
优化综合交通枢纽布局。推进“1+3+4+N”综合交通枢纽建设,构建布局合理、层级分明、功能衔接的枢纽体系。增强郑州国际性综合交通枢纽影响力,强化空陆双核驱动,加快建设郑州国际航空货运枢纽,实施小李庄站铁路枢纽工程,推进北编组站搬迁。加快建设洛阳、南阳、商丘全国性综合交通枢纽,提升高铁、机场等综合保障能力。打造富有特色的功能性综合交通枢纽,建设安阳陆港型国家物流枢纽,强化信阳大别山革命老区交通枢纽地位,提升漯河全国性邮政快递枢纽功能,打造周口临港型多式联运枢纽。提升省内其他区域性综合交通枢纽功能,优化高铁站、铁路货运站、机场、内河港口等枢纽场站布局,完善枢纽集疏运体系。
促进区域交通一体化发展。加快高速铁路拓展成网,推进普速铁路扩能升级,完善中原城市群城际铁路交通网,争取到2035年全省铁路营业里程达到1万公里以上,县(市)覆盖率达到96%,高铁路网规模达到3600公里。构建“一枢多支”现代化机场群,统筹推进基础设施建设、航线网络优化、地面交通衔接,推动航权、空域、时刻等资源高效供给,合理布局建设通用机场,大力发展航空经济。推动公路省际联通,消除跨区域“瓶颈路”“断头路”,建设中心城市和都市圈高速公路环射网络,到2035年形成“16纵16横6联”高速公路网络格局,强化普通干线公路对城镇、开发区、交通枢纽、景区等重要节点的覆盖衔接,建设安全畅通、质高路美的农村交通基础网络。构建“干支联动”骨干航道网,建设沙颍河、淮河、唐河等通江达海水运通道,完善周口港功能,依托黄河、大运河、库湖区打造旅游航道。

第四章 加快县域经济高质量发展
坚持把县域治理“三起来”作为根本遵循,大力推进新发展格局下县域经济高质量发展,促进县域发展要素高效配置,赋予县(市)更多经济管理权限,激发县域发展活力,加快推动县域经济“成高原”。
第一节 引导县域经济特色化发展
培育县域经济发展新优势。以强县富民为主线,以改革发展为动力,以城乡贯通为途径,打造一批产业先进、充满活力、城乡繁荣、生态优美、人民富裕的经济强县,构建以县城为龙头、中心镇为节点、乡村为腹地的县域发展体系,培育一批特色突出、竞相发展的增长点,形成可复制、可推广的典型经验,引领带动全省县域经济高质量发展。
推动县域经济因地制宜发展。坚持宜水则水、宜山则山,宜粮则粮、宜农则农,宜工则工、宜商则商,加强统筹、分类施策。优化开发县(市)突出转型提质,壮大优势产业集群,强化主导产业链式配套、基础设施统一构建,形成与中心城区梯度发展、优势互补的产业体系和联建共享、畅通快捷的交通体系。重点发展县(市)突出特色高效,稳固粮食生产能力,积极发展特色产业集群,推动由农业生产基地向制成品加工基地转变,以新型工业化促进农业农村现代化。生态功能县(市)突出环境保护,树立全域一体的大生态发展理念,提升重要生态产品供给能力,发展资源环境可承载的适宜产业,增强生态、文化、旅游和产业配套综合功能。
增强县域经济发展新动能。坚持市场主导,加快动能转换,大力发展低碳经济、循环经济,推动形成节约资源和保护环境的空间格局、产业结构、生产生活方式。建立健全考核评价和激励机制,推动转移支付、环境容量、建设用地、节能指标等资源要素向践行县域治理“三起来”示范县(市)倾斜。

第二节 推进“一县一省级开发区”建设
完善开发区体系。依托县域内现有国家级和发展基础好的省级开发区,推进区域范围内各级开发区实质性整合,统一规划、统一管理、统一政策、统一建设,形成布局合理、错位发展、功能协调的发展格局。完善开发区规划,优化调整开发区四至边界,按照产业用地占比超过60%的要求,合理确定开发区空间布局和用地结构,为产业发展留足空间。加强考核评价,完善以绩效为主要标准的分级分类综合评价体系,依托线上系统,实行月度监测、季度通报和年度考核。
推动开发区产业升级。推动各县(市)开发区着眼国内国际市场大循环、现代产业分工大体系,优化设置1—2个主导产业,推动要素加快集聚、资源优化配置、上下游企业联动,实现产业转型、创新生态、人才服务、生态价值等多重功能的高度耦合,培育形成一批竞争优势突出的产业集群和产业基地。支持开发区布局建设各类创新平台,完善创业创新孵化和成果转移转化机制,实现规模以上制造业企业研发机构全覆盖。推动开发区融入中心城市产业链供应链,鼓励开展跨区域合作,共建产业园区和发展“飞地”经济。
深化管理体制改革。推动开发区质量变革、效率变革、动力变革,形成新的集聚效应和增长动能。调整优化县(市)政府与开发区管委会关系,突出管委会经济管理和投资服务职能。逐步推行“管委会(工委)+公司”模式和领导班子任期制、员工全员聘任制、工资绩效薪酬制,加快建设专业化、市场化、法治化、国际化管理团队。推动开发区完善财政预算管理机制和独立核算机制,支持有条件的地方在所属政府预决算中单独列示开发区预决算。
第三节 提升县城综合承载能力
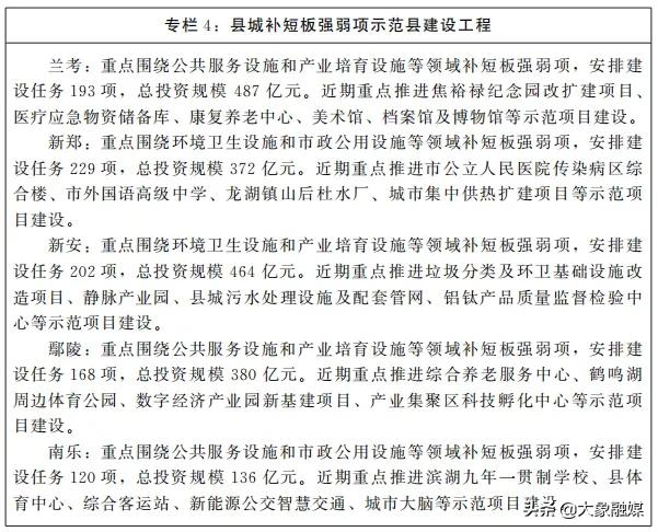
深入开展县城补短板强弱项。适应日益增加的农民到县城就业安家需求,加快推进以县城为重要载体的城镇化建设,着力提升县城首位度,提升县城公共设施和服务能力,围绕公共服务设施提标扩面、环境卫生设施提级扩能、市政公用设施提挡升级、产业培育设施提质增效,加快补齐县城突出短板。积极搭建政银对接服务平台,鼓励政策性开发性银行积极参与县城城镇化补短板强弱项,依托河南省融资综合信用服务平台提升信贷便利化、智能化水平。推进县城扩容提质,支持永城、林州、项城、长垣、新郑、禹州、巩义、固始、荥阳、邓州等发展成为中等城市。发挥兰考、鄢陵、新安、南乐、新郑等5个全国县城新型城镇化建设示范县(市)带动作用,促进人口集聚、产业集中和功能集成。

强化小城镇连接城乡纽带作用。因地制宜发展特色鲜明、产城融合、充满魅力的小城镇,增强对周边乡村的辐射带动作用。加强小城镇基础设施和公共服务设施供给,提高生活服务便利化程度,构建以乡镇政府所在地为中心的农村居民半小时生产生活圈。引导小城镇积极对接中心城市发展需求,融入产业链条,逐步发展成为卫星镇。引导区位优势明显、资源禀赋独特的小城镇发展成为先进制造、交通枢纽、商贸流通、文化旅游等专业功能镇;促进远离中心城区的小城镇完善公共基础设施,发展成为服务乡村、带动周边的综合性小城镇。培育发展一批3—5万人的中心镇,按照小城市的标准进行规划建设,推动周边农民就地就近城镇化。
促进特色小镇规范健康发展。聚焦先进制造、科技创新、创意设计、数字经济、创投基金、金融服务、商贸流通、文化旅游、体育运动、三产融合等产业类型,培育建设一批产业特而强、功能聚而合、形态小而美、机制新而活的精品特色小镇。建立全省特色小镇清单管理制度,加强底线约束和规范纠偏,节约集约利用土地,严防地方政府债务风险,严控房地产化倾向,严守安全生产底线。
第四节 深化县域放权赋能改革
深化扩权强县体制机制改革。按照“能放尽放”原则推进权力下放,扩大县(市)经济社会发展自主权,选择符合条件的县(市)赋予与省辖市相同的经济社会管理权限。选择10万人以上的经济发达镇作为试点,赋予同人口规模和经济社会发展相适应的管理权。全面深化省财政直管县财政管理改革,围绕县域高新技术产业、新兴产业发展等,建立健全财税激励政策体系,加快形成权责清晰、财力协调、区域均衡的省与市县财政关系。
推进县域开放型经济体制改革。实施审批服务事项权力清单和监管清单“一单规范”管理,全面推进“一网通办”。加强企业家队伍建设,建立健全现代企业制度,提高企业市场竞争力。完善联系服务企业制度,支持设立民营企业纾困救助基金。开展县域营商环境评价试点,逐步实现省对县(市)第三方营商环境评价全覆盖。创新招商理念和模式,建好招商引资服务平台,打造专业化招商队伍。
第五章 推动农业转移人口全面融入城市
坚持以优质公共服务推动人的全面发展,以农业转移人口为重点,兼顾其他非户籍常住人口,深化户籍制度改革,推动常住人口全面享有高质量城市基本公共服务。
第一节 打通市民化制度性通道
深化户籍制度改革。坚持尊重意愿、存量优先、循序渐进的原则,进一步放开放宽城市落户限制,持续降低郑州中心城区落户门槛。完善人口管理制度,建立以经常居住地登记户口制度,提高户籍登记、迁移便利度,逐步实现人口自由流动和迁徙。
维护进城落户农民的农村权益。加快完成农村不动产确权登记颁证工作,依法保障进城落户农民农村土地承包权、宅基地使用权、集体收益分配权,不得以退出上述权益作为农民进城落户条件,支持引导其依法自愿有偿转让上述权益,建立健全农户“三权”市场化退出机制和配套政策体系。
第二节 扩大基本公共服务覆盖面
加强随迁子女教育保障。健全以居住证为主要依据的进城务工人员随迁子女义务教育入学政策,以公办学校为主将随迁子女全部纳入流入地义务教育保障范围,逐步将农业转移人口纳入流入地普惠性学前教育、高中教育、中等职业教育保障范围。对随迁子女和户籍学生实行混合编班、统一管理、平等对待,提升随迁子女与户籍学生教育融合度。加强对随迁子女的教育关爱和人文关怀。
提升就业公共服务水平。完善各级公共就业服务机构功能,加强基层公共就业创业服务平台建设,推动公共就业服务城乡常住人口和用人单位全覆盖。健全劳动合同制度和劳动关系协调机制,完善欠薪治理长效机制和劳动争议调解仲裁制度,探索建立新业态从业人员劳动权益保障机制。畅通失业人员求助渠道,健全失业登记、职业介绍、职业指导、生活保障联动机制。
增强社会保障能力。全面落实企业为进城务工人员缴纳职工养老、医疗、工伤、失业等社会保险费用责任,支持有意愿、有缴费能力的从事灵活就业和新就业形态的农业转移人口参加城镇职工基本养老和医疗保险。对接养老保险全国统筹,加快实现社会保险关系跨地区无障碍转移接续。探索推进基本医疗保险省级统筹,加强医保关系转移接续服务,推动跨地区异地就医门诊、住院费用直接结算。
第三节 提高农业转移人口劳动技能素质
高质量推进“人人持证、技能河南”建设。统筹发挥企业、职业院校、技工学校等作用,强化农业转移人口职业技能培训和职业教育,提高农业转移人口在城市稳定就业能力。充分调动企业和职业院校积极性,聚焦主导产业需求、现代化经济体系要求,推进职业教育与培训体系重塑性改革。加快“双师型”教师队伍建设,提高职业院校专业设置、课程内容与市场需求、产业发展契合度,探索公办职业院校混合所有制改革。
完善技能人才培养机制。稳步发展本科职业教育,推动不同层次职业教育纵向贯通,促进不同类型教育横向融通,健全职普并行的培养体系。聚焦用工矛盾突出行业,强化企业主体作用,面向新生代进城务工人员大规模开展职业技能培训。加强进城务工人员就业创业服务,推进劳务输出工作信息网络建设,提升用工培训、管理维权等服务质量,持续开展“春风行动”等公共就业服务专项活动。
深化职业教育机制改革。深入实施职业技能等级证书制度,建立健全职业技能等级与薪资待遇挂钩机制。统筹各级各类职业技能培训资金,优化政府职业技能培训补贴机制,畅通培训补贴直达企业和培训者渠道。扩大职业院校招收农业转移人口规模,依托职业教育国家学分银行,实施“学历证书+职业技能等级证书”制度,推动各类学习成果认证、积累和转换。完善技能人才培养、评价、使用激励机制,培养更多高素质技能人才、能工巧匠、大国工匠。
第四节 完善农业转移人口市民化配套政策
完善财政转移支付与农业转移人口市民化挂钩机制。健全农业转移人口市民化财政奖励机制,扩大奖励资金规模,提高各级财政均衡性转移支付中非户籍常住人口权重系数,加快实施中央预算内投资和中央财政专项转移支付安排向吸纳农业转移人口落户多的城市倾斜的政策,重点支持市政公用设施、公共服务设施、环境基础设施建设运行维护。
健全城镇建设用地增加规模与吸纳农业转移人口落户数量挂钩机制。采取规划总量调控和计划单列下达等方式,加快构建科学合理的人地挂钩机制和政策。编制和修订国土空间规划,要充分考虑人口规模因素特别是进城落户人口数量,科学测算和合理安排城镇新增建设用地规模。依据国土空间规划和上一年度进城落户人口数量,合理安排各类城镇新增建设用地年度计划。
第六章 建设宜居韧性智慧现代化城市
坚持人民城市人民建、人民城市为人民,加快转变城市发展方式,把安全理念贯穿城市规划、建设、管理全过程,优化城市生产、生活、生态空间,打造宜居、创新、智慧、绿色、人文、韧性城市。
第一节 建设便捷舒适的宜居城市
以人性化、便捷化为导向,科学配置公共资源,统筹安排城市建设、产业发展、基础设施和公共服务,优化完善城市功能。
提升公共服务能力。全面提升城镇社区公共服务设施15分钟步行可达覆盖率,开展完整居住社区补短板行动,因地制宜实施市政配套设施和康养、育幼、文体等公共服务设施改造。重点提升郑州、洛阳、南阳等中心城区高等级服务设施和区域协同服务能力,发展金融、信息、科技与商务服务业等高端服务功能,促进优质公共资源相对集中布局。推动省内其他城市弥补优质医疗资源短板,加快城区教育资源均衡配置,提升文化馆、体育场馆等基本公共服务水平。
完善市政公用设施。推动市内市外交通有效衔接和轨道交通融合发展,规划建设多层次大容量轨道交通网络,优化城市交通换乘枢纽布局,推广TOD开发模式(以公共交通为导向的城市发展模式)。优化城市道路网络功能和级配结构,推进城市步道和自行车道合理改造与建设,合理布局公共停车场,鼓励引导停车位错时共享,推动城市停车位与汽车保有量之比提高到1以上。构建适度超前、车桩相随的公共充电网络。有序推进排水、供电、供热、燃气、通信、有线电视等地下管线建设改造,优先在新城新区、各类园区和成片开发区域推进地下综合管廊建设。加大快递物流末端配送设施覆盖力度,拓展集成寄递、售货、回收等多种功能。
完善住房市场体系和住房保障体系。坚持“房住不炒”,加快建立多主体供给、多渠道保障、租购并举的住房制度,加大住房保障力度,满足新市民和住房困难群众的基本住房需要。落实完善房地产金融审慎管理制度,构建房地产市场调控长效机制,疏通土地供应、开发建设、新房和二手房等循环链条,更好满足购房者的合理住房需求,因城施策促进房地产业良性循环和健康发展。健全以公租房、保障性租赁住房和共有产权房为主体的住房保障体系,培育发展住房租赁市场,引导专业化、机构化租赁企业规范发展,盘活存量房源和闲置用房发展长期租赁住房,扩大优质稳定住房供给。加快郑州、洛阳、南阳等城市保障性租赁住房建设,以建筑面积不超过70平米的小户型为主,有力保障新市民、青年人等群体的住房需求。改革完善住房公积金制度,健全缴存、使用、管理和运行机制,争取开展灵活就业人员参加住房公积金制度试点。加快国有建筑企业混合所有制改革,打造具有全国影响力的建筑业企业,引领全省建筑业由大到强转型升级。
实施城市更新行动。推进以老旧小区、老旧厂区、老旧街区、城中村等“三区一村”改造为主要内容的城市更新行动。建立完善城市更新制度机制,探索适用于存量更新的规划、土地、财政、金融等政策,完善审批流程和标准规范,探索政府引导、市场运作、公众参与的可持续模式,坚持“留改拆”并举、以保留利用提升为主,加强修缮改造,补齐城市短板,注重提升功能,增强城市活力。实施城市更新行动要防止大拆大建,探索推动城市更新立法,支持郑州、开封、洛阳、安阳等城市率先开展城市更新试点示范,推动全省制定实施城市更新工作方案。完善供水、供电、燃气、公交、通信等市政设施,保障城镇居民基本公共服务质量,提高住宅成品装修和绿色建造水平,推进物业管理服务标准化。健全城市体检机制,坚持体检评估先行,聚焦短板弱项,针对各类“城市病”,合理确定城市更新重点,划定城市更新单元。

第二节 建设安全可靠的韧性城市
聚焦重大风险防控薄弱领域,完善体制机制和防灾减灾设施,全面提升城市抵御冲击能力,保障城市正常运转和人民生命健康、财产安全。
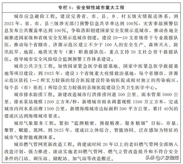
加强城市“里子工程”“避险工程”建设。以燃气管网、交通物流、供电供水、信息通讯、电力系统、热力管网等工程为重点,实施城市生命线补短板工程,建立风险隐患排查整改动态清单。深入开展燃气管网和相关设施排查整治,强化老旧管道检测评估,建立企业、市县、省级三本台账,滚动实施更新改造项目,全面消除安全隐患。推进新城新区高标准规划建设,强化气候可行性论证,提高既有建筑灾害设防标准,完善防御设施。适度超前强化抗险设计,建立完善城市生命线安全运行监测系统,绘制生命线管网数字地图,开展供电供暖负荷预测和气象灾害影响评估,逐步实现风险数字感知、预测预警和高效处置。积极推进既有小区电力设施迁移改造或防涝加固,新建小区配套电力设施原则上应当放置在地面层。坚持地上地下空间相结合,合理规划布局应急避难场所,提升体育场馆等公共建筑和设施的应急避难功能。推动数字孪生城市建设,加快推进城市地上、地面、地下设施数字化建设,全面提升城市安全系数。
全面开展城市内涝治理。坚持外防进水、内防积水,统筹推进城市防洪排涝设施建设和海绵城市建设,全面提高城市排水管网建设标准,健全定时清淤疏通长效管护机制,建设自然积存、自然渗透、自然净化的海绵城市,有效减少城市建成区内涝现象发生。加强自然山水保护和河湖水系建设联通,保护行洪通道、蓄滞洪区和大型雨水调蓄空间,加强城市排水防涝设施建设和提标改造,形成源头减排、管网排放、蓄排并举、超标应急的城市排水防涝工程体系。推广海绵型道路与广场、公园与绿地、建筑与小区,增强“渗、蓄、排、用”功能。加快推进鹤壁、信阳等海绵城市试点建设。因地制宜建设城市蓄水排水设施,推进海绵城市建设与灾后恢复重建、绿色社区建设与城市更新等有机衔接。
提高城市公共卫生防控救治能力。健全传染病救治体系,推动省辖市、济源示范区传染病专科医院或相对独立的综合医院传染病区全覆盖,推进综合医院和疾控中心提标改造,增强传染病科室和重症监护室诊疗救治能力,优化发热门诊等疾控网点布设,预留应急空间,加强业务用房建设和必要设备配置,分级建设重大疫情救治基地,改善提升基层医疗卫生机构疾病防控条件。提升平疫结合能力,确保新建改建的特定大型公共设施具备短期内改造为方舱医院的条件。加强重大疫情应急物资储备、技术储备和产能储备。健全传染病疫情和突发公共卫生事件监测系统,完善公共卫生重大风险研判、评估、决策、防控协同和分级分层分流的疫情救治机制,建立专常兼备、反应灵敏、上下联动的应急响应体系。
健全城市应急管理体系。完善安全生产、消防、森林防灭火、防汛抗旱、防灾减灾、灾难救助、地震地质灾害等部门联动协同机制,提升突发事件应急处置能力。加强工业园区、老旧市场、老旧小区等重点区域安全管理,在人员密集的重点场所配备安全员和安保设施,逐步在大中城市重点线路、重点时段的公共交通运输工具上配备乘务管理人员。依托郑州、洛阳、南阳、商丘、信阳、平顶山、鹤壁等枢纽承载城市,建设医疗、抢险救援等应急物资储备库,加快推进豫中、豫中南、豫东、豫西、豫南和豫北等六个区域性综合应急救援保障基地建设,完善区域应急联动机制,支持郑州打造特大城市韧性治理新标杆。深入开展防灾减灾知识宣传和普及教育,健全防灾减灾演习机制,提高居民自救互救能力。

第三节 建设更具活力的创新城市
把创新摆在发展的逻辑起点、现代化建设的核心,发挥城市集聚创新要素主要载体作用,增强城市创新能力,提升产业支撑能力、高新人才吸引能力、尖端技术研发能力、创新成果转化能力,加快打造国家创新高地。
优化产业创新布局。构建省域产业创新发展格局,提升郑州创新首位度,推动郑州都市圈城市联动创建综合性产业创新中心,引导洛阳、南阳加快布局专业型产业创新基地,支持其他重要节点城市夯实产业基础,加大产业创新资源引进力度,打造新兴产业创新发展策源地,持续推进国家创新型城市建设。鼓励郑洛新国家自主创新示范区等重大平台探索差异化创新发展路径,促进人才、技术和资金等高端要素集聚,积极创建国家区域科技创新中心。推动城市产业发展、创新创造与功能布局融合互动,打造集成科技、商务、金融、文化等复合功能的创新街区,有序布局市场化、特色化、专业化众创平台。推进济源、开封、洛阳产城融合示范区提质发展。
建设创新平台载体。深入实施创新驱动战略,加快嵩山实验室、神农种业实验室、黄河实验室和省产业研究院、中试基地等建设,布局建设超短超强激光平台、量子信息技术基础支撑平台等大科学装置,一体谋划省科学院重振重建和中原科技城融合发展,打造自主创新重要源头和原始创新主要策源地。大力推进郑州大学、河南大学“双一流”建设,打造河南高校“双航母”,推动更多高校进入“双一流”建设行列。培育壮大创新企业群体,推进产学研深度融合,支持企业牵头组建创新联合体、行业研究院、共性技术平台,承担国家和省重大科技项目、创新能力建设专项、关键核心技术攻关专项。推广“智慧岛”双创载体,探索形成能够自我盈利和可持续发展的标准化模式,打造一批未来产业先行区、创新创业引领区和省级以上高新区。推动国家级省级双创示范基地提质增效,探索建设“楼上楼下”创新创业综合体,建立科技成果“沿途下蛋”高效转化机制。
营造一流创新生态。统筹城市创新要素、企业产业需求和研发平台载体,加强行业龙头企业和科技型企业与高校院所、中介服务机构、行业组织等沟通联系,构建以市场为导向、大中小企业和各类主体融通、产学研深度融合的创新生态。强化对企业技术研发环节的政策支持,加大企业研发后补助等财政奖补力度,引导企业加大研发投入。支持双创示范基地与金融机构建立长期稳定合作关系,加强新兴领域创业投资服务,建立覆盖全过程的科技金融服务体系。
吸引汇聚青年人才。坚持以产聚才、以才兴产、产才共融,贯通产业链、人才链、创新链,构建适应青年创新创业全生命周期的新生态。建立省级统筹、市级主体的青年人才引进政策体系,提高配偶就业、子女入学、医疗等方面的保障水平。积极实施青年安居保障工程,加大青年人才公寓保障力度,扩大保障范围,推动打造一批功能齐全、青年青睐的新型城市社区。
第四节 建设数字孪生的智慧城市
以基础设施建设为支撑,以核心产业壮大为突破,以融合应用创新为引领,以数字治理能力提升为关键,着力推动数字经济和实体经济深度融合,丰富拓展应用场景,全面提升城市智慧化水平。
前瞻布局新型数字基础设施。全面提升信息基础设施水平,建设全国重要的信息通信枢纽和信息集散中心,打造千兆城市和行业千兆虚拟专网标杆,推进农村家庭百兆光纤和乡镇以上区域5G网络全覆盖。实施郑州国家级互联网骨干直联点提升工程,推进下一代互联网规模部署,提升互联网协议第六版(IPv6)活跃用户和流量占比。统筹移动互联网和窄带物联网(NB—IoT)协同发展,加快物联网终端和智能化传感器规模部署。积极探索天地一体化、第六代移动通信等未来网络布局。以国家超级计算郑州中心为引领,统筹布局算力基础设施,加快推进数据中心、边缘计算中心和省大数据中心项目建设,融入全国一体化大数据中心协同创新体系。建设郑州地铁12号线智慧地铁示范线,提升郑州空港型、洛阳生产服务型、南阳商贸服务型等物流枢纽智能化水平。建设智慧能源基础设施,建立覆盖全省的智能充换电网络,完善能源大数据中心功能,强化能源网络信息系统互联互通和数据共享。
搭建智慧城市规划和运行管理平台。以省辖市为主体,分级分类推动各地开展新型智慧城市建设,支持省级新型智慧城市建设试点先行先试,实现城市治理智能化、集约化、人性化,打造全省新型智慧城市发展样板。围绕城市治理、民生服务、生态宜居、产业发展等领域,整合公共领域信息系统和数据资源。推进市级新型智慧城市统一中枢平台建设,鼓励引导各县(市、区)根据自身需求依托市级统一中枢平台开展特色智慧应用。支持郑州都市圈等基础较好的地方率先建设城市信息模型平台(CIM)、时空大数据平台等。
拓展新型智慧城市应用领域。丰富应用场景,推进智慧交通、智慧城管、智慧水务、智慧能源、智慧政务等发展,提升城市治理效率。实施数字政府建设工程,推进一体化政务服务平台、“互联网+监管平台”、金融服务共享平台迭代升级,实现信息基础设施、数据服务、应用系统等集约化、一体化建设运营,全面实现政务服务“一网通办”、社会治理“一网通管”、政务数据“一网通享”。推进标准化、规范化智慧小区建设,完善便民惠民智慧服务圈,打造集成社区服务和管理功能的一体化智慧社区。

第五节 建设美丽低碳的绿色城市
坚持生态优先、绿色发展,围绕碳达峰碳中和目标,深入落实黄河流域生态保护和高质量发展重大国家战略,推进形成绿色低碳循环的城市生产生活方式,让城市绿水青山常驻,显著提高人居环境质量。
完善城市生态空间。持续开展国土绿化和森林河南建设,推动城市实现森林公园、湿地公园、郊野公园广覆盖,力争到2025年,我省国家森林城市达到18个。依托山水林田湖草沙等自然基底建设城市生态绿色廊道,将城市公园、休闲空间、滨水绿带等串联,保护城市内部及周边地区的山地、林地、湿地,推进城市绿环、绿廊、绿楔和绿道建设,保持城市自然水域面积和生态用地规模,不断丰富优质生态产品供给。加强城市中心区、老城区园林绿化建设和绿地品质功能提升,形成点状绿色空间与线性绿道相结合的绿色服务网络。
倡导绿色生活方式。推进城市生活污水处理提质增效,推动污水全收集全处理和污泥全处置。全面推行城市生活垃圾分类,建成分类投放、收集、运输、处理体系。加快推进生活垃圾焚烧处理设施建设,到2025年,基本实现原生生活垃圾零填埋。优化整合现有完整社区、低碳社区、绿色社区、智慧社区、未来社区等建设标准,打造面向碳中和的绿色低碳居住社区。分类引导不同规模城市构建以公共交通为核心的绿色交通体系,优化公共交通管理,保证公交“时空优先”,完善慢行交通系统,结合开放空间体系建设环境优美的慢行线性网络。
推进产业绿色发展。加快推动产业结构绿色低碳转型,积极发展节能环保、清洁生产、清洁能源等绿色产业。构建以新能源为主体的城市能源系统,加快可再生能源就近就地并网消纳,推动互联网与分布式能源、先进电网、储能技术深度融合,深入实施屋顶光伏发电开发行动,加快推进整县(市、区)屋顶分布式光伏开发试点建设。建设资源循环利用基地和大宗固体废弃物综合利用基地,实现建筑垃圾、餐厨废弃物等无害化处置及资源化利用,加快许昌、三门峡等“无废城市”建设。大力发展绿色建筑和装配式建筑,推行绿色建筑和建筑节能标准,加强对既有建筑绿色改造的政策引导。支持金融机构增加有利于促进产业结构优化升级、企业绿色低碳发展的金融供给。
第六节 建设魅力彰显的人文城市
深入挖掘历史文化元素,加强历史文化资源和历史景观保护,塑造特色城市景观风貌,扩大文体公共服务供给,让城市更有温度,打造品质城市、时尚城市,建设中原特色文化彰显的现代化城市。
激发城市现代人文基因。坚持“以文化城”,以社会主义核心价值观为引领,打造有时代特色的城市文化标识。创新发展新型公共文化空间,广泛开展丰富多样的城市文化活动,打造一批文化街区、艺术走廊、城市书房、文化驿站、睦邻中心。以郑州、洛阳、南阳等为重点,建设一批特色彰显、富有魅力的博物馆群,规划布局世界级文化创意园区、国际艺术社区。推进文旅文创融合创新,打造数字文旅、考古旅游、遗产旅游、康养旅游等未来业态。完善城市文明公约制度,深化文明城市创建,推动志愿服务制度化和常态化,塑造和弘扬现代城市文明。
传承城市历史文脉。赓续精神血脉,激活红色基因,在城市建设中大力弘扬焦裕禄精神、红旗渠精神、大别山精神等中国*产党共**人精神谱系的伟大精神。深入挖掘城市优秀传统文化资源,叫响老家河南、天下黄河、华夏古都、中国功夫等特色文化品牌。深化仰韶文化、夏文化、殷商文化等研究,加快大河村、仰韶村、二里头、殷墟等国家考古遗址公园建设。加强历史文化名城、名镇、名村和历史街区、优秀近现代建筑等保护,推进文化遗产活化利用,塑造高品质特色空间、风貌街区、特色建筑,保留城市记忆。高标准打造黄河国家文化公园重点建设区,协同推进长城、大运河、长征国家文化公园建设。鼓励城市建筑设计传承创新,支持传统工艺、老字号、工业遗产等领域河南元素融入城市规划设计建设。
强化文体服务供给。统筹规划文化和旅游公共服务设施,建设一批重大文化场馆,鼓励省、市级图书馆、博物馆等拓展分支机构和服务网点,扩大公共文化服务覆盖面和提升参与度。创新实施文化惠民工程,鼓励公共文化设施延时开放、提供夜间主题服务。贯彻全民健身国家战略,推动县(市)城区“两场三馆”建设,完善社区健身设施和15分钟健身圈,推进社会体育场地设施和学校场馆开放共享。加强足球场地设施建设,壮大足球人才队伍,丰富足球赛事活动,推进校园足球、社会足球、职业足球体系高效运行,建设足球强省。

第七章 促进城乡深度融合发展
坚持以工补农、以城带乡,促进城乡要素双向自由流动和公共资源合理配置,缩小城乡发展差距和居民生活水平差距,形成工农互促、城乡互补、协调发展、共同繁荣的新型工农城乡关系。
第一节 充分发挥试验区带动效应
推动许昌国家城乡融合发展试验区改革探索,围绕建立农村集体经营性建设用地入市制度、完善农村资产抵押担保产权权能、建立科技成果入乡转化机制、搭建城乡产业协同发展平台、建立城乡基本公共服务均等化发展和城乡基础设施一体化发展体制机制,积极探索符合我省实际的城乡融合发展新路径,努力为全国提供可复制可推广的典型经验,形成具有全国影响力的特色改革品牌。选择有一定基础的地方设立省级城乡融合发展试验区,联动国家城乡融合发展试验区,形成梯级引导、协同并进的改革创新合力,带动全省城乡融合发展走在全国前列。

第二节 合理配置城乡发展要素
深化农村土地制度改革。积极稳妥推进农村集体经营性建设用地入市,建立公平合理的入市增值收益分配机制。探索建立农村集体经营性建设用地使用权转让、出租、抵押二级市场,加快推进郑州农村集体经营性建设用地建设租赁住房试点工作。保障进城落户农民的土地承包权、宅基地使用权、集体收益分配权,鼓励进城落户农民依法自愿有偿转让退出农村权益。以巩义、长垣、孟津、宝丰、新县等全国农村宅基地改革试点为引领,探索宅基地所有权、资格权、使用权“三权”分置有效实现形式,加大闲置宅基地和闲置房屋盘活利用力度。深化农村集体产权制度改革,平等保护并进一步放活土地经营权。
完善支持乡村发展投融资机制。积极争取国家城乡融合发展基金,鼓励有条件的地方设立城乡融合发展专项资金,加大对城乡融合发展项目的支持力度。支持各地申请发行用于城乡融合公益性项目的政府债券。完善乡村金融服务体系,强化农村中小金融机构支农主力军定位,加大政策性开发性银行支农力度,鼓励商业银行发展支农业务,扩大业务覆盖面,增强普惠性。鼓励工商资本参与乡村产业发展和基础设施建设,建立工商资本下乡负面清单制度及工商资本租赁农地风险防范机制。健全农业融资担保体系,依法合规开展农村集体经营性建设用地使用权、农民房屋财产权、农村宅基地、集体林权抵押融资,以及承包地经营权、集体资产股权等担保融资。
加快科技成果入乡转化。完善农业科技创新机制,积极发展种质资源等领域的新技术、新成果,建设一批重点实验室、工程(技术)研究中心、企业技术中心、检验检测中心等研发服务平台。完善农业科技成果推广机制,增强信息交流、价值评价、技术交易等科技成果入乡转化综合服务功能。健全县级农技推广中心、乡镇农技推广区域站、村农业技术服务站点和科技示范主体三级科技服务网络。建立科技成果入乡转化激励机制,依法完善赋予科研人员涉农科技成果所有权、使用权、收益分配权等制度,允许农技人员通过提供增值服务合理取得报酬。深入实施科技特派员制度,壮大涉农科技人才队伍。
鼓励和引导人才向乡村流动。实施返乡下乡创业工程,提高在外务工经商人员、*员复**退伍军人、大学生等人才返乡创业能力。发挥省农民工返乡创业投资基金作用,加大融资支持力度。推进返乡创业示范县(园区、项目)建设,完善财税、金融、社会保障等支持政策,鼓励村集体经济组织通过创新股份转让、赋予“新村民”资格及相应权能等多种方式吸引各类人才,引导乡贤参与乡村经济发展和社会治理。探索通过岗编分离等方式,引导城市教科文卫体等人才定期服务乡村。加大乡村本土人才培养力度,实施高素质农民培育计划,鼓励涉农院校开展“订单式”人才培养,通过星创天地等创业平台载体建设提升农民职业技能。加强农村经营管理人才队伍建设,培育家庭农场经营者、农民合作社带头人。
第三节 深入开展乡村建设行动
推进城乡公共基础设施统一运行。以县域为整体,统筹供水、污水垃圾处理等城乡基础设施规划建设。推动市政公用设施向城郊村和中心镇延伸,改造农村公路危桥,加强农村资源路、产业路、旅游路建设,推动“四好农村路”提质扩面。实施“气化乡村”工程,推动城区管道天然气向重点乡镇、农村新社区延伸,基本实现全省重点乡镇燃气管网全覆盖。培育一批县域冷链、快递、电商物流示范园区和乡村物流龙头企业,构建设施完善、运转高效、多方协同、绿色创新的县域城乡物流体系。健全基础设施分级分类投入机制,鼓励社会资本参与,积极引导农民投入。
深化城乡基本公共服务普惠共享。完善乡村公共服务队伍补充机制,推动职称评定、工资待遇等向乡村岗位倾斜。推进义务教育教师“县管校聘”改革,积极推行“学校联盟”“集团化办学”等城乡教育联合模式。深化紧密型县域医共体建设,推进县域医疗卫生服务一体化均等化,支持远程诊疗、互联网健康咨询广泛应用,推行基层卫生人才“县管乡用”“乡聘村用”制度。实施基层医疗卫生能力提升工程,提升防病治病、健康管理和传染病防控处置能力。完善统一的城乡居民基本医疗保险制度。加强农村留守儿童、妇女、老年人关爱服务,健全县、乡、村衔接的三级养老服务网络,发展农村普惠型养老服务和互助式养老,不断完善以居家为基础、社区为依托、机构为补充、医养相结合的养老服务体系。
建设城乡一体的新型数字基础设施。发展智慧农业,推动物联网、云计算、大数据等新一代信息技术在农业领域融合应用,打造一批示范标杆。深入推进乡村网络设施建设升级,实施信息进村入户整省推进示范提升工程,整合农业农村信息化服务平台和应用系统,开展省级数字乡村示范县创建。建立乡村重要资源天空地一体化全域地理信息“一张图”,推行乡村山水林田湖草等资源数字化管理。构建农村数字化生产生活场景,在智慧教育、智慧养老、智慧医疗等领域先行突破。加大城市生产管理、流通商贸、行业监管、公共服务、社区治理等数字化应用手段与技术向乡村倾斜力度。实施“雪亮工程”,建设平安乡村,提高农村社会综合治理精细化、现代化水平。
第四节 扎实推动城乡共同富裕
构建农民收入增长长效机制。增加农民工资性收入,健全农民工就业对接服务机制,畅通劳务输出通道;鼓励产业园区、农业龙头企业、小微企业以多种形式提供就业岗位,加强乡村公益性岗位开发,引导农村劳动力转移就业和就地就近就业。增加农民经营性收入,加快培育农民专业合作社、家庭农场等新型农业经营主体;完善企业、农民专业合作社等与农民利益联结机制,引导农户自愿以土地经营权等入股,通过利润返还、保底分红、股份合作等多种形式促进农民增收。增加农民财产性收入,丰富创新集体经济发展形态,开辟资产租赁、企业股份、农业开发等多种路径,促进村级集体经济发展壮大。
推进农村一二三产业融合发展。发展生态农业、精品农业和科技农业,因地制宜发展沟域经济、林下经济和乡土特色产业。建设一批农产品仓储、保鲜、冷藏等冷链物流设施,强化农村电子商务支撑,加快农产品出村进城,促进与城市市场高效衔接,构建城乡协同、全程可追溯的绿色安全食品供应链。推动农业与休闲旅游、文化体验、健康养老等深度融合,发展休闲农业、乡村旅游、创意农业、特色民宿等新产业新业态,形成特色乡村文旅品牌。支持城乡结对、村企挂钩,鼓励发展订单农业、观光农业、农业生产*服务性**业。
加强低收入困难群体精准帮扶。建立农村低收入人口发现、跟踪监测和快速响应机制,完善困难群体分层分类帮扶机制,保持主要帮扶政策和财政投入力度总体稳定。加大易地扶贫搬迁、黄河滩区居民迁建、南水北调中线工程及水库移民后续扶持力度。完善经济强市(县)结对帮扶、校地结对帮扶、省直涉农单位对口帮扶等机制。充分发挥第三次分配作用,畅通社会各方面参与慈善和社会救助的渠道。加强城镇低收入群体生活保障,推动城乡居民社会保险与社会救助制度相衔接,织密兜牢困难群众基本生活保障底线。
第八章 推进城市治理体系和治理能力现代化
树立全生命周期理念,协同发挥政府、市场、社会等各方力量,创新治理模式,完善治理结构,构建经济治理、社会治理、城市治理统筹推进和有机衔接的治理体系。
第一节 加强城市空间治理
践行以人为本的规划理念,健全规划体系,优化空间结构和城市形态,合理确定开发强度,推进城市空间治理现代化。
创新规划理念。树立紧凑城市理念,强化城镇建设用地集约高效利用,促进城市用地功能适度混合,合理设定不同功能区土地开发利用规范要求。按照“三线一单”生态环境分区管控要求,强化资源环境底线约束,将环境容量和城市综合承载能力作为确定城市发展定位、规模体量、产业结构的基本依据。坚持系统思维、内涵发展、弹性适应,统筹规划生产、生活、生态空间,统筹新城区开发和老城区改造,统筹产业发展和居住功能,统筹地上地下空间综合开发利用,统筹市区、城郊和周边乡村发展,主动为未来城市发展留足空间。
强化规划协同。坚持经济社会发展规划的全面统领作用,发挥国土空间规划基础作用,突出专项规划对规划体系的补充完善和对特定领域的支撑作用,立足实际需求编制都市圈等跨区域发展规划和各类专项规划。健全四级三类国土空间规划体系,优化国土空间开发保护格局。合理确定城市规模、人口密度、空间结构、开发强度,加强各类规划信息互联互通和归集共享,探索建立都市圈统一的规划委员会。
塑造特色风貌。妥善处理城市建设与自然山水之间的关系,加强自然资源与历史文化遗产保护,划定城市景观风貌分区,合理构建城市开敞空间系统、生物迁徙等重要廊道以及天际轮廓线。对城市标志节点、建筑风格、色彩、街道界面等提出导控要求,严格控制新建超高层建筑,构建错落有致、疏密有度、显山露水、通风透气的城市总体空间格局。加强城市中心区、新区核心区、旧城更新区、交通枢纽地区、滨水地区、沿山地区以及历史风貌与遗产保护区等城市重点地区的公共空间与建筑设计引导,优化建筑形态组织,合理配置人性化服务设施和公共空间。
第二节 提升城市社会治理水平
加强城市社区治理。完善*党**委领导、政府负责、群团助推、社会协同、公众参与的治理体系。构建基层社区治理共同体,推动多元主体共同参与,创新社区、社会组织、社会工作者、社区志愿者、社会慈善资源联动机制,建立县(市、区)职能部门、乡镇政府(街道办事处)在城市社区治理方面的权责清单制度。培育社区社会组织,深入开展志愿服务活动。强化全要素网格化服务管理,探索建立中心城区网格化管理服务模式,畅通群众诉求表达、利益协调、权益保障通道。推进城乡社区公共服务综合信息平台建设,打造数据驱动、人机协同、跨界融合的智能化治理模式。
防范化解社会矛盾风险。创造性践行新时代“枫桥经验”,扎实开展“零*访上**、零事故、零案件”平安单位(村、社区)创建活动。建立矛盾纠纷定期排查机制,开展有针对性的重点排查。健全一站式多元化解决机制,推动矛盾纠纷调处“最多跑一次”。定期对诉讼高发领域发布研判分析报告,深入开展诉源治理工作。完善调解、仲裁、行政裁决、行政复议、诉讼等有机衔接、相互协调、高效便捷的多元化纠纷解决机制,健全人民调解、行政调解、司法调解联动工作体系。加强县(市、区)、乡镇(街道)、村(社区)人民调解委员会建设,推进“一村(居)一支人民调解员队伍”建设。加强行业性、专业性调解组织建设,拓展第三方参与人民调解途径,推广“流动调解”“网络调解”,培育“金牌调解员”。
第三节 深化体制机制改革
创新人口服务管理制度。以“一老一小一青壮”为重点,建立健全覆盖全生命周期的人口服务体系。依法实施三孩生育政策,落实父母带薪育儿假,提升生育服务管理水平,增加产科、儿科资源供给,加强孕产妇与新生儿危急重症救治能力建设,切实保护未成年人身心健康、保障未成年人合法权益。积极推进老年友好型社区建设,建立以社区为平台、社会组织为载体、社会工作者为支撑的居家社区养老服务“三社联动”机制,分级分区规划设置养老服务设施。支持社会力量投资兴办养老服务机构,逐步提高养老机构床位补助和运营补贴,健全养老服务标准体系,提升标准化、规范化水平。完善人口统计调查制度,构建人口综合信息系统,实施人口动态监测,逐步建立城市市域、市区、城区常住人口常态化统计发布机制。
树立经营城市理念。完善政府投融资体制机制,提升财政资金预算管理水平,确保建设项目综合收益平衡稳定。建立预算编制与预算执行、人员定编、资产管理、绩效评价结果运用有效结合的机制,强化在义务教育、养老保险、公共卫生、应急管理、跨区域生态环境保护等方面的财政支出。支持有条件的省辖市积极申请发行政府债券、永续债券,引导保险资金、社保基金等加大投入力度,鼓励政策性、开发性、商业性金融机构扩大中长期*款贷**投放规模,推动设立新型城镇化发展投资基金。引导社会资本参与城市开发建设运营,推进基础设施不动产投资信托基金(REITs)试点。加强政府信用评级和投融资风险定价指导,有效防范各类债务风险。
做强做大市本级经济。推动设区市强化市本级责任田意识,下大力气发展城市经济,增强对全市域发展的带动能力,探索部分县(市)按照区的模式进行规划管理的体制机制,加快省辖市市区范围内撤乡镇设街道。建立市本级发展监测评估指标体系,加强考核评价,倒逼市本级提升发展质量和水平。
第九章 规划实施
第一节 坚持*党**的全面领导
切实增强“四个意识”、坚定“四个自信”、做到“两个维护”,把*党**的领导贯穿新型城镇化发展全过程和各领域。建立新型城镇化工作推进机制,及时解决重点、难点问题,为推进新型城镇化建设提供有力组织保障。各地要建立健全工作机制,结合实际制定本地推进新型城镇化规划和实施方案,树立“项目为王”鲜明导向,把项目建设作为规划实施的重要抓手,滚动实施“三个一批”,确保全面完成规划确定的各项目标任务。
第二节 加强政策统筹
省有关部门要按照职责分工,根据规划提出的重点任务,制定配套政策,凝聚强大工作合力,围绕关键领域组织编制专项行动方案,切实提升人口、土地、财政、就业、社保、投资、消费、住房、生态等方面政策的协调性。对纳入规划的重大工程项目,省有关部门在项目审批、资金保障、用地指标等方面要予以重点支持。
第三节健全监测评估机制
突出指标内生关联性、突出内涵式导向、突出人的全面发展,科学设置新型城镇化高质量发展监测评估指标,规范统计口径、统计标准、统计方法和统计制度。加强新型城镇化建设日常监测和评估督导,实行动态监测、中期评估、总结评估相结合的全过程评估制度,确保主要目标和重点任务顺利完成。充分运用第三方评估和大数据等技术手段开展评估,提高监测评估的客观性和科学性。
来源:河南发布