选址全县唯一高校内,德化城区将新增一块公共体育场地。
2019年12月31日,《德化县发展和改革局关于德化县公共体育场地跑道和足球场建设项目初步设计暨概算的批复》(以下简称《批复》)在县政府官网发布。

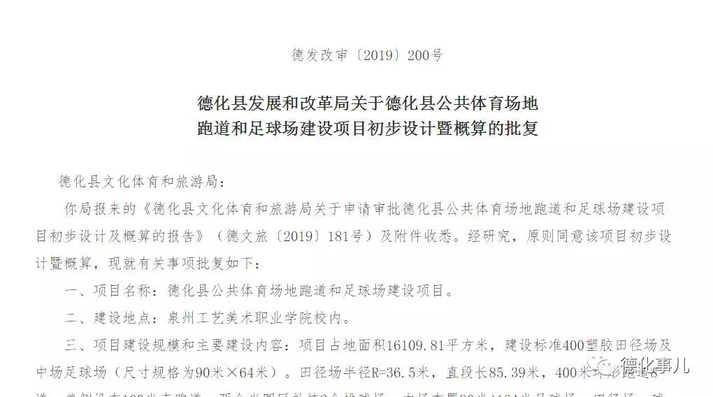
▲《德化县发展和改革局关于德化县公共体育场地跑道和足球场建设项目初步设计暨概算的批复》
县发改局在《批复》中说,经研究,原则同意德化县公共体育场地跑道和足球场建设项目初步设计及概算的报告。
《批复》信息显示,德化县公共体育场地跑道和足球场建设项目建设地点位于泉州工艺美术职业学院校内。项目占地面积16109.81平方米,项目建设规模和主要建设内容包括:建设标准400塑胶田径场及中场足球场(尺寸规格为90米×64米)。田径场半径R=36.5米,直段长85.39米,400米环形跑道8道,单侧设有100米直跑道;两个半圆区补植2个排球场;中场布置90米×64米足球场;田径场、球场基础工程、人造草皮工程、场地排水沟工程,以及足球场照明工程、周边道路硬化工程等。
此外,德化县公共体育场地跑道和足球场建设项目概算总投资600.3万元,其中建安费用504.3868万元、工程建设其他费用67.32万元;预备费28.59万元。项目建设期限为2019年12月至2020年12月,《批复》同时强调项目建设必须做好土地、规划、环保、节能、安全生产、水土保持等工作。

▲泉州工艺美术职业学院校园,图片来源:泉州工艺美术职业学院官网
泉州工艺美术职业学院是德化县唯一一所高校,学校同时也是全国六所之一、福建省唯一的公办工艺美术高职院校,是“全国学校艺术教育工作先进单位”“全国素质教育先进示范院校”“教育部第二批现代学徒制试点单位”“国家高技能人才培养基地”“中国陶瓷工业协会副理事长单位和培养基地”“中国工艺美术大师传承创新基地院校”“福建省文明学校”“福建省花园式学校”“泉州市美育·陶艺培训基地”“泉州市中小学生研学实践教育基地”“泉州市平安单位”“泉州市‘5A’级平安校园”。

▲泉州工艺美术职业学院校园,图片来源:泉州工艺美术职业学院官网
2005年5月,由泉州德化技术学校、德化职业中专学校、德化成人中专学校及德化矿物质分析中心合并组建德化陶瓷职业技术学院,2009年通过教育部人才培养工作评估,2013年3月福建省政府批准更名为泉州工艺美术职业学院,2014年4月更名获教育部备案,2017年通过第二轮高职院校人才培养工作评估。
来源:德化事儿;