山东人的“发热诊疗站”什么时候来?考研学子去哪里做单管核酸?新冠感染者具备什么条件就没有传染性了?怎样算“阳康”?怎么区分“复阳”和“再感染”?老年人接种疫苗的必要性如何?安全性如何?有效性如何?……
已经将这些信息整理好了,大家可以根据目录快速找到自己需要的信息哦~
目
录
|
1 |
山东省发布进一步优化医疗服务方便群众就医通告 |
|
2 |
交通运输部:全面恢复道路客运服务 |
|
3 |
济南公布53个核酸检测点 |
|
4 |
新冠感染者达到这个条件,基本没有传染性 |
|
5 |
十问十答:新冠“复阳”、“再感染” |
|
6 |
个人防疫,警惕八个误区 |
|
7 |
老年人疫苗接种 |
一起进入正文浏览吧!

优化医疗服务方便群众就医
山东省卫健委:关于进一步优化医疗服务方便群众就医的通知
各市卫生健康委:
为进一步落实新冠肺炎疫情防控相关要求,方便群众就医,现就优化医疗服务有关工作通知如下:
一、各地要统筹城乡医疗资源,全力保障群众就医需求。全省各级各类医疗机构,包括综合医院、中医院、专科医院、妇幼保健院等,以及乡镇卫生院、社区卫生服务中心(站)、村卫生室、医务室、门诊部、诊所等基层医疗卫生机构,均可接诊发热患者。社区卫生服务站、村卫生室要在具备诊疗所需基本药品的基础上,及时开放发热患者诊疗服务,实现12月25日前全覆盖。
二、 提倡核酸采样点“一点多用”。各地可根据需要选择具备2个以上采样亭的核酸采样点,将其中1个改造为“发热诊疗站” ,为群众提供“一站式”诊疗服务,满足群众“就近就便”就医需求。
三、各地要依托基层医疗卫生机构构建15分钟诊疗服务圈,引导群众基层首诊、有序就医。对病情较重、超出基层诊疗能力的,及时转诊。家庭医生签约团队要做好网格内居民健康监测、宣传教育和居家患者的健康服务。
四、各地要充分发挥互联网医院作用,为发热患者、慢性病患者等提供线上诊疗、健康指导、心理咨询等服务,有条件的要线上开方、送药到家。
五、各地要加强医疗机构解热、镇痛、止咳和中成药、中药饮片等药物储备,满足群众就医需要。
各县(市、区)要及时公布提供发热患者接诊服务的医疗机构名单,引导群众就近有序就医。各级各类医疗机构要每日上报发热患者接诊情况。
山东省卫生健康委员会
2022年12月18日
来源:山东 卫生健康委员会官网
全面恢复道路客运服务
12月18日,交通运输部发布通知,要求各地交通运输主管部门贯彻落实*党**中央、国务院关于统筹新冠肺炎疫情防控和经济社会发展决策部署,落实“二十条”和“新十条”优化措施,加快推进道路客运复工复产,保障人民群众平安顺畅出行。
通知主要内容如下:
一、全面恢复道路客运服务
各地交通运输主管部门要坚决落实“非高风险区不得限制人员流动,不得停工、停产、停业”的要求,全面恢复道路客运服务,切实维护本辖区内道路班车客运、包车客运正常运行秩序。严格落实对旅客不再查验核酸检测阴性证明和健康码、不再开展“落地检”、不再进行信息登记等相关规定,为人民群众出行创造良好环境。前期因疫情原因采取暂停道路客运服务措施的地区,要迅速组织相关经营者恢复运营,并通过客运场站和线上售票平台公告、政府网站信息公开、广播、电视、新媒体等多种途径开展宣传,使社会公众广泛知晓。要支持道路客运经营者开展定制客运、电子客票、运游融合等服务,更好满足人民群众出行需要。
二、精准实施疫情防控和保护措施
各地交通运输主管部门要督促指导道路客运经营者对照最新版《客运场站和交通运输工具新冠肺炎疫情防控工作指南》,严格落实汽车客运站和营运客车消毒通风、从业人员个人防护和新冠病毒疫苗“应接尽接”、引导乘客全程佩戴口罩等防疫措施;疫情严重的地区,要适当加密消毒通风等措施频次。要严格开展从业人员健康监测,并灵活采取抗原检测、症状管理等方式提升健康监测针对性。提倡关键岗位从业人员“两点一线”管理,尽可能减少与社会面的接触。要关心关爱从业人员,优先为一线服务人员提供N95口罩、消毒剂、抗原检测试剂、新冠治疗药物等防疫物品,优先接种疫苗,全力保障从业人员身体健康。
三、高效开展涉疫应急处置
各地交通运输主管部门要在当地联防联控机制领导下,会同有关部门精准实施汽车客运站和营运客车涉疫管理,从业人员或旅客出现感染新冠病毒情况时,对汽车客运站、营运客车一般不采取临时封控措施,同工作场所人员不进行大范围隔离。对确认出现相关症状的从业人员,原则上不安排作业;对感染已超过7天、症状消失或轻微、核酸或抗原检测结果转为阴性后,可在严格个人防护的情况下恢复相关从业人员工作,其中对驾驶员岗位要坚持从严审慎,确保身体状况胜任安全行车要求。要督促道路客运经营者坚持底线思维,完善疫情防控应急预案,特别是针对从业人员出现大面积感染的极端情况,有针对性完善应急处置措施。建立重点岗位预备队制度,如遇有突发疫情,要及时调度后备人员,确保重点客运站不关停、主要客运线路服务不中断。
四、切实强化安全生产管理
各地交通运输主管部门要督促道路客运经营者严格落实安全生产主体责任,高度重视车辆停运或低负荷运行转向复工达产衍生的安全风险,克服麻痹思想和侥幸心理,切实强化驾驶员、车辆安全管理,杜绝抢生产、抢效益引发安全生产事故;要进一步强化营运客车日常维护保养,加大轮胎、转向、制动等关键部件总成检查力度,确保车辆技术状况良好,坚决杜绝车辆“带病”上路;要进一步强化驾驶员安全意识,对驾驶员全面开展一轮安全培训,重点强化防御性驾驶、恶劣天气及突发情况应急处置等技能培训,开展典型事故警示教育;要做好驾驶员出车前问询、告知,开展体温检测,预防驾驶员带病、疲劳、带不良情绪或者服用影响安全驾驶的药物上岗;要充分运用车辆动态监控、智能视频监控等信息化手段,及时纠正驾驶员超速、疲劳驾驶、分心驾驶等不安全驾驶行为;要密切关注低温雨雪冰冻等恶劣天气和自然灾害情况,杜绝冒险运行。
五、积极营造良好氛围
各地交通运输主管部门要通过开展视频培训、政策解读等多种方式,加强政策宣传,确保道路客运经营者完整、准确、全面掌握当前道路客运领域疫情防控、复工复产政策措施。要畅通12328投诉举报渠道,做到接诉即办,维护乘客合法权益;要加强执法监管,依法严厉打击非法营运、违规异地经营、违规甩客倒客等行为,维护良好市场秩序。要持续加大助企纾困力度,积极营造道路客运行业良好发展环境。各省级交通运输主管部门要加强调度督导、行业监测,及时纠正暂停或者限制非高风险区道路客运服务、限制客运车辆正常通行等过度管控行为,保障道路客运服务“应开尽开”、安全有序。
来源:交通运输部、新华社
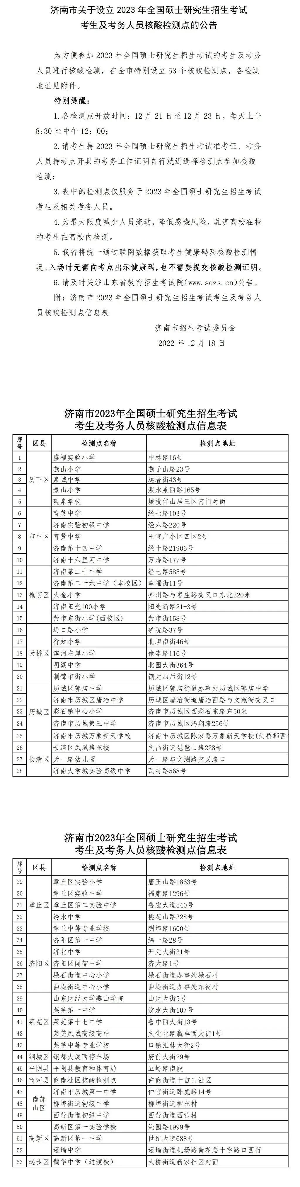
济南公布53个核酸检测点

来源:济南市教育招生考试院官网
连续三天抗原阴性
基本没有传染性
当前,已经有部分市民在感染新冠之后慢慢恢复过来,不少“阳康”摩拳擦掌盘算着“出去嗨”、大吃一顿…… 那么,怎样算“阳康”?“阳康”之后出门需要注意哪些?何时能返岗?能否开展剧烈运动?
针对大家关注的热点问题,北京青年报记者采访了北京佑安医院感染综合科主任医师李侗曾。李侗曾表示, 新冠康复之后不适宜做剧烈运动,且仍要加强对自身的健康监测,尤其是重点关注有基础病的人群。
连续三天抗原阴性
基本没有传染性
李侗曾表示,根据《新型冠状病毒肺炎诊疗方案》(第九版),患者康复出院的标准为:
一是体温恢复正常3天以上;
二是呼吸道症状明显好转;
三是肺部影像学显示急性渗出性病变明显改善;
四是连续两次核酸检测阴性,Ct值均≥35。
从临床来看,发病7天后,大部分轻症患者核酸开始转阴,病毒量也很低,基本不具传染性。一般情况下,体温正常后再过3天,可能咳嗽和鼻塞流涕咽痛的症状明显缓解。当您体感嗓子疼和咳嗽不再影响睡眠时,就说明身体基本恢复,适合返岗。
“如果不方便做核酸的话,建议大家连续三天测抗原,如果三天都是阴性,基本就没有传染性了,此时如果身体状况也没问题了,就可以出门了。”李侗曾说。
康复早期莫剧烈运动
一定要循序渐进
李侗曾表示,新冠康复之后,很多人的身体状态回到以前还需要一两周时间,建议先不要开展剧烈运动。一些康复的人在回去上班后立刻投入到紧张忙碌的工作中,还是会感到有些疲惫、甚至头晕,身体状态还是不如以前。建议此时不要剧烈运动,一定要循序渐进,逐步地恢复到以前的活动量、工作量,不要急于求成,不要想着立刻把以前的工作赶紧补上、把以前落下的运动健身活动补上,一旦累了就要赶紧休息。
“建议开展一些适度的、相对温和的运动,比如从散步、到逐渐地快走,然后慢跑,慢慢地恢复运动。但是像一些竞技类的运动,比如足球、篮球、羽毛球、长跑这类激烈的运动建议先放一放。可以适度做一些广播操、健身操、八段锦等,康复早期的运动不能剧烈,而且要控制时间。”
要保持戴口罩勤洗手
注意进行健康监测
很多人想着,等康复之后一定要出去嗨、去大吃一顿,李侗曾说:“一定要注意,现在仍然处于冬季呼吸道感染病高发期,除了新冠之外,还有其他的呼吸道传染病,比如流感、普通感冒等,尤其是孩子还可能面临着呼吸道合胞病毒、腺病毒等的威胁。因此,原来提倡的戴口罩、勤洗手、保持社交距离、多开窗通风等习惯要继续坚持。如果要出门的话,一定确保自己已经没有传染性。在人多密闭的公共场所坚持戴口罩,注意手卫生,要注意咳嗽、喷嚏等礼仪。”
李侗曾提醒,在刚刚恢复的这段时间,还是要加强对自身的健康监测。尤其是一些有基础病的人群,根据国外的相关报道,在新冠康复之后的一个月内,基础病可能会比之前有所进展或复发。因此,要重点关注有基础病的人员,包括家里的老人,更要对其在康复后的一到三个月内进行健康监测。
家中应经常开窗通风
避免喷洒酒精消毒
李侗曾表示,一般在室温条件下,物体表面的病毒两三个小时就没有传染性了。在一些通风不好的角落,或者是比较潮湿的地方可能存活的时间长一些,平时注意消杀即可。
家中消毒最好的办法是开窗通风,每天两到三次,每次半小时左右。开窗通风可以最大限度降低空气里的病毒数量。对于卫生间、厨房等重点部位,可以使用含氯消毒剂擦拭,擦完之后静置半小时,再用清水擦拭。一些小范围的位置消毒可以用酒精擦拭,比如手机、电脑、开关、门把手等等,但家中一定要避免喷洒酒精消毒,因为酒精在通风不好时遇火会燃烧甚至爆炸,家中也不要囤积大量的酒精。餐具、杯子等物品可以用高温蒸煮的办法进行消毒,衣物正常清洗、晒干即可。
“阳过”之后3-6个月
通常不会二次感染
李侗曾表示,人们在首次感染奥密克戎之后,短期内抗体水平比较高,有一定的保护作用,一般认为3-6个月不会二次感染。但如果病毒突变了,病毒免疫逃逸能力变强,二次感染的风险可能变大。因此,仍要保持好三年来养成的良好习惯,比如戴口罩、勤洗手、多开窗通风,保持社交距离、注意咳嗽礼仪等等。“阳过”之后家中有残留的病毒,也不会导致再次感染,人体的免疫系统是有记忆的,跟这个病毒接触过了,打过一仗了,就记住了,至少短期内不会感染同一个病毒。
“从国外数据来看,二次感染的人通常症状会更轻一些,恢复得也会更快。如果之前接种过疫苗,这次感染了,那么二次感染的风险低;如果这次感染了,过半年再接种疫苗,二次感染的风险就更低,因此仍要想尽各种办法尽量降低风险。”对于还没有感染的人群,李侗曾建议,要继续坚持以前的策略,还没有打疫苗的、没有完成加强针接种的,一定要尽早完成,尤其是老年人、有基础疾病人群等特殊群体,一定要尽早完成疫苗接种。同时,坚持戴口罩、勤洗手、多通风、少聚会,多加防护。
来源:北京青年报、环球时报
十问十答新冠“复阳”、“再感染”







来源:人民日报
个人防疫,警惕八个误区

来源:人民日报
老年人疫苗接种
四问四答老年人疫苗接种
90.37%,是当前全国完成新冠病毒疫苗全程接种的人数比例;86.6%和66.4%,分别是60岁以上和80岁以上老年人完成全程接种的人数比例。
随着奥密克戎致病性的减弱、疫苗接种的普及、防控经验的积累,我国疫情防控面临新形势新任务。
国务院联防联控机制综合组优化落实疫情防控“新十条”提出,加快推进老年人新冠病毒疫苗接种。刚刚召开的中央经济工作会议也提出,要因时因势优化疫情防控措施,认真落实新阶段疫情防控各项举措,重点抓好老年人和患基础性疾病群体的防控,着力保健康、防重症。
为何要强调老年人接种的必要性?接种是否管用?接种是否安全?记者在疫情防控一线展开调查。
必要性多大?老年人群体防线相对较为脆弱
78岁的李翠文,家住中部省份一个偏远的乡村。子女都在城里,平日里由他们送来米面油,菜是自家地里种的,一个月就去镇上赶一次集。
“见不到啥外人。”李翠文和老伴至今没有接种新冠病毒疫苗,“是不是大伙儿都打了,我们就算不打,也传染不了我们了?”
有类似疑问的不只有李翠文。对此,国家疾控局卫生免疫司司长夏刚表示,我国老年人中有相当一部分失能、半失能人员,长期居住在家,很少外出,但在亲属陪伴或者亲属走访过程中,仍有可能感染。
相比新冠病毒此前各类毒株,奥密克戎的致病力在减弱,但传染性变得更强。极快的传播速度乘以我国庞大的人口基数,即便重症率、死亡率已经很低,风险人数仍不容小觑。
上海今年3月到6月疫情期间,与未接种疫苗者相比,60岁以上完成加强免疫人群死亡风险降低98.08%,80岁以上完成加强免疫人群死亡风险降低95.83%。
在日前举行的国务院联防联控机制新闻发布会上,夏刚介绍,根据研究, 80岁以上的老年人,如果1剂疫苗都不接种,感染新冠病毒后的死亡风险大概是14.7%;如果接种了1剂疫苗,死亡风险就降到7.16%;如果接种了3剂疫苗,死亡风险就降到1.5%。
“我强烈呼吁加速疫苗的加强接种,尤其要重点加强老年人等脆弱人群的接种。”中国工程院院士钟南山说。
有效性怎样?调查数据显示可大大降低重症风险
在重庆,84岁的康复患者张某向记者介绍,自己患有高血压、糖尿病等多项基础疾病,今年7月完成了第3剂疫苗接种,11月感染新冠病毒,经过治疗病情很快得到有效控制,目前已经出院。
“国内外的研究确认,疫苗接种在预防重症、死亡等方面具有良好效果。”夏刚说,老年人感染新冠病毒后更容易发展为重症甚至出现死亡,接种新冠病毒疫苗的获益最大。
北京地坛医院最多时收治了超过100例80岁以上新冠肺炎患者。医院副院长陈效友介绍,这些高龄患者的疫苗接种率普遍较低,患病后重症发生率相对较高,尤其是新冠合并基础病后引发病情加重的较多。
合肥市新冠肺炎定点救治医院——合肥市滨湖医院呼吸与危重症医学科主任丁震告诉记者:“对于一些有高血压、糖尿病等基础病的老年群体来说,新冠病毒感染可能会加剧体内炎症反应,加重基础病病情,严重的甚至引发多器官功能衰竭。”
丁震介绍,从他们临床治疗的观察看,已接种疫苗的老年人病情加重可能性相对更小、核酸转阴所需时间更短。
2022年10月,《柳叶刀·传染病》刊登了由香港大学李嘉诚医学院公共卫生学院相关科研团队发布的一项基于真实世界接种人群的研究结果。该研究显示, 60岁以上老年人接种两针剂国产灭活疫苗的防重症有效率约为70%,在进行第三针剂加强免疫后防重症有效率达到95%以上 。
安全性几何?明确接种禁忌最大程度确保安全
连日来,在广州市越秀区黄花岗街道,主动咨询及预约接种的老人日均超过300人,比往常明显增加。
家住农本社区的余叔和叶姨,此前因有基础疾病,对接种疫苗有顾虑。经过社区工作人员和志愿者多次上门宣传,叶姨在医生的健康监测下进行了疫苗接种,没有什么不良反应。第二天,余叔也完成了疫苗接种。“现在知道了,之前的顾虑都是多余的。”
记者在多地调查发现,近期老年人疫苗接种积极性明显提高,但仍有部分老年人担心疫苗安全性。不少老年人向记者坦言,主要是担心“年龄大,有基础疾病,接种疫苗后带来不良反应”。
“糖尿病、高血压等慢性病不是新冠病毒疫苗接种的绝对禁忌,只要这些慢性病控制得好,处于稳定期,可以接种新冠病毒疫苗。” 国家卫生健康委科技发展中心主任、国务院联防联控机制科研攻关组疫苗研发专班工作组组长郑忠伟说。
根据疫苗研发的情况和预防接种工作实践,国务院联防联控机制在《加强老年人新冠病毒疫苗接种工作方案》中,明确了老年人的接种禁忌,包括4类不能或暂缓接种的情况。同时,各地卫生健康部门要落实接种单位有二级以上综合医院急诊急救人员驻点保障、有急救设备药品、有120急救车现场值守、有二级以上综合医院救治绿色通道的“四有”要求,保障接种安全。
逐级开展接种禁忌判定培训,指导医务人员科学判定接种禁忌;抽调各专科知名医生组建接种疫苗咨询专家组,耐心解答各种咨询问题……多地正在细化答疑解惑工作,最大程度消除老年人接种疑虑。
便利性如何?“最后100米”正不断打通
每周二四六的下午,是北京市石景山区苹果园街道“医疗轻骑队”上门接种的日子。“医疗轻骑队”由街道、社区工作人员和医务人员共5到6人组成,分为两组入户接种,每组能入12户左右。
“入户先进行健康评估,询问老人是否有基础疾病,看既往病史等,确认老人是否适合接种疫苗。”“医疗轻骑队”医务人员之一、首都医科大学附属北京康复医院医务部罗琰说,“评估后跟家属进一步沟通,家属同意后签署知情同意书,并进行疫苗接种。”
类似情形最近出现在很多地方。广州市白云区金碧雅苑社区开设了60岁以上老年人新冠病毒疫苗接种专场。63岁的刘女士患有类风湿关节炎,医护人员详细询问了她的各项身体指标,评估符合接种要求后,指引她接种了第3针疫苗。
安徽省界首市东城街道办事处社区卫生服务中心计免室主任李子振告诉记者,近期每天都有二三十位老人前来接种新冠病毒疫苗,咨询的电话也从早到晚。当地组建流动上门接种服务小分队,配备急救设备药品,随时上门。
设立老年人绿色通道、临时接种点、流动接种车等;选派诊疗和接种经验丰富的医务人员组建接种小分队,携带接种后观察期间所需要的常用设备和药品,为失能和半失能老人提供上门接种服务……多地正在按要求优化各项便民措施,打通老年人接种“最后100米”。
面向全国2.67亿60岁以上老年人,疫苗接种率每提升1个百分点,就意味着又有200多万人筑起抵抗重症和病亡的屏障。 “春节快来了,现在打疫苗一般半个月就开始有效了,这对我们春节春运期间百姓回家大量人群迁移时,防止大规模传播有很大的好处 。”钟南山说。
来源:新华社、新华网
老年人尽快接种新冠疫苗受益
60岁以上特别是合并基础疾病的老年人,感染新冠病毒后,更容易出现重症,为了充分发挥新冠病毒疫苗的保护作用,降低老年人感染新冠病毒后发生重症、危重症和死亡的风险。疾控小卫士在此呼吁: 请尚未接种疫苗或未全程接种疫苗的老年朋友尽快到就近的新冠疫苗接种点进行接种,符合加强免疫接种条件的应尽早完成加强免疫,做好自己健康的第一责任人。

01|目前有哪些种类的新冠疫苗呢?
1.灭活疫苗:主要生产厂家有国药中生北京公司、武汉公司、北京科兴中维、深圳康泰、医科院生物医学研究所等5款已获批附条件上市或紧急使用的灭活疫苗。
2.康希诺重组新冠病毒疫苗(5型腺病毒载体)有肌注式和吸入用两种。
3.重组新冠病毒疫苗(CHO细胞):智飞龙科马重组新冠病毒疫苗(CHO细胞)、珠海丽珠重组新冠病毒融合蛋白(CHO细胞)疫苗。
根据国家和省相关工作要求,灭活疫苗、肌注式重组新冠病毒疫苗(5型腺病毒载体)和智飞龙科马重组新冠病毒疫苗(CHO细胞)可用于基础免疫和加强免疫;吸入用重组新冠病毒疫苗(5型腺病毒载体)和珠海丽珠重组新冠病毒融合蛋白(CHO细胞)疫苗仅能用于加强免疫。
02|如何选择加强免疫的疫苗呢?
目前第一剂次加强免疫的疫苗组合有以下6种:
2剂灭活疫苗(基础免疫)+1剂灭活疫苗(加强免疫)。
2剂灭活疫苗(基础免疫)+1剂肌注式重组新冠病毒疫苗(加强免疫)。
2剂灭活疫苗(基础免疫)+1剂吸入用重组新冠病毒疫苗(加强免疫)。
2剂灭活疫苗(基础免疫)+1剂重组蛋白疫苗(加强免疫)。
1剂肌注式重组新冠病毒疫苗(基础免疫)+1剂肌注式重组新冠病毒疫苗(加强免疫)。
1剂肌注式重组新冠病毒疫苗(基础免疫)+1剂吸入用重组新冠病毒疫苗(加强免疫)。
03|间隔多久进行加强免疫呢?
根据国内外真实世界研究和临床试验数据,结合我国老年人群疫苗接种实际,第一剂次加强免疫与全程接种时间间隔调整为3个月以上。

04|老年人接种新冠疫苗时要注意什么?

1.清楚自己的健康状况
如果说老年人有基础疾病,属于平稳期就可以去接种。如果是处于急性发作期的话,建议暂缓接种
2.尽量不要空腹去接种
像年龄大一点的老年人或者有些基础疾病的,最好要有亲属陪伴,这样比较安全。
3.做好个人防护
到了接种现场,要全程佩戴口罩、保持一米线的社交距离等等,做好个人防护。接种完了以后,要在接种现场留观30分钟,一旦有任何的不舒服,一定要及时告诉接种医生,及时进行相应处理。
来源:济南疾控微健康
/ / /
济南市文化和旅游局温馨提示:出行前请及时了解目的地预约售票、客流限制、交通和疫情管控等情况,合理规划旅游线路和时间,做好个人防护,佩戴口罩,主动扫描场所码,积极配合相关场所完成疫情防控相关工作。