大家好,我爱音频网今天要为大家拆解的是一款推出市场“两年半”的TWS耳机,它的外型有足球和篮球两种,体积小巧,戴上它你就可以边打球边唱、跳、Rap。关于这两款产品的由来和相关配置已经找不到资料了,我们直接进入拆解环节来看一下这款产品的用料如何吧~ 一、足球/篮球真无线蓝牙耳机 外观展示

充电盒是圆形的球体,外壳上涂有篮球和足球的颜色和图案,两个放在一起跟一张名片差不多大。

壳体自带一根收纳绳,可以绑在手腕或者背包上。

成年男性单手可以握持两个。

耳机在充电盒内的状态。

充电座舱上有四个电量指示灯。

给耳机充电的Pogo Pin。

耳机外壳上也是足球/篮球的纹理,耳塞也是对应的配色,细节设计不错。

并且充电盒采用的是Type-C接口,便于使用。

我爱音频网采用ChargerLAB POWER-Z KM001C便携式电源测试仪对其进行有线充电测试,充电功率约1.7W。

耳机和充电盒共重39.9克。

充电盒单重32.3克。

左右耳机共重7.5克,重量非常轻。 二、足球/篮球真无线耳机 充电盒拆解

首先来拆解充电盒部分,撬开充电座舱可以看到内部结构,物理卡扣连接。

充电盒内部结构,底部是电池,电池与主板之间有缓震泡棉,主板与壳体之间也有缓震泡棉。

卸下固定主板的螺丝。

充电座舱内侧特写,耳机位置有两颗磁铁用于固定耳机,充电盒一前一后各有一颗磁铁吸附盒盖。

指示灯位置的导光柱。

主板背面是Type-C电源输入接口。

主板正面电路一览,有一颗单片机负责电源管理。

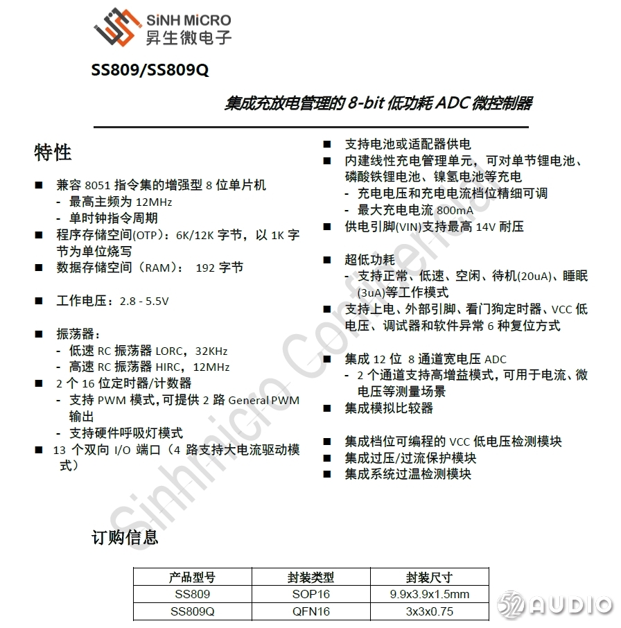
昇生微SS809是一款集成了充放电管理的AD型单片机,内置丰富的接口功能、灵活的配置模式和不同的低功耗选项。主要应用于需要充电和智能控制的便携式电子设备,带来精简的外围成本、优秀的性能和便捷的开发。昇生微 SS809内置线性充电单元为锂电池充电,同时有专门的耳机通信接口,实现充电盒跟耳机双向通信功能。还有支持无线充的QW系列,满足不同的产品规格需求。据我爱音频网拆解了解到,包括万魔、FIIL、阿思翠、漫步者、酷狗、聆耳、努比亚等品牌在内的多款TWS耳机充电盒均大量采用了昇生微的方案。

昇生微SS809详细资料。

丝印M902025的软包电池,额定电压3.7V,额定容量1.48Wh。

电池保护板特写,由鑫飞宏的FHDW01高精度锂电池保护IC和一个FH8205A N-MOS管组成。鑫飞宏FHDW01系列电路集高精度过电压充电保护、过电压放电保护、过电流放电保护等性能于一身。采用SOT23-6小型化封装,外围元器件精简。据我爱音频网拆解了解到,鑫飞宏的锂电保护方案目前已被漫步者多款产品和联想等品牌的TWS耳机大量采用。

鑫飞宏FHDW01锂电保护IC详细资料。

鑫飞宏FH8205A N-MOS管详细资料。

微源半导体LPM2301 2.6A PMOS管。

丝印Bp99的升压IC,将内置电池升压输出为耳机充电。

给耳机充电的Pogo Pin。

四颗LED指示灯特写。 三、足球/篮球真无线耳机 耳机拆解

耳机为豆式入耳设计,入耳处壳体过渡不是特别自然,耳塞为橘红色契合篮球主题。

耳机外壳有篮球图案,也是耳机的按键控制区域。

耳机底部用于通话拾音的麦克风开孔,内有防尘网。

耳机内侧的充电触点。

出音孔有防尘网防止异物进入。

沿合模线拆开耳机。

耳机内的结构为主板+软包电池+扬声器单元,电池和扬声器通过导线与主板相连。

耳机盖板内侧特写,按键位置是一个物理结构。

电池和主板与一元硬币的尺寸对比。

主板外侧电路展示。

贴片按键特写。

镭雕HB5 B31 101的MEMS硅麦,用于通话时拾取人声。

两个LED指示灯,通过麦克风开孔透光。

用于数据传输的陶瓷蓝牙天线,采用贴片封装。

主板内侧是蓝牙芯片相关电路,左下角是电池和扬声器导线的焊点。

耳机采用炬芯ATS3005主控芯片,支持蓝牙5.0双模,具有*放播**功耗小于10mA、待机功耗小于1μA的超低功耗的特点,支持真无线蓝牙耳机双边通话功能。Actions 炬芯ATS300X 系列新品内置150MHz MIPS32处理器,支持数字麦克风和模拟麦克风输入,内置18mW的立体声耳机放大器,支持蓝牙V5.0并且兼容蓝牙V2.1~V4.2。这款方案主打便携式蓝牙耳机产品,内置ROM和大容量RAM。据我爱音频网拆解了解到,目前已经有疯米W1真无线耳机青春版和网易云音乐 氧气真无线耳机LITE版两款产品采用了炬芯的TWS方案。

耳机软包电池型号为ST 581013,额定电压3.7V,额定容量0.19Wh。

电芯背面信息,容量50mAh。

电池保护板特写,同样是由鑫飞宏的FHDW01高精度锂电池保护IC和一个FH8205A N-MOS管组成。

最后来看一下音腔内的布局。

从外到内依次是吸附充电座舱的磁铁、充电触点所在的小板(热熔固定),以及最内侧的扬声器单元。

扬声器单元特写,外围有胶水固定。

扬声器单元尺寸为6mm。

拆解全家福。 我爱音频网总结 此次我爱音频网拆解的这款足球/篮球造型的真无线蓝牙耳机,耳机和充电盒的外观设计融入了足球/篮球元素,看起来非常有特点,没有拆开前很多人都会以为它只是一个“玩具”类型的产品,但经拆解发现,这款产品的设计和用料都很出人意料。充电盒为球型设计,自带挂绳可以缠绕在手上或者包上当作饰品;充电盒采用Type-C接口输入电源,昇生微SS809单片机负责电池的充电管理和跟耳机的通信,电池容量1.48Wh约400mAh,一颗升压IC将内置电池升压输出为耳机充电。耳机采用了炬芯ATS3005蓝牙音频SoC,支持蓝牙5.0双模,支持双边通话,功耗较低;耳机采用按键控制,有一颗硅麦用于通话,电池容量50mAh,跟充电盒电池一样采用了鑫飞宏的锂电保护方案。总体来看,这款足球/篮球造型的真无线蓝牙耳机外观设计有特色,用料也不错,可以对标很多入门级的TWS耳机产品,我爱音频网后续还会拆解更多有趣的音频产品给大家看。