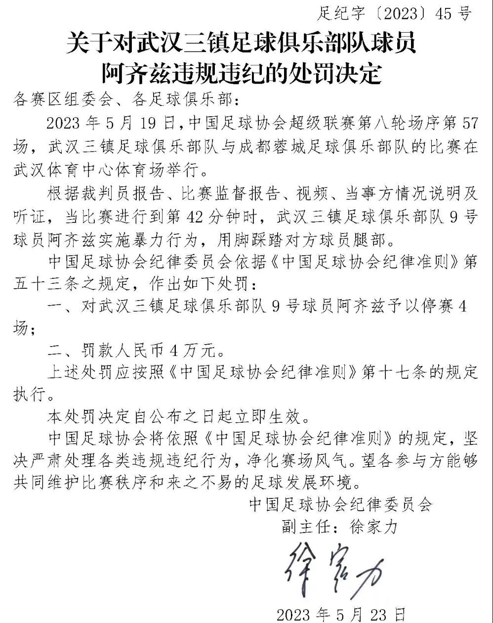
中国足协今天上午公布了对阿齐兹的处罚,在比赛结束后第四天才将处罚结果公之于众,毫无疑问影响了整个武汉三镇队的备战计划。这已经不是足协本赛季第一次针对武汉三镇做“手脚”,赛程安排上该球队也是受到了各种“照顾”。

中超联赛在本赛季彻底恢复常态化之后,不少球迷纷纷回到主场,开始为自己的主队呐喊助威。在八轮比赛战罢之后,武汉三镇队暂列积分榜第六位。本赛季卫冕冠军要想再次登顶,不仅要在之后的比赛中全力以赴,还要克服种种困难。

截至目前,武汉三镇自本赛季开始之后,一共只赢了两场比赛,分别战胜了青岛海牛和梅州客家。多场比赛被逼平,从某种程度上运气有些欠缺,但球员们在密集的赛程安排之下,体能分配上确实遇到了一些困难。

从5月5日第五轮主场踢完浙江队,九天内武汉三镇踢了三场比赛,而且这九天当中他们从湖北完赛之后,立刻动身去到了郑州,又在郑州完赛之后马不停蹄地赶往了上海。球员们旅途中感受到了舟车劳顿,加上这些对手都不是好啃的骨头,每一场比赛下来都需要充分的休息时间来康复,可还没有缓过来的球员们就得开始加紧备战,确实是一个不小的挑战。

中国足协给武汉三镇如此紧密的赛程安排,毫无疑问增加了球员们的疲劳程度,也让队友们的受伤风险有所提高。就连主教练佩德罗在与申花队比赛开始前就曾表示:“赛程比较紧密,上一轮比赛结束之后以恢复为主,前两天也进行了一些调整。”佩德罗也表示,球员们出现了一些疲惫感。
除了开局连续碰上海港和国安两个劲敌之外,武汉三镇在本赛季的最后两个客场比赛,分别要对阵大连人和长春亚泰。10月底、11月初的东北很可能就已经大雪纷飞,届时三镇球员们要克服天气等不利条件的影响,随时做好血战的准备。

武汉三镇面对如此艰难的赛程,他们没有得到任何有充分理由的解释。中国足协针对卫冕冠军如此密集的比赛安排,球员们出现伤病不仅影响的是俱乐部成绩,更会对国家队备战造成不可避免的损失。
早在上个赛季武汉三镇就曾通过官方平台发布声明,认为中国足协存在“黑恶势力”,并表示我们足球的天空不会永远都是黑色的,绝不向“不公平、不公正”妥协。之所以球队会如此爆发向足协施压,主要原因就是在冲冠关键阶段,球队前外援马尔康被停赛罚款的处罚,再加上与成都一战中的争议判罚以及中超赛程方面对己方不利的调整,武汉三镇才终于出手。

时隔一个赛季,中国足协再次在赛程上给武汉三镇“穿小鞋”,这种看似不起眼的小动作,实则是坏了整个中国足球公平竞争的大环境,损害的是整个中超联赛的形象和利益。
从近日不断更新的足坛反腐中不难看出,中国足协成为足球大环境的破坏者,如果任由他们一手遮天把一切权利掌控在手中,中国足坛还将循环往复地陷入泥潭,而无法步入正轨。