
作者丨蓝企鹅
来源丨家有升学娃
(ID:youshengxiaoruxue)
在上海,除了对口,还有一些学校会有“非地段招生”,不用对口。今天小企鹅就整理这些学校的入学方式和基本信息,一起来看看吧!
特殊公办学校指的是个别公办学校虽然是公办性质,但是没有对口划分,是全市范围招生,而且完全有自己的一套招生流程。

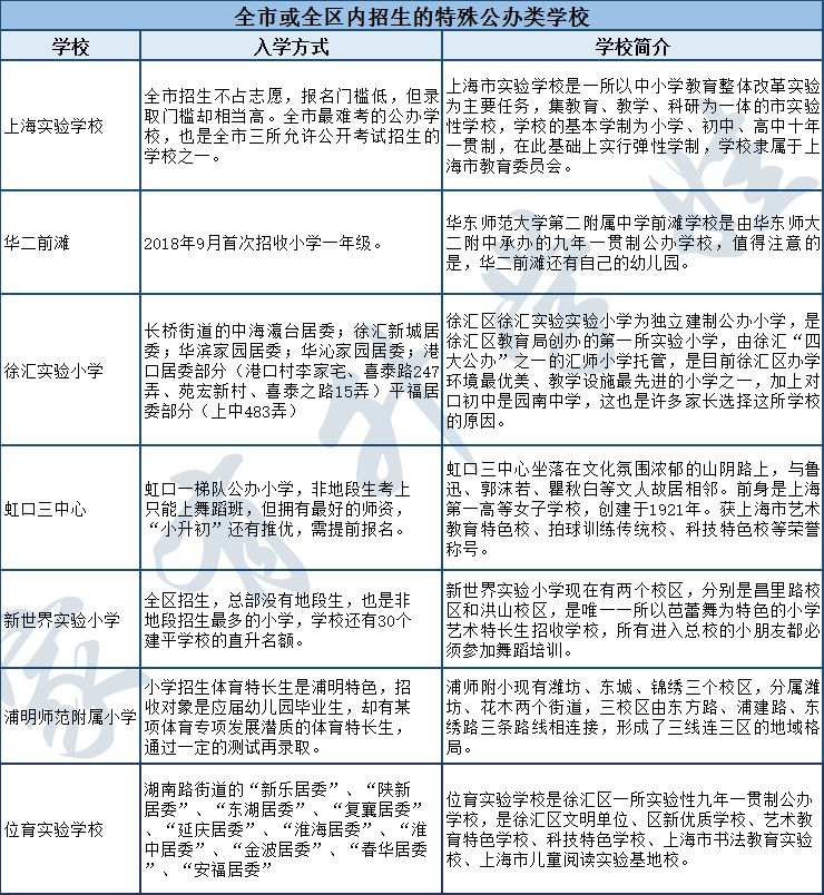
上海实验学校

上海市实验学校是一所以中小学教育整体改革实验为主要任务,集教育、教学、科研为一体的市级实验性学校。学校的基本学制为小学、初中、高中十年一贯制,在此基础上实行弹性学制,学校隶属于上海市教育委员会。
上海市实验学校坚持“办学前瞻创新,实验精致领先,教师专业发展 ,学生展能成志”的办学理念,对学制、课程、教材、教法、评价进行了整体改革。
近年来,学校在课程中不断探索学生潜能开发与个性成长的最佳结合点,并最终形成了实验课程的基本特色,即构建以能力结构为主线的核心课程 ,设计以全面发展为基础的学养课程,开发注重特长发展的个别化特需课程。
在小学阶段,学校自编了小学语文、数学教材,由人民教育出版社出版;并开发了近 80 门校本课程供学生选择,还有丰富的社团、社会实践活动。此外,为优秀学生设置个性化课表,提供部分小初衔接课程和国际课程,并为他们设计自主学习的模块。在2017年的上海市基础教育教学成果奖评选中,学校获得3个特等奖、1个一等奖、1个二等奖。在随后的国家级评选中又获得1个一等奖、1个二等奖的优异成绩。
作为上海市唯一以特殊学制、课程设置和教材组配为特色的学校、要求学生具备适应培养要求的发展潜能。
招生计划:面向全市招收小学一年级学生60 名(学制四年)
2019年招生对象:本市2012年9月1日至2013年8月31日出生的儿童
招生要求:学生报名须具备的基本条件为:
1、身体健康,口齿清楚,听力、视力正常;
2、聪慧活泼,反应敏捷、接受力强。
收费:按公办学校标准收费。
每年有无数家长争先恐后填报这所学校,主要是填报不占志愿,没门槛!但录取门槛却是超级高!
学校师资
上海市实验实行专家治学,实验学校自办学以来,一直与上海师大教育科学研究所组成联合体,学校又和上海师大中小学教育实验研究所组合成新的联合体,成为上海基础教育界唯一有研究所的学校。学校还聘用多名教授作为兼职顾问。学校的前任校长和现任校长都是上海师大教育学教授、硕士生导师,具有开阔的国际视野,先进的教育理念和丰富的教育经验。
浦东校区现在编教师中,中高级教师占教师总数的89.7%,初级职称占10.3%。其*特中**级教师1人,高级教师34人,中级教师36人,初级教师8人。
学校拥有一流的师资,教师中校、区级以上骨干教师人数占55%,特级教师3人,区学科带头人3人。师资队伍来源由以下几部分:上海市实验学校本部;新区或外区骨干教师、师范大学优秀毕业生,教师年龄结构合理,老中青比例适当。学校拥有一批知名专家、特级教师、教授组成的发展顾问团,对学校教育教学质量保证体系的建立、完善和教师业务的提高提供指导与参谋。
上实从小学到高中直升,用的是自己的教材,小学四年,初中三年,高中三年,所以比普通学校早两年毕业。
华二前滩

华东师范大学第二附属中学前滩学校位于上海市浦东新区晴雪路28号,是由华东师范大学第二附属中学承办的九年一贯制公办学校。学校地处被誉为“第二个陆家嘴”、定位于 “世界级中央活动区样板区”的前滩国际社区,由陆家嘴集团投资建设,得到了浦东新区人民政府、浦东新区教育局和华东师范大学的大力支持。
华二前滩比较特色的是他们的特长生招录。
2019年招收艺术类特长生(合唱、戏剧、器乐)共25名。
2019年招收体育类特长生(游泳、足球、乒乓球)共20名。
学校师资
全校现有教职工31人,其中一线教师25人,二线教师6人;2018年开始招收一年级、六年级新生各三个班级,小学生在校数80人,初中在校数58人。学校占地面积2.86万平方米、建筑面积5.42万平方米。
学校距离中环线200米,距离东方体育中心地铁站1200米(轨道交通6、 8、11号三线换乘)。学校硬件包括小学教学楼、初中教学楼、综合办公楼、文体楼(体育馆、游泳池、音乐厅)、科创实验中心、图书馆、地下停车场等设施。
华东师大二附中是教育部直属的实验性、示范性高中,长期致力于为培养德才兼备的拔尖创新人才奠基,形成了以“立德”和“创新”为核心的卓越教育特色,也是上海唯 一一所中国科协授予的首批“全国科技教育创新十佳学校”。
华东师大二附中前滩学校秉承华东师大二附中的办学理念和管理模式,由华东师大二附中教育管理团队全程参与, 旨在探索创新素养早期启蒙和创新人才早期培育的规律,实现小学、初中、高中一体化联动培养,办成一所浦东新区人民家门口的好学校。
华二前滩学校秉承华二的办学理念和管理模式,旨在探索创新素养早期启蒙和创新人才早期培育的规律,实现小学、初中、高中一体化联动培养,更好的形成以“立德”和“创新”为核心的卓越教育特色。我校计划共建设支持21个不同领域方向研究的创新实验室,涵盖了生物、社科、数学建模、空间地理、机器人、科学实验、创意设计等领域。
徐汇实验小学

徐汇区徐汇实验小学为独立建制公办小学,是徐汇区教育局创办的第一所实验小学。
学校占地32亩,建筑面积达13471.17平方米,绿化面积约6671平方米,运动场地面积约5856平方米。学校高标准配置教学设备设施,实现校园信息网、广播网、电视网三网覆盖,阅览室、电子阅览室面积达275平方米,音乐室、美术室、舞蹈房、体育馆、劳技室、计算机房等专用教室8间,自然实验室2间,创新实验室1间,是目前徐汇区办学环境最优美、教学设施最先进的小学之一。目前,学校教职工57人,专职教师51人,学生978人。中高级教师共20人,占38%,教师100%达本科学历,其中研究生7人。
学校秉持“把美好送给学生,把快乐带给学生,使学校真正成为学生成长的乐园”的教育理念,以“精彩生长ž智慧生成长共建教育新生态”为中长期办学的实践方向,使学校在探索变革中办出特色,在融入城市中办出品位。学校精心谋划和实施符合小学生身心发展规律的多元课程,建设一支师德修养好、专业水平高的教师队伍,培养“乐学、乐读、乐行、乐动、乐思”的全面发展的小学生,逐步将学校办成一所符合现代教育要求,适应徐汇教育发展,有办学特色的家门口的好学校。
2019年招生对象:
(一)2012年9月1日—2013年8月31日出生,年满6周岁,我校招生地段户籍(户主为学生本人或直系亲属)的适龄儿童。
(二) 招生对口居委:
长桥街道的中海瀛台居委;徐汇新城居委;华滨家园居委;华沁家园居委;港口居委部分(港口村李家宅、喜泰路247弄、苑宏新村、喜泰支路15弄);平福居委部分(上中路483弄)
招生原则:
(一)根据“相对就近、免试入学”的原则,继续实行对口入学的办法,统筹兼顾、合理安排,对于区域内入学矛盾突出的学校实施每户地址五年内只享有一次同校对口入学机会(多胞胎、二胎除外),班额原则上不超过45人。
(二)对于本区户籍地(户主为直系亲属或儿童本人)与居住地(产权人为直系亲属或儿童本人)一致的适龄儿童,网报公办小学,当报名人数超过我校招收学额时,按照入户籍时间长短顺序安排入学,额满为止,超出学额部分由区教育局实行区域内统筹安排入学。
(三)经第一批公办小学验证和已分配入学,尚有余额时,对于未在网上报名公办小学,报名民办小学未被录取的,先安排户主与产权人均为直系亲属或儿童本人的适龄儿童,且根据入户籍时间长短顺序排序,额满为止,超出学额部分由区教育局实行区域内统筹安排入学。
学校师资
目前全校在编教职工49名,*党**政干部2人,校级中层4人,其中男教师4人,女教师44人,35岁以下教师37人,*党**员21人;专任教师中,本科以上学历比例达100%,其中研究生、硕士5人,具有中学高级教师职称的教师3名;
小学高级职称教师11名;新教师基本素养好,职业认同感高,认真、肯干;学校有上海市园丁2人,上海市模范教师1人,上海市“金爱心”教师2人,上海市德育骨干教师1人,徐汇区学科带头人1人,徐汇区骨干教师1人,徐汇区园丁3人,徐汇区“三奖”获得者7人,徐汇区班主任工作室1人,徐汇区名师工作室2人。
虹口三中心

上海市虹口区第三中心小学,创建于1920年,是一座历史悠久、传统优秀的名校。学校地处素有“文化名人街”的山阴路103号,鲁迅故居的对面,由总部和分部组成。
学校占地面积10385平方米,建筑面积8755 平方米,校内电视、网络系统俱全、舞蹈房、排球房、室外塑胶场地等设施齐全。上海市虹口区第三中心小学以“促进儿童健康成长”为宗旨,坚持“关爱全体学生,崇尚个性发展”的教育理念,以形成了“求真、求实、求新”的校风和“严、实、活、乐、新”的教风,办学特色显著。
“一切为了学生的健康发展”,不仅是学校的教育理念,而且是教育行动。学校从培养目标着手,以学生发展为本,开展学校新健康教育,以上海市教育规划课题“新视野下的学校健康教育实践研究和理论探索”为框架,以联合国教科文组织的健康促进学校的建设为指导,以国际适用的心理健康标准为目标,开展小学生珍爱生命的早期教育,培养身体健康、心理健康、道德良好、社会适应良好、珍爱生命的小学生。
学校以“促进儿童健康成长”为宗旨,坚持“关爱全体学生,崇尚个性发展”的教育理念,以形成了“求真、求实、求新”的校风和“严、、活、乐”的教风,办学特色显著。学校先后组建成立的学生舞蹈团、排球队、围棋队和铜管乐队,发展了学生的个性,拓展了素质教育的空间,并在各级各类比赛中取得了优异的成绩。
新世界实验小学

浦东新区新世界实验小学是全市招生的公办寄宿小学,是区重点、双语寄宿制、艺术类学校。建筑由教学楼、综合楼、宿舍楼及盥洗区域构成,另有多媒体教室两间、舞蹈练功房9个、操场、音乐室、美术室、心理咨询室、自然常识室、小葵花电视台等专用场所。学校设施比较齐全、设备逐渐完善,校园布局合理。
新世界实验小学,前身是周家渡小学,1999年9月周家渡小学与雪野新村小学合并,成为新时代小学分校,2000年9月与新时代小学分离,更名为上南七村小学,2001年,正式更名为新世界实验小学。
新世界实验小学现有两个校区,分别是昌里路校区和洪山校区。
师资力量
目前学校有教师44人,其中中高级教师占63.3%,区骨干教师占11.4%。近三年,学校教师先后获得各级各类比赛近百个,其中国家级一等奖12个,市级一等奖20个。学校逐步形成了一支师德高尚、结构合理、教学理念先进、教学经验丰富的教师队伍。
总校2007年之前是全寄宿制学校,2008年开始走读和寄宿结合。分校无寄宿。
教学特色
上海市艺术教育特色学校。依托时代艺术学校,入学的每个孩子每天进行芭蕾基本功训练。芭蕾老师来自于上海芭蕾舞团、上海舞蹈学校、上海师范大学,采用的是英国皇家芭蕾舞学校的教材。学生多次参与中央艺术团在上海大剧院的同台演出,参加全国舞蹈比赛,囊括了金奖、银奖,还经常参加市、区一系列大型宣传演出,为孩子们从小接触社会打下了各方面的基础,使他们在实践活动中增长了才干。
小升初去向
建平西校每年有30个名额。
一般在学校中等水平的孩子能够考进浦外,所以小升初的时候还是实力蛮强的。但是基本要裸考,所以建议要读这个学校的孩子,四年级的时候要读点奥数和英语,这样小升初的时候更轻松。
浦明师范附属小学

浦明师范附属小学创建于1986年,是一所含有寄宿制的公办学校。
学校师资
目前在编教职工150名,在岗教职工134名,其中专任教师121名,全部符合 任职资格。高一层次学历达标107人,占教师总数的88%;本科(含在读)76人,占教师总数的63%。35岁以下教师57人,占教师总数47%。
区级骨干教师6名,署级骨干教师11名,校级骨干教师22名,占教师总数的32%。 中学高级教师1名, 小学高级教师62名,中、小学高级教师的比例为52%。
2019年招生计划
2019年,本校潍坊校区计划招收一年级新生9个班。
入学条件
2019年,本校潍坊校区将继续按照“户籍地与居住地一致优先”的原则,优先招收本校潍坊校区招生地段内“户籍地与实际居住地(具备相应的房产证)”一致(以下简称“人户一致”)、并选报公办小学的适龄儿童就近入学。
本校潍坊校区将按下述类别,依次安排对口招生地段内符合条件的适龄儿童入学,额满为止。如前一类对象安排后,学校招生计划已完成,则不再安排后面类别的对象入学。
第一类对象:
“人户一致”适龄儿童,即适龄儿童户籍在本校潍坊校区对口地段内,户主须是适龄儿童的父母、祖父母或外祖父母之一,且房产证产权人须为户主本人(全部或共同共有产权);适龄儿童本人为户主的,房产证产权人须为适龄儿童本人(全部或共同共有产权)或其父母(全部或共同共有产权)。户籍迁入日期、产证上的登记日期截止为2019年4月23日。此类对象按适龄儿童户籍迁入时间先后排序入学,额满为止。超额部分由区招办统筹安排入学。
第二类对象:
本市户籍“人户分离”适龄儿童以及符合入学条件的来沪人员适龄随迁子女(父母一方持有效期内《上海居住证》,且积分达标准分值),具备本校潍坊校区对口地段内相应房产证(产权人为适龄儿童父母或其本人,并全部或共同共有产权),产证上的登记日期截止为2019年4月23日。此类对象按产证上的登记日期先后排序入学,额满为止。超额部分由区招办统筹安排入学。
第三类对象:
其他符合入学条件的适龄儿童,具备本校潍坊校区对口地段内相应房产证(产权人为适龄儿童父母或其本人,并全部或共同共有产权),产证上的登记日期截止为2019年4月23日。此类对象按产证上的登记日期先后排序入学,额满为止。超额部分由区招办统筹安排入学。
不选择报名公办小学,又未被民办小学面谈后录取的适龄儿童,根据本校潍坊校区第一批验证和已分配入学的实际情况,以“人户一致”优先、同类排序靠后(比如同属“人户一致”类,即排在此类靠后)为原则,由区招办按照上述对象类别依次安排入学,额满为止。超额部分由区招办统筹安排入学。
第二批验证
第一批验证后,如通过的“人户一致”适龄儿童数未达本校潍坊校区招生计划数,则安排第二批验证,时间为2019年6月15日—6月16日。第二批验证对象为本校潍坊校区招生地段内不选择报名公办小学,又未被民办小学录取的适龄儿童。家长须根据收到的验证通知,带领适龄儿童,并携带相关证件材料(原件),来学校验证。
位育实验学校

学校位于长乐路上,占地面积为6992平方米,建筑面积8689.29平方米,教学及辅助用房面积达到5403平方米。学校拥有2870平方米的运动场、篮球场、羽毛球场,校园绿化面积达到1445平方米。教学大楼内配备了物理、化学、生物、自然常识实验室,以及音乐、体育、舞蹈、美术、书法、电脑房、多功能厅等教学专用教室,所有教室内电脑网络、电子白板、多媒体投影仪等现代化教学设备齐全。学校阅览室面积为262平方米,生均藏书量40本/人。学校目前有8个年级,学生736人,教职员工85名,其中专职教师74名,中高级教师占教师总人数的62%, 本科及以上学历占教师总人数的86%。
学校发扬“生长·创造”的位育精神,秉承“脚踏实地、注重教学质量”的位育传统,注重“人文关怀”的办学思想。在初中阶段实现了与位育初中教育教学模式的并轨,在充分尊重学生成长规律的前提下,小学阶段切实“减负增效”,将位育优良的办学传统贯穿于所有年级。“新能源建筑模型”、“新能源车模”、“乐高机器人”等创新教育课程,“书法”、“绘画”、“阿卡贝拉”、“二胡”、“陶笛”等艺术课程已成为学校的特色课程。
2019招生对象
(一)2012年9月1日—2013年8月31日出生,年满6周岁,我校招生范围户籍(户主为学生本人或直系亲属)的适龄儿童。
(二)招生对口居委:湖南路街道的“新乐居委”、“陕新居委”、“东湖居委”、“复襄居委”、“延庆居委”、“淮海居委”、“淮中居委”、“金波居委”、“春华居委”、“安福居委”。
招生原则
(一)根据“相对就近、免试入学”的原则,继续实行对口入学的办法,统筹兼顾、合理安排,对于区域内入学矛盾突出的学校实施每户地址五年内只享有一次同校对口入学机会(多胞胎、二胎除外),班额原则上不超过45人。
(二)对于本区户籍地(户主为直系亲属或儿童本人)与居住地(产权人为直系亲属或儿童本人)一致的适龄儿童,当报名人数不超过对口学校招收学额时,安排就近入学;当报名人数超过对口学校招收学额时,按照入户籍时间长短顺序安排入学,超出学额部分实行区域内统筹安排入学。
(三)本市户籍人户分离适龄儿童选择居住地登记入学的,先安排户籍地与实际居住地一致的适龄儿童,再根据区域内实际情况统筹安排“人户分离”适龄儿童入学。本市集体户籍适龄儿童参照居住地登记入学办法就读,本市户籍居住廉租房的适龄儿童在廉租房所在地登记入学。
(四)符合就读条件的非本市户籍适龄儿童,统筹安排进入义务教育阶段学校就读,优先安排持有积分达标的《上海市居住证》人员的子女。
里面有你心仪的学校吗?
• END •
整理不易,请在右下角给小企鹅点个“在看”哟,你的支持是小企鹅不断努力的动力

如有错误,欢迎留言指正,转载请注明。

来源|转自家有升学娃(ID:youshengxiaoruxue)
好 友
想要魔都升学资讯一手掌握,加入家长群找到组织,欢迎添加升博士个人微信,在魔都上学,扫我就对啦!
还有不定期福利大放送!