中超联赛暂时偃旗息鼓,中甲联赛却因为赛程设计得不合理,有的球队申请了延期进行,而还没有结束。虽然类似延边富德、浙江绿城和北京北控已经打了13场比赛,但梅县铁汉生态却只进行了11场比赛。5月26日,他们将进行第12论的比赛。

穆里奇这个动作不应该啊!
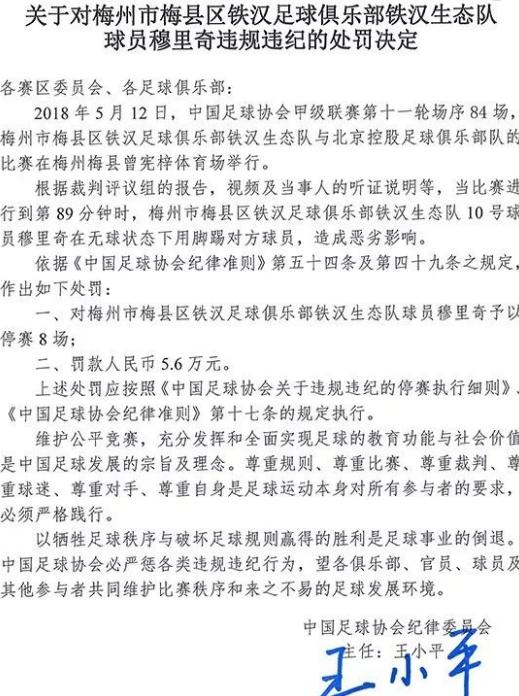
可是梅县铁汉生态现在也有闹心的事情,那就是“鸡爷”穆里奇被禁赛了八场。他不能出场的情况下,梅县也只能用“野牛”阿洛伊西奥和中后卫劳尔了。而此时也到了二次转会期,换一个外援也成为必须。梅县俱乐部不缺钱,只要成绩好,换外援是一定可以的。

踢上一脚禁赛八场
现在的问题是换掉谁?“野牛”的位置是稳固的,现在就是换穆里奇,还是换劳尔。实际上正常思维一定是要换劳尔的,因为中甲联赛的现状已很明确了,那就是要后卫没有用,你莫不如锋线上都用外援。可问题是劳尔是主教练带来的西班牙老乡,他不想更换自己的嫡系。到底换谁想在各方还在探讨中,不过他们要请来前锋已是铁板钉钉了。

连世俱杯都不打了就要来中甲

拉斐尔在亚冠都是高手
目前欧洲联赛已经结束,中超队伍也进入调整期,可供梅县选择的人选非常多,比如此前曝出的山东鲁能队的西塞,甚至恒大队的阿兰,高拉特都可备选,甚至有传言目前领跑中甲射手榜的前锋拉斐尔也被经纪人极力推荐。就目前来看,拉斐尔·席尔瓦一定是首选。可是他和卓尔的合同是一个问题,不过经纪人能推荐,就一定是有办法的。