孩子们的吃穿用度牵动着每个宝爸宝妈的心!今天,小编就给大家说说孩子的鞋子和衣服如何选择~

9月2日,江苏省市场监管局发布童鞋、童装产品质量监督抽查结果。抽查显示,童鞋合格率为91%。童装合格率为90.7%。
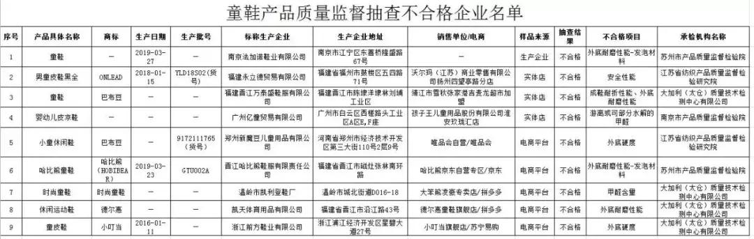
童鞋
此次共抽查100批次童鞋产品,合格91批次,合格率为91%。其中,抽查江苏企业生产的产品17批次,合格16批次,合格率94.1%。

一、产业概况
童鞋是依据0-14岁孩子脚的生长发育特点设计制造的鞋子,包括儿童皮鞋、凉鞋、旅游鞋及布鞋等种类。国内童鞋生产企业主要分布在浙江、广东和福建等省。江苏童鞋生产企业约有10家,主要集中在南京、扬州等市。
二、抽查结果
抽查结果显示,不合格项目主要为甲醛含量、成鞋耐折性能、外底耐磨性能、外底硬度和安全性能等5项指标。

1、甲醛含量。儿童皮肤比较脆弱,对甲醛尤为敏感,穿着含有甲醛的鞋子会导致皮肤过敏甚至过敏性皮炎。抽查发现,2批次童鞋产品甲醛含量项目不合格。
2、成鞋耐折性能。耐折性能是考核鞋底及帮面是否容易开胶断裂或裂面的指标,直接反映成鞋耐屈挠性能,该项目不合格会影响鞋类商品的正常使用。抽查发现,1批次成鞋耐折性能项目不合格。
3、外底耐磨性能。耐磨性不好会导致鞋子在短期内由于过度磨损发生变形,影响穿着舒适度;也容易影响鞋底止滑性能,导致摔跤、滑倒等伤害事故。抽查发现,3批次童鞋产品耐磨性能不合格。
4、外底硬度。外底硬度是判定鞋底软硬程度的重要指标。鞋底过硬,行走时足底受冲击力大,不利于鞋底的弯折,易使儿童产生疲劳感。抽查发现,2批次产品外底硬度项目不合格。
5、安全性能。童鞋安全性能主要指钢勾心项目指标,勾心是安装在脚心部位外底与中底之间,起到保持鞋底弧度和稳定鞋跟作用的“脊梁”。没有安装勾心或其他刚性支撑材料的童鞋,无法给予足弓足够的力量支撑,长期穿着不利于骨骼正常发育。抽查发现,1批次产品安全性能不合格。

三、消费建议
1、鞋面材质。宜选真皮或棉布鞋面的童鞋。真皮和棉布材质做成的鞋轻便、舒适、透气好,有利于儿童活动和脚部发育。合成革鞋透气性差,易积聚汗液,滋生细菌。
2、鞋底硬度。宜选鞋底软硬适度的童鞋。过软的鞋底会造成脚弓的塌陷;过硬的鞋底行走时足底受冲击力大,不利于鞋底的弯折,易使儿童产生疲劳感。
3、鞋底材质。宜选择橡胶材质或弹性较好的聚氨酯鞋底,此类鞋底耐磨性能较好;尽量选择鞋底花纹较深,有沟槽和颗粒的鞋底,止滑性能会比较好。
提醒
童鞋应定期清洁保养并且经常替换。皮革类产品清洁时应避免浸水、暴晒或高温烘干,以免引起老化、变形、褪色;还应经常打油以保证皮革的韧性和光亮度。纺织面料清洁刷洗后,应在阴凉通风处晾干,避免帮面和外底材料的老化、变色。







童装
此次共抽查150批次童装产品,合格126批次,合格率为84%。其中,抽查江苏企业生产的产品54批次,合格49批次,合格率为90.7%。

一、产业概况
童装是指专为满足儿童或婴幼儿穿衣需要而设计、生产、销售的各类服装。童装按适穿的年龄范围可划分为婴幼儿服装和儿童服装,一般将适合36个月及以下的孩子穿着的服装称为婴幼儿服装;将适合3岁以上、14岁及以下的孩子穿着的服装称为儿童服装。国内童装生产企业主要分布在广东、浙江、福建等省,江苏省内童装生产企业约35家,主要集中在南京、扬州、苏州和常州等市。

二、抽查结果
抽查结果显示,不合格项目主要为耐唾液色牢度、纤维含量、附件抗拉强力和绳带要求4项指标。

1、耐唾液色牢度。耐唾液色牢度是婴幼儿服装检测的特有指标。婴幼儿(尤其3岁以下的)经常啃舔身上的衣服,如果服装的耐唾液色牢度不足,容易导致婴幼儿摄入衣服染料,可能会影响身体健康。抽查发现,1批次童装产品耐唾液色牢度项目不合格。
2、纤维含量。纤维含量反映了童装产品面料材质的真实属性,也是消费者购买时的主要参考指标之一,纤维含量项目不合格代表衣物标注纤维名称或含量与实际不符,影响消费者选购合适的产品。抽查共发现,15批次纤维含量项目不合格。
3、附件抗拉强力。附件抗拉强力指纺织产品中起连接、装饰、标识或其他作用的部件的抗拉强力。由于婴幼儿会对服装上的纽扣、铆钉、标签等附件撕扯或啃咬,若附件连接和缝制牢度不足,极有可能发生脱落,引发吞食、吸入等等危险。抽查发现,4批次附件抗拉强力项目不合格。
4、绳带要求。绳带要求是对童装上的绳索、拉带、带袢等附件制定的特殊标准要求,如果童装上的绳带设计不合理,极有可能导致勒伤或窒息。抽查发现,5批次绳带要求项目不合格。
三、消费建议
1、查看标识。标识应包括厂名厂址、产品名称、规格型号、纤维成分及含量、维护方法、执行的产品标准、安全类别等信息,3岁以下婴幼儿产品还应明确标注“婴幼儿用品”字样。
2、选择面料。童装的布料应以结实、耐穿、不易损坏为主,尽量选择对儿童皮肤无刺激,比较柔软、吸湿透气性好的纯棉产品。
3、检查附件。儿童服装上外露的拉绳、拉带等不宜过长,以免儿童被其纠缠;保证纽扣、拉链及其他金属附件无毛刺、无锐利边缘和尖端等,以免划伤孩子;轻拉附件查看是否牢固,避免被儿童抓脱误食;尽量不要选择有亮片、镶钻或钉珠等装饰物的产品,以免对儿童造成伤害;新购衣物穿着之前尽量水洗一次,并检查是否有金属针或金属颗粒。儿童易出汗,夏装和内衣尽量选择涂层印花较少或无涂层印花的产品,保证较好的吸湿透气性。









来源:江苏市场监管