
又是一年招生季
各小学招生公告陆续公布
适龄儿童的家长们开始忙活了
……
8月20日至22日
蚌埠公办学校线下报名启动
学生家长在孩子所报学校门口排队报名,
拿着各种资料和证件,
希望能报上心仪的学校。
各校门口排队情况
↓ ↓ ↓
蚌埠第二实验小学
新城实验学校
钓鱼台禹会二中实验学校
不少小学家长在前一天下午
就开始在学校门口排队
据现场的家长们说
他们前一天的下午就拿着小板凳来排队,
本来觉着去的够早了,
没想到上午就有人来排队了
虽然已经立秋,但天气还是非常炎热。
家长们有的打着伞,
有的用宣传页遮挡太阳。
长时间站立太累了,
有的家长蹲坐在地上。

其实熬夜排队报名
是家长对孩子入学焦虑情绪的集中反应
认为入学不易
但是今年开始线上(网络)入学报名开始
具体内容如下
↓ ↓ ↓
据《关于印发2019年蚌埠市市区义务教育学校招生入学工作意见的通知》,今年蚌埠市市区所有义务教育阶段学校小学一年级招生,实行线上(网络)报名或线下(现场)报名并行,家长可根据实际情况,自行选择线上(网络)报名或线下(现场)报名。
有家长表示,正是因为今年首次开通网上报名,线下排队报名的情况缓解了许多,但还是有家长坚持线下报名,他们认为,有只有排队报名才能心安。
据了解,小学一年级新生线下(现场)报名时间:8月20日—22日。须出具以下材料:①房屋所有权证;②父母或其法定监护人身份证;③户口簿;④儿童出生医学证明;⑤计划免疫证。
今年新城实验学校瀚林校区也开始招生了。

民办学校一直是关注的焦点。每到新生报名时,家长都免不了为一个名额四处奔波。僧多粥少怎么解决?
今年6月11日,市教育局规定报名人数超出计划招生人数时,要采取摇号的方式决定入学新生,这也是蚌埠民办学校第一摇号招生。

△ 摇号现场
从学校此前公布的招生计划来看,北师大蚌埠附校一年级市内招生计划420人,报名人数却有569人。
去除10%面谈计划后,有526个孩子参加剩下的378个计划的摇号。同样的,该校七年级市内招生计划630人,报名人数为733人。去除面谈计划后,还有670人参与567个计划的摇号。
而蚌埠高新教育集团总校实验学校去除直升名额后市内招生计划30人,报名人数为454人,最终451人参与27个计划的摇号。
此次摇号未中签的学生和家长们也不要难过,20-22号要回到对应的公办学校报名。
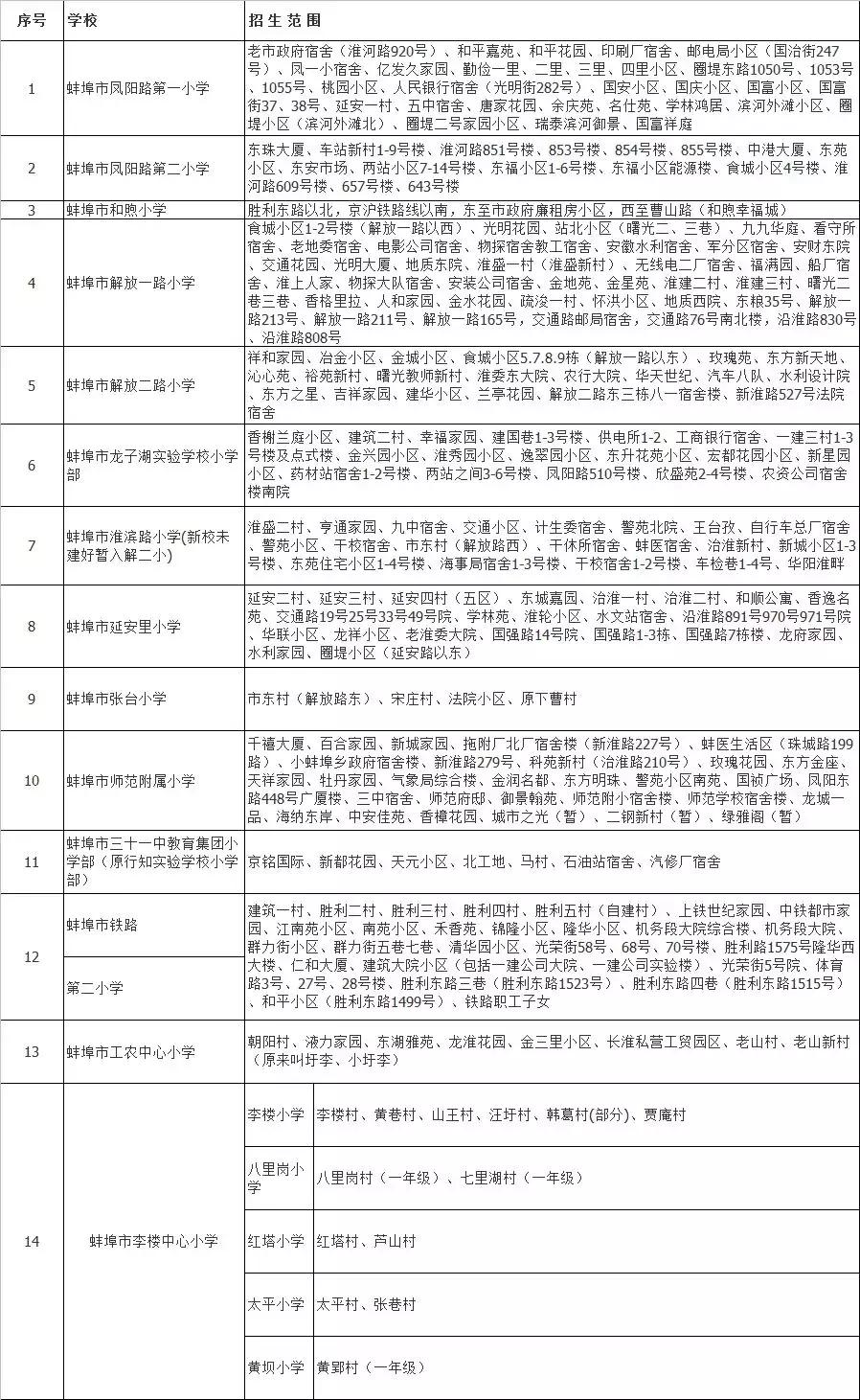
下面是蚌埠市市区幼升小学区划分
↓ ↓ ↓
我市义务教育招生坚持免试就近、划片入学的原则。实行公办学校依据审定地址免试就近划片入学的办法,确保每一个适龄儿童少年在房产(或户籍)所在区有公办学位。
2019年蚌埠市市区小学
招生地段划分一览表
龙子湖区

蚌山区

禹会区

淮上区

注:和顺静天府小区对口规划中的正街小学,在正街小学建成前,业主子女入学暂时对口淮上实小,正街小学建成招生后,和顺静天府小区业主当年就读一年级子女统一入读正街小学;
玖台花园、悦隽天著苑小区对口规划中盛世路小学,在盛世路小学建成前暂划入后场小学,学校建成招生后,两所小区业主当年就读一年级子女统一入读盛世路小学。
经开区

一实校城南校区中,2018年佳源东方都市、宝业学府绿苑小区、百合燕山公馆、燕南嘉苑均为暂入,引购房业主担忧,今年最新划分表显示,除了百合燕山公馆仍为暂入,其他都已经“转正”。
蚌埠市红旗一小作为一实校教育集团西校区,今年新增了金地阳光。
二实小蓝天路小学东校区,今年新增了名仕公馆、学翰府邸。
新城本部小学部今年加入了万达公寓,2018年仅有住宅小区。
去年天湖国际并未出现在新城滨湖校区招生范围内,今年确定划入,此外,荣盛华府也加入招生范围内。
高新区

可怜天下父母心
小编想在这里提醒家长朋友们
只要符合报名条件
孩子们都可以上学!
对于孩子入学报名,你有啥想说的?
欢迎留言和大家一起讨论哦~~
