本文为《高绩效教练》(第五版)读书笔记编后讲稿,全文5450字,阅读时间15分钟。
作者:磊先森学习频道 转载请注释来源,欢迎关注、评论。
写在前面的碎碎念
在新型肺炎带来的这段超常假期里,笔者除了睡觉就是吃饭,亦或是打游戏,自尊水平下降的厉害,虽不止一次想把读书讲稿写出来,但干扰太严重,羞愧难当,吾与知行合一之道甚远呐!
言归正传,今儿这篇文章,讲的是英国约翰·惠特默教练的著作《高绩效教练》,这本书樊登老师推荐过,是一本很实用的工具书,笔者尽量言简意赅的帮大家把这本书捋顺,把实用的教练技巧分享给大家,欢迎大家批评指正。希望获得关注转发d(゚∀゚d)点赞!支持!!最后,武汉加油!中国加油!
作者介绍

约翰·惠特默
以其在教练领域的杰出工作获得了国际教练联合会授予的总裁奖。他与国际绩效咨询公司一起为企业从事教练和团队建设方面的咨询和演讲工作。他著有关于运动、领导力和教练的五本著作,其中《高绩效教练》最为著名,销量超过50万册,并被翻译成20余种语言。在英国、瑞士和美国运营企业后,约翰先生与蒂莫西.高威建立了内心游戏公司,在为运动和企业培训领域介绍新方法方面影响很大。约翰先生的职业生涯始于职业赛车手,属于法国勒芒非常成功的福特车队,并在20世纪60年代赢得了英国和欧洲SaloonCar冠军。
本书写给谁看,解决什么问题?
想一想以下三个问题:
· 当你还是一个小孩时,你的父母告诉你该做什么,当你没做到的时候,他们是否训斥过你?
· 当你上学以后,你的老师告诉你该做什么,如果你没有做到,他是否让你留过堂?。
· 当你得到第一份工作,你的上司告诉你该做什么。当你没有做到时,你是否受到过猛烈的责骂?
当你受到批评、责骂等负面反馈时,你是否心里有过抵触(反抗)心理,有过为自己狡辩推脱责任的行为?
再往深想一想:
· 当你成为父母,告诉你的子女该做什么,当他没做到时,你是否会训斥他(她)?
· 当你成为领导,交代手下做一件事,当他没做到时,你是否会责骂于他?
当你这么做时,你的子女、下属是否心里会有抵触(反抗)心理,为自己狡辩并推脱责任?
本书的存在,就是为了解决类似但不限于上述的亲子、婚姻、领导力等问题,适合大部分人阅读。
什么是高绩效教练?
本书书名《高绩效教练》,顾名思义就是"高绩效"+"教练"。
(一)高绩效是什么?
这边给大家一个公式【绩效=潜能-干扰】
· 潜能就是一个人做某件事能够达到最好的状态,理论上这个状态是正无穷,举个例子:在没有干扰存在的情况下,每个人都能成为马云。干扰即一切干扰因素。
而开篇笔者问的5个问题,最后导致的结果,大多为低绩效。
(二)教练是什么?
教练的定义是指体育指导或体育培训、私人补习以及额外的教学,其本质是将人们的潜能释放出来,帮助他们达到最佳状态。
教练这个词容易和指导弄混。
· 指导就像授课,讲一步,做一步。
· 教练重点是帮助人们学习而不是给他们授课。毕竟,你是如何学会走路的,你的妈妈教过你吗?我们都有内在的、自然的学习能力,实际上它会被后天的指导所破坏。
本书的目的就是传授一种"教练"的领导方式,教练成果依赖于彼此之间建立的密切关系,以及沟通中运用的有效的沟通方式和风格。通过由内而外的激发而不是通过被告知或教导,教练对象在教练过程中澄清了事实,释放了潜能,培养了新的技能和行为,最后达到最佳状态。(划重点,全书就在诠释这句话)

这里有个有趣的故事,是"教练"模式发现的由来。
上世纪70年代,约翰·惠特默和他的伙伴高威从事与体育培训事业,其中就包括培育网球和滑雪选手。由于那段时间网球运动发展的如火如荼,很多有一定网球运动基础的选手都想更上一层楼,纷纷报名参加约翰先生公司的网球培训课程,于是网球教练供不应求了。这让约翰先生没办法,学费都收了,不办那不是砸自己招牌么,他想了个怪招让公司的滑雪教练来教人打网球。滑雪教练一听这怎么成,我不会打网球咋教啊,这不误人子弟么。不过最后胳膊还是拧不过大腿,滑雪教练不得已赶鸭子上架。因为他不会技术,所以他只能靠引导网球选手自身来练习。怎么练的呢?请看下面一段对话:
滑雪教练:你这次培训想提高哪方面的技能?
网球学员:我想提高击球技术。。
滑雪教练:行,那我们来练习挥拍,请你注意球过来时旋转的方向,并挥拍回击。
于是学员就这样练了一会。
滑雪教练:你觉得你挥拍时身体哪里不协调?膈应?
网球学员:我觉得胳膊和腰都有点不适应。
滑雪教练:哦?你觉得你该怎么调整呢?
网球学员:哦,我觉得胳膊要再抬高一点,身体要再侧一点,可能感觉会更棒一些。
滑雪教练:来吧,按你说的调整试试吧
整个培训课程结束以后,约翰他们公司组织了一场系列对抗赛,来测试教学结果。结果出乎意料的是,滑雪教练组的学员赢取了大部分比赛的胜利。
原因就是滑雪教练没有专业知识,只能引导学员觉察自身状态,并自我提升,结果释放了学员的潜能,帮助达到更好的状态。而具有专业知识的网球教练在学员动作出错时,往往进行技术指导,产生了干扰(打击学员的积极性,降低了学员自身的责任感),最终成果不尽人意。
什么是高绩效教练的核心理论?
(一)相信人的潜能无限。

阿迪达斯的广告语大家都听过——"Impossible is nothing(一切皆有可能)"。
熟悉巴菲特的人们可能知道,巴菲特有位偶像十分特别——美国弗吉尼亚毛毯厂的厂长。毛毯厂的厂长是位老奶奶,老奶奶在家里是家庭主妇,在家里带儿子,儿子带大了,带孙子,带完后呢!88岁的时候突然决定,我的人生不能这样,"我要创业"后创建了弗吉尼亚毛毯厂,自己当厂长,从十几个人到一两百人,自己亲自当CEO,从88岁一直干到104岁去世。
(二) 培养觉察和责任感,并促使自然学习能力的激发
1.觉察
它是专注、专心和明晰的产物。觉察意味着一个人通过观察和诠释他看到、听到、感觉到的事物时的觉醒,从而拥有对于某事物的知识。你只能掌控你觉察到的一切。而你觉察不到的东西掌控着你。觉察给予我们力量。因为你只能回应你所觉察的事情。如果你不能觉察某件事情,你就不会回应。你可以将你的每项活动理解为"输入——处理——输出"。只有高质量的输入才能有高质量的输出,孙子兵法的"知己知彼方能百战不殆"就是这个意思。
2.责任感
当我们真正接受、选择或者对我们的想法和行为负责时,我们对它们的承诺会得到提升,我们的绩效也会提升。若我们被命令要负责,被告知、被期待或是被赋予责任,但没有全然的接受,则绩效也不会提升。
真正的责任感总是出于主动的选择。
想象一组建筑工人在听命令:"老王,去拿个梯子来。在棚子里有一个。"
如果老王在那里找不到梯子,他会做什么?他会返回来说:"那儿没梯子。"
如果我换种问法:"我们需要一个梯子。棚子里有一个。谁愿意去取?"
老王回答道:"我愿意。"但当他到那里时却没有发现梯子。
这一次他会做什么?他会在别处寻找。为什么?因为他觉得负有责任。他希望成功。他会为了自己着想,为维护自尊而找到梯子。这里的差异是给他一个选择,以及他为之所做的回应。
樊登老师讲过他给一个公司做内培的案例,在读过《高绩效教练》之后,我才知道他是从本书上依葫芦画瓢学的。
一个老板非常推崇樊登老师的课,觉得讲的非常好。于是他费劲千辛万苦,托人把樊登老师请到公司来给管理层上一场为期2天的课程。不幸的是,公司老板把这个课程定在周末,员工们不得不放弃休息来参加课程。虽然公司在微信群里做足了宣传说课程非常令人愉快,但在樊登老师走进会议室见到员工们一瞬间,他就感知到了员工们的怀疑、防御甚至抵触的情绪。因为很多人都没精打采甚至苦哈哈个脸。樊登老师立马明白了"他们是在*制抵**老板告知他们去做的事。他们已被告知参加课程,因此他们将会*制抵**。为了缓和这种不合作的状况,樊登老师问了大家一个问题
"你们能不能拒绝上这两天我的课程?"
"不能。"他们齐声说。
"哦,你们现在有选择了。"樊登说"你们已经满足了你们公司的要求——你们在这里。祝贺你们!现在,你们可以做出选择。你希望如何来度过这两天的时间?你可以全心全意地学,你可以*制抵**学习,你可以漫不经心,你也可以虚度光阴。现在,请写下你的选择,如果愿意,你可以自己保留,也可以和你旁边的人分享。我不会看,而且我不会告诉你的老板。这是你的选择。"
房间里的气氛顿时改变了。大家似乎松了一口气,也释放了压力,然后绝大多数员工积极地参与了课程。
选择和责任感可以创造奇迹。
如何运用高绩效教练?
(一)提出强有力的问题
告知或提出封闭式的问题,人们就不会去主动思考;提出开放式的问题,人们自然会思考。
提问远比指导或建议更能创建觉察或建立责任感。比如"为什么不试试新的方法"和"是什么原因让我们没有尝试新方法"这两个问题意思一样,但前者更容易引起吵架。
笔者喜欢踢足球,因为在场上踢后卫的位置,因此视野开阔,指挥调度的责任也落在我身上。在没读本书前,每次对方持球时,我都只会大喊"看人看人,小心对面直塞"..然后一般结局就是话音刚落,对手就直塞单刀了。现在笔者在上场前,会和队友们搞个朋友会,就问队友几个问题"仔细自己的对手喜欢把球出给谁,惯性脚是哪一边,喜欢的进攻方向是哪一边,谁威胁最大。"每到半场休息,我们就坐下来分析情报,限制谁,打那边,注意谁突破等等,都不用我说,队友自己就知道了,于是下半场就好踢很多。
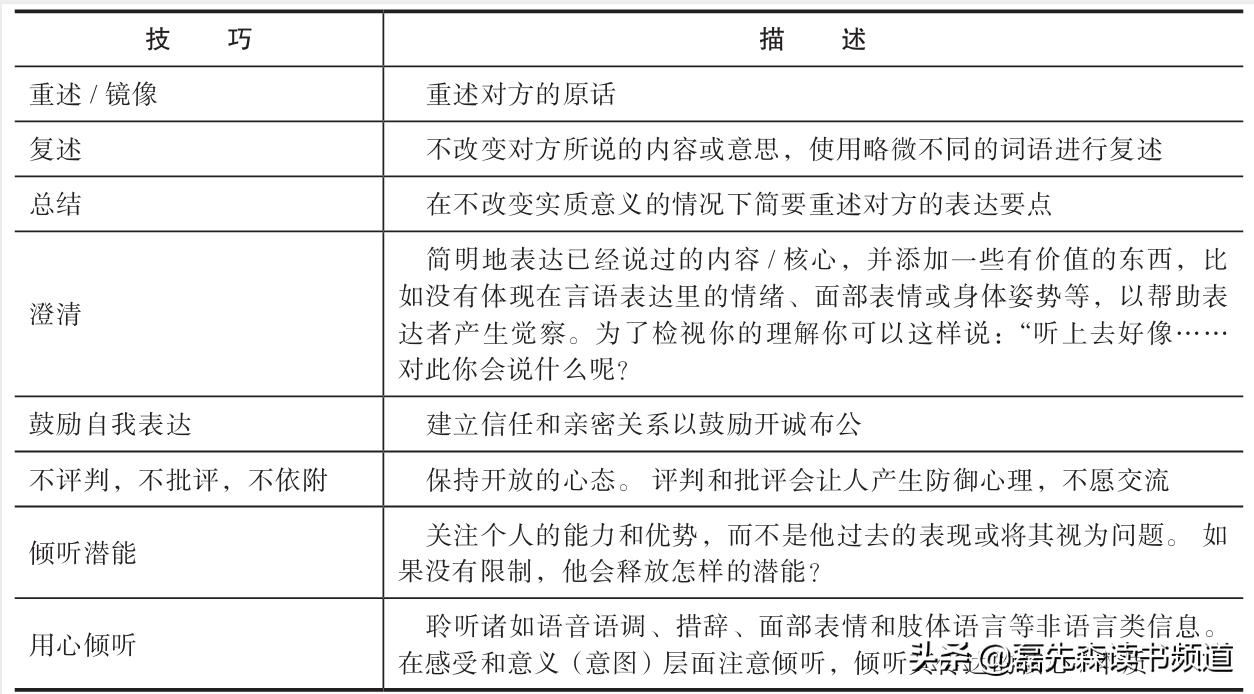
(二)积极倾听
人有两只耳朵,一张嘴,倾听的核心是学会闭嘴。认真的听对方说什么,然后提问,要充分关注对方对问题的回答,包括关注其表达的内容和传递的感受。下表总结了积极倾听的技巧。重述/镜像、复述和总结的技巧表明你正在倾听他人的话语(内容),这些技巧可以检查你是否正确理解了对方的表达,帮你验证他想表达的意思。

(3) GROW模型
现在我们需要确定问什么问题,以及按什么顺序来提问,作者书中建议建议的提问顺序都遵循以下四个阶段。

• 目标设定(Goal),包含本次教练对话的目标,以及设定教练的短期目标和长期目标。
• 现状分析(Reality),探索当前的状况。
• 方案选择(Options),可供选择的策略或行动方案。
• 该做什么(What),何时(When),谁做(Who)以及这样做的意愿(Will)。
这里必须强调的是,如果没有通过积极倾听和强有力的问题来"创建觉察"和"建立责任感"的意图以及能力作为基底,GROW模型的价值将十分有限。一个*制专**的老板可能会以下面的方式来管理他的员工:
• 我的目标(G)是本月销售1000套工具。
• 现状(R)是你们上个月表现很差,只卖了400套。你们是一群懒人。我们的主要竞争对手有了更好的产品,因此你们必须更加努力。
• 我已经考虑了所有的方案(O),我们不会增加广告的投放,或者更换产品包装。
• 你们要做的是(W)……
任何独断的人都可以使用GROW模型。这个老板已经按照GROW逻辑写了这封信,但他们没有提出任何问题。他们没有创造任何觉察,虽然他们认为自己已经通过威胁员工迫使其担责,事实并非如此,因为员工没有选择。
1.GROW模型的关键点
成功使用GROW模型的关键是首先要花费足够的时间来探索"G"——目标,直到教练对象能够设定一个既能够激励他们,又能帮助其向前发展的目标,然后凭你的直觉灵活选择其他几个环节的顺序,包括必要时重新审视目标。
第1步:你的目标是什么
• 理解每种不同的目标类型:终极目标、绩效目标和过程目标。
• 理解不同目标类型的主要目的和期望。
• 明确此轮教练对话所期望的结果。
第2步:现状是什么
• 就目前采取的行动评估当前的状况。
• 明确之前采取的行动的结果和影响。
• 就阻碍或限制当前进展的内部障碍和阻挠进行分析。
第3步:你有什么选择
• 确定可能性和备选方案。
• 将可能采取的方案策略列出一个详细的提纲。
第4步:你将要做什么
• 帮助梳理学习收获,并探讨如何改变以实现最初设定的目标。
• 针对已确定步骤的实施情况进行一个总结,并创建相应的行动计划。
• 明确未来可能遇到的障碍。
• 考虑在后续的目标实现过程中,可能需要的支持和发展。
• 评估约定行动的准确执行情况。
• 重点强调如何保证责任担当以及目标的实现。
一开始你可能会不适应,最简单的开始方法,就是从GOAL的问题开始一个一个问起来。GROW四组问题问完,基本对方就应该清楚了。
2.GROW模型问题包
此处包含了每一个阶段的问题,笔者没有摘抄书中原文,而是借鉴了樊登老师的问题包,因为我觉得樊登老师的问题包更简洁易懂。
(1)Goal:目标设定的常用问题
· 你的目标是什么
· 如果你知道答案的话,那是什么
· 具体的目标是什么
· 什么时候实现
· 实现目标的标志是什么
· 如果需要量化的话,拿什么量化你的目标
(2)Reality:关于现状的常用问题
· 目前的状况怎样
· 你如何知道这是准确的信息
· 这是什么时候发生的
· 这种情况发生的频率如何
· 你都做了些什么去实现目标
· 都有谁和此相关?他们分别是什么态度
· 是什么原因阻止你不能实现目标
· 和你有关的原因有哪些
· 在目标不能实现的时候你有什么感觉
· 是什么令你……
· 其他相关的因素有哪些
· 你都试着采取过哪些行动
(3)Options:你有哪些选择
· 为改变目前的情况,你能做什么
· 可供选择的方法有哪些
· 你曾经见过或听说过别人有哪些做法
· 如果……会发生什么
· 哪一种选择你认为是最有可能成功的
· 这些选择的优缺点是什么
· 请陈述你觉得采取行动的可能性,打分
· 如果调整哪个指标,可以提高行动的可能性
(4)Will:你要做什么
· 下一步是什么
· 何时是你采取下一步的最好时机
· 可能遇到的障碍是什么
· 你需要什么支持
· 谁可能对此有帮助
· 你何时需要支持,以及如何获得支持