2022“外交官足球” 双语夏令营
与外交官的子女踢足球 | 与驻华大使的孩子交朋友
2022 北京
搜索:华誉外交官
为提升青少年国际交际能力,以及外语语言沟通、表达、应用能力,举办多国外交官子女青少年足球文化交流活动。来自多个国家外交官、大使的孩子与中国青少年共同交流足球文化、学习国际礼节、探讨国际话题,一起成长,共同进步!

01足球精神
足球不仅是一项运动,而且是帮助人与人交流沟通的社会活动。通过足球,孩子们能学会:如何更好地与队友进行沟通、配合;面对对手该如何找到突破点;遇到失败与挫折如何接受并重新振作;更重要的是,面对给予你帮助的人该如何去感恩。
协作、奉献、诚实、尊重是足球球员之魂!可以通过规范的足球训练,让他们拥有一个尊重对手、公平竞争、斗志昂扬的人格。

外国队员

签名纪念品

友谊比赛

合影留念
02夏令营内容
足球作为“进球型”运动,其培训、学习目标是通过控球和传接球,感受团队合作的乐趣和踢球的快乐。培养孩子优势智能素质、优势心理素质和优势体能素质的最佳运动。为孩子建立一个充满激情、上进、合作和富有挑战性的团队,能让孩子在发展关键期第一次真正感受到人生的顶峰认知体验。
01 身体训练
身体素质是构成其运动表现所有要素的基石。这些要素和谐、有序地发展将确保运动员达到最佳的自我“塑造”,体能准备方面应重点关注协调性、速度、肌肉力量、柔韧性、有氧耐力和无氧耐力等身体素质的训练。
培养正确的跑、跳技术,发展身体动作的柔韧性、协调性、灵敏性和平衡能力,注重抓好柔韧、协调和平衡素质敏感期的训练。

1协调性:协调性是具备良好技术熟练程度的基础,有助于控制、调节和掌握运动的精准度。
2速度:速度被称为现代足球比赛的“主导”要素。速度是指在神经肌肉系统和身体力量的共同作用下,尽可能快地完成运动动作。
3肌肉力量:肌肉力量指肌肉收缩产生张力的能力,可以为单个肌肉或一个肌群。肌肉力量与身体活力、状况和精力密切相关,同时增强了自信心。
4柔韧性(灵活性):关节或多关节轻松、较大活动幅度地完成运动动作的能力。提升学员的关节灵活性和肌肉仲展能力。
02 技战术训练
学习与初步掌握比赛相关的技术:运、控、传、接、射、掩和头顶球技术。根据攻防的基本特点,足球战术可分为进攻战术、防守战术、比赛阵型三大部分。在进攻和防守战术中,又分别包括个人、集体与全队的攻防战术。

1技术训练:继续提高球感与控球能力,包括脚的各部位和身体各部位感受球与支配球动作的练习:学习简单运球突破技术,运球变速、变向转身技术(控球技术)、接球、接-传球、运-传和运-射、源地与助跑英球技 术正侧面抢球技术:初步掌握脚内、外侧、脚背踢球等技术动作。
2战术训练:初步学习有关传球与接应。创造空间、二过一墙式配合、盯人和保护的个人攻脑战术。学习五人制(1-2-2,1-3-1,1-1-2-1)比赛的基本阵型和要求,提高学员抬头观察的能力和意识。
3心理训练:培养求胜欲望与自信心,注重发展思维能力和注意力。外籍教练的指导下有自信的语言沟通和交流提升语言应用能力。
03 足球英语、法语、文化交流

1英、法等欧洲教练组成员,原法国联赛职业球队,在技战术、交流上运用英语、法语等句型,词汇,提升语言应用能力。
2与外交官子女一起就餐,交流、探讨思想、学习与提升对文化认知、习俗等差异的理解。
3学习欧洲足球历史、足球文化、各国足球差异,为实现去欧洲踢球奠定未来的愿望。
4与外交官、大使的孩子交朋友,提升国际视野,学习异国文化、习俗,了解同龄人的差距,树立奋斗努力的目标。
国际文化交流活动

驻华大使参加观看青少年足球比赛
活动气氛紧张热烈

中国青少年球队与外交官孩子友谊赛
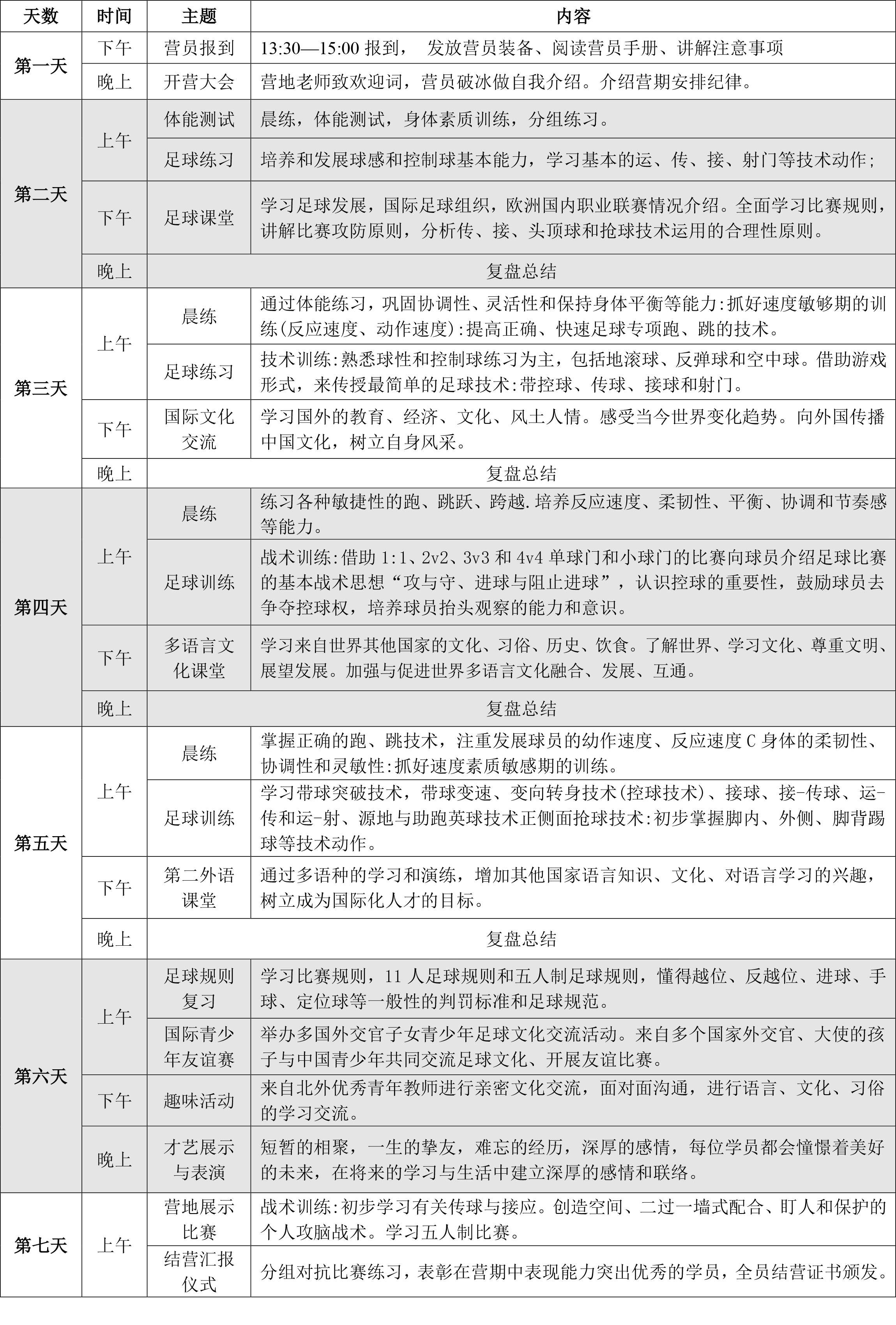
03夏令营日程


中外青少年交朋友

外籍教练

友谊比赛
总教练

张川
执教多年职业球队,亚足联教练,曾任北京工业大学足球队总教练。为多省市足球队进行过职业讲课和培训。

教练员
朱虹
亚足联C级足球教练员,原陕西女足球员,现为石景山实验中学教师,教育部“满天星”训练营高中女子队教练员,北京市足协E级教练员助理讲师,国家一级足球裁判员。
栾欣彤:亚足联C级教练员,原陕西女足主力球员。
车骥:亚足联C级足球教练员、守门员专项教练员,原甲A广州太阳神队守门员。
活动收获
1、培养孩子对足球运动的兴趣:培养和发展球感和控制球基本能力,学习基本的运、传、接、射门等技术动作;
2、提升语言应用能力,学会与不同文化、习俗国家青少年相处之道,与大使的孩子交朋友,扩展朋友圈与外交官的子女共同成长。
3、学习欧洲足球文化与历史、提升国际视野,提高国际交际、交流能力,提升沟通和表达能力,培养自信。
4、培养孩子团队意识,集体精神,敢于接受挑战、敢于战胜困难,培养坚韧不拔的毅力。
绽放梦想,点亮未来!
饮食


住宿




营期时间:
7月18日—7月24日(第一期)
7月25日—7月31日(第二期)
8月01日—8月07日(第三期)
8月08日—8月14日(第四期)
8月15日—8月21日(第五期)
营地位置:外交部营地
(早鸟价:详情咨询报名老师)
搜索:华誉外交官