北京时间9月3日,中国足协连续公布两个追加处罚通知。中超富力的托西奇因为辱骂裁判,被追加停赛6场,这意味着他的赛季基本提前结束,因为中超还剩7轮联赛。中甲绿城队的程进被追加处罚5场,他在比赛中有报复性的动作,被红牌直接罚下。

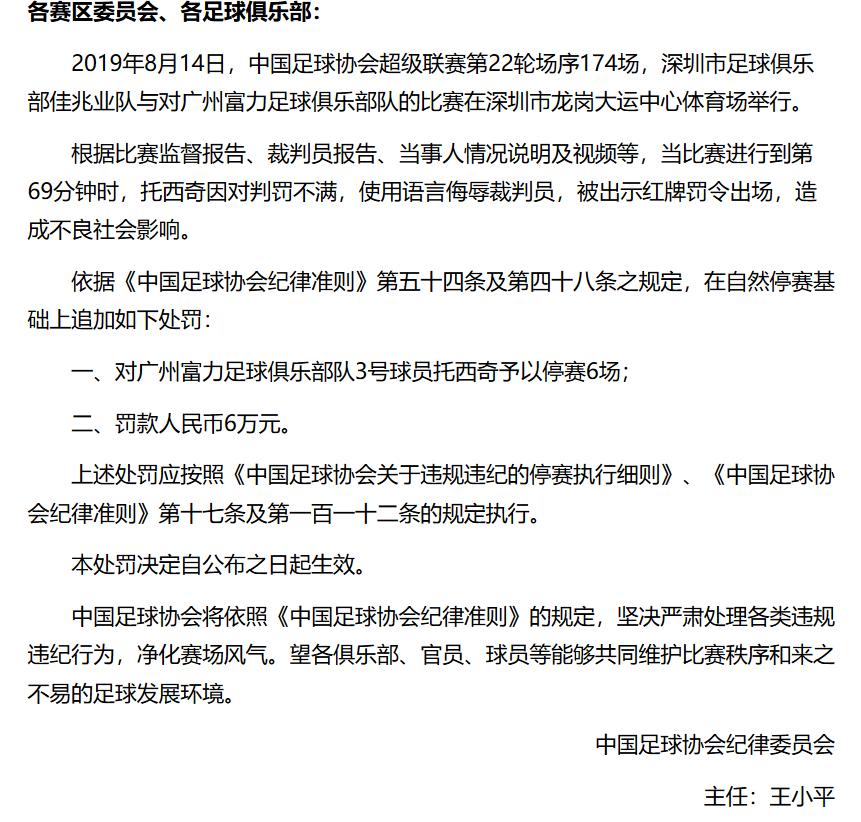
托西奇的红牌出现在富力对阵深圳的比赛中,这场比赛富力两人被罚下,托西奇在第69分钟被红牌罚下,足协认定:“根据比赛监督报告、裁判员报告、当事人情况说明及视频等,当比赛进行到第69分钟时,托西奇因对判罚不满,使用语言*辱侮**裁判员,被出示红牌罚令出场,造成不良社会影响。”



根据《中国足球协会纪律准则》第五十四条及第四十八条之规定,在自然停赛基础上追加如下处罚:一、对广州富力足球俱乐部队3号球员托西奇予以停赛6场;二、罚款人民币6万元。由于中超联赛还剩下7轮,这意味着托西奇的赛季基本提前结束,即便是末轮可以复出,也很难有出场的机会。富力队的扎哈维、登贝莱和萨巴是主力的三外援组合,托西奇很难再出场。



此外,中甲浙江绿城的程进也被足协追加处罚,足协认定:“根据比赛监督报告、裁判员报告、当事人情况说明及视频等,当比赛进行到第43分钟时,浙江绿城足球俱乐部队22号球员程进倒地后,在无球状态下用脚蹬对方球员头部,被裁判员出示红牌罚令出场,造成不良社会影响。”足协对程进做出追加禁赛5场,罚款5万的处罚。
对于程进来说,2019赛季也基本提前报销,中甲还剩下6轮比赛,程进被禁赛5场,只剩下一场比赛可以出战,这对绿城的冲超走势也会带来影响,这赛季,浙江绿城的希望又小了。