如果要问,今年千呼万唤始出来的中超,最大的亮点是什么?
毫无疑问,答案肯定是:红牌满天飞!“功夫”足球再现中超……

截至6月8日晚,中超前两轮5个比赛日,16场比赛,惊现9张红牌!
逢比赛日必见红牌!正所谓红透中超半边天!
在中超联赛第二轮升班马成都蓉城交手北京国安的比赛中,成都蓉城队有3人被罚下,最终只能8人应战。赛场上,8VS11场景,已多年不见了。
再算上此前泰山队对阵河南队时领到的一张红牌,当天两场比赛,就出现了4张红牌!

惊掉了下巴!必须引起中国足协的高度重视。
果不其然,6月9日,中国足协在官网开出罚单,针对中超首轮出现的违纪现象进行了处罚,以儆效尤!
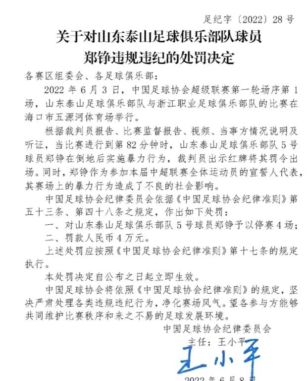
山东泰山队的队长郑铮因赛场*力暴**踢人行为被停赛4场罚款4万;

上海海港队徐新因为严重犯规被停赛1场罚款1万,还因踢坏赛场玻璃被停赛1场罚款1万,海港俱乐部被通报批评。

中超首轮比赛,一共出现了4张红牌,其中国脚球员就抢到了3张!国脚“技术不行,脾气不小”再次应验了。
郑铮作为新赛季运动员代表宣誓,却在第一场比赛就因一个报复性蹬踏动作,被红牌罚下,让人情何以堪!

徐新虽然无法在场上破门,却能在场下“破门”----竟然踢爆了一扇厚厚的玻璃门!
徐新动作过大后,第一时间向胡靖航致歉,希望同在一个赛区的2人有机会喝茶聊天,以表达歉意!霸道不霸道!

这都是啥素质啊!
他俩也因自己的冲动付出了沉重的代价。
中国足球的形象,不只是靠冲进世界杯来维护,更体现在点点滴滴。
中超联赛的健康运行,球员的球技和素质,一言一行等,都是外界了解中国足球的因素。

但是,红牌满天飞,功夫足球大行其道,给本来就处在低谷的中国足球的伤口上,又撒上了一把盐!
后金元足球时代,面对着俱乐部经营困难入不敷出,连年有俱乐部解散退出的窘境,

新赛季的中超联赛,一拖再拖,就像一个“难产的婴儿”,在极端困难的情况下,经多方努力才艰难重启。
有球可踢的球员应该倍感珍惜,好好维护这个来之不易的平台才是。
为何,还要反其道而行之?

竞技体育,很激烈,拼到关键时刻,需要血气方刚,需要全力以赴,但是更需要理性!
如果在中超养成这样的恶习,到了世界大赛上,难免会吃大亏。
还有一点,因为中国男足再次折戟十二强赛,倒在了通往世界杯大门的路上,加上历史性输给越南队,让中国男足跌至了冰点。
球迷们已经对中国男足失去了热情。

就拿过往最火爆的德比收视率而言,今年却大相径庭。
上海申花对阵上海海港的德比大战,电视台全国直播,但可惜收视率低得可怜,只有0.2670%,非常尴尬的数据。别忘了,这还是在晚上的黄金时间。
德比大战都如此,何况其他比赛?

所以说,中国男足唯一的救命稻草,就是中超!
别让“功夫足球”毁了中超!
如果球员们还不好好珍惜这个平台,
不把全部精力投入到磨练技术、提高攻防转换速度和比赛观赏性上,
可以预见,球迷们的关注度肯定会越来越少……
真到那时,何谈中国足球的提高?