2021年10月13日,2021-2022赛季CBA联赛常规赛第七轮比赛,吉林九台农商行东北虎俱乐部(简称“吉林队”)与龙狮俱乐部时代中国广州篮球队(简称“广州队”)的比赛中,广州队主教练郭世强质疑裁判员判罚拒不尽快完成球员替换,导致比赛中断将近10分钟,而面临停赛5场及2万元处罚。

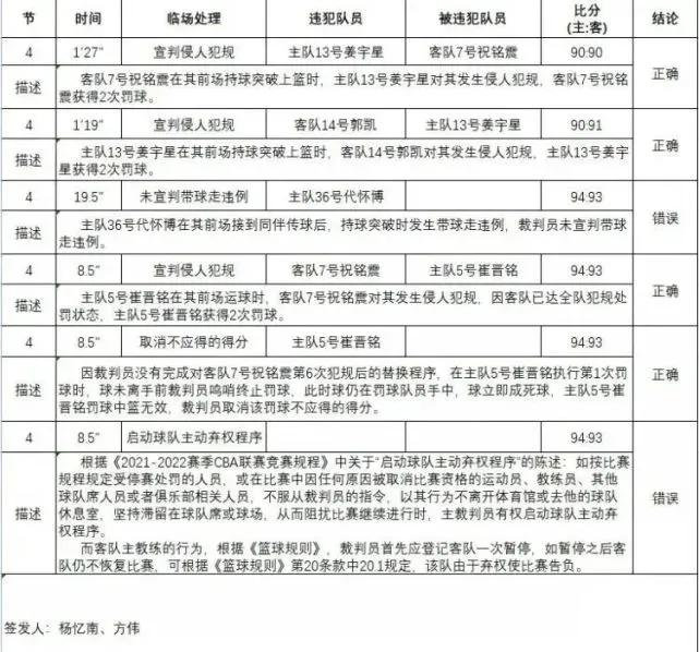
很快,CBA公司发布了这场比赛的最后2分钟裁判报告,承认漏吹代怀博走步违例,同时指出当广州队拒绝回归比赛时,技术台应该先登记广州队一次暂停,然后立刻启动弃赛程序,但是技术台因为对于新出台的业务不熟悉,没有这么做,也间接地导致这件事情的发生,据悉,篮协对于本场比赛的三名裁判员和技术人员进行了通报批评和停赛处罚,直到第一阶段结束。

就目前而言,对于郭世强的处罚是公开的,而裁判方面的处罚只是进行了内部通报批评,这两者之间是否存在“双标”?

其实,小编一直不是特别理解,为什么篮球场上裁判成了一个无上权力的“神”,因为裁判两个字象征着不允许质疑!无论裁判出现了多大的失误,都不可以质疑他,就当场比赛而言,裁判是唯一的准绳。而不再是因为“公平”被需要!

难道,一群为了自己、为了自己所属俱乐部、为了俱乐部的粉丝而奋斗的球员就不值得尊重吗?可能任何联赛都会出现这样的问题,就小编观察CBA无疑是裁判主导比赛最严重的!

曾经我们看到很多体育赛事出现了“黑哨”或者“误判漏判”的时候,我们可能会说一句,裁判也是人,他也会犯错。但就连曾经“黑哨”最横行的足球也已经开始引进了“VAR”技术,本届欧洲杯上,很多球迷都能看到每当一次重大判罚的时候,大多数裁判都会选择观看“VAR”以求判罚相对的准确。

那么大的场地,都可以以某种技术手段来达到相对的公平,而篮球为什么不可以呢?一味的强调裁判“无上”的权利和神圣的“判罚”会不会出现利益熏心之徒呢?小编觉得这是CBA当局值得深思的!

我挑战!喊出了多少球员和球迷的心声。日前辽宁男篮主教练杨鸣在赛场上喊出我挑战。目前挑战规则(教练可以针对以下三种判罚提出挑战(1)比赛任何时候哪个球员使球出界;(2)球员的投篮是两分还是三分;(3)球员是否加时投篮。)。在这里为什么球员当内心笃定受到误判的时候不能大胆的喊出:我挑战,三个字呢。当然挑战不成功是需要受到相应的处罚,“违体犯规”也好,“驱逐出场”也罢。代价越大就更需要球员内心的那份笃定和诚实。就此而言,当裁判发现自身的“神圣”被挑战,是否会更加细心更加认真的判罚呢?而不是事后承认错误!
当然,小编也认为CBA对郭世强的处罚是必要的。毕竟“体育精神”也是运动中必须要体现出来的。无论出现任何状况这种不理智的行为都不应该值得被鼓励与支持。但如果不是出现了重大失误可能也不会导致这样的情况。
最后,小编认为当一项体育运动可以对其公平性提出质疑的时候,那才是该项运动真正进步的标志。