
作为一名原著粉,在2017年动漫刚刚开始宣传时,我就非常期待,但初次观看的结果却很失望,导致中途弃番。
此后两年的时间里,在围观并参与讨论了许多网络IP改编后,个人的心态和看法也发生了不小地转变。
今年动漫电影和真人版电视剧的宣传,又让我捡起了这部动漫,同时不知第多少次地重新打开原著,希望以一个更加客观的态度来看待这部动漫改编。
声明:
本文不谈动漫制作技术、画风、配乐等问题,仅以一个书粉的视角从原著改编的角度针对设定、剧情和人物进行探讨,共分为上、下两篇。
上篇主要讨论设定和剧情,下篇主要讨论人物塑造。

原著小说:
谈论IP改编,原著是绕不开的话题,不把原著的题材,类型,定位,优、缺点,受众等问题说清说透,就无法真正透彻地讨论改编的功过成败。
《全职高手》,作者蝴蝶蓝,于2011年2月末在起点中文网男频开始连载,全文共1728章,534.97万字。
官方简介:
网游荣耀中被誉为教科书级别的顶尖高手,因为种种原因遭到俱乐部的驱逐,离开职业圈的他寄身于一家网吧成了一个小小的网管,但是,拥有十年游戏经验的他,在荣耀新开的第十区重新投入了游戏,带着对往昔的回忆,和一把未完成的自制*器武**,开始了重返巅峰之路。
这是一个主题并不复杂,甚至有些狗血老套的故事,其本质属于文学题材中“英雄归来”式母题。
“英雄归来”这个主题可以从文学和影视中找到大量的同类型作品。
比如,老式港片中昔日赌王带着一身血仇落迫江湖,机缘巧合之下收了几个画风乱七八糟却天赋异禀的徒弟或小弟,最后*仇报**血恨,抒写一段“今天你爸爸依旧是你爷爷”的虐菜打脸式舒爽故事。
没有狗血的题材,只有狗血的作者。
将老套的故事讲得精彩,是经典。
将老套的故事讲得俗套,是狗血。
《全职高手》并不完美,但不可否认的是,它是电子竞技类题材网文中一部具有代表性的优秀作品,作者用不徐不急且富有趣味的笔调和节奏构建了一个架构完整庞大、逻辑严谨、布局精密的游戏世界和职业联盟,塑造了一群有血有肉有热血有落寞有理想有坚持有竞争有友情的游戏人。这其中有技术高超的职业选手,也有技术垃圾的业余玩家,无论他们的身份是什么,对“荣耀”的热爱和追求永远不变!

彩虹屁先吹到这里,重点还是说一说原著的特点:
1,技术流职业文。
何为技术流职业文?
职业文,顾名思义,作品以从事各职业的从业者为主角,以其工作经历为背景或主题展开整个故事。
在娱乐网文的分类中,职业文并不一定是技术流,所有以主角从事某职业,在行文中具有一定量职业内容描写的文都可以叫做职业文。比如,以医务工作为背景,描写一个医务工作者的爱情经历的小说,也可以归入职业文范畴。
而技术流职业文,则要求以职业为主题,进行大量详实、专业、严谨地技术性描写和科普。
技术流职业文的范围很广,基本可以包括所有职业。
运动文属于职业文类别中的一个重要题材类型,《全职高手》就是一本以描写电子竞技为主题,采用技术流风格写成的运动文。
技术流职业文虽然含有大量专业内容,但本身属于通俗文学,商业娱乐性依旧排在第一位。
某种程度上它与科普文类似,对职业内容的描写要求深入浅出。
同时,它比科普文更具娱乐性,作者用尽一切写作技巧来降低阅读门槛,争取让每一位对该职业一无所知的普通读者在读懂故事的同时还能享受到故事本身带来的娱乐性快感。
高阅读门槛,缺失娱乐性的技术流职业文哪怕写得再专业,水平再高,都不能称为一篇成功的商业网文。
技术流职业文的最大特点在于其设定、剧情、人物塑造等等都构筑在大量,全面,专业,细致的技术细节之上。
这是它最大的优点。
也是它最大的缺点。
这种鲜明的特点注定这类风格的小说不属于普通意义上的大众口味。比如原著虽然本质上走的还是虐菜打脸的路子,但它的风格决定其高潮设置无法像普通起点男频爽文一样短、频、快,无法使读者在尽量短的时间内享受到快节奏带来的爽感。
技术流职业文的受众相对狭窄,具有自己的精准定位,既有口味门槛,也有阅读门槛,吸引特定的读者群体。
喜欢这类风格的读者爱不释手,一读再读。
不喜欢这类风格的读者则觉得大量的专业名词和设定科普太过枯燥冗长,影响剧情的比重、节奏和展开,有注水之嫌,缺乏追文的动力和耐心。
技术流职业文的受众组成一般可分几类:
1)作品所写职业的发烧友。
例如,足球球迷,游戏玩家,追星粉丝,军迷等等。
2)考据派读者。
3)单纯被作品故事情节所吸引的剧情向读者。
这三类受众对作品专业程度的要求各不相同:
1)专业发烧友:对专业要求度较高,要能经得起众多发烧友们的考据和检验。
2)考据派读者:考据派读者因其考据癖的程度不同,可由浅到深分为轻度、中度和重度患者。
轻度患者的态度是:虽然专业的东西我看不太懂,我也可以不看,但是你必须要写,还必须要写得专业。有专业发烧友看着呢,反正你不能糊弄我!
重度患者的态度是:虽然专业的东西我看不太懂,但我可以凭着活泼的好奇心和清奇的口味把大量专业名词,技术细节的科普一字不落地啃下来,而且还啃得津津有味。甚至其中部分人因此而转变为专业发烧友。
中度患者顾名思义,其表现介于轻度和重度患者之间。
3)普通读者:对专业性内容不感兴趣,只对主体剧情和人物遭遇感兴趣,有时会觉得专业性内容过多有点碍事,甚至觉得作者在水字数。
2,无CP向
近几年因为一些大家都懂得的原因,男频也好,女频也好,无CP向题材开始渐渐抬头。但在2011年,无CP向网文还非常稀少。别管擅不擅长感情戏,多多少少来一点,甚至很多点,是大部分男频作者的选择。
而《全职高手》的作者则非常大胆地完全放弃了感情线,或者说是言情线,用友情、亲情、兄弟情(不加引号的)、战友情、兄妹情等等情感来取代爱情。
能干脆放弃服务性情节,甚至全无感情线的男频作者大多相当自信且富于野心,相信自己可以不用依靠种马情节和爱情描写,凭借故事本身的魅力不只要收获男读者这个基本盘,也要征服更多的女读者。
事实也证明,蝴蝶蓝的能力配得上他的自信和野心,《全职高手》不只征服了大量的男读者,女读者,还意外地收获了数量庞大的腐女读者,江湖人称“妇女之友”和“腐女之友”。
同人圈的大量热血产出也让《全职高手》这个原本就知名度不低的大IP获得了更加广泛的知名度,赢得了更多的受众。甚至于动漫第一季的CV选择,在很大程度上也与B站的同人产出有着不可分割的关系。

3,人物塑造出色
不只小说的主角叶修塑造得有血有肉,富于层次,具有强大的人物魅力,而且大量配角也都性格鲜明,血肉丰满。哪怕是只露面一两次,只有几句台词的路人角色,也都具有自己相对完整的性格设定。
原著的群像戏描写出色是被众多书粉所津津乐道的优点和萌点。

大概也正因为如此……咳,才会吸引了那么多真情实感的CP粉,热衷于各种拉郎配对……
说过了原著,出于强烈的求生欲,在讨论动漫版《全职高手》第一季改编的问题之前,先来谈一下改编所面临的困难。
正所谓把好话说在前头。
动漫版第一季改编的难点主要体现在以下几个方面:
1,剧情压缩
此前,我在从女读者角度分析:为何网络男频IP改编影视剧总是血扑?(上)一文中,也讨论过相关的问题:男频网文改编所面临的首要问题就是剧情压缩。
出于商业性的考虑,商业网文网站鼓励作者长篇连载,只要读者能追下去,那就写得越长越好。男频作品由于题材上的先天优势,在篇幅长度上一向得天独厚,但这也给影视改编带来了极大的困扰。

这一点在动漫版《全职高手》第一季的改编上体现得尤其明显。
由于投资人对网络IP改编的信心明显不足,资金投入有限,无法像《灌篮高手》、《足球小将》等经典运动题材类日漫那样,用大制作,长篇幅来细致全面地讲叙故事,动漫《全职高手》第一季只有12集。
12集动漫,每集约为24分钟,总计288分钟(这其中还包括为金主爸爸打广告的时间)。而在这极其有限的时间里,要讲述展现原著253章,约76.7万字的故事,其改编和压缩难度可想而知。
2,剧情的节奏、平衡与分配
如前文所叙,《全职高手》做为一篇技术流职业文的代表性作品有着属于这个流派的鲜明特点,这决定它无法像一般的爽文那样单纯以明快舒爽的节奏取胜。或者说,它的节奏不符合普遍意义上的大众娱乐性口味。
在影视改编时,这也成为它先天的短板。
《全职高手》因为是无CP向,因此只有一条剧情线(故事线)贯穿全文始终。
这条总线又可以细分为两条支线,一条是游戏线,一条是现实线。

游戏中的君莫笑

现实中的叶修
两条线都是剧情线,它们互相影响,互相渗透,始终交缠,彼此作用,在小说前期双线并行,在进入到联赛剧情部分时完成交汇。
在第一季所讲叙的253章剧情中,原著中游戏线的比重其实是远远要多于现实线的,这一方面是出于故事发展的需要,另一方面则是出于设定科普的需要。
这样的比重对游戏发烧友,考据派这两类读者来说当然是没有问题的,但对更看重故事情节的读者来说,未免太过繁复枯燥,节奏缓慢。
而动漫改编除了要服务于原著的这三类粉丝之外,最主要的是面向更多没有看过原著的普通观众,要在有限的时长内,做好游戏线和现实线的比重平衡。使最后的改编成果既能让原著游戏粉,考据粉看到他们喜爱的技术细节,让剧情粉看到喜爱的游戏和现实剧情,也能让没看过原著的普通观众可以被这两条线所讲的故事所吸引。
此外,连续剧与电影不同,电影只需要考虑总体上的剧情节奏,比重平衡与分配。连续剧还要在总体之外,考虑到每一集剧情的节奏,比重平衡与分配。做好总体与分集的分配与平衡。
3,观看门槛与技术科普
观看门槛与技术科普,可以说是每一部职业类影视作品都需要解决的问题。
在极其有限的时长中既要体现其专业性,又要尽可能地降低观看门槛。既要满足职业发烧友,考据派观众们的口味,又能让剧情爱好者看出趣味,受到吸引。这是一个很大的,解决不好就全盘皆输的难题。
4,基础与趣味
从原著全篇的剧情来看,动漫第一季所截取的这一部分内容重在科普和铺垫:
荣耀这款游戏相关的各种设定,现实中职业联赛赛制,俱乐部体制的相关设定,几个主要人物的性格、身份、技术成长等内容的描写和塑造。

总的来说,与后面进入职业联赛的剧情相比,这一部分的内容无论是节奏也好,情节也好,都相对缓慢无趣,不够激情,不够热血。
但是这一部分也是必不可少的,甚至可以说是全书最最重要的部分。
万丈高楼平地起,地基打得够不够深,够不够稳固,够不够扎实,决定这座高楼的最终模样,决定后面剧情的高度和走向。只有这一部分有理有据,科普充分,人物圆满,支撑稳固,蓄力充足,后面的剧情才能得到足够地暴发和释放,才能让人热血燃烧和感动。
5,人物关系与塑造
原著出场人物众多,而且个个性格鲜明,一些戏份不重的次要配角由于人设和塑造的优秀,也拥有为数不少的粉丝。

第十区三大公会分会长
一部影视改编是否能得到原著粉丝的认可,是否能征服更多的观众,往往凭借两点,一是剧情,一是人物。这两项排名不分先后,并列第一。
除了出场人物众多之外,考验编剧改编能力的还有这些人物之间错综复杂的关系。
主角与几位重要配角,主角与反派,反派之间,主角与小弟,主角与几大公会的合作与对抗,公会之间乱成一团,自己都讲不清楚的勾心斗角等等。
怎样在有限的时间里,既要保持主角的绝对地位,又不能忽略配角的塑造。既要还原人物,展现他们多层次,多侧面的丰富性格,不能OOC,又要在有限的戏份里不断做减法,强调他们性格中的突出特点,以求给观众们留下鲜明的印象。既要交待清楚每个人物的人设,身份,背景,伏笔,又要理顺其中的种种人物关系。
总之,在短短的12集里,制作方既要做得好懂又要做得好看。在此基础上,还要把故事讲得流畅,富有节奏,稳得住基础,燃得起激情。既能满足原著粉的需求,又能让非原著粉有追下去的兴趣和动力,真心不容易。
好了,充分地强调了困难,表达了理解,释放了巨强的求生欲之后,难听的话就来了。

必须强调的是,正所谓一千个人心里有一千个叶修,以下内容俱为个人的主观看法,大家随意看看就好,不要让我的浅见影响到你的感受,我们和而不同,共同探讨,愉快交流。
《全职高手》病历报告正式开始。
我们抓大放小,捞干的讲。
一、设定
如前所叙,在时长有限的情况下,怎样尽可能地降低观看门槛,让没有阅读过原著,初次入坑的观众们也能觉得好看,有持续收看的动力,这是每一部技术流职业文的影视改编都要解决的问题。

《全职高手》的制作方用了一个最简单粗暴的方法来解决这个难题——放弃游戏世界观设定。
正常的游戏也好,原著也好,无论是玩家还是大怪、小怪,能跳多高,能跑多快,每个职业技能的动作,伤害值,攻击范围,身上的装备等级等等都有严格设定。
而在动漫中整条游戏线的战斗大多都采用特效大片式的视觉效果来吸引观众,用夸张的战斗场面,光影华丽的爆炸和翻滚不休的烟尘取代严谨精密,专业到位的技术细节设定。



游戏世界观设定缺失造成的后果包括:
1,剧情碎片化。
原著中技术框架与叙事框架相互穿插,稳稳支撑起整个故事,叙事链与逻辑链相互缠绕推进剧情。
而在动漫中由于游戏世界观的缺失,技术框架崩塌,影响到叙事框架的稳固。原本严整的叙事链和逻辑链分崩离析,导致游戏线剧情碎片化地各自为战。
即,游戏中各项设定没有固定数值限定,往往只能在单一场景中得到体现和解释,换到第二个场景中就解释不通了。致使游戏线的很多战斗场面细究起来缺乏逻辑,无法自圆其说。

千军万马的小怪

满天箭雨
比如,各个等级副本中大、小怪的数量,攻击值,攻击范围,职业技能效果等等只为视觉效果服务,缺乏统一地规划设定和逻辑联系。
君莫笑的跳跃高度在各个战斗场景中更是完全随心所欲。在冰霜森林脱离怪群时,原著是利用枪手的空中移动技能倒飞脱离,而动漫则直接一跺脚就上天了。


这是要飞呀
这让一些原著粉看得忧心,君莫笑跟个蹿天猴似的,将来剧情进展到圣诞节跳钟塔一段时怎么办?难道要把钟塔改成通天巴比塔吗?
2,游戏线混乱、降维
由于世界观设定缺失,游戏线剧情只追求视觉效果,缺乏逻辑和条理,导致游戏线整体降维,战斗过程和相关剧情被大幅度简单化,模糊化。技术相关细节混乱,甚至出错,影响观众对剧情的理解,也拉低观赏体验的爽感和娱乐性。

比如,第6集黄少天的剑客和叶修的散人可以在空中玩“燕双飞”,这显然是非职业技能,乱了设定。
即使是出于艺术夸张的需要,也要适度。
又如,原著中叶修作为战术大师指挥战斗的桥段都非常精彩,但由于游戏线整体降维,导致指挥情节被简单化处理,既降低了紧张和精彩的观赏性,也弱化了对人物塑造的功能性。
3,技术流粉丝流失
如前文所叙,原著作为一篇技术流职业文,“技术流”是其主要的卖点和定位。其主要受众群体包括游戏类书粉,考据流书粉和剧情向书粉。
同样,作为一部主打电子竞技类题材的动漫必然会吸引不少游戏爱好者加入观看群体。
但由于对游戏世界观设定的放弃,一部技术流职业文的动漫改编因此失去了其重要卖点之一,必然导致部分游戏类书粉、考据派书粉和游戏爱好者类观众这三种受众群体因观看体验不佳而产生流失。
比如我,作为一名伪考据派读者两年前就主要因此而弃番。
小结:
游戏世界观的彻底缺失对剧情推进、理解和人物塑造带来无法弥补的伤害。
在资金、时间和精力有限的情况下,世界观可以尽量精减,但游戏世界观的上、下限等基础设定必须要存在。
一方面,第一季的剧情功能是游戏设定科普和主要人物塑造,动漫将绝大部分的科普功能都省略掉,带来的后果就是第二季科普负担会非常之大。
做为一部连续性的动漫作品,每一季都有各自需要承担的分工,都要把自己的任务完成好。就像是分工合作,你的环节偷工减料,工作负担必然积累转嫁到下一环节。
相关的科普应该伴随着剧情的推进一起交代,这样既有利于观众理解剧情,也有利于设定科普与娱乐性的平衡和节奏的把握。而不是得过且过,把困难一起积累到下一季去解决。
第二季如果对关键的游戏设定不进行科普,观众看不懂,故事说不清楚。如果科普,第一季和第二季的科普任务加在一起对剧情节奏的负担会非常大。
另一方面,一部技术流职业文的优秀作品在改编时放弃了它的根本定位和优点,缺少了完整严谨的游戏世界观设定的《全职高手》,就如同一个四肢强健灵活的健全人被人为地截去一条好腿,安装上了一条既不中看也不中用,除了糊弄人,没有任何实际用场的假腿,成为一个别说是战斗,就连基本地站立都成问题的残疾人。
这样的高手已经不能称其为高手,这样的叶修也很难再称其为叶修。

二、剧情
1,压缩失败
时长有限的前提下,首先要做的就是故事的比重取舍,制定核心,建立结构,据此进行压缩和删减,有详有略,把控节奏,调整平衡。
动漫想尽可能多地保留经典剧情和经典台词,态度上是值得充分肯定的,但想讲的太多,又缺乏侧重和核心,只能极力压缩简化每一小节的事件内容,导致各段剧情过于简略,缺乏结构上的起承转和和细节上的深入展开。样样都想兼顾,但样样都完成度不足。
也由于各段剧情展开不够充分,继而影响到了笑果的发挥。
为了有效平衡各个收视群体的口味,动漫有意加强了剧情的娱乐性,或牺牲了配角身上的部分性格,增加了搞笑功能,如陈果。或强化了角色身上娱乐性的特质,如叶修,黄少天。但效果并不理想。

原著虽然有大量幽默有趣的桥段,但它的幽默并不是短、频、快的风格,而是在经过大量铺垫后水到渠成地会心一笑,忍俊不禁。
如果用相声来比喻的话,更近似于马三立的风格,这样的手法单提出一句“逗你玩儿”是达不到笑果的。
因为情节上缺乏细节和铺垫,笑点无法有效爆发,最后的结果只能是强行搞笑,强行有趣。不仅娱乐性有限,且对人物塑造和剧情推进都带来一定程度的伤害。
2,节奏失衡
想讲的东西太多,时长有限,导致节奏仓促,剧情一路跑步前进,一些情节讲得不清不楚,一些情节顾此失彼,甚至丢盔弃甲。
某些剧情之间跳转生硬,衔接转换不够流畅自然,感觉突兀,像是把两根断掉的绳子强行系在一起,观众可以清楚地看到把两段绳子系在一起的那个丑陋的结。
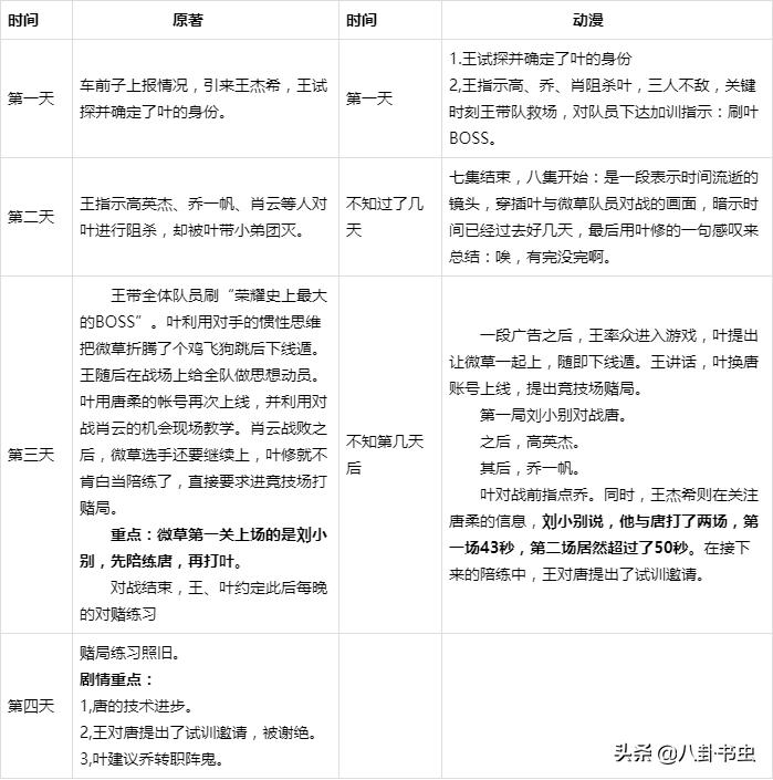
3,时间线混乱
最突出的体现就是第7集的结尾和第8集的开头部分那一段莫明的时间线。


原著与动漫的时间线对比见下表:

通过对比,可以清晰地看出动漫对时间线的改动。
这种改变直接对剧情造成如下影响:
1)对叶不修性格的塑造:

我从未见过如此厚颜无耻之人

叶修因为千机伞升级需要的大量高级材料而不得不节衣缩食,雁过拔毛,恨不能蚊子腿上也刮下二两油来。
同时,叶修是一员老将,为了尽可能延长自己的运动生涯,他的每一分力气都用得精打细算。哪怕是为了赚取微草的赌注,他也是能“偷懒”就“偷懒”。
所以他绝对不可能像动漫里这样不收任何好处就心甘情愿给微草当好几天陪练的。这不是叶不修,这是活雷锋。
2)唐柔的成长
这段剧情的重点之一就是唐柔通过与微草对练获得成长:一是见识、眼界和对战经验上的成长。一是技术上的成长。
原著唐柔的提升速度已经非常神速,之所以这样神速,不仅在于唐柔的心理素质强,天赋好,又有钢琴基础在,更重要的是有叶修这个荣耀教科书手把手地进行针对性指导分析,这才在第二天的对战中有了明显地提升。而不是仅仅跟刘小别打了一场,没总结没复盘,再打第二场就提升了。这已经不是天赋卓绝,而是天赋开挂了。

刘小别:“我和她打了两场。”

第一场43秒

第二场居然超过了50秒
可以将原著三天的剧情压缩至一天,但刘小别两次对战唐柔必须留出时间间隔,不能压缩在同一晚,要给叶修留出教学时间,给唐柔留出成长时间。
剧情逻辑的合理性才是技术流职业文改编的立身根本,而不是毫无道理,没有根由的玛丽苏,汤姆苏。
而且,我实在是想不通,动漫这种时间线上的改变到底目的何在?既不符合逻辑,又不符合人物性格,完全改得莫名其妙。
至于周队的广告中关于时间线和剧透的问题,我倒是可以理解,金主优先嘛,制作方也不容易。当然下次打广告的时候能给个提示就更好了。
4,关键性信息交代滞后、缺失
有些一开始就需要交代清楚的信息被拖后,在此之前观众只能稀里糊涂地看热闹。
比如,动漫中没有像原著那样给游戏人物头顶标出ID名称。
由于游戏装备设定等问题,很多人物的脸与服装都很相似,别说是没读过原著的观众,就是我这个一边看片,一边看原著的书粉有时都犯蒙,不能在第一时间把人物与名字对号入座:哪个是灯花夜,哪个是刘小别,哪个是陈夜辉……往往是剧情都过去了,我才慢好几拍地猜出人物的身份。
最明显的是唐柔,打从第3集她出场,我就在等对她的身份介绍,然而一直等到12集结束,只等来了第8集中叶修的一句“冠*队军**陪练网吧妹”的交代,也没具体说明唐柔在网吧里所做的工作是什么。

冠*队军**陪练网吧妹
说起来好像是一句话就可以完成的简单介绍,但其实作用却很关键,这一点我们将放到下篇人物塑造部分详谈。
有些信息则干脆缺失。
比如,在打不同副本之前,缺乏必要的科普。用一两句话科普一下打副本的思路和攻略重点是必要的信息交代,能让观众看懂不同副本间的区别和刷取纪录的关键,既是对剧情的说明,也是对人物的塑造。
冰霜森林刷副本纪录时为什么要聚怪。而在埋骨之地为什么不聚怪,而是要卡怪。

聚怪

卡怪
这些事不交代清楚,观众也只能看着视觉效果一路轰隆隆地炸过去,却对剧情内容和脉络理解不足,大概知道主角在做什么,却不知道他们为什么要这样做。稀里糊涂地得出叶修好像很厉害的印象,却不知道他为什么厉害,厉害在哪里。所有的厉害都是通过配角的嘴喊出来的,而不是剧情有理有据地表现出来的。
动漫的收看群体中除了原著书粉,更多的是初次入坑,对原著一无所知的观众,尽可能降低观看门槛是必须要解决的问题。必要信息的滞后和缺失也是一些网友把动漫第一季归类为“粉丝向作品”,称制作方的核心目的在于讨好原著粉丝,路人观众看不懂,粉丝全体狂欢的重要原之一。
5,素材功能单一,利用率低
越是时长有限,越是要将每一秒的剧情和每一句台词的功效发挥到最大。
动漫的部分剧情或在叙事时忽略人物的塑造。或在塑造人物时只针对单一人物,而忽略其他人物。
事实上,一段情节的功能性往往是多重的。


比如第3集叶、唐对赌这段剧情,其功能和目的包括:
1)剧情核心是“收徒”,是故事线发展的重要节点;
2)人物塑造上的重要节点:
A,对叶修的性格进行多侧面的展现和刻画。
B,对唐柔这个刚出场的重要配角进行基础性格塑造,在观众心中立起人设。
同时,这段剧情也是唐柔个人成长线的起点。
C,对陈唐,叶唐,陈叶之间人物关系的塑造。
3)为故事主题的进一步深化打下基础。
但由于动漫对这场戏在改编时重心跑偏,人物性格跑偏,导致其功能性发挥不够充分,对整体剧情发展、人物塑造和主题深化都造成了不小的伤害。
关于这场戏我们将在“下篇”人物塑造部分进行更加详细的讨论和分析,这里就不再详述。
又如,次要配角与主角的互动,往往只有跑剧情和搞笑的功能,忽略对双方人物性格和人物关系的塑造,导致对剧情的推动力不足。这一点在蓝河这个戏份较多的次要配角身上体现得尤其明显,我们也留待下篇详谈。
小结:
每一部作品都是一架结构精密的机器,一部分构件出现问题,势必会影响到整体功能的运转。由于游戏线降维,精彩度大幅度降低,就要求剧情更加有力,人物塑造更加生动,对作品整体的娱乐性进行代偿性补足,吸引更多的剧情向观众,添补流失的技术向观众。
但遗憾的是剧情压缩失败,节奏失衡,时间线混乱,素材利用率低,关键信息或缺失或滞后,直接影响故事情节和人物行为的合理性,导致整体推进仓促,情节转换生涩。想讲的东西很多,但很多东西都没有讲清楚,让观众们看得迷糊凌乱跟不上节奏,降低了观看体验和快感。
游戏世界观设定缺失,剧情着急,这两者的不足直接对人物塑造造成了不可避免地伤害。在“下篇”人物塑造部分我们将详细讨论动漫《全职高手》第一季在人物塑造方面都出现了哪些问题。
青山不改绿水长流,咱们“下篇”江湖再会。
