一、指导思想
本课以“健康第一”为指导思想,贯彻以“学生为主体”的教学理念,让他们去体验、让他们去释疑、让他们去放飞、让他们去追求,努力使学生,发展个性,促进创新精神和实践能力,促进学生身心全面发展。
二、三维目标
1.认知目标:初步体会蹲踞式跳远的动作技术,激发创新思维和自主学习能力。
2.技能目标:发展学生个性,根据自身的条件选择不同的上肢素质及技术进行练习,培养良好的运动兴趣和爱好,为终身体育打下基础。
3.情感目标:提高竞争意识与合作精神,培养学生的爱国爱校精神。
三、教材分析
田径运动中的跳远项目是学生必学的一项教学内容, 而蹲踞式跳远是跳远运动中最基本的一种方式,但是单纯的技术教学比较枯燥,会使学生产生厌恶的情绪,影响上课效率,因此在本课的教学设计中采用了多种形式的教学方法,运用游戏法及竞赛法来调动学生学习的积极性,使学生能够在愉快的氛围中学习蹲踞式跳远的技术。
四、教法和学法
1、主要教法:口令法、讲解示范法、语言提示法、预防与纠正错误法、游戏法、竞赛法、分组教学法。
2、主要学法:游戏法、观摩欣赏法、分组法、互相学习法、竞赛法。
本课的教学方法多样,学生练习的积极性高,体现愉快教学的目的。在体会动作技术的同时,也有效提高了学生的身体素质。
五、教学重难点
1、教学重点:蹲踞式跳远的动作技术。
2、教学难点:动作衔接,扒地起跳,助跑节奏掌握。
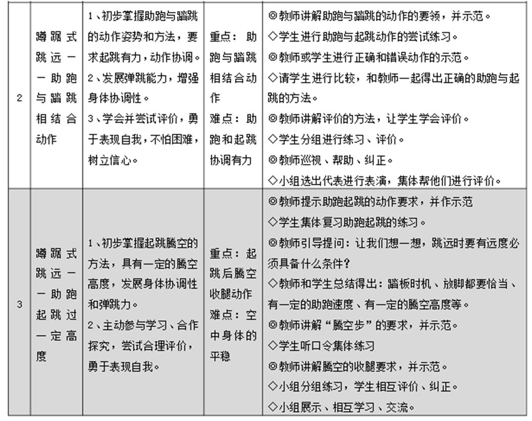
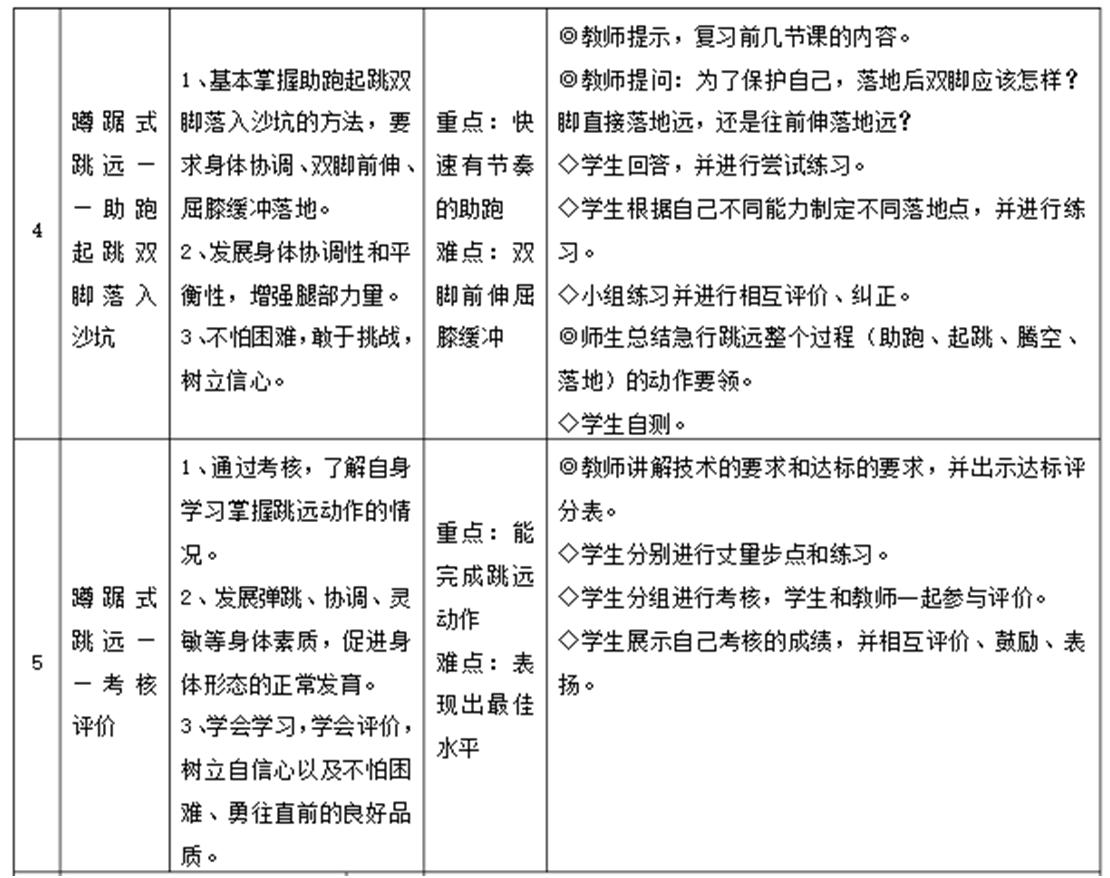
六、教学过程
见教案
课后反思:
蹲踞跳远运动作为一项锻炼价值极强的项目, 在平时教学中深受学生的喜爱, 表现出学生学习积极性高, 乐于接受等特点。 但由于其技术动作都是在瞬间完成, 学生掌握的不是很好, 使成绩的提高不理想, 从而在一定程度上又影响了学生学习的激情。
本节课先以游戏 “重走长征路” 引入蹲踞式跳远, 并使学生游戏中得到爱国主义教育。 主要是用踏跳板等进行辅助教学。 学习和初步掌握助跑结合起跳时应用。 目的是为了让学生利用跳板,学习正确的起跳方法,同时让学生体会起跳高度对起跳效果的影响。在改进空中动作时应用,此时应用,主要是让学生利用跳板获得足够的腾空高度,有充分的滞空时间在空中来改进和完善空中动作。在改进起跳动作, 提高踏跳效果时应用。前面讲到的利用跳板,是借助一个外力作用,而此时利用跳箱, 则是给学生一个强制条件,迫使其增大腾起角度,利用自身能力来完成动作。因为,此时学生头脑中虽然已建立起了要增大腾起角这一概念, 但由于其技术动作还处地泛化阶段, 表现为能想到而有时做不出来或做不充分。此时用跳箱作为外界的强制条件,促进其动作尽快分化。 配搭教材选择了足球、篮球、羽毛球等作为素质练习,发展学生的自主性, 让学生根据自己的兴趣和不足, 选择不同的上肢素质技术练习,并通过游戏的形式,提高学生的练习兴趣。放松运动则选择了中学生健身普拉提,配上轻松的音乐并通过各种提拉、并有节奏地调整呼吸,从而达到充分放松身心的效果。
本节课的不足:
1、在整节课的把控上每个教学环节还有待精确,在以后的教学中, 需要再在每个教学环节再下点功夫。
2、本节课对于身体素质较差的同学的设计难度没有相对应的考虑在内,导致这一小部分同学不敢去尝试,未能很好地体现对不同层次的学生进行教学。 另外,针对这部分同学没有设计一个专门的辅助训练,加强他们的力量素质练习,从而影响练习效果。







