不乐观的乙肝感染现状

乙肝病毒
2017年世界卫生组织在《全球肝炎报告》中指出,全球感染乙肝总人数超过3.25亿,我国慢性乙肝病毒携带者约1.2亿人,其中慢性乙肝患者约3000万人,而得到治疗的不足10%。可见乙肝病毒感染者数量仍很庞大,慢性乙肝患者的发现率、诊治率仍需提高,抗乙肝病毒的药品需求仍然巨大。
不如意的乙肝治疗现状

抗乙肝病毒药物
目前抗乙肝病毒药物主要包括两大类,即干扰素类(主要是聚乙二醇干扰素α)和核苷(酸)类似物(包括拉米夫定、替比夫定、阿德福韦酯、替诺福韦酯、恩替卡韦)。它们都有各自明显的缺点,比如干扰素类抗病毒药价格高、不良反应多、部分患者无效等问题,口服核苷(酸)类似物存在易耐药、停药易复发等缺点。这些现状都亟待更加完美的新型抗乙肝病毒药品的上市。
“神药”的诞生

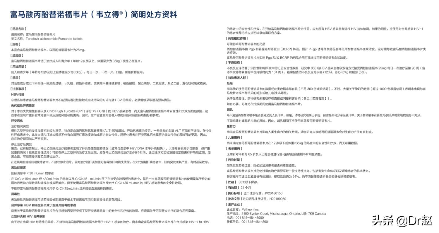
富马酸丙酚替诺福韦(TAF)处方资料
那就是今天的主角:韦立得,药品名富马酸丙酚替诺福韦(TAF),是由吉利德(Gilead)公司开发研制,2016年通过美国FDA批准用于治疗慢性乙肝病毒感染(HBV)患者(年龄≥12岁,体重≥35kg)。它是近10年来全球批准的唯一抗乙肝新药,号称“史上最好的乙肝药” 。“神药”的诞生可谓为人类征服乙型肝炎又增一利器,已经被各大指南推荐为一线用药,一石激起千层浪, 国内市场翘首以待,希望新药能够早日进入中国造福于国内乙肝患者。近日TAF终于“千呼万唤始出来”,但是由于国内对该药的经验不多,即便上市了还是“犹抱琵琶半遮面”,今天我们就用数据来分析一下“神药”到底“神”在哪里。
好不好,看疗效
有句老话说的好:药品好不好,不看广告看疗效!TAF是一种新型核苷类逆转录酶酶*制剂抑**,可视为目前一线药物替诺福韦酯(TDF)的升级版,那么TAF和前辈相比,又有哪些优势呢?在长期与乙肝病毒抗战过程中,我们发现在选择药品时不得不考虑以下几个因素:药品的疗效如何且是否持久?长期应用是否可产生耐药?长期应用安全性如何?我们分别来看。
(一)疗效

TAF作用机制图
这里需要简单介绍一下TAF的作用机制:TAF进入肝细胞后首先分解为替诺福韦(TFV),替诺福韦紧接着被细胞内的激酶磷酸化成为具有药理活性的替诺福韦二磷酸盐(TFV-DP),TFV-DP整合到乙肝病毒DNA中,从而阻止病毒复制,达到抑制病毒作用。

血浆和肝细胞内TFV和TFV-DP变化
首先我们来看2组实验研究,分别给予25mg剂量的TAF与300mg的TDF后发现,TAF组全身血浆中的TFV平均暴露量较TDF组降低89%,而肝细胞内产生的TFV-DP浓度却是TDF的5倍,换句话说,TAF和前辈相比,仅用了不到1/10的剂量,却达到了大幅度降低血液中无用成分,并增加肝细胞内有效成分的效果。说明TAF在血液中的稳定性极好,能够更直接进入肝脏细胞,靶向性更强。

接下来我们来看一组比较TAF和TDF治疗HBeAg阳性慢性乙型肝炎患者第96周的疗效和安全性的三期临床研究:研究以2:1的比例随机化分组,分别接受TAF 25mg每天一次和TDF 300mg 每天一次,主要终点是第48周HBV DNA <29 IU / mL患者比例非劣于TDF(10%临界值; 95%CI的方法),次要终点是第96周HBV DNA <29 IU / mL患者比例、谷丙转氨酶(ALT)复常率(中心实验室和AASLD标准)血清学转换情况(HBsAg消失/血清学转换),病毒学突破或病毒血症停药患者进行pol/RT深度测序。

乙肝病毒DNA变化曲线

血清学转换分析比较

ALT复常率比较
结果显示,在整个96周里面,两组的抗病毒学曲线保持高度的一致(96周时HBV DNA<29IUmL的患者比例在TAF组中为73%,TDF组中为75%);96周时HBeAg消失率和血清转换率相似,没有统计学差异;而在96周时,无论是按照中心试验室还是AASLD实验室标准,TAF组的ALT复常率均显著高于TDF组。也就是说,TAF与TDF相比较,在抑制病毒和e抗原血清学转换上呈平手,而在降低转氨酶上略占上风。
(二)耐药性
一直以来,核苷(酸)类似物的易耐药性是令所有肝病医生头痛的事,可喜的是在其三期临床研究中,截止96周结束,未见耐药病例产生,这是TAF的一大优势。
(三)安全性
对TDF来说,最常见的不良反应是长期应用后出现的低磷性骨病和肾功能不全,这也在一定程度上限制了TDF的应用,那么新药TAF在这方便有什么突破呢?在上述的三期临床研究中同样进行了比较:骨骼安全性通过髋部和脊柱BMD的%变化及骨转换的血清标志物来评价,肾脏安全性通过sCr的改变,eGFR的改变以及肾小管蛋白尿的定量标志物来评价。

肾脏功能比较

骨影响比较
研究表明,无论是对骨还是肾脏,TAF的影响均较小,显著优于前辈TDF,不得不承认,这又是它独到的一大优势。
总结一下,TAF能够强效抑制病毒复制,HBV DNA阴转率和血清学转换率与TDF相似,ALT复常率更高,耐药率为0%,在安全性上TAF更高,较TDF降低了肾脏和骨骼安全性的风险。
没有最好,只有更好
TAF在耐药和安全性方面的确有所突破,目前在国内很多药店已经可以买到,价格略贵,每月的用药花费大约在1000元左右,相信随着药品改革的加深,价格会显著下降的。我承认,TAF是好药,但却算不上“神药”,毕竟它和前辈们一样,能抑制HBV复制,控制病情的发展,但不能彻底清除肝细胞核内共价闭合环状 DNA(cccDNA),HBsAg清除率低,很难达到理想的治疗终点。因此,我们希望更好的药物能够早日上市,据说能够彻底清除cccDNA的药物已经进入临床研究阶段,那才是我们真正期待的。
主要参考文献:
1.Chan HL, et al. Lancet Gastroenterol Hepatol.2016;1(3):185-195.
2.Agarwal K,et al.J Hepatol. 2018 Apr;68(4):672-681.
3.MurakamiE,etal.AntimicrobAgentsChemother.2015.doi.10.1128AAC.00128-1.
4.Babusis D, et al. Mol Pharm.2013;10:459-466.
#清风计划#